人教版生物必修一2.1《细胞中的元素和化合物》PPT课件+教学设计+同步练习
展开第2章 组成细胞的分子
第2节 细胞中的元素和化合物(练习题)
1.生物界与非生物界具有统一性,是因为
A .构成细胞的化合物在非生物界都存在 B .构成细胞的无机物在非生物界都存在
C .构成细胞的化学元素在非生物界都存在 D .生物界与非生物界都具有新陈代谢的功能
2.组成玉米和人体的最基本的元素是
A .氢元素 B .氧元素 C .氮元素 D .碳元素
3.在过度肥胖者的脂肪组织中,含量最多的物质是
A .水 B .脂肪 C .蛋白质 D .糖类
4.下列关于实验操作步骤的叙述中,正确的是
A .用于鉴定可溶性还原糖的斐林试剂甲液和乙液,可直接用于蛋白质的鉴定
B .脂肪的鉴定需要显微镜才能看到被染成橘黄色的脂肪颗粒
C .鉴定可溶性还原糖时,要加入斐林试剂甲液摇匀后,再加入乙液
D .用于鉴定蛋白质的双缩脲试剂 A 液与 B 液要混合均匀后,再加入含样品的试管 中,且必须现混现用
5.C 、 H 、 N 三种还学元素在组成人体的化学成分中,质量分数共占 73 %左右,而在组成岩石圈的化学成分中,质量分数还不到 1 %,这一事实说明了
A .生物界与非生物界具有相似性 B .生物界与非生物界具有统一性
C .生物界与非生物界具有差异性 D .生物界与非生物界的元素组成是不同的
6.将面团包在纱布中在清水中搓洗,鉴定留在砂布上的粘稠物质和洗出的白浆用的试剂分别是
A .碘液、苏丹Ⅲ染液 B .双缩脲试剂、碘液
C .亚甲基蓝溶液、苏丹Ⅲ染液 D .碘液、斐林试剂
7.下列化学元素中属于组成生物体的微量元素的是
A . K B . P C . B D . Ca
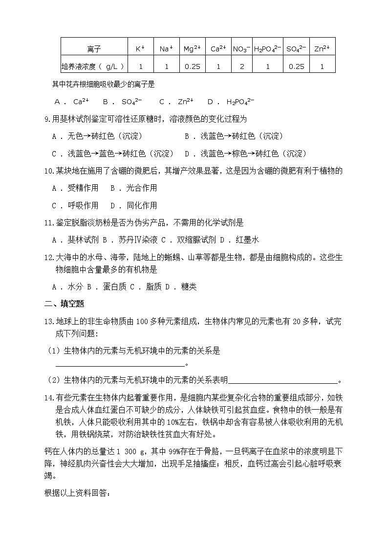
8.科学家在利用无土栽培法培养一些名贵花卉时,培养液中添加了多种必需化学元素,其配方如下:
离子 | K+ | Na+ | Mg2+ | Ca2+ | NO3- | H2PO42- | SO42- | Zn2+ |
培养液浓度( g/L ) | 1 | 1 | 0.25 | 1 | 2 | 1 | 0.25 | 1 |
其中花卉根细胞吸收最少的离子是
A . Ca2+ B . SO42- C . Zn2+ D . H2PO42-
9.用斐林试剂鉴定可溶性还原糖时,溶液颜色的变化过程为
A .无色→砖红色(沉淀) B .浅蓝色→砖红色(沉淀)
C .浅蓝色→蓝色→砖红色(沉淀) D .浅蓝色→棕色→砖红色(沉淀)
10.某块地在施用了含硼的微肥后,其增产效果显著,这是因为含硼的微肥有利于植物的
A .受精作用 B .光合作用
C .呼吸作用 D .同化作用
11.鉴定脱脂淡奶粉是否为伪劣产品,不需用的化学试剂是
A .斐林试剂 B .苏丹Ⅳ染液 C .双缩脲试剂 D .红墨水
12.大海中的水母、海带,陆地上的蜥蜴、山草等都是生物,都是由细胞构成的。这些生物细胞中含量最多的有机物是
A .水分 B .蛋白质 C .脂质 D .糖类
二、填空题
13.地球上的非生命物质由100多种元素组成,生物体内常见的元素也有20多种,试完成下列问题:
(1)生物体内的元素与无机环境中的元素的关系是_________________________________。
(2)生物体内的元素与无机环境中的元素的关系表明____________________________。
14.有些元素在生物体内起着重要作用,是细胞内某些复杂化合物的重要组成部分,如铁是合成人体血红蛋白不可缺少的成分,人体缺铁可引起贫血症。食物中的铁一般是有机铁,人体只能吸收利用其中的10%左右,铁锅中却含有容易被人体吸收利用的无机铁,用铁锅烧菜,对防治缺铁性贫血大有好处。
钙在人体内的总量达1 300 g,其中99%存在于骨胳,一旦钙离子在血浆中的浓度明显下降,神经肌肉兴奋性会大大增加,出现手足抽搐症;相反,血钙过高会引起心脏呼吸衰竭。
根据以上资料回答:
(1)贫血症患者血液运输 的能力低。一般的贫血症患者除要补充铁以外,还应多吃一些 含丰富的食物。
(2)人体中含钙最多的是 。
(3)人在长跑后,因流汗过多常出现抽搐现象,这是因为身体中 含量太低。
(4)由上述铁、钙在人体中的作用可以说明无机盐在生物体内有哪些重要作用?
答案解析
1.C (提示:生物界与非生物界之所以具有统一性,是由于构成生物体的化学元素中没有特殊的“生命元素”,它们都可以在非生物界找到。)
2.D (在组成生物体的大量元素中, C 、 H 、 O 、 N 四种元素含量最多,属于基本元素。而碳原子由于本身的化学性质,能够通过化学键连接成链或环,从而形成各种生物大分子。因此碳元素是最基本的元素。)
3.A (水在细胞鲜重中的含量高达 85 %~ 90 %,是细胞中含量最多的物质。题干的叙述只是为了混淆你的判断,要识别这个小陷阱。)
4. B (要注意不同鉴定实验之间的差别;斐林试剂与双缩脲试剂的异同, A 液、 B 液的配制方法或使用顺序;脂肪的鉴定中,由于脂肪颗粒小且分散在细胞中,所以观察时需要借助于显微镜。)
5.C (组成生物体的化学元素,在生物体内和在无机自然界中的含量相差很大。这个事实说明生物界与非生物界具有差异性。)
6.B (留在纱布上的粘稠物质是蛋白质,洗出的白浆是淀粉。)
7.C (组成生物体的化学元素分大量元素和微量元素两大类,其中 C 、 H 、 O 、 N 、 P 、 S 、 Ca 、 Mg 等属于大量元素, Fe 、 Mn 、 Zn 、 Cu 、 B 、 Mo 等属于微量元素。)
8.C
9.D ( CuSO 4 和 NaOH 混合后,立即生成浅蓝色 Cu (OH)2沉淀, CuSO4与加入的葡萄糖在加热的条件下,可生成少量砖红色的 Cu2O 沉淀,与大量蓝色的 Cu(OH)2沉淀混合形成棕色。随后 Cu2O 逐渐增多, Cu(OH)2减少至消失,呈现 Cu2O 的砖红色沉淀。)
10.A (硼能促进花粉的萌发及花粉管的生长。)
11.D (普通奶粉中主要含有蛋白质、脂肪和糖类。题干中的脱脂奶粉因脱去脂,所以无脂肪;因是淡奶粉,所以无糖。因此其主要成分为蛋白质。供选答案中,斐林试剂是用来鉴定可溶性还原糖的,苏丹Ⅳ染液是用来鉴定脂肪的,双缩脲试剂是用来鉴定蛋白质的,红墨水是用来观察水分的运输所用的。)
12.B (生物细胞中含量最多的是水分,占生物细胞的 85 %~ 90 %。但构成生物细胞的有机物中,含量最多的是蛋白质,占细胞的 7 %~ 10 %,其次是脂质。)
13.答案:(1)组成生物的元素没有一种是生物体所特有的,在无机自然界都可以找到,但两者的元素种类又有差异 (2)生物与非生物具有统一性和差异性
14.(1)O2、蛋白质(氨基酸) (2)骨骼、牙齿 (3)钙
(4)有些无机盐是细胞内某些复杂化合物的重要组成部分;有些无机盐对维持生物体的生命活动有重要作用。

