- 专题01 自然地理 学案 5 次下载
- 专题03 区域地理 学案 4 次下载
- 专题04 高中地理专业名词解析及易错易混比较 学案 6 次下载
- 专题05 综合题思维模板梳理 学案 6 次下载
专题02 人文地理
展开必修二 人文地理
高中人文地理以区位论、人地关系论为理论基础,侧重研究人对地、人与人的关系,以揭示人类活动的空问结构及其地域分布的规律性,承担着协调人类活动与地理环境相互关系和培养学生人文地理素养的基本任务。
区位主题包括:人口区位、城市区位、工农业区位、交通区位及服务业区位(新增)。
第一章 人口
- 人口区位
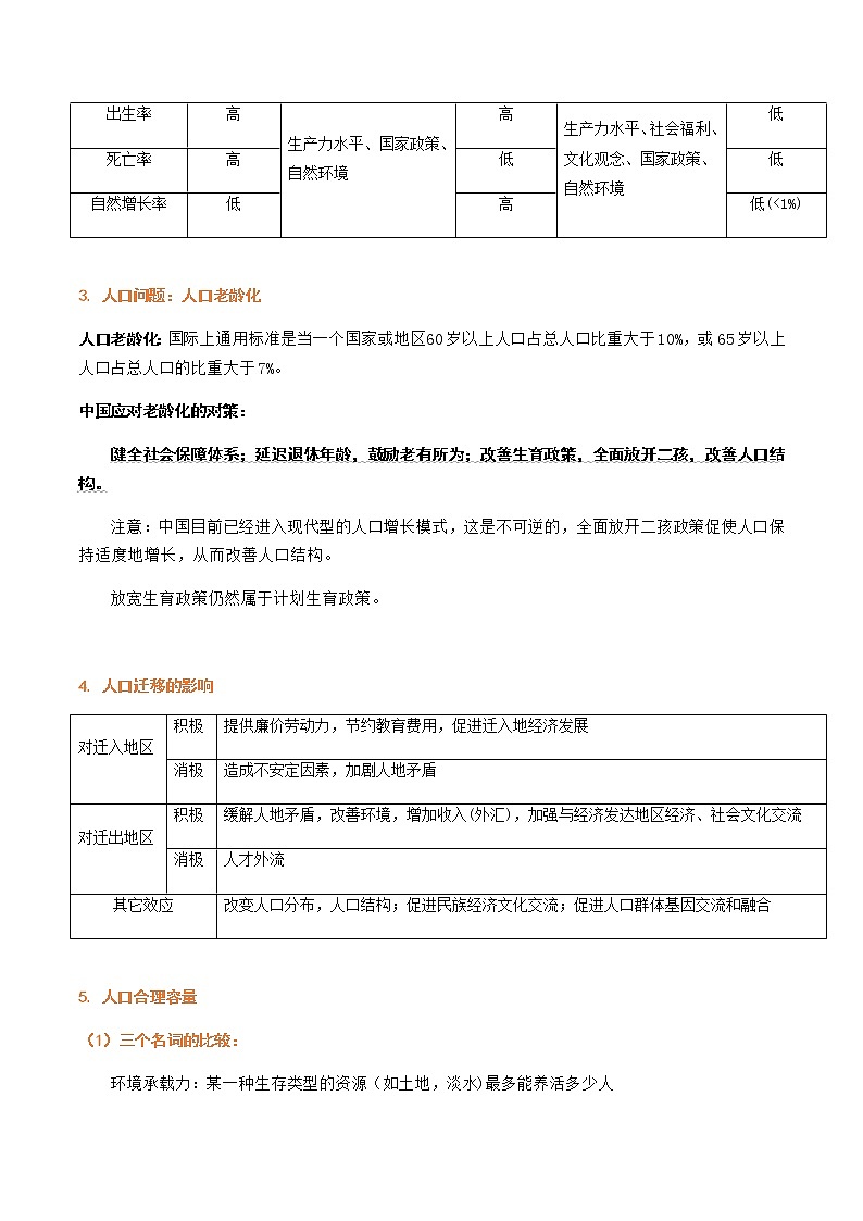
- 人口增长模式
人口增长模式以及影响人口增长模式改变的因素
人口增长模式 | 原始型 | → | 传统型 | → | 现代型 |
出生率 | 高 | 生产力水平、国家政策、自然环境 | 高 | 生产力水平、社会福利、文化观念、国家政策、自然环境 | 低 |
死亡率 | 高 | 低 | 低 | ||
自然增长率 | 低 | 高 | 低(<1%) |
- 人口问题:人口老龄化
人口老龄化:国际上通用标准是当一个国家或地区60岁以上人口占总人口比重大于10%,或65岁以上人口占总人口的比重大于7%。
中国应对老龄化的对策:
健全社会保障体系;延迟退休年龄,鼓励老有所为;改善生育政策,全面放开二孩,改善人口结构。
注意:中国目前已经进入现代型的人口增长模式,这是不可逆的,全面放开二孩政策促使人口保持适度地增长,从而改善人口结构。
放宽生育政策仍然属于计划生育政策。
- 人口迁移的影响
对迁入地区 | 积极 | 提供廉价劳动力,节约教育费用,促进迁入地经济发展 |
消极 | 造成不安定因素,加剧人地矛盾 | |
对迁出地区 | 积极 | 缓解人地矛盾,改善环境,增加收入(外汇),加强与经济发达地区经济、社会文化交流 |
消极 | 人才外流 | |
其它效应 | 改变人口分布,人口结构;促进民族经济文化交流;促进人口群体基因交流和融合 | |
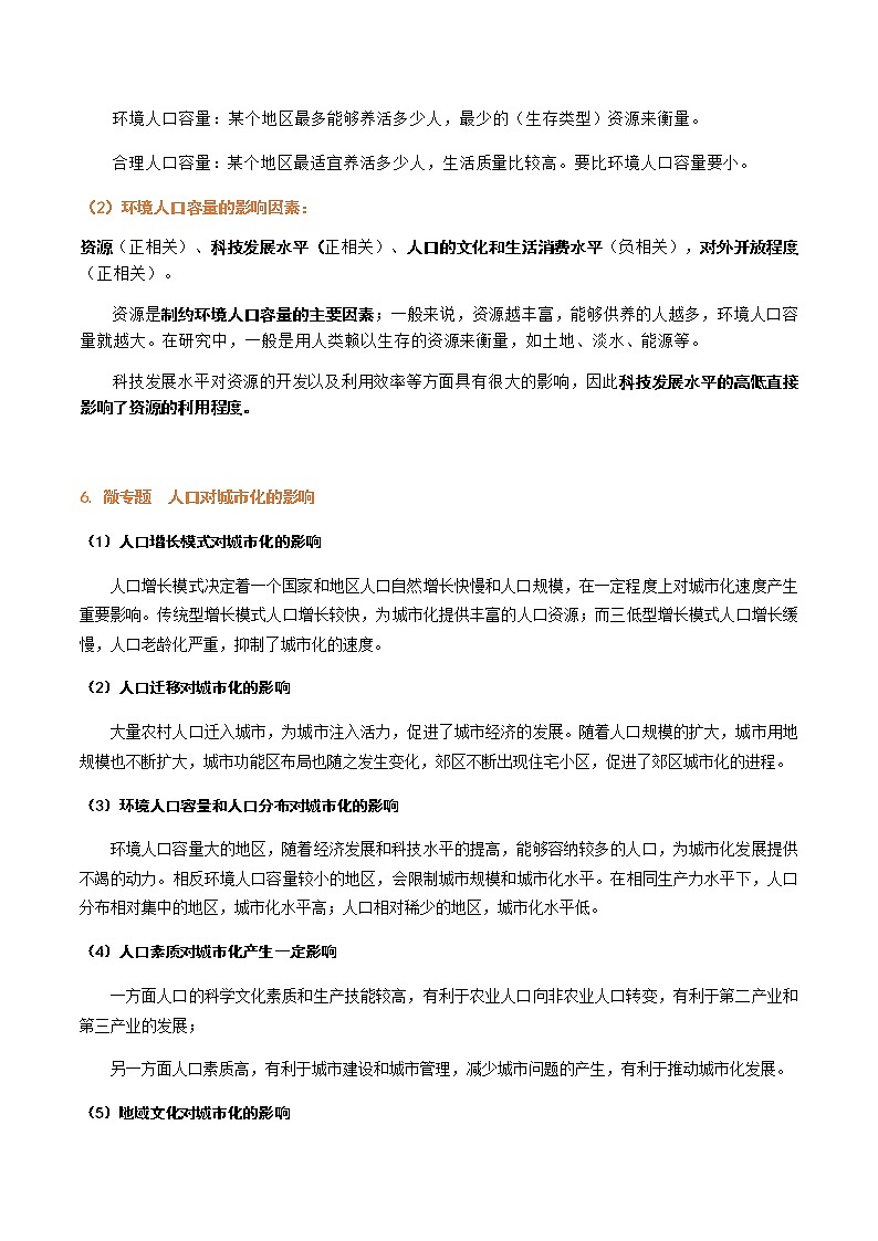
- 人口合理容量
(1)三个名词的比较:
环境承载力:某一种生存类型的资源(如土地,淡水)最多能养活多少人
环境人口容量:某个地区最多能够养活多少人,最少的(生存类型)资源来衡量。
合理人口容量:某个地区最适宜养活多少人,生活质量比较高。要比环境人口容量要小。
(2)环境人口容量的影响因素:
资源(正相关)、科技发展水平(正相关)、人口的文化和生活消费水平(负相关),对外开放程度(正相关)。
资源是制约环境人口容量的主要因素;一般来说,资源越丰富,能够供养的人越多,环境人口容量就越大。在研究中,一般是用人类赖以生存的资源来衡量,如土地、淡水、能源等。
科技发展水平对资源的开发以及利用效率等方面具有很大的影响,因此科技发展水平的高低直接影响了资源的利用程度。
- 微专题 人口对城市化的影响
(1)人口增长模式对城市化的影响
人口增长模式决定着一个国家和地区人口自然增长快慢和人口规模,在一定程度上对城市化速度产生重要影响。传统型增长模式人口增长较快,为城市化提供丰富的人口资源;而三低型增长模式人口增长缓慢,人口老龄化严重,抑制了城市化的速度。
(2)人口迁移对城市化的影响
大量农村人口迁入城市,为城市注入活力,促进了城市经济的发展。随着人口规模的扩大,城市用地规模也不断扩大,城市功能区布局也随之发生变化,郊区不断出现住宅小区,促进了郊区城市化的进程。
(3)环境人口容量和人口分布对城市化的影响
环境人口容量大的地区,随着经济发展和科技水平的提高,能够容纳较多的人口,为城市化发展提供不竭的动力。相反环境人口容量较小的地区,会限制城市规模和城市化水平。在相同生产力水平下,人口分布相对集中的地区,城市化水平高;人口相对稀少的地区,城市化水平低。
(4)人口素质对城市化产生一定影响
一方面人口的科学文化素质和生产技能较高,有利于农业人口向非农业人口转变,有利于第二产业和第三产业的发展;
另一方面人口素质高,有利于城市建设和城市管理,减少城市问题的产生,有利于推动城市化发展。
(5)地域文化对城市化的影响
地域文化对城市的影响非常广泛,包括城市建筑、交通工具以及道路、饮食、服饰、居民心理、习俗等方面。其中城市中的建筑,包括城市建筑布局、建筑结构、建筑风格等方面最能体现地域文化对城市的影响。
第二章 城市
1.城市区位
- 城市内部空间结构
结构模式 | 特点 | 成因 | 举例 |
同心圆模式 | 城市形态集中紧凑,城市功能区为少市中心呈同心圆状 | 平原地形,城市各功能区经过不断侵入和迁移,成同心圆状自核心向外扩展 | 成都 东京 |
扇形模式 | 城市各功能区呈扇状向外扩展 | 交通(各功能区沿交通线延伸) | 沈阳 烟台 |
多核心模式 | 城市并非依托单一核心发展,而是围绕着几个核心形成中心商务区、批发商业区、住宅区、工业区和郊区,以及相对独立的卫星城等多功能区,并由他们共同组成城市地域 | 随着城市不断扩展,原有市中心地价高、交通和居住拥挤等原因,在远离市中心的郊区出现新核心,同时也受河流、地形等因素影响 | 淄博 重庆 |
未来"田园城市" | 以人为中心,兼有城市和乡村的优点 | 以人为本、人与城市协调发展 |
|
- 不同等级城市服务功能
不同等级城市服务范围和种类不同,大城市提供服务种类多,级别高,服务范围相对较大。
影响城市服务范围的因素:
影响因素 | 影响 | 表现 |
资源条件 | 位于资源丰富地区的城市,能够获得支撑城市进一步发展的资源条件 | 为城市提供丰富物质条件、丰富劳动力条件、丰富城市用地 |
交通条件 | 位于交通枢纽上的城市,能够通过便利的交通为更远的居民提供服务,使其服务范围扩大 | 铁路枢纽城市、公路枢纽城市、港口城市等 |
人口条件 | 城市为服务区内居民提供货物和服务,服务人口要达到一定规模 | 位于人口稠密地区的城市服务范围相对较小;相反,位于人口稀少地区的城市服务范围相对较大 |
- 城市化概述
(1)定义:
人口向城镇集聚、城市范围扩大、乡村变为城镇的过程就是城市化。工业化是城市化的主要推动力。
(2)城市化的最主要的衡量指标:城市人口在总人口中的比重上升
(3)城市发展的推拉力因素:
推力:(使得人群离开乡村的因素)人口增长快、对土地压力大、收入低
社会服务短缺、自然灾害等
拉力:(吸引人群来到城市的因素)就业机会多、社会福利保障程度高
文化设施齐全、交通便捷等
(4)城市化的影响
① 城市导致的地理环境改变
A.景观的改变
a.大规模的城市建设改变了原有的自然环境,使原来的生态环境发生了很大的变化。
b.改变了下垫面的原有性质,使城市产生热岛效应,而且还不同程度地影响着周围地区的自然环境。
c.城市建设过程破坏了原有的河网系统。
d.城市的生产生活污染,尤其是工业“三废”,干扰和破坏了所在地区的环境生态。
B.土地利用方式的改变
a.改变了土地利用方式,原先的农业用地转化为建设用地,并形成了城市功能分区。
b.改变了居民的就业形式,区域产业活动以非农业活动为主体。
c.建筑物密集的城市景观取代了原先的乡村景观。
d.城市化过程使人口和产业活动由分散到集聚,与此同时,经济开发和信息交流得以大幅度加强。
e.促使现代文明向传统文化广泛渗透,强化了当地与外界的文化交流与融合。
但也产生了许多社会问题(如贫困、治安、人口老龄化和城市传统文化风貌破坏等)
3.城市化的进程:
全球性城市化发生在工业革命后。
城市化水平高低主要是以城市人口比重为衡量的:
30%以下为初期阶段;30%~70%为中期加速阶段;70%以上为后期阶段。
(1)城市化过程中的不同阶段的体现:
城市化——郊区城市化——逆城市化——再城市化
城市化:人口向城市地区集聚和乡村地区转变为城市地区
郊区城市化:市区人口激增,地价上涨,交通拥挤(部分人口转向近郊区)
郊区城市化应是一个城市自然扩张良性发展的过程,是伴随经济发展而出现的现象。
逆城市化:人口迁往远郊或农村。
这里的郊区离城市有一定的距离,而郊区城市化中的郊区是与城市接壤的而逆城市化才应强调城市内部环境的恶化。
[郊区城市化原因]:①乡村和小城镇的基础设施逐步完善;②人们对环境质量的要求提高;③交通运输的通达性不断增强;④城市的地价昂贵,房租高于农村。
[意义]逆城市化不是城市化的衰败,而是城市扩展的一种新形式,它是建立在城乡差别趋于消失,形成一体化的基础上。
再城市化:人口重新实现内迁。
(2)不同国家的工业化发展进程不同,城市化也呈现出不同的特点:
发达国家:起步早,发展水平高,处于后期阶段,(目前)发展速度缓慢。
发展中国家:起步晚,发展水平低,处于中期加速阶段。
(3)部分发展中国家的城市化问题:
过度城市化-城市化水平远超本国工业化水平和经济发展阶段,又称"虚假城市化',多出现在拉美和非洲;
滞后城市化-落后于工业化进程和相应经济发展阶段,城市化水平不能反映工业化水平与经济发展水平,多出现于亚洲一些国家:印度、印尼。
第三章 农业
1.农业区位
2.农业区位的选择
(1)从宏观角度对大范围地区进行区位选择
首先,根据经纬度位置及其他信息确定各地的气候特征;其次,根据等高线图等信息分析各地的地形特征,结合各种生物的生长习性进行区位选择。
农业类型或作物 | 自然条件 | 农业类型或作物 | 自然条件 |
种植业 | 湿润、半湿润平原地区 | 林业 | 山地或丘陵 |
畜牧业 | 干旱、半干旱地区 | 渔业 | 湖泊或水库 |
甘蔗 | 高温多雨的热带、亚热带地区 | 甜菜 | 气候温凉的中温带地区 |
棉花 | 光照充足、夏季高温的平原地区 | 水稻 | 水分条件较好的平原地区 |
柑橘 | 气候湿润的亚热带地区 | 苹果 | 暖温带湿润、半湿润地区 |
[典型案例]
举例 | 主导因素 | 推论 |
古巴的甘蔗 | 热量 | 其他种植热带经济作物的国家 |
河西走廊的粮、棉 | 灌溉水源 | 其他内陆干旱地区的灌溉农业 |
上海郊区的乳牛场、蛋鸡场 | 城市发展 | 其他城市郊区的副食品基地 |
美国农业生产的区域专业化和农场经营专业化 | 科技进步 | 其他发达国家 |
丹麦乳畜业 | 城市及市场需求 | 西欧其他各国 |
美国东南部蔬菜、花卉基地,我国南方蔬菜基地 | 交通运输条件、保鲜冷藏技术 | 世界范围内的区域专业化生产 |
(2)从微观角度对小范围地区进行区位选择
在进行局部地区农业区位选择时,应主要考虑以下几个方面:
4.农业地域类型
农业地域类型 | 分布地区 | 气候类型 | 区位条件 | 生产特点 | 解决措施 | |
自然条件 | 社会经济条件 | |||||
水稻种植业(季风水田农业) | 集中分布在东亚、东南亚和南亚的季风区,以及东南亚的热带雨林区 | 温带季风、亚热带季风、热带季风气候 | ①气候高温多雨 ②地形平坦、土层深厚 | ①劳动力丰富 ②种植历史悠久 ③人口众多粮食需求大 | ①小农经营 ②单产高,商品率低 ③机械化水平低④水利工程量大 ⑤科技水平低 | ①加大科技投入 ②适度规模经营 ③建设水利工程 |
商品谷物农业 | 美国、加拿大、澳大利亚、阿根廷、俄罗斯、乌克兰等地 | 主要是温带大陆气候 | ①气候温和、降水较多 ②平原辽阔、地形平坦 ③土壤肥沃 | ①交通便利 ②人口较少、人均土地数量多 ③科技发达 | ①种植小麦和玉米;②生产规模大,机械化程度高;③家庭经营 ④商品率高 | 降低能耗 |
大牧场放牧业 | 美国、澳大利亚、新西兰、阿根廷、南非等地 | 干旱、半干旱气候 | ①干旱、半干旱的温带大陆性气候,降水较少 ②天然草场面积辽阔 | ①交通便利②地广人稀 | ①商品率高 ②生产规模大 ③经济效益好 | ①改善交通运输条件 ②培育良种牛 ③开辟水源 ④种植饲料作物 |
混合 农业 | 欧洲,北美,南非,澳大利亚,新西兰等地 | 温带大陆气候、热带草原气候、温带海洋气候 | ①气候温和湿润,既利于谷物生长又可种植牧草 ②地形平坦、土壤肥沃 ③灌溉便利 | ①交通便利 ②人口稀少 | ①小麦、牧羊混合经营;②规模大,机械化程度高;③家庭经营 ④农业生态系统良性发展;⑤灵活的安排农事;⑥较强的市场适应性 | ①修建水利工程,跨地区调水 ②合理安排农事活动 |
乳畜业 | 北美五大湖周围地区、西欧、中欧、澳大利亚、新西兰及大城市周围地区 | 温带海洋性气候、温带大陆性气候 | ①温带海洋性气候利于多汁牧草的生长。 ②平原为主、土壤肥沃利于牧草和饲料作物生长 | ①西欧经济发达、城市化水平高。 ②人们的饮食结构中乳畜产品比重大 | ①商品率高 ②集约化程度高 ③机械化水平高 | ①培育良种乳牛 ②注重动物疫病的防治 |
- 我国农业的向外学习
我国东北商品粮基地&美国商品谷物农业的比较 | 内蒙牧区畜牧业&阿根廷大牧场放牧业比较 |
相似之处: | 区位比较: |
地形平坦,土壤肥沃,雨热同期,有灌溉水源,适于大规模机械化耕作 | 我国内蒙有着和阿根廷相似的自然条件,如草类茂盛,有优良的天然牧场、地广人稀等 |
不同之处: | 现状比较: |
美国为家庭经营,美国高度发达的工业、先进的科技、农工商一体化是其特殊区位条件;我国为国营农场。 | 阿通过培育良种牛、改善交通、开辟水源、种植饲料,畜产品加工现代化程度高、商品率高、经济效益高。我国则靠天养畜、超载放牧,草场退化沙化、生态环境恶化,畜产品商品率低、经济效益差 |
可鉴之处: | 可鉴之处: |
美国大规模生产,降低生产成本,增强市场竞争力;先进的科技;增强农业一体化经营,延长产业链,提高经济效益都是我国应学习的 | 我国应加强人工草场建设,减轻天然草场压力;改善牧区生态环境、交通运输条件;完善畜产品加工体系,积极推进牧业产业化进程,实现"公司+农户"的生产组织形式,向商品畜牧业发展 |
我国大中城市周围的乳畜业&美国五大湖周围乳畜带 | 我国南方低山丘陵地区的农业多样化发展&澳大利亚混合农业的比较 |
区位比较: | 优势比较: |
美国:分布区气温较低,生长期短,不宜于种植业。但雨量较多,有利于多汁牧草生长。我国:为满足城镇、工矿企业的需求而建立起来。自然条件较好,但零星分布,范围较小,生产机械化程度低。 | 1.澳混合农业是一种良性生态系统;2.农业可有效进行农事安排;3.还可根据市场需求决定多种植小麦还是牧羊,即农业生产具有很大的灵活性和对市场的适应性。我国南方农业资源具有多样化,但市场结构具有单一性,潜力巨大 |
可鉴之处: | 可鉴之处: |
应加大科技投入,提高商品市场竞争力;根据市场需求,灵活调整产品生产结构,加速产品更新换代。 | 生态农业体系:我国南方山区应建设良性的林地-农田生态系统,防止水土流失。多样化经营:南方应充分利用土地优势,发展林-草-田-塘多种经营。市场灵活性和适应性:应根据国际国内市场变化,有侧重的发展山区特色经济,提高经济效益 |
5.【知识拓展】美国本土农业专业化地区分布示意图
第四章 工业
1.影响工业发展的区位条件
2.工业主导区位因素及其判断:
工业部门类型 | 主导区位因素 | 特点 | 部门举例 | 区位选择原则 | 区位选择理由 |
原料导 向型 工业 | 原料 | 原料不便于长距离运输或运输成本较高的工业 | 制糖厂、水产品加工厂、水果罐头厂等 | 接近 | (原料>产品)节省运费,减少损失和废弃物 |
市场导 向型 工业 | 市场 | 产品不便于长距离运输或运输成本较高的工业 | 瓶装饮料厂、家具厂、印刷厂、炼油厂等 | 接近 | (产品≥原料,体积增大)节省运费,减少损失 |
动力导 向型 工业 | 能源 | 需要消耗大量能源的工业 | 钢铁、冶金(如炼铝厂)、化学等重工业 | 接近 | 降低能源支出费用,保证能源充足供应 |
劳动力 导向型 工业 | 廉价 | 需要投入大量劳动力的工业 | 普通服装、电子装配、制伞、制鞋等工业 | 接近有大量廉价劳动力地区 | 减少工人工资支出,降低生产成本 |
技术导 向型 工业 | 知识和技术 | 技术要求高的工业 | 集成电路、卫星、飞机、精密仪表等工业 | 接近高等教育和科技发达地区 | 及时获取新技术,便于技术交流,利于开发新产品 |
3.工业区位因素的变化
(1)工业区位的发展变化
社会生产力发展 原料、动力、劳动力数量对工业区位影响减弱
科技水平提高 区位因素发展变化 市场、劳动力素质、交通运输对工业区位选择影响增强
市场需求变化 信息的通达度、环境标准成为工业区位选择的新因素
(2)科技进步的影响
交通条件改善和运输能力提高 → 原料、燃料对工业区位影响减弱
科学技术的进步 → 工业生产机械化、自动化水平提高 → 劳动力数量对工业区位影响减弱
工业产业对信息的依赖程度提高 → 信息通达性对工业区位影响增强
(3)环境因素对区位选择的影响
| 区位选择要求 | 举例 |
环境要求 | 对环境十分敏感的工业,应建在空气较洁净的地区,远离烟尘污染的工厂 | 电子厂、感光器材厂 |
污染 程度 | 规模小、无污染的工业,可以有组织地设在城区 | 服装厂、玩具厂 |
规模大,对空气有轻度污染的工业,布置在城市边缘或近郊区 | 机械厂、仓储 | |
严重污染的企业宜布置在远离城市的郊区 | 钢铁厂、水泥厂 | |
污染 类型 | 大气污染严重的工厂,布置时考虑风向:主导风向的下风处,与盛行风向垂直的郊外,已知当地最小风频的地区,宜布置在当地最小风频的上风处 | 水泥厂、酿造厂 |
水污染严重的工厂,考虑污水排放口远离水源地区及河流上游,尽量布置在下游 | 印染厂、造纸厂、电镀厂、皮革厂 | |
固体废物污染严重的工厂,要远离农田或居民区 | 钢铁厂、发电厂 |
4.工业集聚与工业地域的形成
5.传统工业区和新兴工业区
| 传统工业区 | 新工业区 | |
典型 工业区 | 德国鲁尔区 | 意大利东北部和中部地区 | 美国“硅谷” |
工业部门 | 煤炭、钢铁、电力、机械、化工等传统工业 | 瓷砖、自动化设备、食品等 | 微电子工业 |
形成时期 | 第二次工业革命后 | 20世纪50年代之后 | 20世纪50年代以来 |
区位特征及优势 | 丰富的煤炭资源; 离铁矿区较近; 充沛的水源; 便捷的水陆交通; 广阔的市场 | 无传统工业基础;大批廉价劳动力;发达的银行信贷体系;经济高度开放;政府的支持 | 地理位置优越;气候宜人,环境优美;有高等院校(技术支撑);便捷的交通(机场和高速公路);稳定的军事订货 |
工业区 特点 | 一般在丰富的煤、铁资源基础上,以煤炭、钢铁、机械、化工等传统工业为主,以大型工业企业为轴心,工业集聚而成 | 以中小企业为主;以轻工业为主;生产过程分散;资本集中程度低;工业大多分散在小城镇、农村 | 从业人员知识技术水平高;增长速度快;研发费用高;产品面向世界市场 |
存在问题 | 生产结构单一;煤炭的能源地位下降;世界性钢铁过剩;新技术革命的冲击;环境污染严重;用地紧张;交通拥挤 | 早期企业之间很少联系 | 土地紧缺,劳动力价格高 |
整治措施 | 发展新兴工业和第三产业,促进经济结构多样化;调整工业布局,降低成本;拓展交通,完善交通网;发展科技,繁荣经济;减轻污染,美化环境 | 重视专业分工和团结协作,形成一个机构完整、功能齐全的生产—销售—服务—信息网络 | 新工厂建到美国内地或东南亚、墨西哥等地 |
与我国 相似地区 | 东北工业区 | 温州地区 | 北京中关村 |
第五章 交通区位
1.影响交通布局的因素
2.影响交通点分布的因素
(1)港口的主要区位因素:①受自然条件的影响要大一些(刚阔水深、避风);②港口腹地是重要的经济因素,在很大程度上决定了港口的性质,是港口兴衰的基础;③城市依托:城市与港口是相互依托的。
(2)汽车站的区位要求:①有良好的自然条件,有平坦开阔的地形;②既保证城市与交通的联系,又要注意保护城市环境,一般布置在城市边缘;③要与内干道和其他对外交通有方便、直接的联,应布置在城市交通干线的两侧或靠近火车站的地区,方便换乘和集散。
(3)航空港的区位要求:①地面开阔,利于跑道建设,与飞机起飞净空条件;②机场有适当坡度,地势高,保证排水和散雾;③良好的地质条件,地基稳定;④跑道依盛行风向修建(迎风起降);⑤机场占地面积大,噪音大,应处理好机场与城区的关系,并与快速交通干道连接。
3.现代交通运输方式的比较
运输方式 | 优点 | 缺点 | 适合运输的运输货物 |
铁路运输 | 当代最重要的运输方式之一。运量大,速度快,运费较低,受自然因素影响小,连续性好 | 修筑铁路造价高,消耗金属材料多,占地面积广,短途运输成本高 | 大量、笨重、长途运输。如矿石、牲畜、金属等 |
公路运输 | 发展最快、应用最广、地位日趋重要的运输方式。机动灵活,周转速度快,装卸方便,对各种自然条件适应性强 | 运量小,耗能多,成本高,运费较贵 | 短程、量小的货物 |
水路运输 | 历史最悠久的运输方式,运量大,投资少,成本低 | 速度慢,灵活性和连续性差,受航道水文状况和气象等自然影响大 | 大量、远程,时间要求不高的货物,如粮食、矿物等 |
航空运输 | 速度快,运输效率高,是最快捷的现代化运输方式
| 运量小,能耗大,运费高,且设备投资大,技术要求严格。 | 贵重、急需、时间不大的物品 |
管道运输 | 运具和线路合二为一的新型运输方式。货物主要是原油、成品油、天然气、煤浆及其它矿浆。气体不挥发,液体不外流,损耗小,连续性强,平稳安全,管理方便,而且可以昼夜不停,运量很大。 | 管道运输要铺设专门管道,设备投资大,灵活性差。 | 原油、成品油、天然气等流体状货物 |
4.选择合理的交通运输方式
5.交通线路对商业网点的影响
地势起伏大——运输线稀少——运输方式单一 ——商品流通很难建立和发展,商业网很难伸展到那里——商业网点明显小于平原
第六章 务业区位
服务业区位因素
第七章 人与自然地理环境协调发展
1.人地关系思想发展的历史演变:
(1)崇拜自然——采猎文明——人对自然是恐惧与依赖的关系;
(2)改造自然——农业文明——人对自然的依附性大大减弱,对抗性增强;
(3)征服自然——工业文明——人地关系全面呈现不协调,人地矛盾迅速激化;
(4)谋求人地协调——当今社会——人口、资源、环境和谐发展
2.环境问题包括:资源短缺,环境污染及生态破坏。
(1)资源短缺。人类向环境索取资源的速度超过了资源本身及其替代品的再生速度。
表现:煤炭、石油、天然气、土地、水、森林等短缺。
(2)环境污染。人类向环境排放废弃物的数量超过了环境自净能力。
表现:水污染、大气污染、固体废弃物污染、噪声污染、土壤污染、放射性污染、海洋污染。
(3)生态破坏。不合理的人类活动:过度砍伐 + 过度放牧 + 过度捕捞 + 不合理用水
表现:水土流失、土地荒漠化、生物多样性减少等。
(4)环境问题已成为全球性的问题。
全球10大环境问题:
① 气候变暖 ② 臭氧层破坏 ③ 生物多样性减少 ④ 酸雨蔓延 ⑤ 森林锐减
⑥ 土地荒漠化 ⑦ 大气污染 ⑧ 水体污染 ⑨ 海洋污染 ⑩ 固体废物污染
3.环境问题的地区差异:
1.乡村和城市。城乡之间环境问题存在差异:城市以环境污染为主;乡村以生态破坏为主。
2.发达国家和发展中国家。
发达国家以资源短缺、环境污染为主;发展中国家以生态破坏为主。
4.实现可持续发展的措施——发展循环经济
(1)工业上实施“清洁生产”
清洁生产指从原料开采—生产制造—消费使用—废弃物处理的全过程来评估产品对环境的影响程度,它的含义包括三个方面的内容:一是清洁的能源,二是清洁的生产过程,三是清洁的产品。它既能合理利用自然资源,把对人类环境的危害减至最小,又能充分满足人类的需要,是社会经济效益最大化的一种模式。
(2)农业上发展生态农业
通过模拟自然生态系统的结构和功能,调整原有的生产结构,把粮食生产与多种经济作物生产相结合,发展种植业与林、牧、副、渔相结合,协调经济发展与环境之间、资源利用与保护之间的关系,形成生态上和经济上的良性循环,实现农业的可持续发展。
5.循环经济与低碳经济的比较
| 循环经济 | 低碳经济 | |
提出背景 | 应对因经济高速发展而引发的全球资源、环境问题 | 减少温室气体排放、保护全球气候 | |
不同点XXK] | 关注重点 | 资源的循环利用和高效利K] | 提高可再生能源的比重、减少温室气体排放 |
定位 | 减少资源消耗和废物产生,强调资源的综合循环利用 | 提高能源效率、开发利用清洁能源 | |
共同点 | 根本目标——促进经济发展方式转变; 发展要求——都应贯穿于经济发展的全过程; 基本保障——都以技术创新为支撑,以制度创新为保障 | ||

