2020-2021学年陕西省宝鸡一中九年级(上)期中化学试卷
展开
2020-2021学年陕西省宝鸡一中九年级(上)期中化学试卷
学校:___________姓名:___________班级:___________考号:___________
- 生活中处处有化学,在实际生活中下列物质的用途只与其物理性质有关的是
A. 稀有气体用作霓虹灯 B. 氦气作探空气球
C. 氮气用作食品防腐剂 D. 氧气用作医疗急救
- 实验结束后,图中仪器的处理方式正确的是
A. B.
C. D.
- 下列操作或现象与分子对应的特性不一致的选项是
选项 | 操作、现象或事实 | 分子的特性 |
A | 给篮球充气 | 分子间有间隙 |
B | 100mL酒精和100mL水混合在一起,体积小于200mL | 分子的质量小 |
C | 一滴水中含有个水分子 | 分子的体积小 |
D | 加热氧化汞可得到金属汞和氧气 | 分子是可以再分的 |
A. A B. B C. C D. D
- 用“”和“”代表两种不同的单质分子,它们在一定条件下能发生化学反应,反应前后的微观示意图如图所示,下列说法正确的是
A. 该反应是化合反应
B. 每个生成物分子由3个原子构成
C. 该反应有两种生成物
D. 参加反应的“”和“”分子的个数比是 2:1
- 分析推理是化学学习过程中的常用方法,下列推理正确的是
A. 物质和氧气发生的反应是氧化反应,所以发生氧化反应一定有氧气参加
B. 分子、原子可以构成物质,所以物质一定是由分子、原子构成的
C. 单质是由同种元素组成的物质,所以同种元素组成的物质一定是单质
D. 化合是含有不同元素的纯净物,所以含有不同种元素的纯净物一定是化合物
- 已知核外有x个电子,其相对原子质量为a,则该粒子含有的中子数为
A. B. C. D.
- 在日常生活中有许多含氮的物质,如:、、NO、、、,这六种物质中氮元素显示的化合价共有
A. 4种 B. 5种 C. 6种 D. 7种
- 近日,李兰娟院士公布治疗新型冠状病毒感染肺炎的最新研究成果,建议将达芦那韦加入到新型肺炎的治疗中。达芦那韦是蛋白酶抑制剂,化学式为,对于新冠肺炎有一定的抑制作用,效果较高。下列有关达芦那韦的说法正确的是
A. 达芦那韦是由C、H、N、O、S五个元素组成的
B. 达芦那韦分子是由27个碳原子、37个氧原子、3个氮原子、7个氧原子和1个硫原子构成的
C. 达芦那韦燃烧的产物只有和
D. 达芦那韦是一种化合物
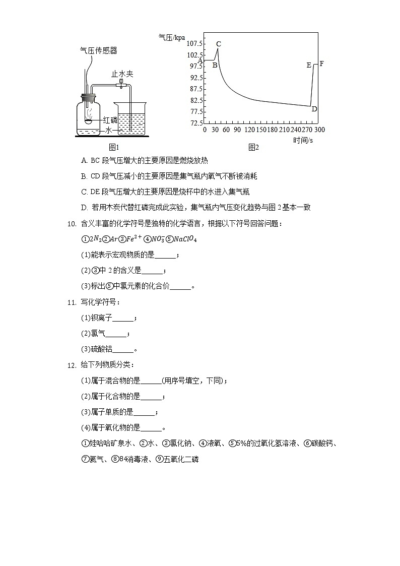
- 图 1 为利用气压传感器测定红磷燃烧时集气瓶内气压变化的实验装置。点燃燃烧匙内的红磷后,立即伸入集气瓶中并把塞子塞紧。待红磷熄灭并冷却后,打开止水夹。集气瓶内气压的变化情况如图2,下列说法不正确的是
A. BC段气压增大的主要原因是燃烧放热
B. CD段气压减小的主要原因是集气瓶内氧气不断被消耗
C. DE段气压增大的主要原因是烧杯中的水进入集气瓶
D. 若用木炭代替红磷完成此实验,集气瓶内气压变化趋势与图2基本一致
- 含义丰富的化学符号是独特的化学语言,根据以下符号回答问题:
能表示宏观物质的是______;
中2的含义是______;
标出中氯元素的化合价______。 - 写化学符号:
钡离子______;
氯气______;
硫酸铝______。 - 给下列物质分类:
属于混合物的是______用序号填空,下同;
属于化合物的是______;
属子单质的是______;
属于氧化物的是______。
娃哈哈矿泉水、水、氯化钠、液氧、的过氧化氢溶液、碳酸钙、氦气、消毒液、五氧化二磷 - 根据图示信息,仔细分析回答问题:
铝原子的相对原子质量______;
图乙中,属于稳定结构的原子是______填序号;
图乙中,与铝不在同一周期的元素是______填序号。 - 水是生命之源,它的保护和合理利用已受到人们的普遍关注。
图A所示的是水的电解实验,试管2中收集的气体是______填名称,该反应的符号表达式为______。
图B所示的是活性炭净水器的示意图,其中活性炭的作用是:不仅可以______的物质,还可以______的杂质。
爱护水资源是每个公民应尽的责任和义务,你认为下列做法与之相符的是______。
A.洗菜、洗衣、淘米的水用来浇花、拖地、冲厕所
B.将活性炭放入硬水中使其软化
C.合理施用农药、化肥,以减少水体污染
D.加强工业废水的排放监控,坚持达标排放
家庭生活中可以用______检验某水样是硬水还是软水。
图C若在过滤中发现滤纸和漏斗间有气泡,可能的影响是______,处理的方法是______。 - 如图所示为实验室中常见的气体制备和收集装置。按要求回答问题:
用高锰酸钾制取氧气,应选用发生装置______填字母,反应的符号表达式为______。
若用装置D收集氧气,验满的方法是______,若用装置F收集氧气,开始收集的最佳时机是______。
选用B装置制取氧气,反应的符号表达式为______,若选用C做发生装置,你认为选用C的优点是______。
需要完成铁丝在氧气中燃烧的实验,最好选用图中装置______填字母收集氧气。
欲用装置E用排空气法收集氢气,则气体应从______填“a”或“b”端通入;欲用装置E用排水法收集氧气,先将瓶中装满水,再将气体从______填“a”或“b”端通入。 - 某学习小组用图示装置进行镁条在空气中燃烧的实验。燃烧、冷却后打开止水夹,有水进入了集气瓶。
【问题】实验操作正确,但实验后发现进入集气瓶中水的体积约为其容积的。
【猜想】镁除了与氧气反应外,还与空气中的其他气体发生了反应。对该气体提出猜想:
猜想1:只是二氧化碳
猜想2:只是氮气
猜想3:氮气和二氧化碳等
【资料】镁是一种化学性质活泼的金属,能在氮气燃烧生成氮化镁,能在二氧化碳中燃烧生成碳和氧化镁,讨论一致认为:
猜想1不正确,理由是______;
镁在二氧化碳中燃烧的化学式符号表达式______。
【结论】猜想3正确。
- 锌是人体生长发育、维持器官正常功能的微量元素,人体缺锌会引起多种疾病,因此缺锌者可通过服用葡萄糖酸锌等保健品来补锌.已知葡萄糖锌的化学式为请回答:
葡萄糖酸锌是由______种元素组成的.
葡萄糖酸锌中碳、氧元素的质量比为______.
葡萄糖酸锌中所含锌元素的质量分数为______结果保留至.
现有一支20mL的葡萄糖酸锌口服液,其中含锌,那么该口服液中葡萄糖酸锌的质量是多少______mg.
答案和解析
1.【答案】A
【解析】解:A、稀有气体用作霓虹灯是利用稀有气体通电后发出不同颜色的光,不需要通过化学变化表现出来,属于物理性质,故A正确;
B、氦气作探空气球是利用氦气密度小,属于物理性质,氦气化学性质稳定,不易与其它物质反应,属于化学性质,故B错;
C、氮气用作食品防腐剂,是利用氮气化学性质稳定,故C错;
D、氧气用作医疗急救,是利用氧气供给呼吸的性质,属于化学性质,故D错。
故选:A。
物理性质是指物质不需要发生化学变化就表现出来的性质.化学性质是指物质在化学变化中表现出来的性质.而化学变化的本质特征是变化中有新物质生成,因此,判断物理性质还是化学性质的关键就是看表现物质的性质时是否有新物质产生。
物理性质、化学性质是一对与物理变化、化学变化有密切关系的概念,联系物理变化、化学变化来理解物理性质和化学性质,则掌握起来并不困难。
2.【答案】C
【解析】解:A、取用固体药品时,瓶塞取下后要倒放,取用完毕后,要把试剂瓶盖好,故A错误;
B、酒精灯用完后,要立即用灯帽盖灭,并稳妥放置,故B错误;
C、试管使用完后,要及时清洗并放到试管架上,故C正确;
D、胶头滴管用完后、不能平放在桌面上,以免沾污了胶头滴管,故D错误。
故选C。
本题主要考查了常用仪器的用途及化学实验的基本操作,在进行实验时,应严格要求,规范操作,养成良好的实验习惯。
3.【答案】B
【解析】解:A、给篮球充气,原因是分子间有间隙,压强增大,分子间间隔变小,气体从压强大的地方流向压强小的地方,A正确。
B、100ml酒精和100ml水混合在一起,体积小于200ml,原因是分子间有间隔,与分子质量的大小无关,故B错误,符合题意;
C、一滴水的体积很小,又有水分子,足以说明分子的体积很小,C正确;
D、加热氧化汞可得到金属汞和氧气,原因是分子是可以再分的,D正确。
故选:B。
根据分子的性质和特征分析有关操作或现象:分子很小,在不断运动,分子间有间隔;在化学变化中,分子分成原子,原子再重新组合.
能利用分子的性质和特征解释生活中宏观的现象,使化学紧密联系生活,能让学生确实感到化学就在我们身边.
4.【答案】A
【解析】解:依据图示及分析可得该反应的图示可转化为如右图所示的情况。
A、反应生成的四个分子构成相同,为同种物质的分子,即反应生成一种物质,反应物为两种单质,该反应为两种物质生成一种物质的化合反应,故A正确;
B、由反应的模拟模型图可得知,反应的生成物的每个分子由四个原子构成,故B错误.;
C、反应生成的四个分子构成相同,为同种物质的分子,因此反应的生成物只有一种,故C不正确;
D、对比反应前后的分子可知,参加反的应该分子有2个,图中的6个的分子全部参加反应,所以参加反应的“”和“”分子个数比为6::1,故D不正确.
故选A
此题是对化学反应微观示意图问题的考查,根据分子构成判断反应物与生成物的种类,依据构成相同的分子为同种物质的分子,两种或两种以上物质反应生成一种物质的反应为化合反应分析解答即可.
5.【答案】D
【解析】解:A、物质和氧气发生的化学反应属于氧化反应,氧化反应不一定是物质和氧气发生的反应。例如,在碳还原氧化铜的反应中,碳与氧化铜中的氧反应生成了二氧化碳,属于氧化反应。推理错误。
B、分子、原子可以构成物质,但是物质不一定是由分子、原子构成的,例如氯化钠是由离子构成。推理错误。
C、由同种元素组成的纯净物属于单质,但是同种元素组成的物质不一定是单质,例如氧气和臭氧组成的是混合物。推理错误。
D、化合物是含有不同元素的纯净物,所以含不同种元素的纯净物一定是化合物,故推理正确。
故选:D。
A、根据氧化反应的定义分析.
B、根据构成物质的微粒分析;
C、根据单质的定义分析判断;
D、根据化合物的含义进行解答.
学会通过举实例的方法来证实结论的错误,即通过举出反例的方法来验证观点是否正确.
6.【答案】C
【解析】解:核外有x个电子,其相对原子质量为a,是M原子得到了两个电子形成的,故M原子核外电子数为;由于在原子中核内质子数等于核外电子数,故M原子核内质子数为;根据相对原子质量质子数中子数,故该粒子含有的中子数为相对原子质量质子数.
故选:C.
根据原子和离子之间的相互转化关系及原子中:核电荷数质子数电子数、相对原子质量质子数中子数,进行分析解答.
本题难度不大,解题的关键是掌握原子和离子的相互转化、原子中核电荷数质子数电子数、相对原子质量质子数中子数.
7.【答案】B
【解析】解:根据单质中元素的化合价为0,属于单质,故中氮元素的化合价为0。
氢元素显价,中氮元素的化合价显价。
氧元素显价,、NO中氮元素的化合价分别显价、价。
钠元素显价,氧元素显价,设中氮元素的化合价是x,根据在化合物中正负化合价代数和为零,可得:,则价。
中铵根显价,硝酸根显价;铵根中氢元素显价,铵根中氮元素的化合价为a,则,则价;硝酸根显价,氧元素显价,设硝酸根中氮元素的化合价为b,则,则价。
综上所述,这六种物质中氮元素显示的化合价共有、0、、、五种。
故选:B。
根据单质中元素的化合价为0、在化合物中正负化合价代数和为零,结合各化学式进行解答本题.
本题难度不大,掌握利用化合价的原则计算指定元素的化合价的方法即可正确解答.
8.【答案】D
【解析】解:A、元素只讲种类、不讲个数,故选项说法错误。
B、1个达芦那韦分子是由27个碳原子、37个氧原子、3个氮原子、7个氧原子和1个硫原子构成的,故选项说法错误。
C、由质量守恒定律,反应前后元素种类不变,达芦那韦燃烧的产物除了和,还应含有氮元素和硫元素的物质,故选项说法错误。
D、达芦那韦是由碳、氢。氮、氧、硫五种元素组成的纯净物,属于化合物,故选项说法正确。
故选:D。
A、根据元素只讲种类、不讲个数,进行分析判断。
B、根据达芦那韦分子的构成,进行分析判断。
C、根据质量守恒定律,反应前后元素种类不变,进行分析判断。
D、由不同种元素组成的纯净物是化合物。
本题难度不大,考查同学们结合新信息、灵活运用化学式的含义与有关计算等进行分析问题、解决问题的能力.
9.【答案】D
【解析】解:A、BC段气压增大,是因为红磷燃烧放出大量的热,使装置内气压增大,故选项说法正确。
B、CD段气压减小的主要原因是,红磷燃烧消耗氧气,使装置内气压减小,故选项说法正确。
C、DE段气压增大,是因为烧杯中的水进入集气瓶后,气体体积减小,压强增大,故选项说法正确。
D、用木炭代替红磷完成此实验,木炭在空气中燃烧生成二氧化碳气体或者一氧化碳气体甚至是两者的混合气体,虽除去氧气,而增加了新的气体,装置内气压变化不大,集气瓶内气压变化趋势与图2不一致,故选项说法错误。
故选:D。
在装有空气的密闭容器中,欲用燃烧法测定空气中氧气含量,该实验一般要注意以下几点:装置的气密性好;所用药品必须是足量;读数时一定要冷却到原温度;所选除氧剂要具备以下特征:本身能够在空气中燃烧;本身的状态为非气体;生成的物质为非气态;据此进行分析判断。
本题难度不大,掌握用燃烧法测定空气中氧气含量的实验原理、注意事项等是正确解答本题的关键。
10.【答案】 一个亚铁离子带有两个单位的正电荷
【解析】解:化学式可以表示宏观物质,能表示宏观物质的是Ar、。
标在元素符号右上角的数字表示1个离子所带的电荷数,中的“2”表示一个亚铁离子带有两个单位的正电荷.
由化合价的表示方法,在该元素符号的上方用正负号和数字表示,正负号在前,数字在后,故中氯元素的化合价显价可表示为:。
故答案为:
;
一个亚铁离子带有两个单位的正电荷;
。
根据化学式可以表示宏观物质,进行分析解答。
标在元素符号右上角的数字表示1个离子所带的电荷数。
化合价的表示方法,在该元素符号的上方用正负号和数字表示,正负号在前,数字在后。
本题难度不大,掌握常见化学用语化学式、化合价、离子符号等的书写方法、标在元素符号不同位置的数字所表示的意义等是正确解答此类题的关键.
11.【答案】
【解析】解:由离子的表示方法,在表示该离子的元素符号或原子团的右上角,标出该离子所带的正负电荷数,数字在前,正负符号在后,带1个电荷时,1要省略.故钡离子可表示为:。
氯气属于气态非金属单质,在元素符号的右下角写上表示分子中所含原子数的数字,其化学式为:。
硫酸铝中铝元素显价,硫酸根显价,其化学式为.
故答案为:
;
;
.
离子的表示方法,在表示该离子的元素符号或原子团的右上角,标出该离子所带的正负电荷数,数字在前,正负符号在后,带1个电荷时,1要省略.
氯气属于气态非金属单质,在元素符号的右下角写上表示分子中所含原子数的数字。
硫酸铝中铝元素显价,硫酸根显价,写出其化学式即可.
本题难度不大,掌握常见化学用语化学式、离子符号等的书写方法、离子符号与化合价表示方法的区别等是正确解答此类题的关键.
12.【答案】
【解析】解:娃哈哈矿泉水中含有多种矿物质,属于混合物;水是由一种物质组成,属于纯净物,由氢元素和氧元素组成,既属于化合物又属于氧化物;氯化钠是由钠元素和氯元素组成的纯净物,属于化合物;液氧是由一种物质组成,属于纯净物,由一种元素组成,属于单质;的过氧化氢溶液中含有过氧化氢和水,属于混合物;碳酸钙是由一种物质组成,属于纯净物,由三种元素组成,属于化合物;是由一种物质组成,属于纯净物,由一种元素组成,属于单质;消毒液中含有多种成分,属于混合物;五氧化二磷是由一种物质组成,属于纯净物,由磷元素和氧元素组成,既属于化合物又属于氧化物。
故答案为:;
;
;
.
混合物是由多种物质组成的物质;氧化物是由两种元素组成,其中一种是氧元素的化合物;单质是由同种元素组成的纯净物。
本题主要考查物质的分类方法,解答时要分析物质的元素组成和物质组成,然后再根据各类物质概念的含义进行分析、判断,从而得出正确的结论。
13.【答案】 AD A
【解析】解:根据元素周期表中的一格可知,汉字下面的数字表示相对原子质量,铝原子的相对原子质量为。
原子的最外层电子数为2,但其核外只有一个电子层,属于稀有气体元素的原子,化学性质稳定;D属于原子,最外层为电子数均为8,属于相对稳定结构。
周期数原子核外电子层数,铝元素的原子核外有3个电子层,则在元素周期表中,铝元素位于第3周期;B是原子失去1个电子得到的,其原子核外有3个电子层;故与铝不在同一周期的元素是A。
故答案为:
;
;
。
根据图中元素周期表可以获得的信息,汉字下面的数字表示相对原子质量,进行分析。
若粒子的最外层电子数为氦为2个,属于相对稳定结构.
根据周期数原子核外电子层数,进行分析解答。
本题难度不大,灵活运用元素周期表中元素的信息原子序数、元素符号、元素名称、相对原子质量、原子结构示意图的含义是正确解答本题的关键.
14.【答案】氧气 吸附有色和有异味 去除可溶性 ACD 肥皂水 过滤不干净 重新过滤
【解析】水的电解实验,试管2连接的是正极,故收集的气体氧气;水在通电的条件下生成氢气和氧气,故该反应的符号表达式为;
活性炭表面有疏松多孔的结构,具有吸附性,能除去水中的色素和异味,故活性炭的作用是:不仅可以吸附有色和有异味的物质;还可以去除可溶性的杂质;
洗菜、洗衣、淘米的水用来浇花、拖地、冲厕所,可以节约用水,故符合题意;
B.将活性炭不能将硬水软化,故错误;
C.合理施用农药、化肥,以减少水体污染,符合题意;
D.加强工业废水的排放监控,坚持达标排放,符合题意;
故选ACD;
硬水是指含有较多钙镁离子的水,加肥皂水后,产生较少泡沫较多浮渣的是硬水,反之是软水;
在过滤中发现滤纸和漏斗间有气泡,就会使过滤受到空气的阻力而减慢,可能的影响是过滤太慢;处理的方法是润湿滤纸,使之紧贴漏斗内壁,
故答案为:氧气;;
吸附有色和有异味;去除可溶性;
;
肥皂水;
过滤太慢;润湿滤纸,使之紧贴漏斗内壁。
根据电解水实验现象解答;
根据活性炭具有吸附性解答;
根据爱护水资源解答;
根据硬水和软水的定义区分;
根据影响过滤的因素解答。
本题考查学生对电解水实验的掌握,水的净化,水资源的保护等的掌握,难度系数不大。
15.【答案】A 将带火星的木条放在集气瓶口,若木条复燃,证明氧气已满 导管口的气泡连续均匀冒出时 可以控制化学反应的速率 F a b
【解析】解:高锰酸钾在加热的条件下分解为锰酸钾、二氧化锰和氧气,符号表达式为:,该反应属于固体加热型,选择装置A作为氧气的发生装置;故填:A;;
氧气具有助燃性,用向上排空气法收集氧气时的验满方法是将带火星的木条放在集气瓶口,若木条复燃,证明氧气已满;用排水法收集氧气时,导管口刚开始排出的是装置内的空气,应等到导管口的气泡连续均匀冒出时才能收集;故填:将带火星的木条放在集气瓶口,若木条复燃,证明氧气已满;导管口的气泡连续均匀冒出时;
装置适用于固液常温下反应制取氧气,即过氧化氢在二氧化锰的催化作用下分解为水和氧气,符号表达式为:,若选用C做发生装置,选用C的优点是可以控制化学反应的速率;故填:;可以控制化学反应的速率;
在做铁丝在氧气中燃烧实验时,为防止高温生成物溅落,炸裂瓶底,需要事先在集气瓶内加少量水或铺一层细沙,所以可选用排水法来收集氧气,并预留少量水;故填:F;
氧气的密度比空气大,所以用装置E用排空气法收集氢气,则气体应从a端通入;氧气的密度比水小,不易溶于水,欲用装置E用排水法收集氧气,先将瓶中装满水,再将气体从b端通入;故填:a;b。
根据反应物的状态与反应的条件确定气体的发生装置、根据高锰酸钾制取氧气的原理来书写符号表达式;
根据氧气的性质确定其验满方法、根据排水法收集氧气的注意事项来分析;
根据气体的发生装置确定反应的原理、根据装置的特点来分析其优点;
根据铁丝在氧气中燃烧实验的注意事项来分析;
根据氧气的密度比空气大,氧气不易溶于水、密度比水小来分析。
本题主要考查常见气体的发生装置与收集装置的探究,发生装置依据反应物的状态和反应条件选择,收集装置依据气体的密度和溶解性选择。
16.【答案】二氧化碳在空气中的含量是
【解析】解:猜想1不正确,理由是二氧化碳在空气中的含量是,不能使进入集气瓶中水的体积约为其容积的。
故填:二氧化碳在空气中的含量是。
镁在二氧化碳中燃烧生成氧化镁和碳,化学式符号表达式:。
故填:。
二氧化碳在空气中的含量是,不能使进入集气瓶中水的体积约为其容积的。
镁在二氧化碳中燃烧生成氧化镁和碳。
本题主要考查物质的性质,解答时要根据各种物质的性质,结合各方面条件进行分析、判断,从而得出正确的结论。
17.【答案】4 9:14
【解析】解:葡萄糖酸锌是由碳元素、氢元素、氧元素和锌元素等4种元素组成的.
故填:4;
葡萄糖酸锌中碳、氧元素的质量比为:::14.
故填:9:14.
葡萄糖酸锌中所含锌元素的质量分数为:.
故填:.
该口服液中葡萄糖酸锌的质量为:.
故填:.
根据物质的化学式可以判断物质的元素组成,组成元素的质量比,组成元素的质量分数,还可以进行相关方面的计算.
锌虽然是人体生长发育、维持器官正常功能必不可少的微量元素,但是也要合理地摄取,如果过量摄取,也会危害人体健康.

