人教版 (新课标)3 摩擦力教学设计
展开必修一 第三章 3、摩擦力 (教案)
一、教材分析:
《摩擦力》是人教版物理必修一第三章第三节的教学内容,本节学习有关摩擦力的产生条件、摩擦力方向的判断方法及摩擦力大小的计算,为以后分析物体受力打下基础。
二、教学目标
知识与能力:
- 知道摩擦力产生的条件。2.能在简单问题中,根据物体的运动状态,判断静摩擦力的有无、大小和方向;知道存在着最大静摩擦力。3.掌握动摩擦因数,会在具体问题中计算滑动摩擦力,掌握判定摩擦力方向的方法。4.知道影响动摩擦因数的因素。
过程与方法:
- 通过观察演示实验,概括出摩擦力产生的条件及摩擦力的特点,培养学生的观察、概括能力。2.通过静摩擦力与滑动摩擦力的区别对比,培养学生分析综合能力。
情感态度与价值观:
1.渗透物理学方法的教育。2.在分析物体所受摩擦力时,突出主要矛盾,忽略次要因素及无关因素,总结出摩擦力产生的条件和规律。
三、教学重点难点
1.本节课的内容分滑动摩擦力和静摩擦力两部分。重点是摩擦力产生的条件、特性和规律,通过演示实验得出关系 F=μFN。2.难点是学生有初中的知识,往往误认为压力FN的大小总是跟滑动物体所受的重力相等,因此必须 指出只有当两物体的接触面垂直,物体在水平拉力作用下,沿水平面滑动时,压力FN的大小才跟物体所受的重力相等。3.在教学中要强调摩擦力有阻碍相对运动和相对运动趋势的性质。
四、学情分析:本节内容更加抽象,弹力和摩擦力都属于被动力,其产生有条件,但是完全根据条件进行判断有时是很麻烦的,尤其是摩擦力的方向的判断,以后学习了牛顿定律会根据运动状态进行分析就简单些了,本节要多联系学生的生活实际举例子,尤其是要做好演示实验,并及时进行反馈练习。
五、教学方法:学案导学、讲授法、实验法、讨论法
六、课前准备
1.教师准备:演示器材、学案和课件
2.学生准备:预习课本、做学案,提出自己预习中的疑惑
七、课时安排:2课时
八、教学过程
(一)预习检查、总结疑惑
(二)情境导入、展示目标
力学中常见的三种力是重力、弹力、摩擦力。对于每一种力我们都要掌握它产生的条件,会计算力的大小,能判断力的方向。在前面我们已经学过了两种力:重力和弹力。今天我们学习第三种力——摩擦力。在这三种力中摩擦力较难掌握。
(三)合作探究、精讲点拨
1.静摩擦力
演示实验:
当定滑轮的绳子下端悬挂50g砝码时,物块保持静止状态。
提出问题:物块静止,它受板的静摩擦力多大?方向如何?你是根据什么原理判断的?
当悬挂的砝码增加到100g时,物块仍保持静止状态。
提出问题:物块此时所受的静摩擦力的大小、方向如何变化?设想一下,如果将砝码b摘去, 静摩擦力又将如何变化?
在同学回答的基础上归纳出:一般静摩擦力的大小没有一个确定的值,类似上述情况,当物块不动处于平衡状态时,静摩擦力的大小随拉力大小的变化而变化,总是等于拉力的大小。静摩擦力的方向,总是沿接触面切线方向;跟拉力的方向相反,或者说跟物体间相对滑动趋势方向相反。
提出问题:当悬挂在绳子下端的砝码为150g时,物块才刚开始相对于桌面板滑动,这时物块所受的摩擦力叫什么?它的大小和方向呢?
教师讲解:静摩擦力增大到某数值后就不再增大了,这时静摩擦力达到最大值,叫做最大静摩擦力,用Fm表示。最大静摩擦力的方向,也总是沿接触面切线方向,跟使物体起动的外力方向相反,或者说跟物体间相对运动趋势相反。
明确:在一般情况下,如果两个水平相接触的物体之间存在着静摩擦力的作用,则并不一定处于最大静摩擦状态,最大静摩擦力等于使物体将要开始运动所需的最小水平推力。
2.滑动摩擦力
边演示边提问:一旦物块滑动后,我们只要挂130g砝码,就能使物块维持匀速运动。这时两物体之间的滑动摩擦力为多大?方向如何?
再做演示实验,在刚才的大木块上再放一块小木块,发现要挂140g的砝码,才能使物块维持匀速运动。这又说明滑动摩擦力的变化遵循什么规律?
教师讲解:这说明了滑动摩擦力的大小跟两物体间的正压力FN成正比。
演示 实验,将木块依次放在玻璃上,木板上和毛巾上,用测力计拉木块,使木块匀速运动,观察测力计的示数,发现三种情况下,测力计示数由小到大,说明物体接触面越粗糙,摩擦力越大。
结论:滑动摩擦力的大小与摩擦面的材料和光滑程度有关,与相互之间的压力(弹力)成 正比,可以写为F=μFN,μ是动摩擦因数,因摩擦面的材料和光滑程度决定。动摩擦因数是无单位的,它表示摩擦力跟正压力之比。
滑动摩擦力的方向,总是沿接触面切线方向,且跟物体的相对滑动方向相反。[来源: http://wx.jtyjy.com/]
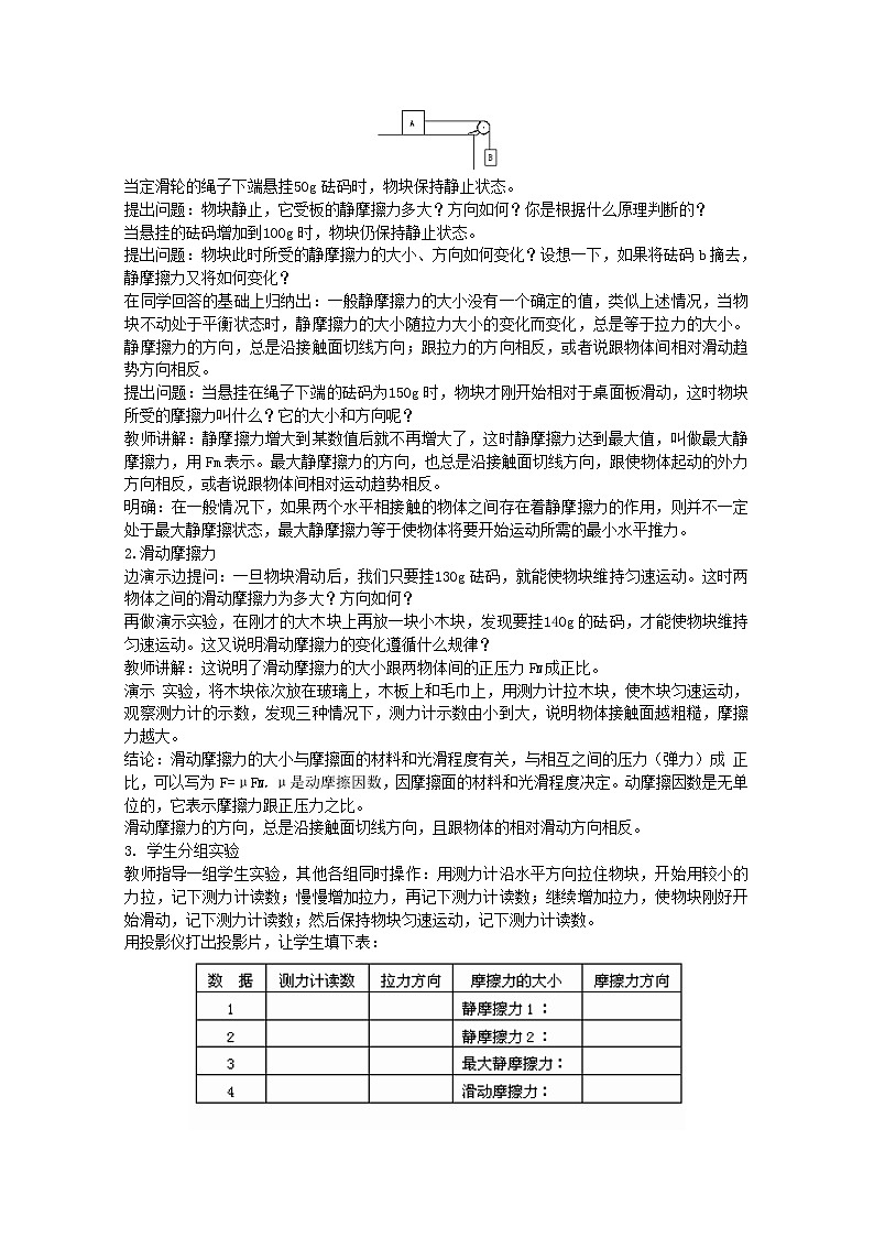
3. 学生分组实验
教师指导一组学生实验,其他各组同时操作:用测力计沿水平方向拉住物块,开始用较小的力拉,记下测力计读数;慢慢增加拉力,再记下测力计读数;继续增加拉力,使物块刚好开始滑动,记下测力计读数;然后保持物块匀速运动,记下测力计读数。
用投影仪打出投影片,让学生填下表:
问题:你是根据什么原理来确定摩擦力的大小和方向的?
用投影仪打出投 影片中的五种情况,组织学生讨论木板对木块a有没有摩擦力?
(四)反思总结、当堂检测(参考学案)
1.摩擦力产生的条件:不光滑,有压力,有相对运动或相对运动趋势。(有相对运动时产生滑动摩擦力;有相对运动趋势时产生静摩擦力)
2.摩擦力的方向与相对运动或相对运动趋势方向相反,不一定和物体的运动方向相反,不一定是阻力。
3.滑动摩擦力可由公式F滑=μFN计算,或由物体平衡计算。
4.静摩擦力不是定值,有一个范 围,即0~Fm,由物体运动和其他受力情况决定。
(五)发导学案、布置预习
九、板书设计
- 复习:重力、弹力
- 静摩擦力
- 滑动摩擦力
- 练习
十、教学反思
本课的设计采用了课前发预习学案,学生预习本节内容,找出自己迷惑的地方。课堂上老师通过举例子、做演示实验,体会摩擦力的存在性及静摩擦力和滑动摩擦力的简单区别,进而能够区分说出摩擦力的产生条件并会计算滑动摩擦力的大小,能够对简单的受摩擦力的情况进行分析,最后进行当堂检测,课后进行延伸拓展,以达到提高课堂效率的目的。
本节课时间45分钟,其中情景导入、展示目标、检查预习5分钟,讲解、做演示实验20分钟,反思总结当堂检测5分钟左右,练习检测10分钟,其余环节5分钟,能够完成教学内容。
高中人教版 (新课标)3 摩擦力公开课教案设计: 这是一份高中人教版 (新课标)3 摩擦力公开课教案设计,共7页。教案主要包含了弹簧秤,静摩擦力,滑动摩擦力,滚动摩擦力等内容,欢迎下载使用。
人教版 (新课标)必修1第四章 牛顿运动定律5 牛顿第三定律教学设计: 这是一份人教版 (新课标)必修1第四章 牛顿运动定律5 牛顿第三定律教学设计,共5页。
高中物理人教版 (新课标)必修1第三章 相互作用5 力的分解教学设计: 这是一份高中物理人教版 (新课标)必修1第三章 相互作用5 力的分解教学设计,共4页。

