还剩5页未读,
继续阅读
高中化学选修四鲁科版-第二章 化学平衡状态 化学平衡的移动课后达标检测
展开
一、选择题
1.下列关于化学平衡的说法中正确的是( )
A.一个可逆反应达到的平衡状态就是这个反应在该条件下所能达到的限度
B.当一个可逆反应达到平衡状态时,正反应速率和逆反应速率相等且都等于0
C.平衡状态是一种静止的状态,因为反应物和生成物的浓度已经不再改变
D.化学平衡不可以通过改变条件而改变
解析:选A。可逆反应达到平衡状态后,虽然v(正)=v(逆),但均不为0,是动态平衡,B、C错;通过改变影响化学平衡移动的条件可以改变化学反应的限度,D错。
2.下列事实不能用勒夏特列原理解释的是( )
A.新制的氯水放置一段时间,溶液的pH减小
B.在配制硫酸亚铁溶液时往往要加入少量铁粉
C.反应CO(g)+NO2(g)CO2(g)+NO(g) ΔH<0达平衡后,升高温度,气体颜色变深
D.增大压强,有利于SO2与O2反应生成SO3
解析:选B。在配制FeSO4溶液时加入铁粉是为了防止Fe2+被氧化,无平衡移动,故不能用勒夏特列原理解释。
3.如图所示,三个烧瓶中分别充满NO2气体并分别放置在盛有下列物质的烧杯(烧杯内有水)中:
在(1)中加入CaO,在(2)中不加其他任何物质,在(3)中加入NH4Cl晶体,发现(1)中红棕色变深,(3)中红棕色变浅。
[已知反应2NO2(红棕色)N2O4(无色)]
下列叙述正确的是( )
A.2NO2N2O4是放热反应
B.NH4Cl溶于水时放出热量
C.烧瓶(1)中平衡混合气体的平均相对分子质量增大
D.烧瓶(3)中气体的压强增大
解析:选A。加CaO的烧杯(1)中温度升高,(1)中红棕色变深,说明平衡逆向移动,平衡混合气体的平均相对分子质量减小;烧杯(3)中红棕色变浅,说明平衡正向移动,气体的压强减小,加NH4Cl晶体的烧杯(3)中温度降低,由此可说明2NO2N2O4是放热反应,NH4Cl溶于水时吸收热量。
4.可逆反应:2NO2(g) 2NO(g)+O2(g),在容积固定的密闭容器中达到平衡状态的标志是( )
①单位时间内生成n mol O2的同时生成2n mol NO2
②单位时间内生成n mol O2的同时生成2n mol NO
③用NO2、NO、O2表示的反应速率之比为2∶2∶1的状态
④混合气体的颜色不再改变的状态
⑤混合气体的密度不再改变的状态
⑥混合气体的压强不再改变的状态
⑦混合气体的平均相对分子质量不再改变的状态
A.①④⑥⑦ B.②③⑤⑦
C.①③④⑤ D.全部
解析:选A。①中单位时间内生成n mol O2的同时生成2n mol NO2,说明反应已达到平衡状态。②单位时间内生成n mol O2必生成2n mol NO,不能说明反应达到平衡状态。③中无论达到平衡与否,用各物质表示的化学反应速率之比都等于化学计量数之比。④有色气体的颜色不变,则表示物质的浓度不再变化,说明反应已达到平衡状态。⑤气体体积固定、反应前后质量守恒,密度始终不变。⑥反应前后ΔV(g)≠0,压强不变,意味着各物质的含量不再变化,说明已达到平衡状态。⑦由于气体的质量不变,气体的平均相对分子质量不变时,说明气体中各物质的物质的量不变,说明反应已达到平衡状态。
5.(2019·龙岩高三模拟)利用下列反应可以将粗镍转化为纯度达99.9%的高纯镍。
反应一:
Ni(粗,s)+4CO(g)Ni(CO)4(g) ΔH<0
反应二:
Ni(CO)4(g)Ni(纯,s)+4CO(g) ΔH>0
下列说法错误的是( )
A.对于反应一,适当增大压强,有利于Ni(CO)4的生成
B.提纯过程中,CO气体可循环使用
C.升高温度,反应一的反应速率减小,反应二的反应速率增大
D.对于反应二,在180~200 ℃,温度越高,Ni(CO)4(g)的转化率越高
解析:选C。反应一的正反应是气体体积减小的反应,增大压强,平衡右移,有利于Ni(CO)4的生成,A正确;反应一以CO为原料,反应二产生CO,故CO可以循环使用,B正确;升高温度,反应一和反应二的反应速率都增大,C不正确;反应二的正反应是吸热反应,在180~200 ℃,温度越高,反应进行程度越大,Ni(CO)4(g)的转化率越高,D正确。
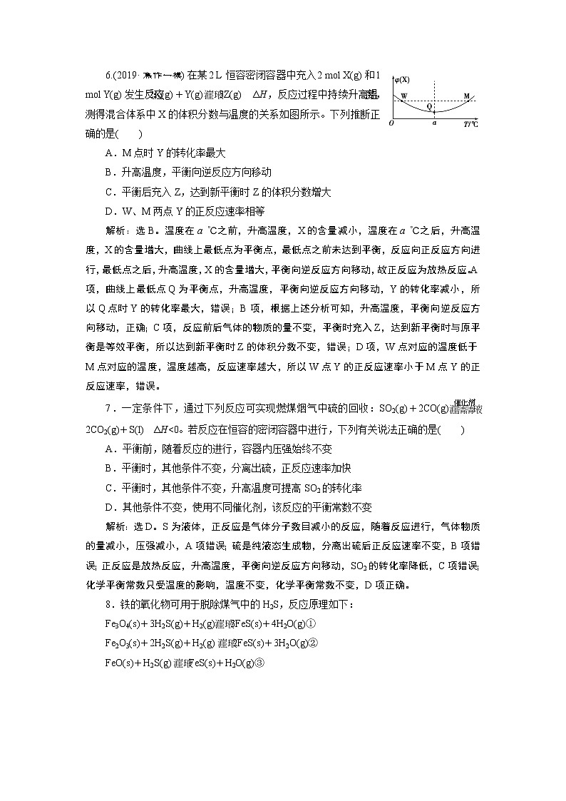
6.(2019·焦作一模)在某2 L恒容密闭容器中充入2 mol X(g)和1 mol Y(g)发生反应:2X(g)+Y(g)3Z(g) ΔH,反应过程中持续升高温度,测得混合体系中X的体积分数与温度的关系如图所示。下列推断正确的是( )
A.M点时Y的转化率最大
B.升高温度,平衡向逆反应方向移动
C.平衡后充入Z,达到新平衡时Z的体积分数增大
D.W、M两点Y的正反应速率相等
解析:选B。温度在a ℃之前,升高温度,X的含量减小,温度在a ℃之后,升高温度,X的含量增大,曲线上最低点为平衡点,最低点之前未达到平衡,反应向正反应方向进行,最低点之后,升高温度,X的含量增大,平衡向逆反应方向移动,故正反应为放热反应。A项,曲线上最低点Q为平衡点,升高温度,平衡向逆反应方向移动,Y的转化率减小,所以Q点时Y的转化率最大,错误;B项,根据上述分析可知,升高温度,平衡向逆反应方向移动,正确;C项,反应前后气体的物质的量不变,平衡时充入Z,达到新平衡时与原平衡是等效平衡,所以达到新平衡时Z的体积分数不变,错误;D项,W点对应的温度低于M点对应的温度,温度越高,反应速率越大,所以W点Y的正反应速率小于M点Y的正反应速率,错误。
7.一定条件下,通过下列反应可实现燃煤烟气中硫的回收:SO2(g)+2CO(g)2CO2(g)+S(l) ΔH<0。若反应在恒容的密闭容器中进行,下列有关说法正确的是( )
A.平衡前,随着反应的进行,容器内压强始终不变
B.平衡时,其他条件不变,分离出硫,正反应速率加快
C.平衡时,其他条件不变,升高温度可提高SO2的转化率
D.其他条件不变,使用不同催化剂,该反应的平衡常数不变
解析:选D。S为液体,正反应是气体分子数目减小的反应,随着反应进行,气体物质的量减小,压强减小,A项错误;硫是纯液态生成物,分离出硫后正反应速率不变,B项错误;正反应是放热反应,升高温度,平衡向逆反应方向移动,SO2的转化率降低,C项错误;化学平衡常数只受温度的影响,温度不变,化学平衡常数不变,D项正确。
8.铁的氧化物可用于脱除煤气中的H2S,反应原理如下:
Fe3O4(s)+3H2S(g)+H2(g)3FeS(s)+4H2O(g)①
Fe2O3(s)+2H2S(g)+H2(g) 2FeS(s)+3H2O(g)②
FeO(s)+H2S(g) FeS(s)+H2O(g)③
温度与平衡常数的关系如图所示,下列有关说法正确的是( )
A.上述反应均为吸热反应
B.压强越大,H2S脱除率越高
C.温度越高,H2S脱除率越高
D.相同温度、相同物质的量的三种铁的氧化物中,Fe3O4脱除H2S的效果最好
解析:选D。温度越高,平衡常数越小,说明正反应为放热反应,则温度越高,H2S的脱除率越低,A、C两项错误;题中三个反应均是气体体积不变的反应,增大压强,平衡不移动,H2S脱除率不变,B项错误。
9.(2019·湖北鄂东南市级示范高中联盟学校联考)向某密闭容器中加入0.3 mol A、
0.1 mol C和一定量的B三种气体。一定条件下发生反应,各物质浓度随时间变化如甲图所示[t0~t1阶段c(B)未画出]。乙图为t2时刻后改变条件平衡体系中正、逆反应速率随时间变化的情况,且四个阶段都各改变一种不同的条件。已知,t3~t4阶段使用催化剂。下列说法中不正确的是( )
A.若t1=15 min,则用C的浓度变化表示在t0~t1时间段的平均反应速率为0.004 mol·
L-1·min-1
B.t4~t5阶段改变的条件一定是减小压强
C.B的起始物质的量为0.02 mol
D.t5~t6阶段,容器内A的物质的量减少了0.03 mol,而此过程中容器与外界的热交换总量为a kJ,则该反应的热化学方程式为3A(g) B(g)+2C(g) ΔH=+100a kJ·mol-1
解析:选C。若t1=15 min,生成物C在t0~t1时间段的平均反应速率v===0.004 mol·L-1·min-1,A项正确。t4~t5阶段改变条件,正、逆反应速率都减小且仍相等,所以改变的条件应为减小压强,B项正确。t0~t1阶段A的浓度变化为0.15 mol·L-1-0.06 mol·L-1=0.09 mol·L-1,C的浓度变化为0.11 mol·L-1-0.05 mol·L-1=0.06 mol·L-1,反应中A与C的化学计量数之比为0.09∶0.06=3∶2,根据t4~t5阶段改变压强平衡不移动可知,该反应的化学方程式为3A(g) B(g)+2C(g),由A的起始物质的量为0.3 mol 和起始浓度为0.15 mol·L-1可知,容器的容积V==2 L;由反应的化学方程式可知B的起始浓度为0.05 mol·L-1-(0.11 mol·L-1-0.05 mol·L-1)/2=0.02 mol·L-1,所以B的起始物质的量为0.02 mol·L-1×2 L=0.04 mol,C项错误。t5~t6阶段A的物质的量减少了0.03 mol,此过程中容器与外界的热交换总量为a kJ,则当A的物质的量减少3 mol时,容器与外界的热交换总量为100a kJ,根据图像可知t5~t6阶段改变的条件应为升高温度,A的物质的量减少,说明平衡向正反应方向移动,则正反应为吸热反应,故该反应的热化学方程式为3A(g) B(g)+2C(g) ΔH=+100a kJ·mol-1,D项正确。
10.(2019·成都模拟)已知反应CO(g)+2H2(g) CH3OH(g) ΔH=Q kJ·mol-1,在三个不同容积的容器中分别充入1 mol CO与2 mol H2,恒温恒容,测得平衡时CO的转化率如下表。
序号
温度/℃
容器体积
CO转化率
平衡压强/Pa
①
200
V1
50%
p1
②
200
V2
70%
p2
③
350
V3
50%
p3
下列说法正确的是( )
A.反应速率:③>①>②
B.平衡时体系压强:p1∶p2=5∶4
C.若容器体积V1>V3,则Q<0
D.若实验②中CO和H2用量均加倍,则CO转化率<70%
解析:选C。①、②的温度相同,而CO转化率②>①,则②可看作在①的基础上加压,即V1>V2,因此反应速率:②>①,A错误;①与②比较,达到平衡时,平衡混合物的物质的量之比为5∶4,但V1与V2不相等,因此平衡时体系压强p1∶p2≠5∶4,B错误;若容器体积V1>V3、温度相同,则①与③比较,CO的转化率③>①,而现在CO的转化率相同,则可看作在这个基础上③的平衡逆向移动,而升温平衡向吸热反应方向移动,即正向是放热反应,C正确;若实验②中CO和H2用量均加倍,则可看作在②的基础上压缩体积,CO转化率增大,D错误。
二、非选择题
11.(2019·长春高三模拟)已知2A2(g)+B2(g) 2C(g) ΔH=-a kJ·mol-1(a>0),在一个有催化剂的固定容积的容器中加入2 mol A2和1 mol B2,在500 ℃时充分反应,达到平衡后C的浓度为w mol·L-1,放出热量b kJ。回答下列问题:
(1)比较:a________(填“>”“=”或“<”)b。
(2)能使该反应的反应速率增大,且平衡不移动的是________(填字母)。
a.及时分离出C气体 b.适当升高温度
c.增大B2的浓度 d.选择高效的催化剂
(3)若将上述容器改为恒压容器(反应前体积相同),平衡后再加入2 mol A2和1 mol B2,500 ℃时充分反应,达到平衡后放出热量d kJ,则d________(填“>”“=”或“<”)b。
解析:(1)a为反应的焓变的绝对值,而b是反应放出的热量,由于该反应是可逆反应,反应不可能进行到底,因此a>b。
(2)分离出C,降低C的浓度,反应速率减小;由于正反应是放热反应,升高温度,平衡左移;增大B2的浓度,反应速率增大,平衡右移;使用催化剂,反应速率增大,但平衡不移动。
(3)若改为恒压,相当于给原平衡加压,因为始终保持较大压强,平衡正向移动,放出的热量增多,故d>b。
答案:(1)> (2)d (3)>
12.运用化学反应原理研究化学反应有重要意义。
(1)硫酸生产中,SO2催化氧化生成SO3:2SO2(g)+O2(g)2SO3(g),混合体系中SO3的百分含量和温度的关系如图1所示(曲线上任何一点都表示平衡状态)。
①若在恒温、恒压条件下向上述平衡体系中通入氦气,平衡________(填“向左”“向右”或“不”)移动。
②若反应进行到状态D时,v正________(填“>”“<”或“=”)v逆。
(2)课本里介绍的合成氨技术叫哈伯法:N2(g)+3H2(g) 2NH3(g) ΔH<0,应用此法反应达到平衡时反应物的转化率不高。
①能使该反应的反应速率增大,且平衡向正反应方向移动的措施是________(填编号)。
A.使用更高效的催化剂
B.升高温度
C.及时分离出氨
D.充入氮气,增大氮气的浓度(保持容器体积不变)
②若在某温度下,2 L的密闭容器中发生合成氨的反应,图2表示N2的物质的量随时间的变化曲线。用H2表示0~10 min内该反应的平均速率v(H2)=________。从第11 min起,压缩容器的体积为1 L,则n(N2)的变化曲线为________(填编号)。
解析:(1)①恒温恒压条件下向题述平衡体系中通入氦气,则反应容器的体积会增大,各物质的浓度会减小,平衡会向气体分子数增大的方向(向左)移动。②反应进行到状态D时没有达到平衡,反应向右进行,所以v正>v逆。(2)①该反应是一个气体分子数减少的放热反应,升高温度,平衡逆向移动;使用更高效的催化剂,反应速率增大,但平衡不移动;分离出氨,平衡虽然正向移动,但反应速率减小;充入氮气,平衡正向移动且反应速率增大。②0~10 min时,N2从0.6 mol减少到0.2 mol,变化量为0.4 mol,则H2的变化量为1.2 mol,v(H2)=1.2 mol÷2 L÷10 min=0.06 mol·L-1·min-1。平衡时压缩容器的体积,气体的压强增大,平衡正向移动,N2的物质的量在原有基础上减小,曲线d符合题意。
答案:(1)①向左 ②> (2)①D ②0.06 mol·L-1·min-1 d
13.(2019·南昌莲塘一中月考)(1)T ℃下,向一容积不变的密闭容器中,通入一定量的NO和CO,用气体传感器测得不同时间NO和CO浓度如下表:
时间/s
0
1
2
3
4
5
c(NO)/(×10-4
mol·L-1)
10.0
4.50
c1
1.50
1.00
1.00
c(CO)/(×10-3
mol·L-1)
3.60
3.05
c2
2.75
2.70
2.70
c2合理的数值为________(填字母)。
A.4.20 B.4.00
C.2.95 D.2.80
(2)将不同物质的量的H2O(g)和CO(g)分别通入体积为2 L的恒容密闭容器中,进行反应:H2O(g)+CO(g)CO2(g)+H2(g),得到如下三组数据:
实验
温度/℃
起始量
/mol
平衡量
/mol
达到平衡所
需时间/min
H2O
CO
CO
H2
Ⅰ
650
2
4
2.4
1.6
5
Ⅱ
900
1
2
1.6
0.4
3
Ⅲ
900
a
b
c
d
t
若a=2,b=1,则c=________,达到平衡时实验Ⅱ中H2O(g)和实验Ⅲ中CO的转化率的关系为αⅡ(H2O)________(填“<”“>”或“=”)αⅢ(CO)。
(3)二甲醚是清洁能源,用CO在催化剂存在下制备二甲醚的反应原理为2CO(g)+4H2(g)CH3OCH3(g)+H2O(g),已知一定条件下,该反应中CO的平衡转化率随温度、投料比的变化曲线如图所示。
①a、b、c按从大到小的顺序排序为_________________________________________。
②根据图像可以判断该反应为放热反应,理由是______________________________
________________________________________________________________________
________________________________________________________________________。
解析:(1)由于CO为反应物,逐渐被消耗,故c2应介于2.75~3.05之间,又浓度越大,反应速率越快,即3.05-c2>c2-2.75,故应选D。
(2)由H2O(g)+CO(g)CO2(g)+H2(g)可知,Ⅱ中平衡时n(H2O)=0.6 mol,Ⅱ可看作向容器中加入1 mol CO、1 mol H2O建立平衡后又加入1 mol CO重新建立的平衡,Ⅲ可看作向容器中加入1 mol CO、1 mol H2O建立平衡后又加入1 mol H2O重新建立的平衡,故对平衡右移的促进作用完全相同。故c=0.6,αⅡ(H2O)=αⅢ(CO)。
(3)①越大,α(CO)越大,故a>b>c;②由题图知,投料比相同时,温度越高,α(CO)越小,平衡左移,故正反应为放热反应。
答案:(1)D (2)0.6 = (3)①a>b>c ②投料比相同时,温度越高,α(CO)越小,平衡左移,故该反应为放热反应
一、选择题
1.下列关于化学平衡的说法中正确的是( )
A.一个可逆反应达到的平衡状态就是这个反应在该条件下所能达到的限度
B.当一个可逆反应达到平衡状态时,正反应速率和逆反应速率相等且都等于0
C.平衡状态是一种静止的状态,因为反应物和生成物的浓度已经不再改变
D.化学平衡不可以通过改变条件而改变
解析:选A。可逆反应达到平衡状态后,虽然v(正)=v(逆),但均不为0,是动态平衡,B、C错;通过改变影响化学平衡移动的条件可以改变化学反应的限度,D错。
2.下列事实不能用勒夏特列原理解释的是( )
A.新制的氯水放置一段时间,溶液的pH减小
B.在配制硫酸亚铁溶液时往往要加入少量铁粉
C.反应CO(g)+NO2(g)CO2(g)+NO(g) ΔH<0达平衡后,升高温度,气体颜色变深
D.增大压强,有利于SO2与O2反应生成SO3
解析:选B。在配制FeSO4溶液时加入铁粉是为了防止Fe2+被氧化,无平衡移动,故不能用勒夏特列原理解释。
3.如图所示,三个烧瓶中分别充满NO2气体并分别放置在盛有下列物质的烧杯(烧杯内有水)中:
在(1)中加入CaO,在(2)中不加其他任何物质,在(3)中加入NH4Cl晶体,发现(1)中红棕色变深,(3)中红棕色变浅。
[已知反应2NO2(红棕色)N2O4(无色)]
下列叙述正确的是( )
A.2NO2N2O4是放热反应
B.NH4Cl溶于水时放出热量
C.烧瓶(1)中平衡混合气体的平均相对分子质量增大
D.烧瓶(3)中气体的压强增大
解析:选A。加CaO的烧杯(1)中温度升高,(1)中红棕色变深,说明平衡逆向移动,平衡混合气体的平均相对分子质量减小;烧杯(3)中红棕色变浅,说明平衡正向移动,气体的压强减小,加NH4Cl晶体的烧杯(3)中温度降低,由此可说明2NO2N2O4是放热反应,NH4Cl溶于水时吸收热量。
4.可逆反应:2NO2(g) 2NO(g)+O2(g),在容积固定的密闭容器中达到平衡状态的标志是( )
①单位时间内生成n mol O2的同时生成2n mol NO2
②单位时间内生成n mol O2的同时生成2n mol NO
③用NO2、NO、O2表示的反应速率之比为2∶2∶1的状态
④混合气体的颜色不再改变的状态
⑤混合气体的密度不再改变的状态
⑥混合气体的压强不再改变的状态
⑦混合气体的平均相对分子质量不再改变的状态
A.①④⑥⑦ B.②③⑤⑦
C.①③④⑤ D.全部
解析:选A。①中单位时间内生成n mol O2的同时生成2n mol NO2,说明反应已达到平衡状态。②单位时间内生成n mol O2必生成2n mol NO,不能说明反应达到平衡状态。③中无论达到平衡与否,用各物质表示的化学反应速率之比都等于化学计量数之比。④有色气体的颜色不变,则表示物质的浓度不再变化,说明反应已达到平衡状态。⑤气体体积固定、反应前后质量守恒,密度始终不变。⑥反应前后ΔV(g)≠0,压强不变,意味着各物质的含量不再变化,说明已达到平衡状态。⑦由于气体的质量不变,气体的平均相对分子质量不变时,说明气体中各物质的物质的量不变,说明反应已达到平衡状态。
5.(2019·龙岩高三模拟)利用下列反应可以将粗镍转化为纯度达99.9%的高纯镍。
反应一:
Ni(粗,s)+4CO(g)Ni(CO)4(g) ΔH<0
反应二:
Ni(CO)4(g)Ni(纯,s)+4CO(g) ΔH>0
下列说法错误的是( )
A.对于反应一,适当增大压强,有利于Ni(CO)4的生成
B.提纯过程中,CO气体可循环使用
C.升高温度,反应一的反应速率减小,反应二的反应速率增大
D.对于反应二,在180~200 ℃,温度越高,Ni(CO)4(g)的转化率越高
解析:选C。反应一的正反应是气体体积减小的反应,增大压强,平衡右移,有利于Ni(CO)4的生成,A正确;反应一以CO为原料,反应二产生CO,故CO可以循环使用,B正确;升高温度,反应一和反应二的反应速率都增大,C不正确;反应二的正反应是吸热反应,在180~200 ℃,温度越高,反应进行程度越大,Ni(CO)4(g)的转化率越高,D正确。
6.(2019·焦作一模)在某2 L恒容密闭容器中充入2 mol X(g)和1 mol Y(g)发生反应:2X(g)+Y(g)3Z(g) ΔH,反应过程中持续升高温度,测得混合体系中X的体积分数与温度的关系如图所示。下列推断正确的是( )
A.M点时Y的转化率最大
B.升高温度,平衡向逆反应方向移动
C.平衡后充入Z,达到新平衡时Z的体积分数增大
D.W、M两点Y的正反应速率相等
解析:选B。温度在a ℃之前,升高温度,X的含量减小,温度在a ℃之后,升高温度,X的含量增大,曲线上最低点为平衡点,最低点之前未达到平衡,反应向正反应方向进行,最低点之后,升高温度,X的含量增大,平衡向逆反应方向移动,故正反应为放热反应。A项,曲线上最低点Q为平衡点,升高温度,平衡向逆反应方向移动,Y的转化率减小,所以Q点时Y的转化率最大,错误;B项,根据上述分析可知,升高温度,平衡向逆反应方向移动,正确;C项,反应前后气体的物质的量不变,平衡时充入Z,达到新平衡时与原平衡是等效平衡,所以达到新平衡时Z的体积分数不变,错误;D项,W点对应的温度低于M点对应的温度,温度越高,反应速率越大,所以W点Y的正反应速率小于M点Y的正反应速率,错误。
7.一定条件下,通过下列反应可实现燃煤烟气中硫的回收:SO2(g)+2CO(g)2CO2(g)+S(l) ΔH<0。若反应在恒容的密闭容器中进行,下列有关说法正确的是( )
A.平衡前,随着反应的进行,容器内压强始终不变
B.平衡时,其他条件不变,分离出硫,正反应速率加快
C.平衡时,其他条件不变,升高温度可提高SO2的转化率
D.其他条件不变,使用不同催化剂,该反应的平衡常数不变
解析:选D。S为液体,正反应是气体分子数目减小的反应,随着反应进行,气体物质的量减小,压强减小,A项错误;硫是纯液态生成物,分离出硫后正反应速率不变,B项错误;正反应是放热反应,升高温度,平衡向逆反应方向移动,SO2的转化率降低,C项错误;化学平衡常数只受温度的影响,温度不变,化学平衡常数不变,D项正确。
8.铁的氧化物可用于脱除煤气中的H2S,反应原理如下:
Fe3O4(s)+3H2S(g)+H2(g)3FeS(s)+4H2O(g)①
Fe2O3(s)+2H2S(g)+H2(g) 2FeS(s)+3H2O(g)②
FeO(s)+H2S(g) FeS(s)+H2O(g)③
温度与平衡常数的关系如图所示,下列有关说法正确的是( )
A.上述反应均为吸热反应
B.压强越大,H2S脱除率越高
C.温度越高,H2S脱除率越高
D.相同温度、相同物质的量的三种铁的氧化物中,Fe3O4脱除H2S的效果最好
解析:选D。温度越高,平衡常数越小,说明正反应为放热反应,则温度越高,H2S的脱除率越低,A、C两项错误;题中三个反应均是气体体积不变的反应,增大压强,平衡不移动,H2S脱除率不变,B项错误。
9.(2019·湖北鄂东南市级示范高中联盟学校联考)向某密闭容器中加入0.3 mol A、
0.1 mol C和一定量的B三种气体。一定条件下发生反应,各物质浓度随时间变化如甲图所示[t0~t1阶段c(B)未画出]。乙图为t2时刻后改变条件平衡体系中正、逆反应速率随时间变化的情况,且四个阶段都各改变一种不同的条件。已知,t3~t4阶段使用催化剂。下列说法中不正确的是( )
A.若t1=15 min,则用C的浓度变化表示在t0~t1时间段的平均反应速率为0.004 mol·
L-1·min-1
B.t4~t5阶段改变的条件一定是减小压强
C.B的起始物质的量为0.02 mol
D.t5~t6阶段,容器内A的物质的量减少了0.03 mol,而此过程中容器与外界的热交换总量为a kJ,则该反应的热化学方程式为3A(g) B(g)+2C(g) ΔH=+100a kJ·mol-1
解析:选C。若t1=15 min,生成物C在t0~t1时间段的平均反应速率v===0.004 mol·L-1·min-1,A项正确。t4~t5阶段改变条件,正、逆反应速率都减小且仍相等,所以改变的条件应为减小压强,B项正确。t0~t1阶段A的浓度变化为0.15 mol·L-1-0.06 mol·L-1=0.09 mol·L-1,C的浓度变化为0.11 mol·L-1-0.05 mol·L-1=0.06 mol·L-1,反应中A与C的化学计量数之比为0.09∶0.06=3∶2,根据t4~t5阶段改变压强平衡不移动可知,该反应的化学方程式为3A(g) B(g)+2C(g),由A的起始物质的量为0.3 mol 和起始浓度为0.15 mol·L-1可知,容器的容积V==2 L;由反应的化学方程式可知B的起始浓度为0.05 mol·L-1-(0.11 mol·L-1-0.05 mol·L-1)/2=0.02 mol·L-1,所以B的起始物质的量为0.02 mol·L-1×2 L=0.04 mol,C项错误。t5~t6阶段A的物质的量减少了0.03 mol,此过程中容器与外界的热交换总量为a kJ,则当A的物质的量减少3 mol时,容器与外界的热交换总量为100a kJ,根据图像可知t5~t6阶段改变的条件应为升高温度,A的物质的量减少,说明平衡向正反应方向移动,则正反应为吸热反应,故该反应的热化学方程式为3A(g) B(g)+2C(g) ΔH=+100a kJ·mol-1,D项正确。
10.(2019·成都模拟)已知反应CO(g)+2H2(g) CH3OH(g) ΔH=Q kJ·mol-1,在三个不同容积的容器中分别充入1 mol CO与2 mol H2,恒温恒容,测得平衡时CO的转化率如下表。
序号
温度/℃
容器体积
CO转化率
平衡压强/Pa
①
200
V1
50%
p1
②
200
V2
70%
p2
③
350
V3
50%
p3
下列说法正确的是( )
A.反应速率:③>①>②
B.平衡时体系压强:p1∶p2=5∶4
C.若容器体积V1>V3,则Q<0
D.若实验②中CO和H2用量均加倍,则CO转化率<70%
解析:选C。①、②的温度相同,而CO转化率②>①,则②可看作在①的基础上加压,即V1>V2,因此反应速率:②>①,A错误;①与②比较,达到平衡时,平衡混合物的物质的量之比为5∶4,但V1与V2不相等,因此平衡时体系压强p1∶p2≠5∶4,B错误;若容器体积V1>V3、温度相同,则①与③比较,CO的转化率③>①,而现在CO的转化率相同,则可看作在这个基础上③的平衡逆向移动,而升温平衡向吸热反应方向移动,即正向是放热反应,C正确;若实验②中CO和H2用量均加倍,则可看作在②的基础上压缩体积,CO转化率增大,D错误。
二、非选择题
11.(2019·长春高三模拟)已知2A2(g)+B2(g) 2C(g) ΔH=-a kJ·mol-1(a>0),在一个有催化剂的固定容积的容器中加入2 mol A2和1 mol B2,在500 ℃时充分反应,达到平衡后C的浓度为w mol·L-1,放出热量b kJ。回答下列问题:
(1)比较:a________(填“>”“=”或“<”)b。
(2)能使该反应的反应速率增大,且平衡不移动的是________(填字母)。
a.及时分离出C气体 b.适当升高温度
c.增大B2的浓度 d.选择高效的催化剂
(3)若将上述容器改为恒压容器(反应前体积相同),平衡后再加入2 mol A2和1 mol B2,500 ℃时充分反应,达到平衡后放出热量d kJ,则d________(填“>”“=”或“<”)b。
解析:(1)a为反应的焓变的绝对值,而b是反应放出的热量,由于该反应是可逆反应,反应不可能进行到底,因此a>b。
(2)分离出C,降低C的浓度,反应速率减小;由于正反应是放热反应,升高温度,平衡左移;增大B2的浓度,反应速率增大,平衡右移;使用催化剂,反应速率增大,但平衡不移动。
(3)若改为恒压,相当于给原平衡加压,因为始终保持较大压强,平衡正向移动,放出的热量增多,故d>b。
答案:(1)> (2)d (3)>
12.运用化学反应原理研究化学反应有重要意义。
(1)硫酸生产中,SO2催化氧化生成SO3:2SO2(g)+O2(g)2SO3(g),混合体系中SO3的百分含量和温度的关系如图1所示(曲线上任何一点都表示平衡状态)。
①若在恒温、恒压条件下向上述平衡体系中通入氦气,平衡________(填“向左”“向右”或“不”)移动。
②若反应进行到状态D时,v正________(填“>”“<”或“=”)v逆。
(2)课本里介绍的合成氨技术叫哈伯法:N2(g)+3H2(g) 2NH3(g) ΔH<0,应用此法反应达到平衡时反应物的转化率不高。
①能使该反应的反应速率增大,且平衡向正反应方向移动的措施是________(填编号)。
A.使用更高效的催化剂
B.升高温度
C.及时分离出氨
D.充入氮气,增大氮气的浓度(保持容器体积不变)
②若在某温度下,2 L的密闭容器中发生合成氨的反应,图2表示N2的物质的量随时间的变化曲线。用H2表示0~10 min内该反应的平均速率v(H2)=________。从第11 min起,压缩容器的体积为1 L,则n(N2)的变化曲线为________(填编号)。
解析:(1)①恒温恒压条件下向题述平衡体系中通入氦气,则反应容器的体积会增大,各物质的浓度会减小,平衡会向气体分子数增大的方向(向左)移动。②反应进行到状态D时没有达到平衡,反应向右进行,所以v正>v逆。(2)①该反应是一个气体分子数减少的放热反应,升高温度,平衡逆向移动;使用更高效的催化剂,反应速率增大,但平衡不移动;分离出氨,平衡虽然正向移动,但反应速率减小;充入氮气,平衡正向移动且反应速率增大。②0~10 min时,N2从0.6 mol减少到0.2 mol,变化量为0.4 mol,则H2的变化量为1.2 mol,v(H2)=1.2 mol÷2 L÷10 min=0.06 mol·L-1·min-1。平衡时压缩容器的体积,气体的压强增大,平衡正向移动,N2的物质的量在原有基础上减小,曲线d符合题意。
答案:(1)①向左 ②> (2)①D ②0.06 mol·L-1·min-1 d
13.(2019·南昌莲塘一中月考)(1)T ℃下,向一容积不变的密闭容器中,通入一定量的NO和CO,用气体传感器测得不同时间NO和CO浓度如下表:
时间/s
0
1
2
3
4
5
c(NO)/(×10-4
mol·L-1)
10.0
4.50
c1
1.50
1.00
1.00
c(CO)/(×10-3
mol·L-1)
3.60
3.05
c2
2.75
2.70
2.70
c2合理的数值为________(填字母)。
A.4.20 B.4.00
C.2.95 D.2.80
(2)将不同物质的量的H2O(g)和CO(g)分别通入体积为2 L的恒容密闭容器中,进行反应:H2O(g)+CO(g)CO2(g)+H2(g),得到如下三组数据:
实验
温度/℃
起始量
/mol
平衡量
/mol
达到平衡所
需时间/min
H2O
CO
CO
H2
Ⅰ
650
2
4
2.4
1.6
5
Ⅱ
900
1
2
1.6
0.4
3
Ⅲ
900
a
b
c
d
t
若a=2,b=1,则c=________,达到平衡时实验Ⅱ中H2O(g)和实验Ⅲ中CO的转化率的关系为αⅡ(H2O)________(填“<”“>”或“=”)αⅢ(CO)。
(3)二甲醚是清洁能源,用CO在催化剂存在下制备二甲醚的反应原理为2CO(g)+4H2(g)CH3OCH3(g)+H2O(g),已知一定条件下,该反应中CO的平衡转化率随温度、投料比的变化曲线如图所示。
①a、b、c按从大到小的顺序排序为_________________________________________。
②根据图像可以判断该反应为放热反应,理由是______________________________
________________________________________________________________________
________________________________________________________________________。
解析:(1)由于CO为反应物,逐渐被消耗,故c2应介于2.75~3.05之间,又浓度越大,反应速率越快,即3.05-c2>c2-2.75,故应选D。
(2)由H2O(g)+CO(g)CO2(g)+H2(g)可知,Ⅱ中平衡时n(H2O)=0.6 mol,Ⅱ可看作向容器中加入1 mol CO、1 mol H2O建立平衡后又加入1 mol CO重新建立的平衡,Ⅲ可看作向容器中加入1 mol CO、1 mol H2O建立平衡后又加入1 mol H2O重新建立的平衡,故对平衡右移的促进作用完全相同。故c=0.6,αⅡ(H2O)=αⅢ(CO)。
(3)①越大,α(CO)越大,故a>b>c;②由题图知,投料比相同时,温度越高,α(CO)越小,平衡左移,故正反应为放热反应。
答案:(1)D (2)0.6 = (3)①a>b>c ②投料比相同时,温度越高,α(CO)越小,平衡左移,故该反应为放热反应
相关资料
更多

