小学数学西师大版一年级下册七 100以内的加法和减法(二)进位加法教案设计
展开教学内容
课本69-70页的例3、例4及相关练习
教学提示
利用两位数加一位数的进位加法和直观材料演示,进一步巩固“满十进一”的规则,通过老师的讲解掌握两位数加两位数进位加法竖式计算的书写格式。
教学目标
知识与能力:让学生在两位数加两位数(不进位)的笔算基础上掌握两位数加两位数(进位)的笔算方法,进一步体会加法的意义,巩固“满十进一”的计数规则,提高学生的计算能力。培养学生知识迁移的能力、观察能力和初步的逻辑思维能力。
过程与方法:让学生利用小棒的演示,让学生形象地理解“满十进一”的规则。经历探究两位数加两位数进位加法计算方法的全过程,理解两位数加两位数的进位加法的算理,掌握两位数加两位数进位加法的计算方法。
情感、态度与价值观:体会所学知识在现实生活中的应用价值,从中获得价值体验。
重点、难点
重点:掌握两位数加两位数(进位)的笔算方法,进一步体会加法的意义,巩固“满十进一”的计数规则。
难点:进一步体会加法的意义,巩固“满十进一”的计数规则。
教学准备
教师准备:多媒体
学生准备:小棒
教学过程
新课导入:
师和学生交流:上节课我们学习了两位数加一位数的进位加法,下面我们大家一起巩固复习一下上节课学习的知识。现在老师出一道题,我们有请两位同学到黑板上来帮老师完成,其余同学拿出自己的练习本在座位上完成,看谁做的快!谁愿意上来呢?看谁最积极? 多媒体出示:54+8=
师让两位同学来给总结一下他是怎样计算这道题的。
口算:把54分解为50和4,先算4+8=12。再算50+12=62。
小结:把被加数分解为简单的十位数加个位数的形式,先用分解后的个位数与加数相加得出结果,再用分解后的十位数与前一个结果相加,最后得答案。
列竖式法:先把54和8两数的数位对齐,然后,4和8相加得12,在个位写2进1到十位上,1加5等于6,最后把6写在十位上。
小结:相同的数位对齐,个位两个数相加,满十向十位进一,把进上去的1和十位的数字相加,最后得出结果。
这节课我们继续学习两位数加两位数的进位加法。板书课题:两位数加两位数的进位加法
设计意图:学习新课之前先复习两位数加一位数的进位加法的计算方法,为学习新课做准备。
(二)探究新知:
1、出示例3
(1)列算式
师让学生观察信息图,说出图中的已知条件和问题。
生说已知条件:一班有36人参加,二班有37人参加。 问题:一共有多少人参加春游?
师让学生思考要求一共有多少人参加春游,应该怎样列式?给学生一定时间进行思考。当学生列出正确的算式之后,一定要追问列出(36+37)的原因。
设计意图:让学生思考为什么列加法算式的目的是学生对信息和问题之间数量关系进行感知和理解,进一步理解加法的意义,培养学生的语言表达能力。
板书:36+37
(2)探究计算方法
方法一:用小棒计算
师指导学生:用小棒分别摆出36和37,要求整捆和整捆对齐,单根和单根对齐。
学生同桌讨论交流算法后,再全班汇报。
引导学生汇报出:把单根的6根小棒和7根小棒中的其中4根合起来,刚好凑成10根小棒,即成1捆,放到整捆的下面,这时还剩下3根单独的小棒,整捆和单根的合起来一共就是7捆零3根小棒,所以36+37=73。
把操作过程在多媒体上展示。
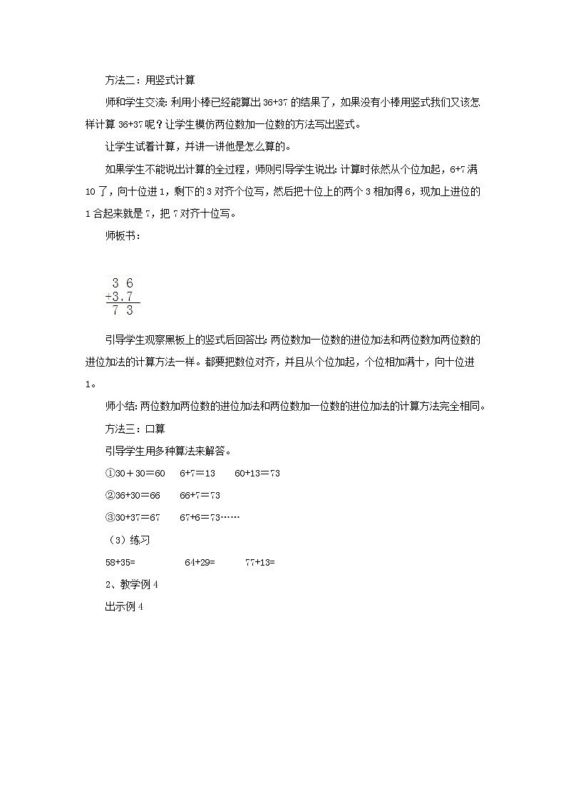
方法二:用竖式计算
师和学生交流:利用小棒已经能算出36+37的结果了,如果没有小棒用竖式我们又该怎样计算36+37呢?让学生模仿两位数加一位数的方法写出竖式。
让学生试着计算,并讲一讲他是怎么算的。
如果学生不能说出计算的全过程,师则引导学生说出:计算时依然从个位加起,6+7满10了,向十位进1,剩下的3对齐个位写,然后把十位上的两个3相加得6,现加上进位的1合起来就是7,把7对齐十位写。
师板书:
引导学生观察黑板上的竖式后回答出:两位数加一位数的进位加法和两位数加两位数的进位加法的计算方法一样。都要把数位对齐,并且从个位加起,个位相加满十,向十位进1。
师小结:两位数加两位数的进位加法和两位数加一位数的进位加法的计算方法完全相同。
方法三:口算
引导学生用多种算法来解答。
①30+30=60 6+7=13 60+13=73
②36+30=66 66+7=73
③30+37=67 67+6=73……
练习
58+35= 64+29= 77+13=
2、教学例4
出示例4
师和学生交流:同学们已经会算两位数加两位数的进位加法了,让我们来看看从这幅中你又能提出哪些用加法来解决的数学问题呢?
生提出数学问题:
①评上“文明星”和“五好星”的一共有多少户?
②评上“五好星”和“小康星”的一共有多少户?
让学生列出算式,两生在黑板上板演,其余学生在练习本上计算,选择两名学生的进行展示。让学生说出计算方法和过程。
26+35=61(户)
35+17=52(户)
(三) 巩固新知:
设计意图:让学生进一步巩固两位数加两位数的计算方法。
达标反馈:
用竖式计算
2、计算
33+17= 26+14= 35+19= 72+19=
24+25= 38+39= 28+28= 17+55=
把计算错误的题目改正过来
算一算
答案:1、65 93 42 72 81 72 67 54
2、50 40 54 91 49 77 56 72
3、
4、93 65 81 92
(五)课堂小结
这节课你有什么收获?和大家一起分享一下吧!
设计意图:让学生对本节课的内容进行系统巩固。
布置作业
口算
34+36= 67+24= 45+46= 78+13= 76+15=
45+45= 62+18= 33+17= 46+54= 46+38=
用竖式计算
56+35= 36+27= 16+17= 28+18=
3、
4、
5、两本影集一共多少张照片?
小兰喜欢收集邮票,下面是她收集邮票的种类和数量。
风景邮票和人物邮票共有多少枚?
动物邮票和建筑邮票共有多少枚?
答案:1、70 91 91 91 91 90 80 50 100 84
2、
3、63 40 53 66 51
4、30 74 99 60 73 55 60 28
5、38+39=77(张)
(1)28+17=45(枚)
(2)36+49=85(枚)
板书设计
两位数加两位数的进位加法
36+37=73(人)
26+35=61(户)35+17=52(户)
教学资料包
教学精彩片段
方法二:用竖式计算
师 :同学们已经可以利用小棒已经能算出36+37的结果了,如果没有小棒用竖式我们又该怎样计算36+37呢?能不能模仿两位数加一位数的方法写出竖式。
生:可以
让学生试着计算,并讲一讲他是怎么算的。
师:谁能说一下计算的全过程?
如果学生不能说出计算的全过程,师则引导学生说出。
师:计算时依然从个位加起,6+7满10了,向十位进1,剩下的3对齐个位写,然后把十位上的两个3相加得6,现加上进位的1合起来就是7,把7对齐十位写。
师板书:
师:同学们观察黑板上的竖式,能不能说一下两位数加一位数的进位加法和两位数加两位数的进位加法的计算方法?
生:两位数加一位数的进位加法和两位数加两位数的进位加法的计算方法一样。都要把数位对齐,并且从个位加起,个位相加满十,向十位进1。
师小结:两位数加两位数的进位加法和两位数加一位数的进位加法的计算方法完全相同。
冀教版七 100以内的加法和减法(二)优秀教案及反思: 这是一份冀教版<a href="/sx/tb_c104410_t8/?tag_id=27" target="_blank">七 100以内的加法和减法(二)优秀教案及反思</a>,共5页。教案主要包含了新知讲解,当堂巩固,易错警示,课后作业等内容,欢迎下载使用。
小学数学西师大版一年级下册四 100以内的加法和减法(一)两位数加、减两位数教学设计: 这是一份小学数学西师大版一年级下册四 100以内的加法和减法(一)两位数加、减两位数教学设计,共4页。教案主要包含了教学重点,教学难点,教学准备,教学过程等内容,欢迎下载使用。
西师大版进位加法表格教学设计: 这是一份西师大版进位加法表格教学设计,共3页。

