福建省莆田第一中学2021届高三上学期期中考试 地理(含答案)
展开莆田一中2020-2021学年度上学期第一学段考试试卷
学科:高三地理 考试时间:90分钟
★祝考试顺利★
注意事项:
1.答卷前,考生务必将自己的姓名、考生号等填写在答题卡和试卷指定位置上。
2.回答选择题时,选出每小题答案后,用铅笔把答题卡上对应题目的答案标号涂黑。如需改动,用橡皮擦干净后,再选涂其他答案标号。回答非选择题时,将答案写在答题卡上,写在本试卷上无效。
一、选择题:本题共30小题,每小题1.5分,共45分。在每小题给出的四个选项中,只有一项符合题目要求。
在中国,年轻人的“双城生活”已不是一个新鲜词汇。在北京和燕郊(河北三河市的一个镇)、上海和昆山、广州和佛山………上班族市区上班、市郊居住的“双城记”,每天都在上演。据此完成1-2题。
1.“双城生活”一族选择在市区上班、市郊居住的主要原因有( )
①市区就业机会多,人均收入高 ②市区社会福利制度更完善 ③市郊房价较低 ④市区、市郊间通勤耗时短
A.①② B.③④ C.①③ D.②④
2.燕郊、昆山、佛山等类似城市为提升居民的幸福感,应注重( )
①增加用地供应,扩大“双城生活”一族规模 ②加大户籍限制,减缓人口城镇化进程 ③引进高新技术产业,以及商业街、购物中心等配套设施 ④增加幼儿园、小学等教育机构
A.①② B.③④ C.①③ D.②④
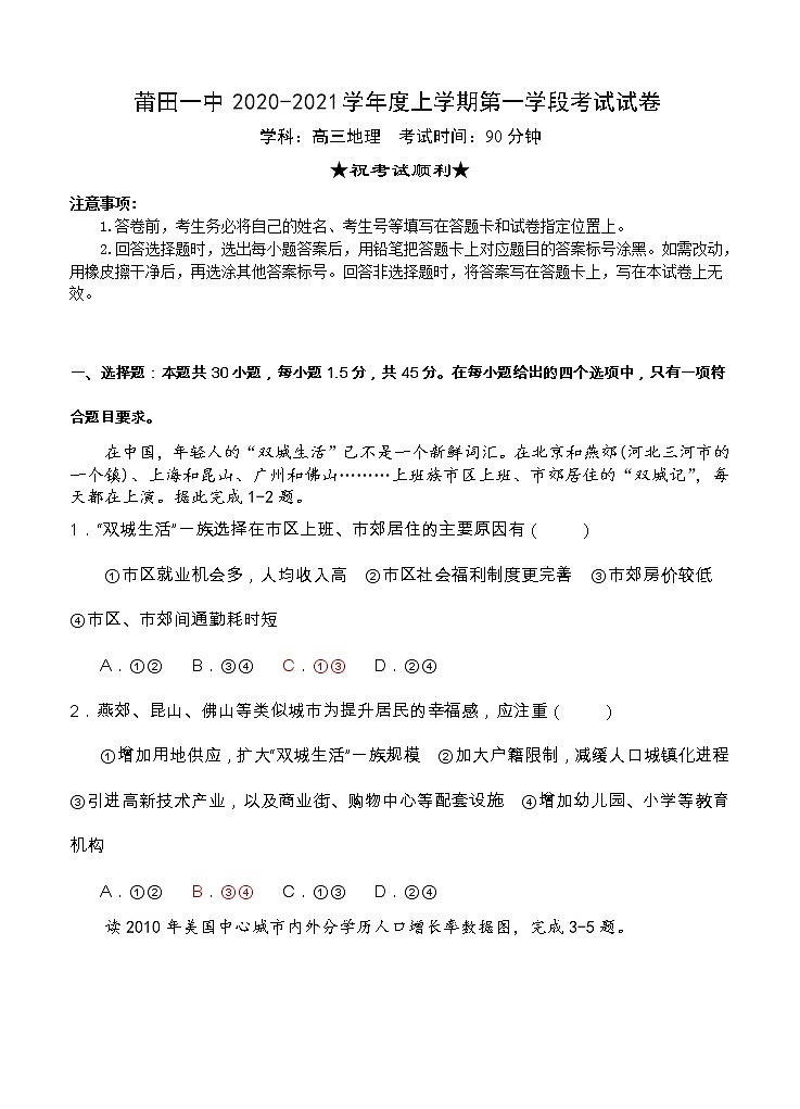
读2010年美国中心城市内外分学历人口增长率数据图,完成3-5题。
3.中心城市人口增长最快的学历群体是( )
A.未受教育 B.5—8年级 C.大学4年 D.大学5年以上
4.影响中心城市内外人口增长变化的主要因素是( )
A.人口出生率 B.人口死亡率
C.就业难易度 D.交通通达度
5.据图推测,2010年美国中心城市( )
A.智力服务产业集聚 B.传统制造业集聚
C.经济活跃度下降 D.环境质量下降
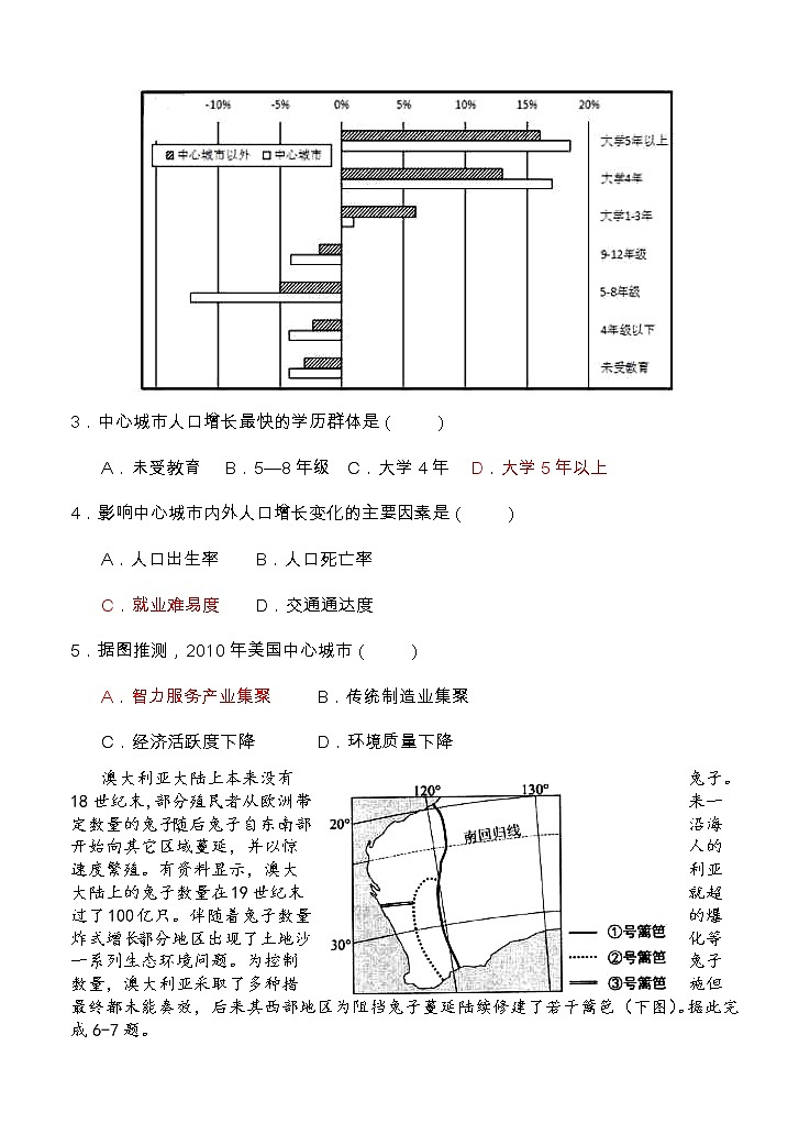
澳大利亚大陆上本来没有兔子。18世纪末,部分殖民者从欧洲带来一定数量的兔子,随后兔子自东南部沿海开始向其它区域蔓延,并以惊人的速度繁殖。有资料显示,澳大利亚大陆上的兔子数量在19世纪末就超过了100亿只。伴随着兔子数量的爆炸式增长,部分地区出现了土地沙化等一系列生态环境问题。为控制兔子数量,澳大利亚采取了多种措施但最终都未能奏效,后来其西部地区为阻挡兔子蔓延陆续修建了若干篱笆(下图)。据此完成6-7题。
6.澳大利亚大陆的兔子数量能够在短时间内爆炸式增长的有利条件是当地( )
①草地面积广阔 ②水热条件优越 ③有饲养兔子的传统 ④兔子缺乏天敌
A.①② B.②③ C.③④ D.①④
7.澳大利亚西部修建的篱笆中,长度最大的最接近( )
A.300km B.1500km 3000km D.15000km
气象谚语凝聚了古人认识自然的智慧,有一定的科学性,但也有明显的地域性。某地理研学团队通过记录我国北方某县天气实况(下表为部分记录摘取),开展气象谚语“久晴大雾雨,久雨大雾晴”验证实践。据此完成8-10题。
月份 | 前期天气 | 大雾时间 | 之后天气 |
1 | 1—13日晴 | 14日早 | 14日白天降水 |
1 | 17—19日晴 | 20日早 | 20—22日降水 |
1—2 | 1月23—28日晴 | 1月29日—2月1日 | 3—5日降水 |
7 | 26—30日雨 | 31日早 | 晴好 |
8.该县1月主要受( )
A.盛行西风影响 B.副热带高压影响
C.锋面气旋影响 D.冷性反气旋影响
9.该谚语中前后两次“雾”出现的原因分别是( )
A.水汽含量增加 大气逆辐射减弱 B.大气逆辐射增强 水汽含量减少
C.大气逆辐射增强 云层厚度增加 D.水汽含量减少 云层厚度增加
10.当地预测雾后天气,准确率较高的地区最可能是( )
A.大型水库 B.弃耕荒地 C.海滨地区 D.原始林区
我国冬季气温的高低,与北极地区冷空气的强度密切相关。右图为1978〜2014年北极浮冰面积变化示意图。读图,回答11-12题。
11.图中北极浮冰面积的变化( )
A.导致冷空气强度逐渐增强
B.受到全球气候变化的影响
C.不利于北冰洋航线的开拓
D.不利于生物多样性的提高
12.据图可知,我国最有可能出现严重冻害的年份是( )
A.1982年 B.1990年 C.2006年初 D.2010年
下图中的桃花河位于我国鄱阳湖平原地区,村民为了灌溉之便,开挖了两条水渠,并在河中修筑两条低矮的水坝(低于河水水面)。据此完成13-15题。
13.图中水坝的主要作用是( )
A.抬高水坝上游水位 B.加快水坝下游流速
C.减少水渠流量 D.拦截上游泥沙
14.图中水渠利用率最高的月份是( )
A.5-6月 B.7-8月 C.9-10月 D.11-12月
15.图中甲、乙、丙、丁四处河岸泥沙淤积作用最强是( )
A.甲 B.乙 C.丙 D.丁
当河流流经地区的地壳运动是间歇性上升时,那么在地壳上升运动期间,河流以下切为主;在地壳相对稳定期间,河流以侧蚀和堆积为主,这样就在河谷两侧形成多级阶地。克里雅河发源于昆仑山,向北汇入塔里木盆地的沙漠中,下图为某科考队绘制的克里雅河出山口处河床至阶地剖面示意图。据此,完成下面16-17题。
16.低阶地表层沉积物分选性明显较高阶地差的原因是( )
A.大陆性气候风速多变 B.径流量随季节变化明显
C.沉积物质来源复杂 D.物理风化作用较强
17.科考队发现该地阶地下部存在古老的砾石沉积层,其原始地貌可能是( )
A.风积沙丘 B.风蚀沟谷 C.三角洲 D.洪积扇
东海北部海域汇聚了多种水流,如长江冲淡水、台湾暖流、中国沿岸流以及日本暖流分支,这些水流相互作用,加上风的作用力,使得该海域具有频繁的冷暖水的生成、消散现象,从而形成与常见天气系统类似的锋面涡。读6月份中国部分海域的主要水流分布图。完成18-19题。
18.下列水流对应正确的是( )
A.Ⅰ—中国沿岸流
B.Ⅱ—台湾暖流
C.Ⅲ—长江冲淡水
D.Ⅳ—日本暖流分支
19.甲、乙、丙、丁四海域,最容易出现锋面涡的是( )
A.甲 B.乙 C.丙 D.丁
堰塞湖是因山体岩石崩塌导致的滑坡体等堵截河谷而形成的湖泊。读某堰塞湖形成示意图,完成20-21题。
20.图中堰塞体最有可能来自( )
A.西侧 B.南侧
C.东侧 D.北侧
21.受该堰塞湖影响较大的聚落是( )
A.①② B.②③
C.③④ D.④⑤
夷平面是指各种外力作用占主导,侵蚀山地,形成的起伏平缓,近似平坦的陆地平面。川藏铁路经过的横断山区在地貌上表现为三级夷平面和其间的三级斜坡过渡带。下图示意“川藏铁路毛垭坝一巴塘段沿线夷平面”。据此完成22-24题。
22.形成最早的夷平面及其形成时期的地壳运动特征是( )
A.高原面 地壳持续抬升 B.高原谷地 地壳运动稳定
C.高原面 地壳运动稳定 D.高原谷地 地壳持续抬升
23.过渡带形成过程中,横断山区( )
A.河道变弯 B.河谷加宽 C.河谷加深 D.河床抬高
24.推测图示区域中,川藏铁路工程量最小、地质灾害最少的路段经过( )
A.高海拔地区 B.深切河谷区 C.各级过渡带 D.各级夷平面
2019年5月10日,我国科学院海洋科考船进行的深潜鲸类考察结束停靠三亚。在为期两周的考察期间,科学家们在我国海域目击到深潜和远海性鲸类动物27群次。下图为某考察队员5月6日在轮船上拍摄到的日出景观照片和该日13时(北京时间)拍摄到的鲸类照片。据此完成25-27题。
25.推测该考察队员拍摄日出照片时,拍摄者的拍摄方向是( )
A.东北 B.东南 C.西北 D.西南
26.考察队员拍摄到鲸类照片时,中山站(76°E,69°S)的区时是( )
A.5月6日16时 B.5月6日15时56分
C.5月6日10时 D.5月6日10时04分
27.考察期间( )
A.地球公转速度逐渐变快 B.哈尔滨昼长逐渐增长
C.南京日出先提前后推迟 D.中山站可能出现极夜
2018年1月中下旬,一场暴雪席卷我国江淮部分地区,积雪厚度达到35cm,雪后持续低温晴朗天气。下图为江淮地区雪后第五天拍摄的一多层楼房房顶照片,照片显示该屋顶西面积雪面积较小,东面积雪积较西面大,正南面仍被积雪完全覆盖,北面积雪面积最小,而当时地面积雪几乎没有融化。据此完成28-30题。
28.屋顶正南面积雪保存较完整的原因最可能是( )
A.正前方有建筑遮挡阳光
B.积雪厚反射太阳辐射多
C.背阳面吸收太阳辐射多
D.向阳面吸收太阳辐射多
29.屋顶西面积雪融化较东面快的原因是一天中( )
A.太阳照射西面时气温高 B.太阳照射东面的时间短
C.太阳照射西面的时间长 D.太阳照射东面时高度角小
30.照片中东侧屋顶西面的积雪面积大于西侧屋顶西面的积雪面积,形成此现象的主要因素是( )
A.气温 B.坡度 C.日照时间 D.风向
二、综合题
31.阅读图文材料,完成下列要求。(18分)
长江流城2020年6月初“入梅”,7月底“出梅”,其间大部分地区连续普降大雨,河湖水位猛涨,长江武汉段洪水“上泄下顶两边灌”,防洪形势严峻。下图示意长江流城和长江武汉段汛期内水位与两岸地面海拔。
(1)说明2020年6月初至7月底长江流域降水的形成过程。(6分)
(2)长江武汉段主汛期“上泄下顶两边灌”,防洪形势严峻。请从地理角度加以解释。(8分)
(3)说明长江武汉段高水位持续时间过长对沿岸地区的不利影响。(4分)
32.阅读图文材料,完成下列要求。(18分)
湖冰是冰冻圈的组成部分之一,主要受大气热状况控制,并对区域能量和水循环有较大的影响,其时空变化能直接反映气候的变化状况。研究表明,湖冰完全冰结日期和完全解冻日期可以作为区域和全球气候变化的指标。湖冰的冰结、消融主要受气温和风速的影响。图1为我国纳木错湖周边区域等高线地形图,图2为纳木错最大湖冰厚度和冰盛期(2-3月)平均气温统计图。纳木错湖区主导风向为西南风。冬季,纳木错湖区西部降温明显,但其结冰时间却晚于东部。
(1)简述气温对纳木错湖冰厚度的影响。(6分)
(2)分析纳木错西部湖区冬季降温明显但结冰晚的原因。(6分)
(3)推测近年来全球气候变化对纳木错湖水及湖冰的影响。(6分)
33.阅读图文材料,完成下列要求。(19分)
B岛气候湿热,人口稀疏,旅游业是其支柱产业。岛上难得一见的美景“荧光海”其实是平静湿热的海域中是生长的鞭毛藻在受到外界扰动时,像萤火虫一样释放出的生物光。在漆黑的夜晚,点点荧光犹如蓝色星河坠入人间。鞭毛藻的生长对阳光、营养和水质的要求很高,观光者需要划船穿过茂密的红树林方可到达观赏区。下图示意B岛地理位置。
(1)说明B岛气候湿热的原因。(6分)
(2)分析B岛“荧光海”形成的有利条件。(8分)
(3)某游客曾计划在2017年3月30日(农历三月初三)晚上前往该岛观赏“荧光海”,请根据天文和气象条件判断当晚是否合适,并说明理由。(5分)
日期 | 3月28日 | 3月29日 | 3月30日 |
气温状况 | 20~26℃ | 21~27℃ | 22~26℃ |
阴晴状况 | 晴 | 晴 | 晴,夜间有小雨 |
莆田一中2020-2021学年度上学期第一学段考试参考答案
高三地理
1-30.CBDCA DBDAB BAABA CDDDB DCCDA CBBAC
31.
(1)2020年6月初至7月底,来自海洋的暖湿气团北上(2分),与南下的冷气团在江淮地区相遇(2分),冷暖气团势均力敌形成准静止锋,相持时间长,带来持续性强降水(2分)。
(2)此时正值梅雨季节,长江流域大部分地区连降暴雨,河湖水位上涨(2分)。由于上游地势高,坡度陡,长江上游的下泄洪水量大且速度快,即“上泄”(2分)。位于长江武汉段下游的鄱阳湖等湖泊,由于流域内降水量大,水位上涨,水位升高,导致长江武汉段洪水受到顶托,下泄速度缓慢,即“下顶”(2分)。“两边灌”主要是指来自北面汉江和南面洞庭湖的洪水汇入长江,导致长江武汉段峰高量大,水位猛涨,防洪压力巨大(2分)。
(3)长江武汉段水位长时间高于沿岸地面,溃坝风险加大,威胁沿岸地区人民的生命财产安全(2分);长江武汉段水位较高对沿岸入江径流顶托作用加大、甚至出现长江水倒灌,加剧沿岸低洼地区的内涝(2分)。
32.
(1)最大湖冰厚度与冰盛期平均气温呈负相关(2分)。冰盛期平均气温低时,最大湖冰厚度大(2分);冰盛期平均气温高时,最大湖冰厚度小(2分)。
(2)冬季受西南风影响,西部降温较快(2分);水流速度较快,不易冻结(2分);西部水域开阔,冻结初期受风的影响很难形成稳定覆盖的湖冰(2分)。
(3)对湖水的影响:湖水面积增大,湖水水量增加(2分)。
对湖冰的影响:冬季封冻减缓,春季消融加速(2分);冰层稳定性逐渐减弱(2分)。
33.
(1)纬度低,太阳辐射强,气温高(2分);四面环海深受海洋影响,湿度大(东北信风从海洋携带大量的水汽,登陆后受地势抬升形成降雨)(2分);暖流流经,增温增湿(2分)。
(2)海湾气候湿热(2分);海面风平浪静(2分);人口稀疏,海洋污染小,水质好(2分);周围红树林密布生态环境良好,营养物质丰富有利于鞭毛藻的生长;红树林能净化水质;岛上人类活动干扰小;光污染小(后四点日任答一点得2分)。
(3)合适(1分)。连续的晴好天气,阳光充足,利于鞭毛藻生长;当晚出现小雨,水面扰动鞭毛藻容易发光;农历月初,基本没有月光干扰(任答两点得4分)。

