初中化学粤教版九年级上册4.1 我们的水资源第2课时练习
展开第2课时 水的净化
小试身手
1 [ 基础题 ] 自来水的生产过程主要包括如下流程,其中发生化学变化的是( )
2 [ 基础题 ] 下列单一操作中,净化自然界中的水程度最高的是( )
A.过滤 B.蒸馏
C.吸附 D.静置沉淀
3 [ 基础题 ] 用如图 4-1-16 所示的简易净水器处理浑浊的河水,下面分析正确的是( )
A.此净水器能杀菌消毒
B.净化后的水属于纯净物
C.活性炭的主要作用是吸附
D.此净水器能将硬水变为软水
4 [ 提高题 ](多选)自然界的水经过沉淀、过滤、灭菌等步骤净化处理后,通过管道输送到千家万户成为自来水。关于自来水,下列说法正确的是( )
A.仍含有大量不溶性的杂质
B.是纯净的水,是一种纯净物
C.仍含有许多可溶性杂质,是一种混合物
D. 仍然可能含有病菌,所以要煮沸杀菌后再饮用
5 [ 提高题 ] 鸡西市淡水资源短缺,节约用水、污水处理的战役已经打响,作为城市小主人的同学们请回答下列问题。
(1)向水样中加入明矾搅拌溶解,静置一段时间后,进行______________(填操作名称),除去固体小颗粒,再向滤液中加入活性炭,利用其______________性除去水样中的颜色和异味。这样得到的水仍然是硬水,它会给生活带来许多不便,如:______________。
(2)为了判断得到的水是硬水还是软水,可加入______________。日常生活中可采用______________的方法将硬水软化。
直击中考
6 [ 葫芦岛中考 ] 乌金塘水库是葫芦岛市的重要水源之一,将水库的水净化为自来水的过程中,下列描述缺乏科学性的是( )
A.加入明矾,使悬浮小颗粒凝聚
B.投药杀菌消毒
C.通过活性炭吸附色素和异味
D.通过过滤除去可溶性杂质
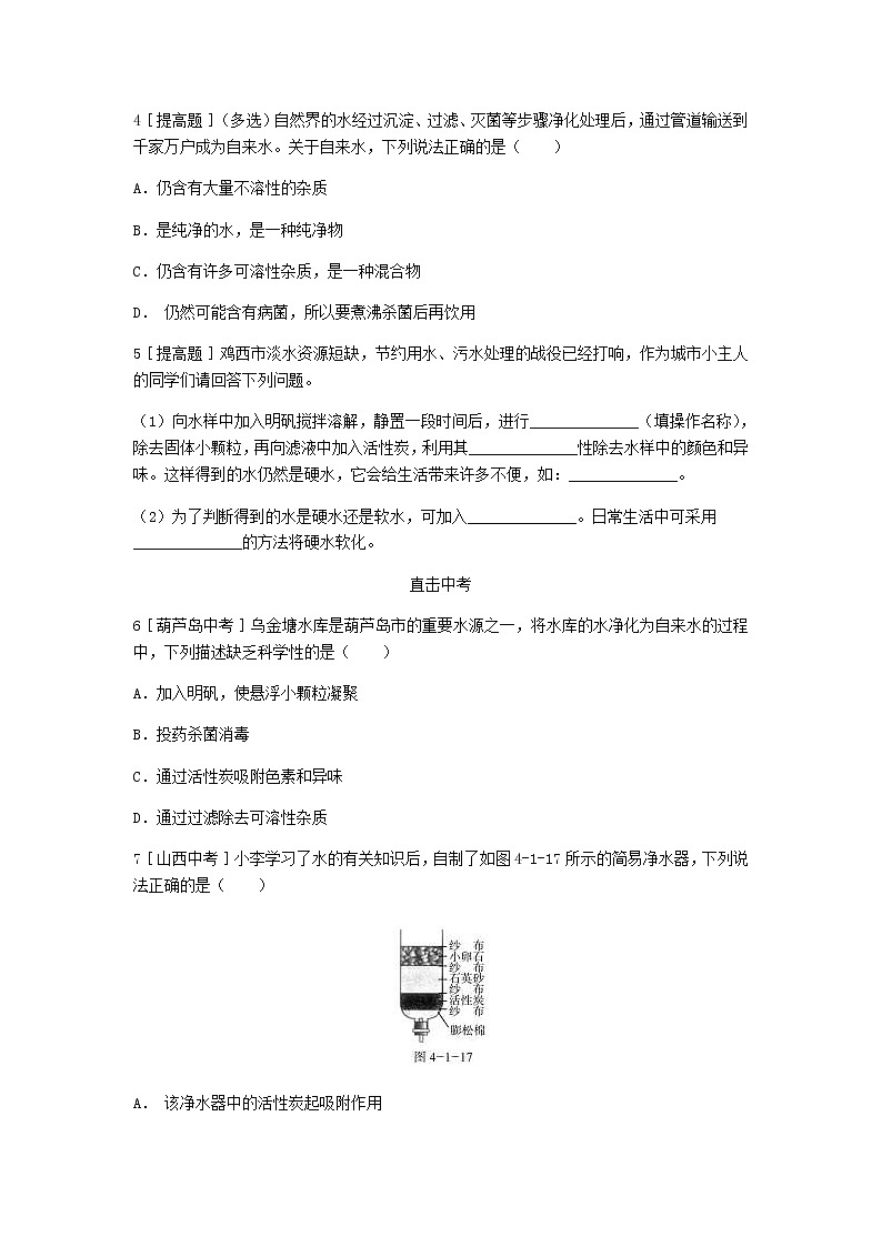
7 [ 山西中考 ] 小李学习了水的有关知识后,自制了如图 4-1-17所示的简易净水器,下列说法正确的是( )
A. 该净水器中的活性炭起吸附作用
B. 该净水器可以降低自来水的硬度
C. 该净水器能起到杀菌消毒的作用
D. 该净水器可将自来水变为蒸馏水
8 [ 成都中考节选 ] 自来水厂净水过程的主要操作流程如图 4-1-18。
资料:常用的絮凝剂有明矾[KAl(SO4 )2·12H 2 O],消毒剂有液氯(Cl2)。
回答下列问题。
(1)操作 X 的名称是______________,试剂A的名称是______________。
(2)明矾作絮凝剂是因为与水反应生成氢氧化铝胶状物,氢氧化铝的化学式为______________。
(3)高铁酸钾(K 2 FeO 4 )能作消毒剂与絮凝剂。它杀菌时会生成氢氧化铁胶状物。高铁酸钾中铁元素的化合价是______________。
(4)自来水厂的净水过程______________(填“能”或“不能”)将硬水软化成软水,生活中将硬水软化的方法是______________。
详解详析
1 D 解析 自然沉淀过程中只是使其中的悬浮颗粒物沉淀,沙层过滤除去的是难溶性的杂质,活性炭吸附色素和异味,三者都发生物理变化;杀菌消毒发生化学变化。
2 B 解析 过滤可以除去水中的不溶性杂质,不会除去可溶性杂质;蒸馏可以将水中所有杂质除去,得到纯净的水,净化程度最高;吸附只会除去水中的异味和色素,不会除去其他杂质;静置沉淀只会使颗粒较大的不溶性杂质沉到水的底部,不会除去其他杂质。
3 C 解析 简易净水器只能除去水中的难溶性杂质,不能杀菌消毒,也不能除去水中的大部分可溶性杂质,所以不能把硬水变为软水,净化后的水也不属于纯净物。
4 CD 解析 自来水经沉淀、过滤等操作后,不溶性固体已经除去;经净化处理后的自来水仍含有钙、镁离子等可溶性物质,不是纯净物,是混合物;自来水在输送过程中可能再次沾染病菌,因此要煮沸后才可饮用。
5 (1)过滤 吸附 用硬水洗衣服既浪费肥皂也洗不净衣服(合理答案即可)
(2)肥皂水 煮沸
6 D 解析 过滤的操作是使固体和液体分离,不能过滤出溶解在水中的物质。
7 A 解析 简易净水器只能除去难溶性杂质和部分可溶性杂质,无法降低自来水的硬度;该装置无法杀菌消毒,得到的水仍然含有部分可溶性杂质,不是蒸馏水。
8 (1)过滤 活性炭
(2)Al(OH)3
(3)+6
(4)不能 煮沸
初中化学科粤版九年级上册4.1 我们的水资源优秀第2课时复习练习题: 这是一份初中化学科粤版九年级上册<a href="/hx/tb_c91790_t7/?tag_id=28" target="_blank">4.1 我们的水资源优秀第2课时复习练习题</a>,文件包含同步练习科粤版2012初中化学九年级上册41我们的水资源第2课时同步练习原卷版docx、同步练习科粤版2012初中化学九年级上册41我们的水资源第2课时同步练习解析版docx等2份试卷配套教学资源,其中试卷共39页, 欢迎下载使用。
初中化学科粤版九年级上册4.1 我们的水资源优秀第1课时课后练习题: 这是一份初中化学科粤版九年级上册<a href="/hx/tb_c91790_t7/?tag_id=28" target="_blank">4.1 我们的水资源优秀第1课时课后练习题</a>,文件包含同步练习科粤版2012初中化学九年级上册41我们的水资源第1课时同步练习原卷版docx、同步练习科粤版2012初中化学九年级上册41我们的水资源第1课时同步练习解析版docx等2份试卷配套教学资源,其中试卷共35页, 欢迎下载使用。
初中化学科粤版九年级上册第四章 生命之源——水4.1 我们的水资源练习: 这是一份初中化学科粤版九年级上册第四章 生命之源——水4.1 我们的水资源练习,共10页。试卷主要包含了单选题,判断题,填空题,综合应用题等内容,欢迎下载使用。

