高中化学鲁科版 (2019)选择性必修1第1章 化学反应与能量转化第4节 金属的腐蚀与防护导学案
展开第4节 金属的腐蚀与防护
发 展 目 标 | 体 系 构 建 |
1.通过讨论钢铁腐蚀的现象,认识金属腐蚀的本质,能用电化学腐蚀的原理解释金属腐蚀的现象。 2.通过讨论日常生活中金属腐蚀的危害,能选择并设计防腐措施。 |
1.金属电化学腐蚀的原理
(1)金属腐蚀的定义和分类
(2)化学腐蚀和电化学腐蚀
金属 腐蚀 | 化学腐蚀 | 电化学腐蚀 |
定义 | 金属与接触到的物质直接反应 | 不纯的金属在潮湿的空气或电解质溶液中形成原电池,发生氧化还原反应 |
现象 | 金属被腐蚀 | 较活泼金属被腐蚀 |
区别 | 无电流产生 | 有微弱电流产生 |
实质与 联系 | ①实质:都是金属原子失去电子被氧化而损耗; ②化学腐蚀与电化学腐蚀往往同时发生,但电化学腐蚀更普遍 | |
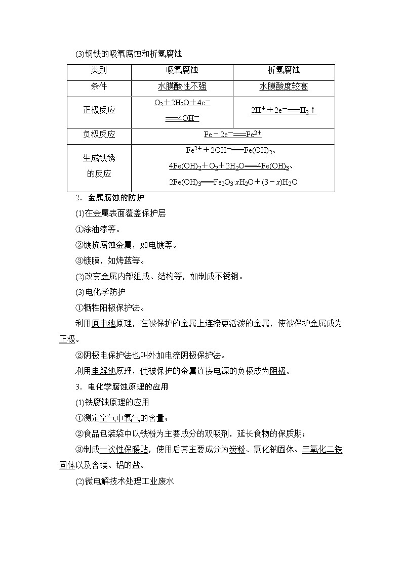
(3)钢铁的吸氧腐蚀和析氢腐蚀
类别 | 吸氧腐蚀 | 析氢腐蚀 |
条件 | 水膜酸性不强 | 水膜酸度较高 |
正极反应 | O2+2H2O+4e- ===4OH- | 2H++2e-===H2↑ |
负极反应 | Fe-2e-===Fe2+ | |
生成铁锈 的反应 | Fe2++2OH-===Fe(OH)2、 4Fe(OH)2+O2+2H2O===4Fe(OH)3、 2Fe(OH)3===Fe2O3·xH2O+(3-x)H2O | |
2.金属腐蚀的防护
(1)在金属表面覆盖保护层
①涂油漆等。
②镀抗腐蚀金属,如电镀等。
③镀膜,如烤蓝等。
(2)改变金属内部组成、结构等,如制成不锈钢。
(3)电化学防护
①牺牲阳极保护法。
利用原电池原理,在被保护的金属上连接更活泼的金属,使被保护金属成为正极。
②阴极电保护法也叫外加电流阴极保护法。
利用电解池原理,使被保护的金属连接电源的负极成为阴极。
3.电化学腐蚀原理的应用
(1)铁腐蚀原理的应用
①测定空气中氧气的含量;
②食品包装袋中以铁粉为主要成分的双吸剂,延长食物的保质期;
③制成一次性保暖贴,使用后其主要成分为炭粉、氯化钠固体、三氧化二铁固体以及含镁、铝的盐。
(2)微电解技术处理工业废水
―→电极产物活性强发生氧化还原反应去除污染
1.判断对错(对的在括号内打“√”,错的在括号内打“×”。)
(1)金属被腐蚀的本质是M+nH2O===M(OH)n+H2↑。( )
(2)马口铁(镀锡铁)镀层破损后,首先是镀层被氧化。( )
(3)金属在一般情况下发生的电化学腐蚀主要是吸氧腐蚀。( )
(4)常温下,置于空气中的金属主要发生化学腐蚀。( )
(5)钢铁发生析氢腐蚀和吸氧腐蚀的正极反应式相同。( )
提示:(1)× 金属被腐蚀的本质是M-ne-===Mn+。
(2)× 活动性:Fe>Sn,故马口铁破损后形成Fe-Sn原电池,Fe作负极被氧化。
(3)√
(4)× 常温下,置于空气中的金属主要发生电化学腐蚀。
(5)× 钢铁发生析氢腐蚀和吸氧腐蚀的负极反应式相同。
2.铁制自来水管与下列材料做成的水龙头连接,自来水管锈蚀最快的是
( )
A.铁水龙头 B.铜水龙头
C.塑料水龙头 D.陶瓷水龙头
B [Fe-Cu形成原电池,Fe作负极加快其腐蚀。]
3.下列有关金属腐蚀的说法中正确的是( )
A.金属腐蚀指不纯金属与接触到的电解质溶液进行化学反应而损耗的过程
B.电化学腐蚀指在外加电流的作用下不纯金属发生化学反应而损耗的过程
C.钢铁腐蚀最普遍的是吸氧腐蚀,负极吸收氧气,产物最终转化为铁锈
D.金属的电化学腐蚀和化学腐蚀本质相同,但电化学腐蚀伴有微电流产生
[答案] D
金属的腐蚀
(素养养成——证据推理与模型认知)
实验1:将经过酸洗除锈的铁钉,用饱和食盐水浸泡一下,放入下图所示的具支试管中。一段时间后,观察导管中水柱和铁钉的变化。如图1。
图1 图2
实验2:向100 mL烧杯中加入约50 mL饱和食盐水后,插入两个玻璃筒(无底):将一个无锈铁钉和一个碳棒分别用导线与检流计连接后,再分别插入两个玻璃筒中。如图2。
1.实验1的实验现象是什么?铁钉为什么会生锈?说明什么问题?请分析变化的原因。
提示:实验1中导管中的水柱上升,铁钉生锈。说明该过程铁钉被腐蚀。铁钉发生的是吸氧腐蚀。
2.实验2的检流计的指针是否偏转?说明什么问题?若向实验2的插入碳棒的玻璃筒内滴入酚酞溶液,将会看到什么现象?说明什么问题?请写出相关电极反应式。
提示:检流计指针偏转。说明有电流通过。向碳棒一端加入酚酞,显红色。说明该极的电极反应为O2+2H2O+4e-===4OH-。
3.若将实验1和实验2的溶液换为盐酸(均足量)。实验1存在哪些形式的化学腐蚀?实验2中是否有电流通过?写出相关电极反应式。
提示:若换为盐酸,则实验1中会发生铁与盐酸的化学腐蚀,同时也有电化学腐蚀。实验2中则发生电化学腐蚀。正极:2H++2e-===H2↑,负极:Fe-2e-===Fe2+。
1.金属的电化学腐蚀及其注意事项
(1)化学腐蚀和电化学腐蚀往往同时发生,只是电化学腐蚀比化学腐蚀更普遍,危害更大。
(2)析氢腐蚀和吸氧腐蚀取决于金属表面电解质溶液的酸碱性,实际情况中以吸氧腐蚀为主。
(3)钢铁发生析氢腐蚀或吸氧腐蚀时,负极都是铁,失电子生成Fe2+,而非Fe3+。
(4)一般情况下,只有在金属活动性顺序中排在氢之前的金属才有可能发生析氢腐蚀。
2.金属腐蚀的快慢比较
(1)在同一种电解质溶液中,金属腐蚀由快到慢的顺序是电解池的阳极>原电池的负极>化学腐蚀>原电池的正极>电解池的阴极。
(2)在不同溶液中,金属在电解质溶液中的腐蚀>金属在非电解质溶液中的腐蚀;金属在强电解质溶液中的腐蚀>金属在弱电解质溶液中的腐蚀。
(3)对同一种电解质溶液来说,电解质溶液浓度越大,腐蚀越快。
1.下列说法中正确的是( )
A.钢铁因含杂质而容易发生电化学腐蚀,所以合金都不耐腐蚀
B.原电池反应是导致金属腐蚀的主要原因,故不能用原电池原理来减缓金属的腐蚀
C.钢铁电化学腐蚀的两种类型的主要区别在于水膜的酸性不同,故而引起的正极反应也不同
D.无论哪种类型的腐蚀,其实质都是金属被还原
C [钢铁中因含杂质,容易形成原电池,发生电化学腐蚀,但并不是所有合金都不耐腐蚀,如不锈钢,故A错误;原电池中,金属作正极时,可以避免腐蚀,故B错误;钢铁电化学腐蚀分为吸氧腐蚀和析氢腐蚀,主要区别在于水膜的酸性不同,故C正确;金属被腐蚀,化合价升高,被氧化,故D错误。]
2.铜板上铁铆钉处的吸氧腐蚀原理如图所示,下列有关说法中不正确的是( )
A.此过程中铜并不被腐蚀
B.此过程中的正极反应式:2H++2e-===H2↑
C.此过程中电子从Fe移向Cu
D.此过程中还涉及反应:4Fe(OH)2+2H2O+O2===4Fe(OH)3
B [由题图可知,水中溶解了氧气,铜、铁和水构成了原电池,较活泼的金属作负极,发生吸氧腐蚀,则该原电池中铁作负极,铜作正极。原电池放电时,负极失电子容易被腐蚀,则此过程中铁被腐蚀,铜不被腐蚀,A正确;正极上氧气得电子发生还原反应,电极反应式为O2+2H2O+4e-===4OH-,B错误;该原电池放电时,外电路中电子从负极铁流向正极铜,C正确;此过程中铁被腐蚀,负极的电极反应式为Fe-2e-===Fe2+,正极的电极反应式为O2+2H2O+4e-===4OH-,亚铁离子和氢氧根离子反应生成氢氧化亚铁,氢氧化亚铁不稳定,容易被空气中的氧气氧化生成氢氧化铁,反应的化学方程式为4Fe(OH)2+2H2O+O2===4Fe(OH)3,D正确。]
3.下列各种情况中,Fe片腐蚀速率由慢到快的顺序是( )
A.⑤②①③④ B.⑤①②④③
C.④②①③⑤ D.④③①②⑤
D [根据装置图知,②③装置是原电池,在②中金属铁作负极被腐蚀,在③中金属铁作正极被保护,所以铁的腐蚀速率:②>③;④⑤装置是电解池,④中金属铁为阴极被保护,⑤中金属铁为阳极被腐蚀,即铁的腐蚀速率:⑤>④,根据电解原理引起的腐蚀>原电池原理引起的腐蚀>化学腐蚀>有防腐蚀措施的腐蚀,并且原电池的正极金属腐蚀速率大于电解池的阴极金属腐蚀速率,可知铁腐蚀速率由慢到快的顺序为④③①②⑤。]
金属的防护
(素养养成——科学态度与社会责任)
按如图所示连接好装置:往Fe电极区滴入2滴黄色K3[Fe(CN)6](铁氰化钾)溶液。
已知Fe2+与[Fe(CN)6]3-反应生成带有特征蓝色的铁氰化亚铁沉淀:3Fe2++2[Fe(CN)6]3-===Fe3[Fe(CN)6]2↓。
1.检流计指针有何变化?为什么?
提示:检流计指针发生偏转。Zn-Fe-酸化的NaCl溶液形成原电池。
2.Zn、Fe两个电极上发生了什么反应?
提示:Zn电极:Zn-2e-===Zn2+,Fe电极:2H++2e-===H2↑。
3.在这种装置中有没有Fe2+产生?说明了什么问题?
提示:没有。Fe被保护,Zn被腐蚀。
4.若用该方法对金属进行防护,则被保护金属作为原电池的哪个电极?若改用外加直流电源对金属进行防护,则被保护金属应与电源哪个电极连接?
提示:正极;负极。
1.金属的防护措施
2.金属的电化学防护
电化学防护 | 牺牲阳极保护法 | 外加电流阴极保护法 |
原理 | 原电池原理 | 电解原理 |
措施 | 被保护的金属作正极(阴极),以一种活动性较强的金属作负极(阳极) | 被保护的金属作阴极,惰性电极作辅助阳极,连上直流电源 |
应用 | 如锅炉内壁、船舶外壳、铁塔、铁管道装上若干锌块,可保护钢铁设备 | 如钢闸门、输送酸性溶液的铁管道等 |
示意图 |
1.下列金属防腐的措施中,使用外加电流的阴极保护法的是( )
A.水中的钢闸门连接电源的负极
B.金属护栏表面涂漆
C.汽车底盘喷涂高分子膜
D.地下钢管连接镁块
A [水中的钢闸门连接电源负极,作阴极,阴极材料得电子被保护,所以属于使用外加电流的阴极保护法,故A正确;金属护栏表面涂漆是使金属和空气、水等物质隔离而防止生锈,没有连接外加电源,故B错误;汽车底盘喷涂高分子膜阻止了铁与空气、水的接触,从而防止金属的腐蚀,没有连接外加电源,故C错误;镁的活泼性强于铁,用牺牲镁块的方法来保护地下钢管,属于牺牲阳极保护法,故D错误。]
2.为了保护舰艇(主要是钢合金材料),在舰体表面镶嵌金属块(R)。下列有关说法不正确的是( )
A.这种保护舰体的方法叫做牺牲阳极保护法
B.金属块R可能是镁或锌
C.海水呈弱碱性,舰艇在海水中易发生析氢腐蚀
D.正极反应式为O2+2H2O+4e-===4OH-
C [在舰体表面镶嵌金属块(R),这种保护方法利用原电池原理,需要金属块R比铁活泼,R作负极,钢铁作正极,这种方法叫作牺牲阳极保护法,A正确;金属块R比铁活泼,可能是镁或锌,B正确;钢铁材料在弱碱性海水中主要发生吸氧腐蚀,在强酸性溶液中才发生析氢腐蚀,C错误;吸氧腐蚀过程中,正极上发生还原反应,电极反应式为O2+2H2O+4e-===4OH-,D正确。]
3.下列对如图所示的实验装置的判断中错误的是( )
A.若X为碳棒,开关K置于A处可减缓铁的腐蚀
B.若X为锌棒,开关K置于A或B处均可减缓铁的腐蚀
C.若X为锌棒,开关K置于B处时,为牺牲阳极保护法
D.若X为碳棒,开关K置于B处时,铁电极上发生的反应为2H++2e-===H2↑
[答案] D
取6根铁钉、6支洁净的试管及其他材料,准备如下图。
试管①放入一根铁钉,再注入蒸馏水,使铁钉和空气及水接触。
试管②的底部放入硅胶(是一种干燥剂),再放入铁钉,用棉花团堵住试管口,使铁钉和干燥空气接触。
试管③先放入一根铁钉,趁热倒入煮沸的蒸馏水(赶出原先溶解在蒸馏水中的空气)浸没铁钉,再加上一层植物油,使铁钉不能与空气接触。
试管④中放入铁钉注入食盐水,使铁钉和空气及食盐水接触。
试管⑤放入相连的铁钉和锌片,注入自来水,浸没铁钉和锌片。
试管⑥放入相连的铁钉和铜丝,注入自来水浸没铁钉和铜丝。
把6支试管放在试管架上,几天后观察铁钉被腐蚀的情况。
1.上述6支铁钉是否均被腐蚀?
提示:①④⑥中的铁钉被腐蚀,②③⑤中的铁钉未被腐蚀。
2.从上述实验中可知引起和促进铁钉腐蚀的条件有哪些?
提示:铁钉存在的环境中有水、空气、电解质溶液、不活泼金属等杂质。
3.如何对金属进行防护?
提示:在金属表面覆盖防护层;形成原电池时被保护金属作正极,形成电解池时被保护金属作阴极等。
通过本情境素材中对金属腐蚀条件的探究,引导学生对金属防腐蚀措施的探讨,增强了学生对待生活生产中常见现象探究的“科学态度与社会责任”。
1.下列事实中,与电化学腐蚀无关的是( )
A.埋在潮湿土壤里的铁管比埋在干燥土壤里的铁管更易被腐蚀
B.在空气中,金属银的表面生成一层黑色物质
C.在电工操作中,铜导线和铁线不能放在一起使用
D.镀银的铁制品,镀层部分受损后,露出的铁表面易被腐蚀
B [埋在潮湿土壤里的铁管更易形成原电池而发生腐蚀,A不符合题意;纯银久置表面变黑是由于金属银和空气中少量的H2S等发生反应,属于化学腐蚀,与电化学腐蚀无关,B符合题意;铜导线和铁线放在一起使用容易形成原电池而发生腐蚀,C不符合题意;镀银的铁制品,镀层部分受损后,易形成铁银原电池,使铁被腐蚀,D不符合题意。]
2.相同材质的铁在下列四种情况下不易被腐蚀的是( )
C [A项,铁、铜和醋酸构成原电池,铁易失电子作负极,则铁加速被腐蚀;B项,食盐水作电解质溶液,铁炒锅和铁铲都是铁碳合金,符合原电池的形成条件,铁作负极,碳作正极,则铁加速被腐蚀;C项,铜镀层将铁球覆盖,使铁被保护,铁不易被腐蚀;D项,符合原电池的形成条件,酸雨作电解质溶液,铁作负极,则铁加速被腐蚀。综上所述,C项正确。 ]
3.(素养题)我国某大城市2019年夏季多次降下酸雨。据环保部门测定,该城市整个夏季酸雨的pH平均值为3.2。在这种环境中的铁制品极易被腐蚀。对此条件下铁的腐蚀的叙述中不正确的是( )
A.此腐蚀过程有化学腐蚀也有电化学腐蚀
B.发生电化学腐蚀时,正极反应式为2H2O+O2+4e-===4OH-
C.在电化学腐蚀过程中有氢气产生
D.发生电化学腐蚀时,负极反应式为Fe-2e-===Fe2+
B [金属铁的腐蚀中,金属铁可以和溶液中的氢离子直接发生化学腐蚀,铁制品中含有铁和碳,再加上酸性电解质环境,具备了原电池的构成条件,也会发生电化学腐蚀,故A正确;发生电化学腐蚀时,碳作正极,溶液中的氢离子得电子生成氢气,正极反应式为2H++2e-===H2↑,故B错误、C正确;发生电化学腐蚀时,铁作负极,电极反应式为Fe-2e-===Fe2+,故D正确。]
4.(双选)如图液面上浮着一个空心铁球,数天后可观察到的现象是( )
A.铁球表面出现红棕色锈斑
B.铁球表面出现黑色锈斑
C.量筒内水位下降
D.量筒内水位上升
AD [由图示可知铁球表面发生吸氧腐蚀,生成红棕色锈斑,量筒内O2含量减少,故量筒内水位上升。]
5.如图所示,水槽中的试管内有一枚铁钉,放置数天观察。
(1)铁钉逐渐生锈,铁钉的腐蚀属于________腐蚀(填“化学”或“电化学”)。
(2)若试管内液面上升,则原溶液呈________,发生________腐蚀(填“析氢”或“吸氧”),电极反应:负极为____________________________________
__________________________________________________________________,
正极为____________________________________________________________。
(3)若试管内液面下降,则原溶液呈________,发生________腐蚀(填“析氢”或“吸氧”),电极反应:负极为___________________________________
____________________________________________________________________,
正极为______________________________________________________________。
(4)若溶液甲为水,溶液乙为海水,则铁钉在________(填“甲”或“乙”)溶液中腐蚀的速率较快。
[答案] (1)电化学 (2)碱性、弱酸性或中性 吸氧 2Fe-4e-===2Fe2+ O2+2H2O+4e-===4OH- (3)较强的酸性 析氢 Fe-2e-===Fe2+ 2H++2e-===H2↑ (4)乙
化学第4节 金属的腐蚀与防护学案及答案: 这是一份化学第4节 金属的腐蚀与防护学案及答案,共10页。
高中化学鲁科版 (2019)选择性必修1第4节 金属的腐蚀与防护学案设计: 这是一份高中化学鲁科版 (2019)选择性必修1第4节 金属的腐蚀与防护学案设计,共12页。
高中鲁科版 (2019)第3节 沉淀溶解平衡导学案: 这是一份高中鲁科版 (2019)第3节 沉淀溶解平衡导学案,共1页。

