鲁科版 (2019)微项目 设计载人航天器用化学电池与氧气再生方案——化学反应中能量及物质的转化利用导学案
展开微专题4 “有膜”电解池题型的解题方法
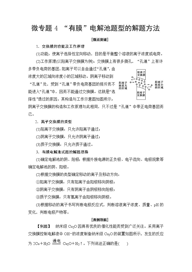
1.交换膜的功能及工作原理
(1)功能:使离子选择性定向移动,目的是平衡整个溶液的离子浓度或电荷。
(2)工作原理(以阳离子交换膜为例):交换膜上有很多微孔,“孔道”上有许多带负电荷的基团,阳离子可以自由通过“孔道”,由浓度大的区域向浓度小的区域移动。阴离子移动到“孔道”处,受到“孔道”带负电荷基团的排斥而不能进入“孔道”中,因而不能通过交换膜。这就是“选择性”透过的原因。其构造与工作示意图如图所示:阴离子交换膜的构造和工作原理与此相同,只不过是“孔道”中带正电荷基团而已。
2.离子交换膜的类型
(1)阳离子交换膜:只允许阳离子通过;
(2)阴离子交换膜:只允许阴离子通过;
(3)质子交换膜:只允许质子通过。
3.有膜电解池试题的解题思路
(1)确定电解池的阴、阳极:根据外接电源的正负极、电子流向、电极现象等确定电解池的阴、阳极。
(2)根据交换膜的类型确定移动的离子及移动方向:
①阳离子交换膜:只有阳离子由阳极移向阴极;
②阴离子交换膜:只有阴离子由阴极移向阳极;
③质子交换膜:只有氢离子由阳极移向阴极。
(3)根据移动的离子书写判断电极反应式,判断溶液离子浓度、质量、pH的变化,判断电极产物等。
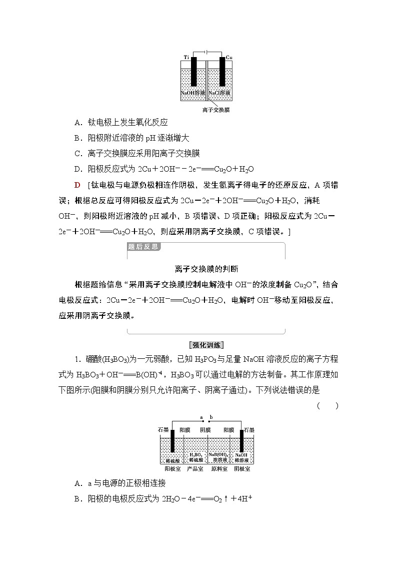
【例题】 纳米级Cu2O因具有优良的催化性能而受到广泛关注。采用离子交换膜控制电解液中OH-的浓度制备纳米级Cu2O的装置如图所示,发生的反应为2Cu+H2OCu2O+H2↑。下列说法正确的是( )
A.钛电极上发生氧化反应
B.阳极附近溶液的pH逐渐增大
C.离子交换膜应采用阳离子交换膜
D.阳极反应式为2Cu+2OH--2e-===Cu2O+H2O
D [钛电极与电源负极相连作阴极,发生氢离子得电子的还原反应,A项错误;根据总反应可得阳极反应式为2Cu-2e-+2OH-===Cu2O+H2O,消耗
OH-,则阳极附近溶液的pH减小,B项错误、D项正确;阳极反应式为2Cu-
2e-+2OH-===Cu2O+H2O,则应采用阴离子交换膜,C项错误。]
离子交换膜的判断
根据题给信息“采用离子交换膜控制电解液中OH-的浓度制备Cu2O”,结合电极反应式:2Cu-2e-+2OH-===Cu2O+H2O,电解时OH-移动至阳极反应,应采用阴离子交换膜。
1.硼酸(H3BO3)为一元弱酸,已知H3PO3与足量NaOH溶液反应的离子方程式为H3BO3+OH-===B(OH),H3BO3可以通过电解的方法制备。其工作原理如下图所示(阳膜和阴膜分别只允许阳离子、阴离子通过)。下列说法错误的是
( )
A.a与电源的正极相连接
B.阳极的电极反应式为2H2O-4e-===O2↑+4H+
C.当电路中通过3 mol电子时,可得到1 mol H3BO3
D.B(OH)穿过阴膜进入产品室,Na+穿过阳膜进入阴极室
C [与a相连的石墨为阳极,则a与电源的正极相连接,故A正确;阳极上水失电子生成O2和H+,电极反应式为2H2O-4e-===O2↑+4H+,故B正确;电解时阴极上水得电子生成H2和OH-,电极反应式为2H2O+2e-===H2↑+2OH-,原料室中的钠离子通过阳膜进入阴极室,原料室中的B(OH)通过阴膜进入产品室,故D正确;阳极室中氢离子通过阳膜进入产品室,理论上每生成1 mol H3BO3,需要1 mol H+、1 mol B(OH),故需要转移1 mol电子,故C错误。]
2.用惰性电极电解FeSO4溶液制备高纯铁的原理如图所示。下列说法错误的是( )
A.阳极主要发生反应:Fe2+-e-===Fe3+
B.可用高纯铁电极作阴极
C.电解液中的SO由右向左通过阴离子交换膜
D.电解法制备高纯铁总反应:3Fe2+Fe+2Fe3+
C [根据图中信息可知,阳极亚铁离子失电子产生铁离子,发生的电极反应为Fe2+-e-===Fe3+,选项A正确;可用高纯铁电极作阴极,阴极上亚铁离子得电子产生铁单质析出在高纯铁电极上,选项B正确;电解池中阴离子SO定向移动到阳极,故由左向右通过阴离子交换膜,选项C错误;电解法制备高纯铁阳极电极反应式为2Fe2+-2e-===2Fe3+,阴极电极反应式为Fe2++2e-===Fe,总反应为3Fe2+Fe+2Fe3+,选项D正确。]
3.重铬酸钾又名红矾钾,是化学实验室中的一种重要分析试剂。工业上以铬酸钾(K2CrO4)为原料,采用电化学法制备重铬酸钾(K2Cr2O7)。制备装置如图所示(阳离子交换膜只允许阳离子透过):
制备原理:2CrO(黄色)+2H+===Cr2O(橙色)+H2O。
(1)通电后阳极室产生的现象为____________________________;其电极反应式是________________________________________________________________。
(2)该制备过程总反应的离子方程式可表示为4CrO+4H2O===2Cr2O+4OH-+2H2↑+O2↑,若实验开始时在右室中加入38.8 g K2CrO4,t min后测得右室中K与Cr的物质的量之比为3∶2,则溶液中K2CrO4和K2Cr2O7的物质的量之比为________;此时电路中转移电子的物质的量为________。
[解析] (1)阳极发生氧化反应,溶液中氢氧根离子失去电子生成氧气和水。(2)直接设K2CrO4和K2Cr2O7物质的量分别为x、y,则钾原子的物质的量为2x+2y,铬原子物质的量为x+2y,依据两原子个数比为3∶2,可求出两物质的物质的量之比为2∶1;根据铬酸钾的质量可求出铬原子总物质的量为0.2 mol,又t min后两物质的物质的量之比为2∶1,则铬酸钾为0.1 mol,重铬酸钾为0.05 mol,根据化学方程式可知,生成0.05 mol的重铬酸钾的反应中转移电子为0.05×2 mol。
[答案] (1)阳极产生无色气体,溶液由黄色逐渐变为橙色 4OH--4e-===O2↑+2H2O(或2H2O-4e-===O2↑+4H+)
(2)2∶1 0.1 mol
鲁科版 (2019)选择性必修1微项目 探讨如何利用工业废气中的二氧化碳合成甲醇——化学反应选择与反应条件优化学案设计: 这是一份鲁科版 (2019)选择性必修1微项目 探讨如何利用工业废气中的二氧化碳合成甲醇——化学反应选择与反应条件优化学案设计,共1页。
高中化学鲁科版 (2019)选择性必修1微项目 设计载人航天器用化学电池与氧气再生方案——化学反应中能量及物质的转化利用学案设计: 这是一份高中化学鲁科版 (2019)选择性必修1微项目 设计载人航天器用化学电池与氧气再生方案——化学反应中能量及物质的转化利用学案设计,共1页。
鲁科版 (2019)选择性必修1微项目 设计载人航天器用化学电池与氧气再生方案——化学反应中能量及物质的转化利用导学案及答案: 这是一份鲁科版 (2019)选择性必修1微项目 设计载人航天器用化学电池与氧气再生方案——化学反应中能量及物质的转化利用导学案及答案,共1页。

