高中地理第四单元 自然地理实践的基本方法本单元综合与测试当堂达标检测题
展开一、选择题(每小题2.5分,共50分)
寒假期间,小明到上海某公园游玩,这一天阳光明媚,天气晴好。下图中的甲图为“公园内十字路口附近的导游图”,乙图为上午11时(北京时间)小明拍摄于此路口的照片。读下图,完成1~2题。
1.根据照片里的信息,可以判断B的方向是( )
A.西北 B.东南
C.正南 D.正北
2.小明要去图甲中洗手间的最近路线应选择图乙中的( )
A.A方向 B.B方向
C.C方向 D.D方向
浙江省某学校的地理考察小组计划对附近山区的河流地貌进行考察,进行野外地理考察活动需要提前对考察方案进行精心设计。据此回答3~4题。
3.方案设计时无需过于关注的环节是( )
A.选择合理的考察地点
B.选择适合外出的天气
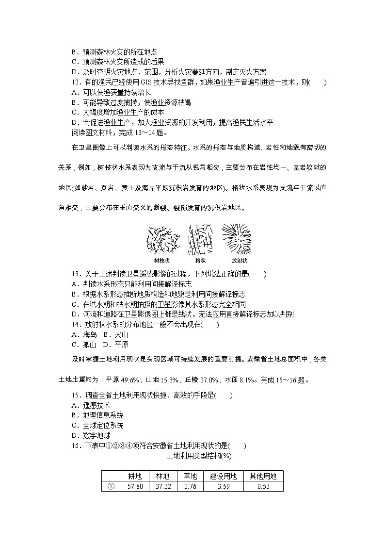
C.选择方便的交通
D.选择舒适的住宿条件
4.该方案实施的时间定为4月份,主要是因为4月份( )
A.是枯水期,有利于学生安全
B.河流地貌特征明显
C.春光明媚,心情舒畅
D.积雪融水多,利于观察
资料准备是野外地理考察之前必须要做的准备工作。据此完成5~6题。
5.下列活动属于资料准备工作的是( )
A.网上查询考察地点的气候特征
B.到现场寻找当地知情人请教
C.用地质锤实地敲击岩石进行观察
D.用手机APP模拟演练定位方法
6.资料准备工作的主要目的是( )
A.详细了解考察地点的地理特征
B.初步了解考察地点的基本情况
C.明确考察往返需要的交通信息
D.了解考察地点附近的风土民情
在广东省肇庆市(22.5°N,111.5°E)美丽的仙女湖上,有座山酷似一卧佛,每年都有几天,可见到太阳徐徐从卧佛口中落下,形成“卧佛含丹”的地理奇观。10月3日是当地“卧佛含丹”节。据此完成7~8题。
7.观测者要想看到“卧佛含丹”景观,应该在卧佛山的什么方位( )
A.东北 B.东南
C.西北 D.西南
8.这一天日出时分,人的影子朝向( )
A.东北 B.东南
C.西北 D.西南
野外考察需要准备一定的装备,下图是某队员准备的一些物品。据此回答9~10题。
9.下列物品在野外地理考察中用处不大的是( )
A.甲 B.乙
C.丙 D.丁
10.如果该队员计划重点考察岩石性质,则图中使用频率最高的是( )
A.甲 B.乙
C.丙 D.丁
GIS即地理信息系统,具有地图处理、数据库和空间分析等功能。GIS可以像传统地图一样,解决与“地点”“状况”等有关的查询,但GIS还能进行趋势分析和复杂的模式分析,还可以进行预测性分析等。据此完成11~12题。
11.如果将GIS技术用来监测森林火灾,可以( )
A.预测、判断引起火灾的原因
B.预测森林火灾的所在地点
C.预测森林火灾所造成的后果
D.及时查明火灾地点、范围,分析火灾蔓延方向,制定灭火方案
12.有的渔民已经使用GIS技术寻找鱼群,如果渔业生产普遍引进这一技术,则( )
A.可以使渔获量持续增长
B.可能导致过度捕捞,使渔业资源枯竭
C.大幅度增加渔业生产的成本
D.会促进渔业生产,加大渔业资源的开发利用,提高渔民生活水平
阅读图文材料,完成13~14题。
在卫星图像上可以判读水系的形态特征。水系的形态与地质构造、岩性和地貌有密切的关系,例如,树枝状水系表现为支流与干流以锐角相交,主要分布在岩性均一、基岩较软的地区(如砂岩、页岩、黄土及海岸平原沉积岩发育的地区)。格状水系表现为支流与干流以直角相交,主要分布在垂直交叉的断裂、裂隙发育的沉积岩地区。
13.关于上述判读卫星遥感影像的过程,下列说法正确的是( )
A.判读水系形态只能利用间接解译标志
B.根据水系形态推断地质构造和地貌是利用间接解译标志
C.在洪水期和枯水期拍摄的卫星影像其水系形态完全相同
D.河流和道路在卫星影像图上都是线状,无法应用直接解译标志加以判别
14.放射状水系的分布地区一般不会出现在( )
A.海岛 B.火山
C.孤山 D.平原
及时掌握土地利用现状是实现区域可持续发展的重要前提。安徽省土地总面积中,各类土地比重约为:平原49.6%,山地15.3%,丘陵27.0%,水面8.1%。完成15~16题。
15.调查全省土地利用现状快捷、高效的手段是( )
A.遥感技术
B.地理信息系统
C.全球定位系统
D.数字地球
16.下表中①②③④项符合安徽省土地利用现状的是( )
土地利用类型结构(%)
A.① B.②
C.③ D.④
读“GPS手持机界面图”,界面上的时间为北京时间,完成17~18题。
17.此时,持有GPS手持机者所在地形区为( )
A.江汉平原 B.江淮平原
C.华北平原 D.江南丘陵
18.如果此日全球昼夜平分,那么此地离日落还约有( )
A.56分钟 B.1小时
C.1小时1分钟 D.1小时5分钟
读“我国地壳运动观测网图”,回答19~20题。
19.对地壳运动进行精确观测采用的主要技术是( )
A.遥感技术
B.全球定位系统
C.地理信息系统
D.地理信息技术
20.根据观测站的分布特点判断,建立地壳运动观测网最主要的目的是( )
A.泥石流、滑坡的监测和预报
B.大地高程测量
C.地震监测和预报
D.为电离层研究、气象预报提供数据
二、非选择题(50分)
21.野外考察是发现和解决地理问题的重要方法。下图是某地理兴趣小组在野外考察中拍摄的照片。读图完成下列问题。(16分)
(1)根据拍摄的照片推测,该小组野外考察的对象是________地貌。判断理由是什么?(4分)
(2)为达到考察这种地貌的最佳效果,在确定考察时间时,需要考虑什么情况?(6分)
(3)粒径分布是分析河流沉积物特性的重要指标。通过实地考察,同学们采集了很多鹅卵石,绘制了四幅直径2 cm以上的砾石粒径统计图,其中能反映上图中粒径分布特征的是________。说明判断理由。(6分)
22.阅读下面材料,回答问题。(14分)
材料一 在一张北京地区的资源卫星遥感图片上,人们惊讶地发现北京城已陷入垃圾的重重包围之中,这些垃圾堆就是人们长期掩埋的生活垃圾。于是人们惊呼:再不采取措施,北京城将变成垃圾场了!
材料二 据德国《图片报》报道,西班牙的一处公园爆发森林大火,450 hm2森林被烧毁,在扑灭大火的过程中,卫星遥感监测技术发挥了重要作用,为制定灭火计划、做出灭火部署提供了科学的依据。
(1)结合遥感工作的原理,试分析材料一中资源卫星是如何发现掩埋在地下的垃圾的?(8分)
(2)试分析遥感在减灾防灾的应用中,获取信息方面优势的具体表现。(6分)
23.现在为了维护人民群众的人身、财产安全和维持正常的社会秩序,我国在各大中城市合理布局了许多110指挥中心。 110指挥中心在接到报警后,能在最短的时间内指挥警车到达出事地点。为了提高出警效率,许多城市在配备巡逻车的同时大量地应用地理信息技术。读图回答下列问题。(20分)
(1)110指挥中心要随时掌握每一辆巡逻车在城市中的位置,可以利用哪一种地理信息技术?(4分)
(2)110指挥中心要确定哪一辆巡逻车离出事地点最近,可以利用哪一种地理信息技术?(6分)
(3)110指挥中心要判定最近的警车至出事地点的道路是否通畅,还需要利用哪些技术?如果存在严重交通堵塞,110指挥中心又该怎么办?(4分)
(4)假如你是110指挥中心的调度员,描述在接到报警电话后指挥警车前往出事地点的工作程序。(6分)
章末综合检测(四)
1~2.解析:第1题,给小明拍照片的时间是北京时间11点,从上海来看,太阳位于南偏东,乙图中小明的影子朝向就应该是西北方向,选A。第2题,根据图乙中的日影,已经推断B线路为西北方向;而根据图甲的信息,洗手间在路口的西南方向,乙图中C方向为西南方向,故小明到洗手间的最近路线为C线路。
答案:1.A 2.C
3~4.解析:第3题,野外考察需关注的是与考察相关性高的事项,地点、天气、交通等条件都是对考察活动本身影响较大的问题,需要关注,而住宿条件是否舒适对考察活动影响不大,不必过分关注,选D。第4题,因为考察的是东南沿海山区的河流地貌,从安全角度考虑应该避开容易出现洪水的季节,保证队员的人身安全,4月份雨季还没到来,是枯水期,基本上没有洪水威胁,有利于学生安全,选A。
答案:3.D 4.A
5~6.解析:第5题,野外实习需要准备的资料指的是文献资料或图片,选A。其余选项不属于考察需要的文献资料。第6题,搜集文献的目的是初步认识考察地点的自然和人类活动情况,便于进一步设计安排各项活动,选B。
答案:5.A 6.B
7~8.解析:第7题,10月份,太阳应在西南方向落下,所以在与日落相对的方向,即东北方向,面向西南才能看见此景观。第8题,这一天日出方向是东南,日出时人的影子朝向相反的西北,选C。
答案:7.A 8.C
9~10.解析:第9题,图中钳子在野外考察时用处不大。选A。另外的地质锤、地质罗盘、小铁锹都有一定的用途。第10题,地质锤在考察岩石性质的时候常用;地质罗盘在考察岩层走向、倾斜角度等方面用处较大;小铁锹在考察土壤情况的时候常用,选B。
答案:9.A 10.B
11~12.解析:第11题,GIS技术在自然灾害监测中可以通过现有的火势情况,结合风向、森林面积等预测分析火势的蔓延方向,并制定出详细的灭火方案。第12题,渔业生产引进GIS技术寻找鱼群,能够降低渔业的生产成本,但会因过度捕捞,使渔业资源面临枯竭,从而不利于渔业资源的可持续发展。
答案:11.D 12.B
13~14.解析:第13题,判读水系形态可以运用色调、形状等直接解译标志。借助某些地物信息推断其他相关地物,这属于间接解译标志。河流在洪水期水量可能增加而导致水系形态变化。河流和道路可以通过形状及其变化等直接解译标志区分。第14题,水系呈放射状,说明中部高四周低,海岛、火山、孤山都有可能。平原地区地势平坦,不会出现放射状水系。
答案:13.B 14.D
15~16.解析:第15题,不同土地利用状况,其反射或辐射的电磁波不同,在遥感的影像资料上差异明显,所以利用遥感技术可以快捷、高效地调查全省土地利用现状。第16题,本题考查对土地利用状况的综合分析能力。安徽地形以平原为主,故其利用方式以耕地为主。安徽有一部分地区出现城市化,占据一定的平原地区,所以建设用地多些,要实现可持续发展,耕地面积应略小于49.6%。
答案:15.A 16.B
17~18.解析:从手持机界面图上可以看到的信息有:海拔高度17米,纬度32°03′23.2″N,经度118°45′54.6″E,北京时间16时59分11秒。根据经纬度很容易判断该地位于江淮地区。如果此日全球昼夜平分,那么该地应该地方时18时日落,根据该地与北京所在时区中央经线经度相差1°14′5.4″,该地地方时比北京时间晚大约5分钟,所以此地离日落还约有1小时5分钟。
答案:17.B 18.D
19~20.解析:第19题,对地壳运动进行精确观测需对其进行定位,故采用的是全球定位系统,选B。第20题,图中对地壳运动进行精确观测的基准站、基本站与区域站在我国分布的范围较广,但又相对集中在我国地质不稳定的地区,显然是通过对地壳运动的精确观测,判断各站点之间的距离位移。进行地震监测和预报,各站点之间距离位移的监测则需要用GPS技术。
答案:19.B 20.C
21.答案:(1)河流 照片中显示出当地有大量的鹅卵石。鹅卵石是河流沉积的产物。
(2)①需要考虑到安全问题,避开洪水期,避免洪水、泥石流等灾害发生,危及队员的安全;②需要考虑这种地貌能够出现的时间,趁枯水期河水水位低,露出的河床多,容易观察。
(3)D 理由:根据图中粒径分布特征可知,应该是中间大小、直径为9 cm的砾石数量最多,粒径很大、很小的数量比例都应该较少,A图是均匀分布,B图是中间小两端多,C图粒径分布是不断增加,所以选D。
22.答案:(1)埋藏垃圾后的地面反射和辐射光谱会发生变化,如垃圾中的有机物发酵会产生热量,垃圾填埋处的地温升高,通过遥感卫星图片很容易将其同其他地区区别开来。
(2)遥感具有探测范围大、获取资料速度快、受地面条件限制少、获取信息量大的优点。
23.解析:本题通过实例说明地理信息技术在我们的生活和生产中的综合应用。
答案:(1)全球定位系统。
(2)地理信息系统。
(3)还要利用摄像和视频传输技术。如果存在严重交通堵塞,需要另外找最近的且有条件较快赶到出事地点的巡逻车(需要综合运用上述技术)。
(4)接警——确认出事地点位置——(在显示各巡逻车的城市地理信息系统中)了解其周围巡逻车的位置——分析确定最近(或能最快到达)的巡逻车——通知该巡逻车。
耕地
林地
草地
建设用地
其他用地
①
57.80
37.32
0.76
3.59
0.53
②
40.96
25.68
0.16
11.60
21.60
③
30.71
31.15
0.37
31.86
5.91
④
20.16
50.95
0.56
7.61
20.72
湘教版 (2019)必修 第一册第五章 地球上的植被与土壤本章综合与测试同步达标检测题: 这是一份湘教版 (2019)必修 第一册第五章 地球上的植被与土壤本章综合与测试同步达标检测题,共15页。试卷主要包含了选择题,非选择题等内容,欢迎下载使用。
地理湘教版 (2019)第二章 地球表面形态本章综合与测试综合训练题: 这是一份地理湘教版 (2019)第二章 地球表面形态本章综合与测试综合训练题,共15页。试卷主要包含了选择题,非选择题等内容,欢迎下载使用。
高中地理湘教版 (2019)必修 第一册第四章 地球上的水本章综合与测试综合训练题: 这是一份高中地理湘教版 (2019)必修 第一册第四章 地球上的水本章综合与测试综合训练题,共15页。试卷主要包含了选择题,非选择题等内容,欢迎下载使用。

