高中地理中图版 (2019)必修 第一册第三节 地球的演化过程习题
展开[基础过关]
生物是在地球发展历史中产生的,但在地质历史时期也经历过一些不利于生物演化的环境变化阶段,导致大量生物物种的衰退和灭绝。据此,完成1~3题。
1.鱼类出现的时期是( )
A.寒武纪 B.志留纪
C.泥盆纪 D.侏罗纪
2.从海洋中的水生生物中演化成两栖类生物的时间段是( )
A.太古代 B.元古代
C.古生代 D.中生代
3.盛极一时的恐龙从地球上完全销声匿迹的地质历史时期是( )
A.古生代末期 B.中生代末期
C.太古代末期 D.新生代末期
解析:第1题,鱼类是海洋中的脊椎动物,出现在古生代的志留纪,选B。第2题,两栖类是在海洋环境越来越差、陆地面积越来越大的情况下,部分生物为了更好地适应变化的新环境,被迫向陆地发展,从“鱼类时代”后的泥盆—二叠纪演化为两栖类,泥盆—二叠纪属于古生代,选C。第3题,中生代末期发生了白垩纪物种大灭绝事件,绝大多数物种从地球上消失,包括我们所熟知的恐龙。
答案:1.B 2.C 3.B
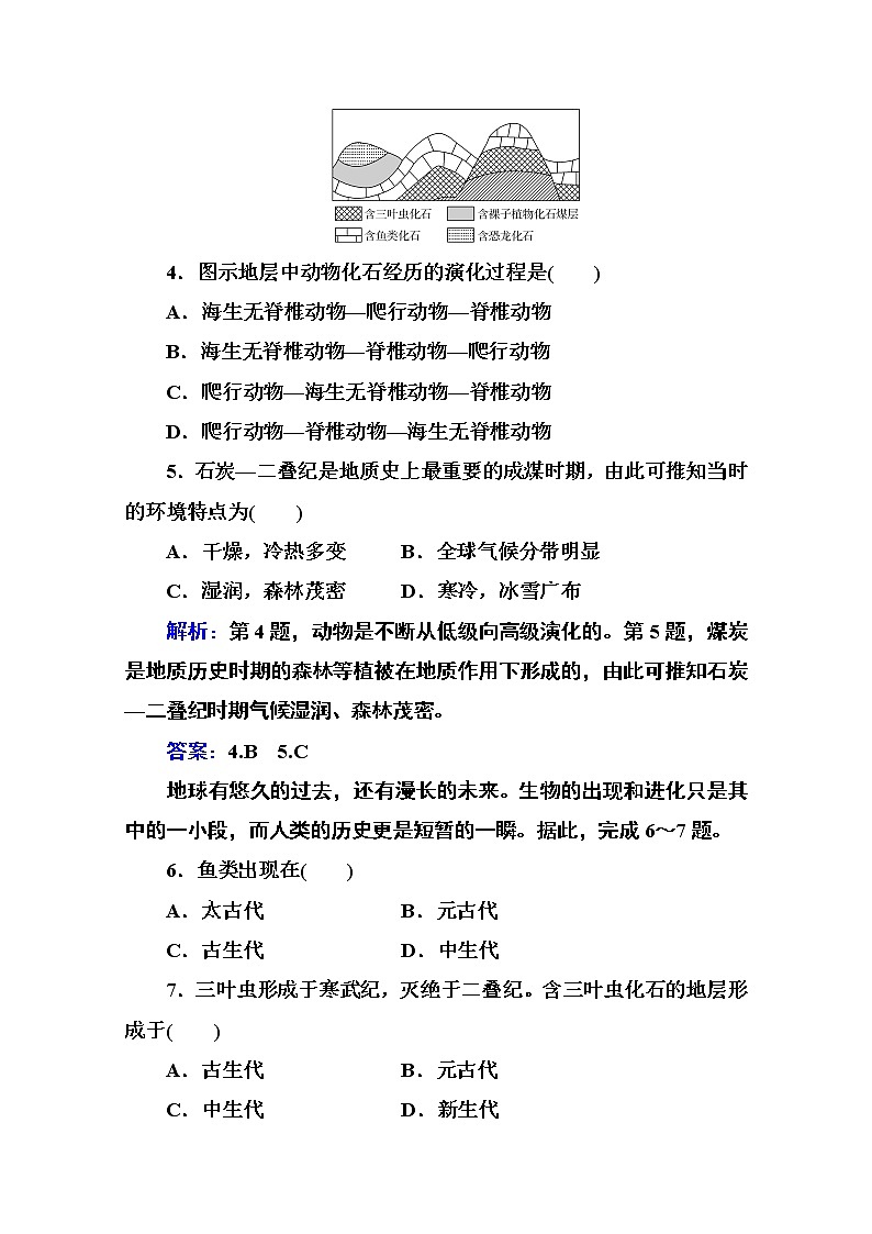
读某地剖面示意图,完成4~5题。
4.图示地层中动物化石经历的演化过程是( )
A.海生无脊椎动物—爬行动物—脊椎动物
B.海生无脊椎动物—脊椎动物—爬行动物
C.爬行动物—海生无脊椎动物—脊椎动物
D.爬行动物—脊椎动物—海生无脊椎动物
5.石炭—二叠纪是地质史上最重要的成煤时期,由此可推知当时的环境特点为( )
A.干燥,冷热多变 B.全球气候分带明显
C.湿润,森林茂密 D.寒冷,冰雪广布
解析:第4题,动物是不断从低级向高级演化的。第5题,煤炭是地质历史时期的森林等植被在地质作用下形成的,由此可推知石炭—二叠纪时期气候湿润、森林茂密。
答案:4.B 5.C
地球有悠久的过去,还有漫长的未来。生物的出现和进化只是其中的一小段,而人类的历史更是短暂的一瞬。据此,完成6~7题。
6.鱼类出现在( )
A.太古代 B.元古代
C.古生代 D.中生代
7.三叶虫形成于寒武纪,灭绝于二叠纪。含三叶虫化石的地层形成于( )
A.古生代 B.元古代
C.中生代 D.新生代
解析:第6题,鱼类出现在古生代中的志留纪。第7题,不同时代的地层中,含有不同的生物化石。三叶虫生活的地质年代从寒武纪到二叠纪,对应的是整个古生代,选A。
答案:6.C 7.A
8.生物大灭绝的原因可能是( )
A.生物进化 B.环境污染
C.环境变迁 D.海洋消失
解析:生物大灭绝的原因可能是环境变迁,生物的生存环境遭到破坏,C对。生物进化、环境污染是逐渐变化的,不会导致生物突然灭绝,A、B错。海洋从来也没有消失过,D错。
答案:C
9.下列有关生物进化与环境关系的说法,正确的是( )
A.无脊椎动物演化成脊椎动物与环境没有关系
B.蓝绿藻的出现和发展,对地理环境影响不大
C.大气向有氧环境转变与生物进化无关
D.地理环境转向有氧环境,为生物进化奠定了环境基础
解析:生物和环境是相互影响和作用的,生物的进化与环境变化密切相关,A错。蓝绿藻是绿色植物,具有光合作用的功能,改变了地球大气组成,对地理环境影响巨大,B错。地理环境从无氧环境向有氧环境转变是生物进行光合作用的结果,C错。地理环境从无氧环境向有氧环境转变,为生物进化奠定了环境基础,D对。
答案:D
[能力提升]
读生物进化与环境演变示意图,完成10~12题。
10.在①时期以前,地球表层的主要发展过程有( )
A.岩浆活动频繁 B.火山活动趋向平稳
C.陆地面积辽阔 D.亚欧大陆形成
11.下列现象与蓝绿藻的出现无关的是( )
A.水体中有了游离态的氧气
B.赤铁矿的形成
C.紫红色石英砂岩的形成
D.劳亚古陆的形成
12.动物由海洋向陆地发展的时期是( )
A.① B.②
C.③ D.④
解析:第10题,在①时期以前,地球表层处于剧烈的变化过程中,岩浆活动频繁,火山活动强烈,陆地面积不大,选A。第11题,蓝绿藻的出现,使光合作用得以进行,释放了大量游离态的氧气,铁元素被氧化形成红色的赤铁矿,含有红色氧化铁的石英砂岩也形成了。劳亚古陆的形成是地壳运动的结果,与蓝绿藻的出现无关。故选D。第12题,动物由海洋向陆地发展的时期是古生代末期,鱼类向两栖类发展。
答案:10.A 11.D 12.C
现代地貌的形成与地质历史时期的地壳运动有着千丝万缕的联系。关于地质地貌的演化问题,完成13~14题。
13.燕山运动产生的影响是( )
A.劳亚古陆解体
B.冈瓦纳古陆连接成大陆
C.安第斯山形成
D.形成了我国的地质构造轮廓和地貌基础
14.形成我国现代地貌格局的构造运动是( )
A.海西运动 B.加里东运动
C.燕山运动 D.喜马拉雅运动
解析:第13题,燕山运动中,劳亚古陆联合成为大陆,冈瓦纳古陆解体;安第斯山是在喜马拉雅运动中形成的;燕山运动形成了我国的地质构造轮廓和地貌基础。第14题,喜马拉雅运动使得海陆格局与现在渐趋一致,故选D。
答案:13.D 14.D
15.读地层与化石示意图,完成下列各题。
(1)A、B、C岩层中最老的是__________层,最年轻的是__________层。
(2)若地点1的A岩层含有煤炭,当时的古地理环境是什么?
(3)若地点2的B岩层含有石油,当时的古地理环境是什么?
解析:(1)沉积岩层下方的先沉积,上方的后沉积,读图可知,该地岩层自下而上依次为A、B、C,所以最下方的A岩层形成年代最早,最上方的C岩层形成年代最晚。(2)煤炭是由古代森林经过地质作用转化而来,该地有煤炭,说明古地理环境适合森林生长。(3)石油是古代海洋生物经过地质作用形成的,该岩层有石油存在,说明过去为海洋环境。
答案:(1)A C
(2)暖湿的陆生环境。
(3)温暖的浅海环境。
16.阅读材料,完成下列各题。
“地处青藏高原和黄土高原交会地带的和政县是远古时代各种古脊椎动物繁衍生息的乐园,孕育了今天弥足珍贵的古脊椎动物化石群。不同化石群埋藏在不同的地层中。据了解,1 000万年前的古脊椎动物化石,是研究青藏高原隆升历史及古环境、古气候的重要物质依据和信息源。”看到这个消息,上海某中学地理小组的同学特别感兴趣,他们决定利用暑假前去实地考察研究一番。在地理老师的指导下,他们给这次考察命了名,并做了大量物质上、知识上的准备工作。
(1)考察主题:__________与地质年代、自然地理环境的关系。
(2)考察工具准备:______________________________________
_____________________________________________________。
(3)结合相关材料,他们绘制了一幅古生物化石地表分布示意图,并对相关问题进行了分析。
①根据地层中的化石,该区域最老的岩层形成于__________代。
②三叶虫生活时期该地应为________(填“海洋”或“地”)环境;恐龙繁盛时期,该地应为________(填“洋”或“陆地”)环境,气候、植被特点为______________________________________________
_____________________________________________________。
(4)考察结论:根据实地考察及材料分析,他们认为迄今为止青藏高原地区:①地理环境经历了________环境向________环境的演变;②由不同化石的相对位置可知,地壳经历了________(填“抬升”“下降”或“水平”)运动。
答案:(1)生物化石
(2)该区岩层等资料、指南针、地质锤、笔、纸(只要合理即可)
(3)①古生 ②海洋 陆地 气候温暖湿润,植被茂密
(4)①海洋 陆地 ②抬升
高中地理中图版 (2019)必修 第一册第三节 地球的演化过程课时训练: 这是一份高中地理中图版 (2019)必修 第一册第三节 地球的演化过程课时训练,共7页。试卷主要包含了动物由海洋向陆地发展的时期是,下列说法正确的是,对材料中的信息判断合理的是,图示时期灭绝的代表性生物是等内容,欢迎下载使用。
高中地理中图版 (2019)必修 第一册第三节 地球的演化过程同步测试题: 这是一份高中地理中图版 (2019)必修 第一册第三节 地球的演化过程同步测试题,共6页。试卷主要包含了选择题,非选择题,恐龙等内容,欢迎下载使用。
中图版 (2019)必修 第一册第三节 地球的演化过程习题: 这是一份中图版 (2019)必修 第一册第三节 地球的演化过程习题,共5页。试卷主要包含了下列不属于生命起源条件的是, 生命起源的过程是, 地球上最早出现的脊椎动物是,下列关于化石的叙述,不正确的是,地球上出现人类的地质时期是, 裸子植物在时代最为繁盛等内容,欢迎下载使用。

