高中地理湘教版 (2019)选择性必修1 自然地理基础第一章 地球的运动第二节 地球的公转精练
展开课时分层作业(四)
(建议用时:45分钟)
读某日太阳光照图,回答1~2题。
1.图中①②③④四地昼长最长的是( )
A.① B.② C.③ D.④
2.此时①地的昼长是( )
A.12小时 B.14小时
C.16小时 D.8小时
1.A 2.C [第1题,如图,太阳直射北回归线,北半球为夏至日,夏至日时,北半球各地昼长达到最长,并且越往北昼越长,南半球反之,所以①②③④四地昼长由长到短依次为①②③④。第2题,先计算出①所在纬线与晨线、昏线的交点之间的昼弧经度,再除以15°。图中相邻两条经线之间的经度相差30°,由此可得①地的昼长是16小时。]
某同学对居住地每天的日出时间进行了一段时间的持续观测与记录,绘成下图。读图,完成3~4题。
3.图中a~b期间,该地的昼夜长短及其变化趋势是( )
A.昼长夜短,且昼渐长夜渐短
B.昼长夜短,且昼渐短夜渐长
C.昼短夜长,且昼渐长夜渐短
D.昼短夜长,且昼渐短夜渐长
4.该地一年中昼夜长短的变化幅度约为( )
A.1小时40分钟 B.2小时20分钟
C.3小时20分钟 D.4小时40分钟
3.C 4.D [第3题,a~b期间,该地昼短夜长,日出时间越来越早,昼长逐渐变长,至b点时昼夜平分。第4题,该地一年中日出最早和日出最晚时间约相差2小时20分钟,因此昼夜长短的变化幅度约为4小时40分钟。]
下表为12月22日甲、乙、丙、丁四地白昼时间示意,根据所学知识回答5~7题。
5.四地中属于南半球的是( )
A.甲地 B.乙地 C.丙地 D.丁地
6.四地按由南向北方向排序正确的是( )
A.甲乙丙丁 B.丙甲丁乙
C.丁丙乙甲 D.丁乙甲丙
7.四地按纬度由低到高排序正确的是( )
A.丙丁乙甲 B.丁甲丙乙
C.甲丁乙丙 D.乙丙丁甲
5.D 6.C 7.A [第5题,12月22日南半球白昼时间长于12小时,四地中只有丁地长于12小时。第6题,12月22日,白昼时间由南向北逐渐缩短,对比四地的白昼时间的长短,四地按照从南向北排序是丁、丙、乙、甲。第7题,根据冬至日光照图,可以得到昼夜长短的纬度变化规律,关于赤道呈对称分布的两条纬线,昼长相加为24小时,与12小时的差值的绝对值相等,例如,冬至日,30°N昼长+30°S昼长=24小时,|30°N昼长-12小时|=|30°S昼长-12小时|。得出结论,纬度越高,其昼长与12小时的差值绝对值越大。故用题中甲、乙、丙、丁四地的昼长减去12,取绝对值,丙的数值最小,故纬度最低。]
8.地球上四季更替的根本原因是( )
A.各地昼夜长短的季节变化
B.各地正午太阳高度的季节变化
C.太阳直射点的季节移动
D.黄赤交角的存在
D [由于地球公转运动时,其赤道平面和公转轨道面保持23.5°的交角(黄赤交角),使得太阳在地球表面的直射点发生季节移动,从而导致各地昼夜长短的季节变化和各地正午太阳高度的季节变化,形成四季的更替。所以说,黄赤交角的存在是地球上四季更替的根本原因。]
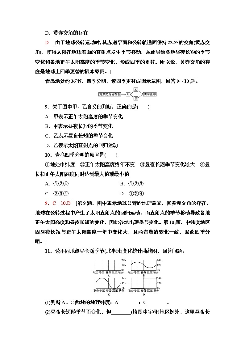
青岛地处约36°N,四季分明。读四季更替成因示意图,回答9~10题。
9.关于图中甲、乙含义的判断,正确的是( )
A.甲表示正午太阳高度的季节变化
B.甲表示昼夜长短的季节变化
C.乙表示昼夜长短的季节变化
D.乙表示太阳直射点的回归运动
10.青岛四季分明的原因是( )
①地处中纬度 ②正午太阳高度终年不变 ③昼夜长短季节变化较大 ④昼长和正午太阳高度同时达到最大值或最小值
A.①②④ B.①②③
C.②③④ D.①③④
9.C 10.D [第9题,图中表示地球公转的地理意义,因黄赤交角的存在,地球在公转过程中产生了太阳直射点的回归运动,而直射点的季节移动导致各地正午太阳高度和昼夜长短的变化,因此各地出现季节变化。第10题,中纬度地区因昼夜长短与正午太阳高度一年中变化大,且两者数值变化一致,因此四季分明。]
11.读不同地点昼长随季节(北半球)变化统计曲线图,回答问题。
(1)判断A、C两地的地理纬度:A________;C________。
(2)昼夜长短随季节而变化,但________(填图中字母)地区例外,这里昼夜长短的情况是____________。
(3)从A到D的四幅图中可以发现,昼夜长短变化幅度的规律是什么?
(4)当B地昼最长时,上海(121.5°E,31.5°N)这一天的太阳起落方向和太阳高度变化是:从________方日出,太阳高度逐渐升高,大约到________(北京时间)时达到上中天,之后太阳高度逐渐降低,在________方日落。
[解析] 第(1)题,从图中可知,A地一年中昼长均为12小时,故A地为赤道,C地冬至日出现极昼,故C为66.5°S。第(2)题,A地全年昼长均为12小时,全年不变。第(3)题,从A到D可知纬度越高,昼夜长短的变化幅度越大。第(4)题,当B地昼最长时,即12月22日,上海市日出东南,当上海(121.5°E)为12点时,求出北京时间(120°E)为11时54分,日落西南。
[答案] (1)0° 66.5°S
(2)A 全年昼夜等长
(3)纬度越高,昼夜长短的变化幅度越大。
(4)东南 11时54分 西南
下图所示的是北半球的一段纬线,M、N分别是X日的晨线、昏线与该纬线的交点。X日两点的经度差为90°,一年中M、N两点有重合于O点的现象。读图,回答12~13题。
12.X日M地的昼长为( )
A.6小时 B.9小时
C.12小时 D.18小时
13.X日( )
A.青岛昼长达全年最大值
B.北京日出东南方
C.M地的白昼比N地的长
D.悉尼正午日影为全年最短
12.A 13.B [第12题,M、N分别是X日北半球同一纬线上晨线、昏线与该纬线的交点,可判断M、N之间为白昼,X日两点的经度差为90°,则白昼为6小时。第13题,此时段太阳直射南半球,北京日出东南日落西南,但不能确定悉尼的太阳高度角是否最大,影长是否为全年最短。]
(易错题)某日,小明在互联网上看到世界各地好友当天发来的信息。
甲:温暖的海风夹着即将到来的夏天的味道扑面而来。
乙:冬季临近,金黄的落叶铺满了一地。
丙:又一次入秋失败了,这还是我四季分明的家乡吗?
丁:又是黑夜漫长的季节,向北望去,小城上空的极光如彩色帷幕般挂在夜空。
据此,完成14~15题。
14.以上四人所在地从北到南的排列顺序是( )
A.甲乙丙丁 B.丁乙丙甲
C.丁丙甲乙 D.甲丙乙丁
15.当天可能是( )
A.4月28日 B.6月28日
C.9月2日 D.11月2日
14.B 15.D [该题易错在于不能正确利用季节信息进行分析。第14题,根据丁的描述可知,向北望去有极光,说明丁位于北半球高纬度地区,黑夜漫长的季节说明此时为北半球冬半年。排除答案A、D;而甲逐渐由春到夏,说明该地位于南半球;乙地将由秋入冬说明乙地位于北半球,且较丁纬度低;丙地入秋失败,说明处于由夏到秋的阶段,纬度较乙、甲纬度低,所以甲位置更靠南,由此可确定答案为B。第15题,由上题分析可知,此时应为北半球冬半年,结合选项可知正确答案为D。]
16.如图中A点位于70°S,AB为晨昏线的一段,此刻,A点恰好发生极夜,此日过后北京的白昼时间逐渐缩短。读图,回答下列问题。
(1)指出AB是晨线还是昏线,并说明理由。
(2)判断太阳直射点的经纬度位置及北京时间。
(3)判断当日北京的日出、日落方位,并说明理由。
[解析] 第(1)题,由图文材料可以判断出,A点位于(70°S,150°W),B点位于(0°,120°E),AB为晨昏线的一段,此时A点恰好发生极夜,说明太阳直射20°N,北半球昼长夜短,AB为晨线。第(2)题,根据晨线与赤道交点的经线的地方时是6:00可知,此时120°E的地方时为6:00,即北京时间为6:00,150°W经线的地方时为12:00。A点(70°S)恰好发生极夜,说明太阳直射点在20°N,因此太阳直射点的经纬度位置是(20°N,150°W)。第(3)题,由上题分析可知,太阳直射20°N,北半球为夏季,北京日出东北,日落西北。
[答案] (1)晨线。理由:AB为晨昏线的一段,此时A点恰好发生极夜,说明太阳直射20°N,北半球昼长夜短,AB为晨线。
(2)太阳直射点的经纬度位置是(20°N,150°W)。北京时间为6:00。
(3)当日北京日出东北,日落西北。理由:此时太阳直射20°N,北半球为夏季。
甲地
乙地
丙地
丁地
白昼时间
5小时30分
9小时09分
11小时25分
13小时56分
备战2024年高考地理一轮复习考点帮 2.0.4 昼夜更替和昼夜长短的变化(练习)-(新高考专用): 这是一份备战2024年高考地理一轮复习考点帮 2.0.4 昼夜更替和昼夜长短的变化(练习)-(新高考专用),文件包含基础知识四昼夜更替和昼夜长短的变化练习-备战2024年高考地理一轮复习考点帮新高考专用原卷版docx、基础知识四昼夜更替和昼夜长短的变化练习-备战2024年高考地理一轮复习考点帮新高考专用解析版docx等2份试卷配套教学资源,其中试卷共15页, 欢迎下载使用。
高中地理湘教版 (2019)选择性必修1 自然地理基础第二节 地球的公转第三课时同步测试题: 这是一份高中地理湘教版 (2019)选择性必修1 自然地理基础第二节 地球的公转第三课时同步测试题,共8页。
2024版新教材高考地理全程一轮总复习课时作业14昼夜长短的变化四季的更替湘教版: 这是一份2024版新教材高考地理全程一轮总复习课时作业14昼夜长短的变化四季的更替湘教版,共3页。试卷主要包含了解析,B 4,D 6,B 8,B 11等内容,欢迎下载使用。

