苏教版小学数学常见应用题公式及练习(含答案)
展开小学数学常见应用题公式及练习(含答案)
★ 反向行程问题公式
反向行程问题可以分为“相遇问题”(二人从两地出发,相向而行)和“相离问题”(两人背向而行)两种。
这两种题,都可用下面的公式解答:
(速度和)×相遇(离)时间=相遇(离)路程;
相遇(离)路程÷(速度和)=相遇(离)时间;
相遇(离)路程÷相遇(离)时间=速度和。
★ 相遇问题公式
相遇路程=速度和×相遇时间
相遇时间=相遇路程÷速度和
速度和=相遇路程÷相遇时间
★ 工程问题公式
(1)一般公式:
工效×工时=工作总量;
工作总量÷工时=工效;
工作总量÷工效=工时。
(2)用假设工作总量为“1”的方法解工程问题的公式:
1÷工作时间=单位时间内完成工作总量的几分之几;
1÷单位时间能完成的几分之几=工作时间。
(注意:用假设法解工程题,可任意假定工作总量为2、3、4、5……。特别是假定工作总量为几个工作时间的最小公倍数时,分数工程问题可以转化为比较简单的整数工程问题,计算将变得比较简便。)
★ 利润与折扣公式
利润=售出价-成本
利润率=利润÷成本×100%=(售出价÷成本-1)×100%
涨跌金额=本金×涨跌百分比
折扣=实际售价÷原售价×100%(折扣〈1)
利息=本金×利率×时间
税后利息=本金×利率×时间×(1-20%)
★ 简易方程知识点
1、用字母表运算定律。
加法交换律:a+b=b+a
加法结合律:a+b+c=a+(b+c)
乘法交换律:a×b=b×a
乘法结合律:a×b×c=a×(b×c)
乘法分配律:(a±b)×c=a×c±b×c
2、用字母表示计算公式。
长方形的周长公式:c=(a+b)×2
长方形的面积公式:s=ab
正方形的周长公式:c=4a
正方形的面积公式:s=a×a
3、 读作:x的平方,表示:两个x相乘。
2x表示:两个x相加,或者是2乘x。
4、①含有未知数的等式称为方程。
②使方程左右两边相等的未知数的值叫做方程的解。
③求方程的解的过程叫做解方程。
5、把下面的数量关系补充完整。
路程=(速度)×(时间)
速度=(路程)÷(时间)
时间=(路程)÷(速度)
总价=(单价)×(数量)
单价=(总价)÷(数量)
数量=(总价)÷(单价)
总产量=(单产量)×(数量)
单产量=(总产量)÷(数量)
数量=(总产量)÷(单价 )
工作总量=(工作效率)×(工作时间)
工作效率=(工作总量)÷(工作时间)
工作时间=(工作总量)÷(工作效率)
大数-小数=相差数
大数-相差数=小数
小数+相差数=大数
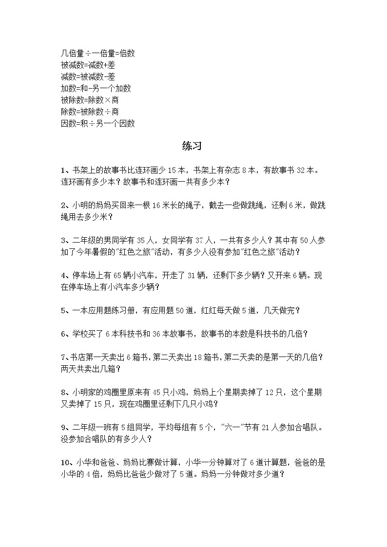
一倍量×倍数=几倍量
几倍量÷倍数=一倍量
几倍量÷一倍量=倍数
被减数=减数+差
减数=被减数-差
加数=和-另一个加数
被除数=除数×商
除数=被除数÷商
因数=积÷另一个因数
练习
1、书架上的故事书比连环画少15本,书架上有杂志8本,有故事书32本。连环画有多少本?故事书和连环画一共有多少本?
2、小明的妈妈买回来一根16米长的绳子,截去一些做跳绳,还剩6米,做跳绳用去多少米?
3、二年级的男同学有35人,女同学有37人,一共有多少人?其中有50人参加了今年暑假的"红色之旅"活动,有多少人没有参加"红色之旅"活动?
4、停车场上有65辆小汽车,开走了31辆,还剩下多少辆?又开来6辆。现在停车场上有小汽车多少辆?
5、一本应用题练习册,有应用题50道,红红每天做5道,几天做完?
6、学校买了6本科技书和36本故事书,故事书的本数是科技书的几倍?
7、书店第一天卖出6箱书,第二天卖出18箱书,第二天卖的是第一天的几倍?两天共卖出几箱?
8、小明家的鸡圈里原来有45只小鸡,妈妈上个星期卖掉了12只,这个星期又卖掉了15只,现在鸡圈里还剩下几只小鸡?
9、二年级一班有5组同学,平均每组有5个,"六一"节有21人参加合唱队。没参加合唱队的有多少人?
10、小华和爸爸、妈妈比赛做计算,小华一分钟算对了6道计算题,爸爸的是小华的4倍,妈妈比爸爸少做对了5道。妈妈一分钟做对多少道?
11、有3个数,每次取2个数相加,和分别是26、23、21。这三个数分别是多少?
12、小张今年17岁,小玲今年20岁。当他们岁数和是59时,他们两人各是多少岁?
13、张大娘家养了一些鸡和兔,共有8个头,22条腿,问张大娘养了几只鸡?几只兔?
14、一条河堤长60米,要在河堤的两边种树,每隔5米种一棵,从头到尾一共要种多少棵?
15、在一条长28米小路的一边种树,每隔4米种一棵,两头都要种,一共要种多少棵?
16、工人们修马路,原计划用40个工人,实际用了45个工人。计划要修路90天,实际修了多少天?
17、小华从学校步行回家要20分,骑自行车回家要10分。小华步行每分走45米,他骑自行车每分行多少米?
18、学校买15盒彩色粉笔,每盒50枝,用去10盒。还剩多少枝没有用?
19、海天机械厂第一,二,三车间各生产了6箱零件,每箱120个,一共生产零件多少个?
20、一台织布机一小时织布21米,5小时4台同样的织布机共织布多少米?
21、汽车从南京开往上海,每小时行60千米,3小时行了全程的一半。因车上一人生病,剩下的路程要2小时行完。平均每小时要行多少千米?
22、刘师傅23天共加工4255个零件,王师傅平均每天比刘师傅多加工18个。王师傅每天加工零件多少个?
23、李伯伯家的一头牛,10天吃草50千克。照这样计算,有155千克草够这头牛吃多少天?
24、某筑路队要筑一条长6000米的路,平均每天筑路100米,筑了31天后还剩多少米?
25、水果店有梨48筐,比苹果筐数的3倍还多12筐,求苹果有几筐?
26、买8只足球和12只排球共用去1128元,已知足球每只78元,求每只排球的价钱?
27、用一批纸钉练习本,每本30页,可装钉2000本,如果每本50页,可装钉练习本几本?
28、25千克黄豆可制豆腐100千克, 照这样计算, 用175千克黄豆, 可制多少千克豆腐?
29、 25千克黄豆可制豆腐100千克, 照这样计算, 制700千克豆腐,需要用多少千克黄豆?
30、小华在家做数学题,前3天做了48题,后4天做了57题。平均每天做了多少题?
31、5个人的平均存款为240元,其中3人的平均存款为200元,其余2人平均存款多少元?
32、某车间前3天共生产零件6021个,后4天平均每天生产零件2203个,平均每天生产零件多少个?
33、甲乙两数的比是8:3,乙数比甲数少百分之几?
34、一根占地4平方分米、高3分米的长方体木柱,它的体积是多少?
35、把三个棱长相等的正方体拼成一个长方体,表面积减少100平方厘米。每个正方体的表面积是多少?
36、有一种长方体钢材,长2米,横截面是边长为5厘米的正方形,每立方分米钢重7.8千克,这根方钢材重多少千克?
37、小敏房间的地面是长方形。长5米、宽3米,铺设了2厘米厚的木地板,至少需要木材多少立方米?
38、8筐苹果比8筐梨重40千克,已知一筐梨重20千克,一筐苹果重多少千克?
39、解放军进行军事训练,第一天4小时行了58千米,第二天5小时走了73千米,哪一天走得快些?
40、每生产5万双一次性筷子需要1棵大树的木材,每棵树每天可吸收1/10千克二氧化碳。一家饭店一年接待约10万人就餐,如果平均每个客人使用一双一次性筷子,这样每天将少吸收多少千克二氧化碳?
参考答案
1. 15+32=47 32+47=79
2. 16-6=10
3. 35+37=72 72-50=22
4. 65-31=34 34+6=40
5. 50÷5=10
6. 36÷6=6
7. 18÷6=3 6+18=24
8. 45-12-15=18
9. 5×5-21=4
10. 6×4-5=19
11. (26+23+21)/2=35 35-26=9
35-23=12 35-21=14
12. 两人年龄差不变,为:20-17=3岁
两人59岁时,
小玲:(59+3)÷2=31岁
小张:(59-3)÷2=28岁
13. 假设全部是鸡,22/2=11.应该有11只鸡。但是现在又8个头。多了那三个头就是兔子的个数。所以,3只兔子 5只鸡
14. (60÷5+1)×2=26(棵)
15. 28÷4+1=8
16. 40×90÷45=80(天)
17. 45×20÷10=90(米)
18. (15-10)×50=250
19. 6×3×120=2160
20. 5×4×21=420
21. 60×3=180(千米)
180÷2=90(千米/小时)
22. 4255÷23+18=203
23. 155÷(50÷10)=31
24. 6000-31×100=2900
25. (48-12)÷3=12(筐)
26. (1128-8×78)÷12=42
27. 30×2000÷50=1200
28. 175÷25×100=700
29. 700÷100×25=175
30. (48+57)÷(3+4)=15
31. 5×240=1200元
1200-(3×200)=600元
600÷2=300元
32. 6021+2203×4=14833
14833÷7=2119
33. 3÷8=37.5%
1-37.5%=62.5%
34. 4×3=12立方分米
35. 100÷4=25(平方厘米)
25×6=150(立方厘米)
36. 2米=20分米,5厘米=0.5分米
0.5×0.5×20×7.8=39(千克)
37. 2厘米=0.02米
5×3=15(平方米)
15×0.02=0.3(立方米)
38. 40÷8+20=25
39.第一天:58÷4=14.5(公里每小时)
第二天:73÷5=14.6(公里每小时)
40.10÷5×1/10=1/5(千克)

