【化学】福建省龙海第二中学2018-2019学年高二下学期期末考试
展开福建省龙海第二中学2018-2019学年高二下学期期末考试
(考试时间:90分钟 总分:100分)
可能用到的相对原子质量:C-11 N-14 O-16 S-16 Ca-20 Cl-35.5 Fe-56 Ag-108
第Ⅰ卷 (选择题 共48分)
一、选择题:(16个小题,每小题3分,共48分,每小题给出的四个选项中,只有一项符合题目要求)。
1、中国科学技术大学的钱逸泰教授等以CCl4和金属钠为原料,在700oC时反应制造出纳米级金刚石粉末和另一种化合物。该成果发表在世界权威的《科学》杂志上,立即被科学家们高度评价为“稻草变黄金”。同学们对此有下列一些“理解”,你认为其中错误的是( )
A.这个反应是氧化还原反应 B.金刚石属于金属单质
C.另一种化合物为NaCl D.制造过程中元素种类没有改变
2、分类是学习化学的重要方法.下列归纳正确的是( )
A.SO2、SiO2、CO均为酸性氧化物 B.纯碱、烧碱、熟石灰都属于碱类
C.氨气、冰醋酸、食盐均为电解质 D.碱性氧化物都是金属氧化物
3、下列变化中,前者是物理变化,后者是化学变化,且都有明显颜色变化的是( )
A.打开盛装NO的集气瓶;冷却NO2气体
B.用冰水混合物冷却SO3气体;加热氯化铵晶体
C.木炭吸附NO2气体;将氯气通入品红溶液中
D.向酚酞溶液中加入Na2O2;向FeCl3溶液中滴加KSCN溶液
4、下列说法正确的是( )
A.CO2的水溶液能导电,所以CO2是电解质
B.BaSO4不溶于水,其水溶液的导电能力极弱,所以BaSO4是弱电解质
C.液溴不导电,所以溴是非电解质
D.强电解质溶液的导电能力不一定比弱电解质溶液的导电能力强
5、下列有关溶液的说法正确的是( )
A.将10 g CaCO3粉末加入100 mL水中,所得溶液的浓度为1 mol·L-1
B.将100 mL 2 mol·L-1盐酸加热蒸发至50 mL,所得溶液的浓度为4 mol·L-1
C.将10 mL 1.0 mol·L-1NaCl溶液与90 mL水混合,所得溶液的浓度为0.1 mol·L-1
D.将10 g CaO加入100 mL饱和石灰水中,充分搅拌,静置并恢复到原来的温度,所得溶液的浓度不变
6、设NA为阿伏加德罗常数的值,下列叙述中正确的是( )
A.1 L 1 mol/L的Na2CO3溶液中含有的CO32-数目为
B.常温常压下,8 g O2含有的电子数是4NA
C.标准状况下,2.24 L CCl4中含有的分子数为0.1NA
D.25℃时,1 L pH=13的 Ba(OH)2溶液中含有的OH-数目为0.2
7、某溶液中有①NH、②Mg2+、③Fe2+、④Al3+四种离子,若向其中加入过量的氢氧化钠溶液,微热并搅拌,再加入过量盐酸,溶液中大量减少的阳离子是( ) ( )
A.①② B.①③ C.②③ D.③④
8、常温下,下列各组离子在指定溶液中一定能大量共存的是( )
A. 澄清透明的溶液中:Fe3+、Ba2+、NO3-、Cl-
B. 使酚酞变红色的溶液中:Na+、NH4+、C1-、SO42-
C. c(Al3+)=0.1mol/L的溶液中:K+、Mg2+、SO42-、AlO2-
D. 由水电离产生的c(H+)=10-13mol/L的溶液中:K+、Na+、CH3COO-、NO3-
9、下列离子方程式书写正确的是( )
A.氧化亚铁溶于稀硝酸:FeO + 2H+ == Fe2+ + H2O
B.往CaCl2溶液中通入少量的CO2: Ca2++CO2+H2O=CaCO3↓+2H+
C.碘化亚铁溶液与足量氯气反应:2I-+Cl2===I2+2Cl-
D.向澄清石灰水中滴加少量的NaHCO3溶液:Ca2++OH-+HCO3-=CaCO3↓+H2O
10、某溶液中大量存在如下五种离子:NO3-、SO42-、Fe3+、H+、M,它们的物质的量浓度之比依次为c(NO3-)︰c(SO42-)︰c(Fe3+)︰c(H+)︰c(M)=2︰3︰1︰3︰1,则M可能是( )
A.Cl- B.Fe2+ C.Mg2+ D.Ba2+
11、100 mL 0.3 mol·L-1 Na2SO4溶液和50 mL 0.2 mol·L-1 Al2(SO4)3溶液混合后,溶液中SO的物质的量浓度为( )
A.0.20 mol·L-1 B.0.25 mol·L-1
C.0.40 mol·L-1 D.0.50 mol·L-1
12、下列说法正确的是( )
A.不能发生丁达尔效应的分散系是溶液
B.将1 L 2 mol·L-1的FeCl3溶液制成胶体后,其中含有的氢氧化铁胶粒数为2NA
C.纳米粒子的大小与胶体粒子相当,但纳米粒子的体系不一定是胶体
D.将饱和FeCl3溶液加热至沸腾,制得Fe(OH)3胶体
13、下列说法不正确的是( )
A.温度相同、体积相同的O2(g)和N2(g)所含的分子数一定相同
B.等温等压下,SO2气体与CO2气体的密度之比等于16∶11
C.温度和容积相同的两容器中分别盛有5 mol O2和2 mol N2,则压强之比为5∶2
D.等温等压条件下,5 mol O2(g)和2 mol H2(g)的体积之比等于5∶2
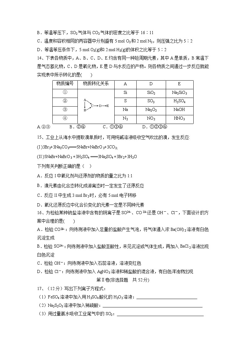
14、下表各物质中,A、B、C、D、E均含有同一种短周期元素,其中A是单质,B常温下是气态氢化物,C、D是氧化物,E是D与水反应的产物。则各物质之间通过一步反应就能实现表中所示转化的是( )
物质编号 | 物质转化关系 | A | D | E |
① | Si | SiO2 | Na2SiO3 | |
② | S | SO3 | H2SO4 | |
③ | Na | Na2O2 | NaOH | |
④ | N2 | NO2 | HNO3 |
A.②③ B.②④ C.①③④ D.①②③④
15、工业上从海水中提取溴单质时,可用纯碱溶液吸收空气吹出的溴,发生反应:
(I )3Br2+3Na2CO3===5NaBr+NaBrO3+3CO2;
(II )5NaBr+NaBrO3 +3H2SO4 ===3Na2SO4 +3Br2+3H2O
下列有关判断正确的是( )
A.反应I中氧化剂与还原剂的物质的量之比为1:1
B.溴元素由化合态转化成游离态时一定发生了还原反应
C.反应II中生成3 mol Br2时,必有5 mol电子转移
D.氧化还原反应中化合价变化的元素一定是不同种元素
16、为检验某种钠盐溶液中含有的阴离子是SO、CO还是OH-、Cl-,下面设计的方案中合理的是( )
A.检验CO:向待测液中加入足量的盐酸产生气泡,将气体通入浓Ba(OH)2溶液有白色沉淀生成
B.检验SO:向待测液中加入盐酸至酸性,未见沉淀或气体生成,再加入BaCl2溶液出现白色沉淀
C.检验OH-:向待测液中加入石蕊溶液,溶液变红色
D.检验Cl-:向待测液中加入AgNO3溶液和稀盐酸的混合液,有白色浑浊物出现
第Ⅱ卷(非选择题 共52分)
17、(12分)写出下列离子方程式:
(1)FeSO4溶液中加入用H2SO4酸化的H2O2溶液:
(2)Na2S2O3溶液中加入稀硫酸:
(3)用过量氨水吸收工业尾气中的SO2:
(4)在强碱溶液中NaClO与Fe(OH)3反应生成Na2FeO4:
18、(14分) 现有一份含有FeCl3和FeCl2的固体混合物,某化学兴趣小组为测定各成分的含量进行如下两个实验:
实验1 ①称取一定质量的样品,将样品溶解;
②向溶解后的溶液中加入足量的AgNO3溶液,产生沉淀;
③将沉淀过滤、洗涤、干燥得到白色固体28.7 g
实验2 ①称取与实验1中相同质量的样品,溶解;
②向溶解后的溶液中通入足量的Cl2;
③再向②所得溶液中加入足量的NaOH溶液,得到红褐色沉淀;
④将沉淀过滤、洗涤后,加热灼烧到质量不再减少,得到固体Fe2O36.40g
根据实验回答下列问题:
(1)溶解过程中所用到的玻璃仪器有
(2)实验室保存FeCl2溶液时通常会向其中加入少量的铁粉,其作用是
(3)用化学方程式表示实验2的步骤②中通入足量Cl2的反应:
(4)用容量瓶配制实验所用的NaOH溶液,下列情况会使所配溶液浓度偏高的是(填序号)________。
a.未冷却溶液直接转移
b.没用少量蒸馏水洗涤烧杯和玻璃棒2~3次并转入容量瓶
c.加蒸馏水时,不慎超过了刻度线
d.砝码上沾有杂质
e.容量瓶使用前内壁沾有水珠
(5)检验实验2的步骤④中沉淀洗涤干净的方法是
(6)该小组每次称取的样品中含有FeCl2的质量为 g
19、(12分)某强酸性溶液X中可能含有Fe2+、Fe3+、Al3+、Ba2+、NH、CO、NO、SO、SiO中的若干种,现取X溶液进行连续实验,实验过程及产物如图所示。实验过程中有一种气体为红棕色。
根据以上信息,回答下列问题:
(1)由强酸性条件即可判断X溶液中肯定不存在的离子有________________
(2)溶液X中关于硝酸根离子的判断,正确的是______(填编号,下同)。
a.一定含有 b.一定不含有 c.可能含有
(3)化合物I中含有的化学键类型有________________
(4)转化⑦的离子方程式为______________________________________
(5)对不能确定是否存在的离子,可以另取X溶液,加入下列溶液中的一种,根据现象即可判断,该试剂最好是________。
①NaOH溶液 ②KSCN溶液 ③氯水和KSCN的混合溶液 ④pH试纸 ⑤KMnO4溶液
20、(14分)过氧化氢俗名双氧水,医疗上利用它有杀菌消毒作用来清洗伤口,关于双氧水,回答下列问题:
A.Na2O2+2HCl===2NaCl+H2O2
B.Ag2O+H2O2===2Ag+O2↑+H2O
C.2H2O2===2H2O+O2↑
D.3H2O2+Cr2(SO4)3+10KOH===2K2CrO4+3K2SO4+8H2O
(1)上述反应中,不属于氧化还原反应的是______(填字母,下同),H2O2仅体现还原性的反应是____。
(2)上述反应说明H2O2、Ag2O、K2CrO4氧化性由强到弱的顺序是___________________。
(3)某强酸反应体系中发生的一个氧化还原的离子反应,反应物和生成物共六种微粒:O2、MnO、H2O、Mn2+、H2O2、H+。已知该反应中H2O2只发生了如下过程:H2O2→O2。
①反应体系选择的酸是_____。
A.盐酸 B.硫酸 C.醋酸
②该反应的离子方程式为____________________________________________。
③如果上述反应中有2.24 L(标准状况)气体生成,转移的电子的物质的量为________mol。
(4)H2O2有时可作为矿业废液消毒剂,有“绿色氧化剂”的美称;如消除采矿业胶液中的氰化物(如KCN),经以下反应实验:KCN+H2O2+H2O===A+NH3↑,试指出生成物A的化学式为_________。
参考答案
题号 | 1 | 2 | 3 | 4 | 5 | 6 | 7 | 8 |
答案 | B | D | C | D | D | B | B | A |
题号 | 9 | 10 | 11 | 12 | 13 | 14 | 15 | 16 |
答案 | D | C | C | C | A | B | C | B |
17、(12分,各3分)
(1)2Fe2++2H++H2O2===2Fe3++2H2O
(2)S2O+2H+=== SO2↑+S↓+H2O
(3)2NH3·H2O+SO2===2NH+SO+H2O
(4)3ClO-+4OH-+2Fe(OH)3===3Cl-+5H2O+2FeO
18、(14分,除标注外每空2分)
(1)烧杯、玻璃棒
(2)防止溶液里的Fe2+ 被氧化
(3)Cl2 + 2FeCl2 = 2FeCl3
(4)ad
(5)取少量最后一次的洗涤液于试管中 ,向试管中溶液加适量AgNO3溶液 ,如未出现白色沉淀说明已洗净(3分)
(6)5.08 (3分)
19、(12分,每空2分)
(1)CO(2分)、SiO(2分)
(2)b
(3) 共价键和离子键
(4)AlO+2H2O+CO2===HCO+Al(OH)3↓
(5)②
20、(14分,每空2分)
(1)A B (2) Ag2O>H2O2>K2CrO4
(3)①B ②2MnO+5H2O2+6H+===2Mn2++5O2↑+8H2O 0.2
(4)KHCO3

