还剩9页未读,
继续阅读
2021版新高考数学(山东专用)一轮学案:第四章第四讲 平面向量的综合应用
展开
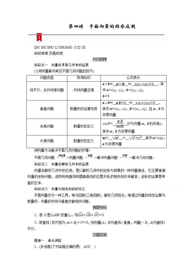
第四讲 平面向量的综合应用
ZHI SHI SHU LI SHUANG JI ZI CE
知识梳理·双基自测
知识点一 向量在平面几何中的应用
(1)用向量解决常见平面几何问题的技巧:
问题类型
所用知识
公式表示
线平行、点共线等问题
共线向量定理
a∥b⇔__a=λb__⇔__x1y2-x2y1=0__,其中a=(x1,y1),b=(x2,y2),
b≠0
垂直问题
数量积的运算性质
a⊥b⇔__a·b=0__⇔__x1x2+y1y2=0__,
其中a=(x1,y1),b=(x2,y2),且a,b为非零向量
夹角问题
数量积的定义
cos θ=____(θ为向量a,b的夹角),其中a,b为非零向量
长度问题
数量积的定义
|a|=____=____,其中a=(x,y),a为非零向量
用向量方法解决平面几何问题的步骤:
平面几何问题向量问题解决向量问题解决几何问题.
知识点二 向量在解析几何中的应用
向量在解析几何中的应用,是以解析几何中的坐标为背景的一种向量描述.它主要强调向量的坐标问题,进而利用直线和圆锥曲线的位置关系的相关知识来解答,坐标的运算是考查的主体.
知识点三 向量与相关知识的交汇
平面向量作为一种工具,常与函数(三角函数)、解析几何结合,常通过向量的线性运算与数量积,向量的共线与垂直求解相关问题.
1.若G是△ABC的重心,则++=0.
2.若直线l的方程为Ax+By+C=0,则向量(A,B)与直线l垂直,向量(-B,A)与直线l平行.
题组一 走出误区
1.(多选题)下列命题正确的是( ACD )
A.若∥,则A,B,C三点共线
B.在△ABC中,若·<0,则△ABC为钝角三角形
C.向量,,中三终点A、B、C共线,则存在实数α,β,使得=α+β,且α+β=1
D.已知平面直角坐标系内有三个定点A(-2,-1),B(0,10),C(8,0),若动点P满足:=+t(+),t∈R,则点P的轨迹方程是x-y+1=0
题组二 走进教材
2.(必修4P119A组T12改编)设向量a=(cos θ,2),b=(-1,sin θ),若a⊥b,则sin 2θ=____.
[解析] ∵a=(cos θ,2),b=(-1,sin θ),且a⊥b.
∴a·b=-cos θ+2sin θ=0,∴tan θ=.
∴sin 2θ===.
3.(必修4P119B组T13改编)平面四边形ABCD中,+=0,(-)·=0,则四边形ABCD是( C )
A.矩形 B.正方形
C.菱形 D.梯形
[解析] 因为+=0,所以=-=,所以四边形ABCD是平行四边形.又(-)·=·=0,所以四边形对角线互相垂直,所以四边形ABCD是菱形.
4.(必修4P108B组T5改编)已知在正方形ABCD中,=,=,则在方向上的投影为( A )
A.4 B.
C.2 D.
[解析] 设正方形ABCD的边长为4,建立如图所示的平面直角坐标系,则由已知可得C(4,4),E(2,0),F(0,1),所以=(-2,-4),=(-4,-3),则在方向上的投影为==4,故选A.
题组三 考题再现
5.(2017·北京)已知点P在圆x2+y2=1上,点A的坐标为(-2,0),O为原点,则·的最大值为__6__.
[解析] 方法一:由题意知,=(2,0),令P(cos α,sin α),则=(cos α+2,sin α),·=(2,0)·(cos α+2,sin α)=2cos α+4≤6,故·的最大值为6.
方法二:由题意知,=(2,0),令P(x,y),-1≤x≤1,则·=(2,0)·(x+2,y)=2x+4≤6,故·的最大值为6.
6.(2019·天津)在四边形ABCD中,AD∥BC,AB=2,AD=5,∠A=30°,点E在线段CB的延长线上,且AE=BE,则·=__-1__.
[解析] 方法一:△AEB为等腰三角形,易得|BE|=2,所以=+=-,则·=(-)·(-)=-2-2+·=-10-12+21=-1.
方法二:如图,以点B为坐标原点,BC所在直线为x轴,垂直BC且过点B的直线为y轴,建立平面直角坐标系,则B(0,0),易知E(-2,0),A(-3,),又BD==,所以D(2,),于是=(2,),=(1,-),所以·=(2,)·(1,-)=2-3=-1.
KAO DIAN TU PO HU DONG TAN JIU
考点突破·互动探究
考点一 向量与平面几何——师生共研
例1 (2018·天津,8)如图,在平面四边形ABCD中,AB⊥BC,AD⊥CD,∠BAD=120°,AB=AD=1.若点E为边CD上的动点,则·的最小值为( A )
A. B.
C. D.3
[解析] 本题主要考查数量积的综合应用.
解法一:如图,以D为原点,DA所在直线为x轴,DC所在直线为y轴,建立平面直角坐标系,则A(1,0),B(,),C(0,),令E(0,t),t∈[0,],
∴·=(-1,t)·(-,t-)=t2-t+,
∵t∈[0,],
∴当t=-=时,·取得最小值,
(·)min=-×+=.故选A.
解法二:令=λ(0≤λ≤1),由已知可得DC=,
∵=+λ,
∴=+=++λ,又·=0,
∴·=(+λ)·(++λ)
=·+||2+λ·+λ2||2
=3λ2-λ+.
当λ=-=时,·取得最小值.故选A.
[方法总结] 向量的最值问题常用数形结合的方法和函数的思想方法求解,建立函数关系时,可用平面向量基本定理,也可利用向量的坐标运算.
名师点拨 ☞
平面几何问题的向量解法
(1)坐标法:把几何图形放在适当的坐标系中,就赋予了有关点与向量具体的坐标,这样就能进行相应的代数运算和向量运算,从而使问题得到解决.
(2)基向量法:适当选取一组基底,沟通向量之间的联系,利用向量共线构造关于设定未知量的方程来进行求解.
〔变式训练1〕
(2020·安徽皖南八校联考)在边长为1的正三角形ABC中,=x,=y,x>0,y>0,且x+y=1,则·的最大值为( B )
A.- B.-
C.- D.-
[解析] 由题意可知=-=(1-x)-,
=-=(1-y)-,又x+y=1,
∴=-+x,又||=||=1,·=,
∴·=[(1-x)-]·(-+x)
==≤-(当且仅当x=时取等号)故选B.
考点二 向量在解析几何中的应用——师生共研
例2 已知直线x+y=a与圆x2+y2=2交于A,B两点,O是原点,C是圆上一点,若+=,则a的值为( A )
A.±1 B.±
C.± D.±2
[解析] 因为A,B,C均为圆x2+y2=2上的点,
故||=||=||=,
因为+=,所以(+)2=2,
即2+2·+2=2,
即4+4cos ∠AOB=2,故∠AOB=120°.
则圆心O到直线AB的距离d=·cos 60°==,则|a|=1,即a=±1.故选A.
名师点拨 ☞
向量在解析几何中的“两个”作用:①载体作用,向量在解析几何问题中出现,多用于“包装”,解决此类问题的关键是利用向量的意义、运算脱去“向量外衣”,导出曲线上点的坐标之间的关系,从而解决有关距离、斜率、夹角、轨迹、最值等问题;②工具作用,利用a⊥b⇔a·b=0(a,b为非零向量),a∥b⇔a=λb(b≠0),可解决垂直、平行问题,特别地,向量垂直、平行的坐标表示对于解决解析几何中的垂直、平行问题常常是比较优越的方法.
〔变式训练2〕
(2017·江苏)在平面直角坐标系xOy中,A(-12,0),B(0,6),点P在圆O:x2+y2=50上,若·≤20,则点P的横坐标的取值范围是__[-5,1]__.
[解析] 设P(x,y),由·≤20,易得2x-y+5≤0.
由
解得或
令M(-5,-5),N(1,7),由2x-y+5≤0得P点在圆左边弧上,结合限制条件-5≤x≤5,可得点P横坐标的取值范围为[-5,1].
考点三 向量与其他知识的交汇——师生共研
例3 (2020·吉林省实验中学高三上第四次月考)已知向量a=(sin x,-1),b=(cos x,-),函数f(x)=(a+b)·a-2.
(1)求函数f(x)的单调递增区间;
(2)已知a,b,c分别为△ABC内角A,B,C的对边,其中A为锐角,a=,c=1,且f(A)=1,求△ABC的面积S.
[解析] (1)f(x)=(a+b)·a-2=|a|2+a·b-2=sin2x+1+sin xcos x+-2=+sin 2x-=sin 2x-cos 2x=sin (2x-),
则-+2kπ≤2x-≤+2kπ(k∈Z).
解得-+kπ≤x≤+kπ(k∈Z).
∴函数f(x)的单调递增区间为(k∈Z).
(2)f(A)=sin (2A-)=1,
∵A∈(0,),∴2A-∈(-,),
∴2A-=,∴A=.
又a2=b2+c2-2bccos A,∴b=2,
从而S=bcsin A=.
名师点拨 ☞
平面向量与三角函数的综合问题的解题思路
(1)题目条件给出向量的坐标中含有三角函数的形式,运用向量共线或垂直或等式成立等,得到三角函数的关系式,然后求解.
(2)给出用三角函数表示的向量坐标,要求的是向量的模或者其他向量的表达形式,解题思路是经过向量的运算,利用三角函数在定义域内的有界性,求得值.
〔变式训练3〕
(2020·广东华南师范大学附属中学高三月考)在△ABC中,边a,b,c分别是角A,B,C的对边,且满足bcos C=(3a-c)cos B,若·=4,则ac的值为( A )
A.12 B.11
C.10 D.9
[解析] 在△ABC中,∵bcos C=(3a-c)cos B,由正弦定理可得sin B·cos C=(3sin A-sin C)cos B,∴3sin Acos B-sin Ccos B=sin Bcos C,∴3sin Acos B=sin Ccos B+sin Bcos C,∴3sin Acos B=sin (B+C).又sin (B+C)=sin A,∴3sin Acos B=sin A.在△ABC中,sin A≠0,故cos B=.∵·=4,∴accos B=4,即ac=12.故选A.
MING SHI JIANG TAN SU YANG TI SHENG
名师讲坛·素养提升
三角形的四“心”及三角形形状的判定
例4 (1)点P是△ABC所在平面上一点,若·=·=·,则点P是△ABC的( D )
A.外心 B.内心
C.重心 D.垂心
(2)O是平面上一定点,A,B,C是平面上不共线的三个点,动点P满足=+λ(+),λ∈(0,+∞),则点P的轨迹一定通过△ABC的( B )
A.外心 B.内心
C.重心 D.垂心
(3)已知A,B,C是平面上不共线的三点,若动点P满足=+λ(+),λ∈(0,+∞),则动点P的轨迹一定通过△ABC的( B )
A.重心 B.垂心
C.内心 D.外心
(4)已知A,B,C是平面上不共线的三点,若动点P满足=+λ(+),λ∈(0,+∞),则动点P的轨迹一定通过△ABC的( A )
A.重心 B.垂心
C.内心 D.外心
[解析] (1)由·=·,得·-·=0,即·(-)=0,即·=0,则PB⊥CA.
同理PA⊥BC,PC⊥AB,所以P为△ABC的垂心.故选D.
(2)因为是向量方向上的单位向量,设与方向上的单位向量分别为e1和e2,又-=,则原式可化为=λ(e1+e2),则由菱形的基本性质可知AP平分∠BAC,选B.
(3)由条件,得=λ(+)
从而·=λ(+)
=λ[+]
=λ(-||+||)=0,得⊥,则动点P的轨迹一定通过△ABC的垂心.故选B.
另解:作AD⊥BC于D,则+
=+=+=(+).
∴与共线,故点P必过△ABC的垂心.
(4)由正弦定理得=,
即||·sin B=||sin C,
∴-=λ(+),
即=(+)=(其中M为BC的中点),
∴P∈AM,则动点P的轨迹一定通过△ABC的重心,故选A.
另解:作AD⊥BC于D,则+
=(+)=(其中M为BC的中点),
即与共线,∴动点P的轨迹一定过△ABC的重心,选A.
名师点拨 ☞
三角形各心的概念介绍
(1)重心:三角形的三条中线的交点;O是△ABC的重心⇔++=0;
(2)垂心:三角形的三条高线的交点;O是△ABC的垂心⇔·=·=·;
(3)外心:三角形的三条边的垂直平分线的交点(三角形外接圆的圆心).
O是△ABC的外心⇔||=||=||(或2=2=2);
(4)内心:三角形的三个内角角平分线的交点(三角形内切圆的圆心);O是△ABC的内心⇔·(-)=·(-)=·(-)=0.
注意:向量λ(+)(λ≠0)所在直线过△ABC的内心(是∠BAC的角平分线所在直线).
例5 (2020·驻马店质检)若O为△ABC所在平面内任一点,且满足(-)·(+-2)=0,则△ABC的形状为( C )
A.正三角形 B.直角三角形
C.等腰三角形 D.等腰直角三角形
[分析] 通过向量运算从算式中消掉O.
[解析] 由题意知·(+)=0.所以(-)·(+)=0,即||=||,所以△ABC是等腰三角形,故选C.
[引申] (1)若条件改为“|-|=|+-2|”结果如何?
(2)若条件改为“2=·+·+·”结果如何?
[解析] (1)+-2=-+-=+,-==-,∴|+|=|-|⇒|+|2=|-|2⇒·=0,∴三角形为直角三角形,故选B.
(2)∵2=·+·+·,
∴(-)=(-),
∴·=2,
∴(+)=0,即·=0
∴⊥,即C=.
∴△ABC为直角三角形,故选B.
名师点拨 ☞
三角形形状的判断
在△ABC中,①若||=||,则△ABC为等腰三角形;②若·=0,则△ABC为直角三角形;③若·<0,则△ABC为钝角三角形;④若·>0,·>0,且·>0,则△ABC为锐角三角形;⑤若|+|=|-|,则△ABC为直角三角形;⑥若(+)·=0,则△ABC为等腰三角形.
〔变式训练4〕
(1)若P为△ABC所在平面内一点.
①若(-)·(-)=0,则动点P的轨迹必过△ABC的__垂心__.
②若=+λ(+)(λ≥0),则动点P的轨迹必过△ABC的__重心__.
③若2=2-2·,则动点P的轨迹必过△ABC的__外心__.
(2)已知非零向量与满足(+)·=0且·=,则△ABC为( D )
A.三边均不相等的三角形 B.直角三角形
C.等腰非等边三角形 D.等边三角形
[解析] (1)①由题意知·=0,∴AP⊥BC,∴动点P必过△ABC的垂心;
②由题意知=λ(+)=2λ(M为BC中点)∴P、A、M共线,∴P必过△ABC的重心;
③2·=2-2=(-)·(+)=·(+),即2·=·(+),∴·(2--)=·(+)=0.∴以,为邻边的平行四边形的对角线互相垂直.∴点P在线段AB的中垂线上,∴P必过△ABC的外心.
(2)因为非零向量与满足(+)·=0,所以∠BAC的平分线垂直于BC,所以AB=AC.
又cos ∠BAC=·=,所以∠BAC=.所以△ABC为等边三角形.故选D.
第四讲 平面向量的综合应用
ZHI SHI SHU LI SHUANG JI ZI CE
知识梳理·双基自测
知识点一 向量在平面几何中的应用
(1)用向量解决常见平面几何问题的技巧:
问题类型
所用知识
公式表示
线平行、点共线等问题
共线向量定理
a∥b⇔__a=λb__⇔__x1y2-x2y1=0__,其中a=(x1,y1),b=(x2,y2),
b≠0
垂直问题
数量积的运算性质
a⊥b⇔__a·b=0__⇔__x1x2+y1y2=0__,
其中a=(x1,y1),b=(x2,y2),且a,b为非零向量
夹角问题
数量积的定义
cos θ=____(θ为向量a,b的夹角),其中a,b为非零向量
长度问题
数量积的定义
|a|=____=____,其中a=(x,y),a为非零向量
用向量方法解决平面几何问题的步骤:
平面几何问题向量问题解决向量问题解决几何问题.
知识点二 向量在解析几何中的应用
向量在解析几何中的应用,是以解析几何中的坐标为背景的一种向量描述.它主要强调向量的坐标问题,进而利用直线和圆锥曲线的位置关系的相关知识来解答,坐标的运算是考查的主体.
知识点三 向量与相关知识的交汇
平面向量作为一种工具,常与函数(三角函数)、解析几何结合,常通过向量的线性运算与数量积,向量的共线与垂直求解相关问题.
1.若G是△ABC的重心,则++=0.
2.若直线l的方程为Ax+By+C=0,则向量(A,B)与直线l垂直,向量(-B,A)与直线l平行.
题组一 走出误区
1.(多选题)下列命题正确的是( ACD )
A.若∥,则A,B,C三点共线
B.在△ABC中,若·<0,则△ABC为钝角三角形
C.向量,,中三终点A、B、C共线,则存在实数α,β,使得=α+β,且α+β=1
D.已知平面直角坐标系内有三个定点A(-2,-1),B(0,10),C(8,0),若动点P满足:=+t(+),t∈R,则点P的轨迹方程是x-y+1=0
题组二 走进教材
2.(必修4P119A组T12改编)设向量a=(cos θ,2),b=(-1,sin θ),若a⊥b,则sin 2θ=____.
[解析] ∵a=(cos θ,2),b=(-1,sin θ),且a⊥b.
∴a·b=-cos θ+2sin θ=0,∴tan θ=.
∴sin 2θ===.
3.(必修4P119B组T13改编)平面四边形ABCD中,+=0,(-)·=0,则四边形ABCD是( C )
A.矩形 B.正方形
C.菱形 D.梯形
[解析] 因为+=0,所以=-=,所以四边形ABCD是平行四边形.又(-)·=·=0,所以四边形对角线互相垂直,所以四边形ABCD是菱形.
4.(必修4P108B组T5改编)已知在正方形ABCD中,=,=,则在方向上的投影为( A )
A.4 B.
C.2 D.
[解析] 设正方形ABCD的边长为4,建立如图所示的平面直角坐标系,则由已知可得C(4,4),E(2,0),F(0,1),所以=(-2,-4),=(-4,-3),则在方向上的投影为==4,故选A.
题组三 考题再现
5.(2017·北京)已知点P在圆x2+y2=1上,点A的坐标为(-2,0),O为原点,则·的最大值为__6__.
[解析] 方法一:由题意知,=(2,0),令P(cos α,sin α),则=(cos α+2,sin α),·=(2,0)·(cos α+2,sin α)=2cos α+4≤6,故·的最大值为6.
方法二:由题意知,=(2,0),令P(x,y),-1≤x≤1,则·=(2,0)·(x+2,y)=2x+4≤6,故·的最大值为6.
6.(2019·天津)在四边形ABCD中,AD∥BC,AB=2,AD=5,∠A=30°,点E在线段CB的延长线上,且AE=BE,则·=__-1__.
[解析] 方法一:△AEB为等腰三角形,易得|BE|=2,所以=+=-,则·=(-)·(-)=-2-2+·=-10-12+21=-1.
方法二:如图,以点B为坐标原点,BC所在直线为x轴,垂直BC且过点B的直线为y轴,建立平面直角坐标系,则B(0,0),易知E(-2,0),A(-3,),又BD==,所以D(2,),于是=(2,),=(1,-),所以·=(2,)·(1,-)=2-3=-1.
KAO DIAN TU PO HU DONG TAN JIU
考点突破·互动探究
考点一 向量与平面几何——师生共研
例1 (2018·天津,8)如图,在平面四边形ABCD中,AB⊥BC,AD⊥CD,∠BAD=120°,AB=AD=1.若点E为边CD上的动点,则·的最小值为( A )
A. B.
C. D.3
[解析] 本题主要考查数量积的综合应用.
解法一:如图,以D为原点,DA所在直线为x轴,DC所在直线为y轴,建立平面直角坐标系,则A(1,0),B(,),C(0,),令E(0,t),t∈[0,],
∴·=(-1,t)·(-,t-)=t2-t+,
∵t∈[0,],
∴当t=-=时,·取得最小值,
(·)min=-×+=.故选A.
解法二:令=λ(0≤λ≤1),由已知可得DC=,
∵=+λ,
∴=+=++λ,又·=0,
∴·=(+λ)·(++λ)
=·+||2+λ·+λ2||2
=3λ2-λ+.
当λ=-=时,·取得最小值.故选A.
[方法总结] 向量的最值问题常用数形结合的方法和函数的思想方法求解,建立函数关系时,可用平面向量基本定理,也可利用向量的坐标运算.
名师点拨 ☞
平面几何问题的向量解法
(1)坐标法:把几何图形放在适当的坐标系中,就赋予了有关点与向量具体的坐标,这样就能进行相应的代数运算和向量运算,从而使问题得到解决.
(2)基向量法:适当选取一组基底,沟通向量之间的联系,利用向量共线构造关于设定未知量的方程来进行求解.
〔变式训练1〕
(2020·安徽皖南八校联考)在边长为1的正三角形ABC中,=x,=y,x>0,y>0,且x+y=1,则·的最大值为( B )
A.- B.-
C.- D.-
[解析] 由题意可知=-=(1-x)-,
=-=(1-y)-,又x+y=1,
∴=-+x,又||=||=1,·=,
∴·=[(1-x)-]·(-+x)
==≤-(当且仅当x=时取等号)故选B.
考点二 向量在解析几何中的应用——师生共研
例2 已知直线x+y=a与圆x2+y2=2交于A,B两点,O是原点,C是圆上一点,若+=,则a的值为( A )
A.±1 B.±
C.± D.±2
[解析] 因为A,B,C均为圆x2+y2=2上的点,
故||=||=||=,
因为+=,所以(+)2=2,
即2+2·+2=2,
即4+4cos ∠AOB=2,故∠AOB=120°.
则圆心O到直线AB的距离d=·cos 60°==,则|a|=1,即a=±1.故选A.
名师点拨 ☞
向量在解析几何中的“两个”作用:①载体作用,向量在解析几何问题中出现,多用于“包装”,解决此类问题的关键是利用向量的意义、运算脱去“向量外衣”,导出曲线上点的坐标之间的关系,从而解决有关距离、斜率、夹角、轨迹、最值等问题;②工具作用,利用a⊥b⇔a·b=0(a,b为非零向量),a∥b⇔a=λb(b≠0),可解决垂直、平行问题,特别地,向量垂直、平行的坐标表示对于解决解析几何中的垂直、平行问题常常是比较优越的方法.
〔变式训练2〕
(2017·江苏)在平面直角坐标系xOy中,A(-12,0),B(0,6),点P在圆O:x2+y2=50上,若·≤20,则点P的横坐标的取值范围是__[-5,1]__.
[解析] 设P(x,y),由·≤20,易得2x-y+5≤0.
由
解得或
令M(-5,-5),N(1,7),由2x-y+5≤0得P点在圆左边弧上,结合限制条件-5≤x≤5,可得点P横坐标的取值范围为[-5,1].
考点三 向量与其他知识的交汇——师生共研
例3 (2020·吉林省实验中学高三上第四次月考)已知向量a=(sin x,-1),b=(cos x,-),函数f(x)=(a+b)·a-2.
(1)求函数f(x)的单调递增区间;
(2)已知a,b,c分别为△ABC内角A,B,C的对边,其中A为锐角,a=,c=1,且f(A)=1,求△ABC的面积S.
[解析] (1)f(x)=(a+b)·a-2=|a|2+a·b-2=sin2x+1+sin xcos x+-2=+sin 2x-=sin 2x-cos 2x=sin (2x-),
则-+2kπ≤2x-≤+2kπ(k∈Z).
解得-+kπ≤x≤+kπ(k∈Z).
∴函数f(x)的单调递增区间为(k∈Z).
(2)f(A)=sin (2A-)=1,
∵A∈(0,),∴2A-∈(-,),
∴2A-=,∴A=.
又a2=b2+c2-2bccos A,∴b=2,
从而S=bcsin A=.
名师点拨 ☞
平面向量与三角函数的综合问题的解题思路
(1)题目条件给出向量的坐标中含有三角函数的形式,运用向量共线或垂直或等式成立等,得到三角函数的关系式,然后求解.
(2)给出用三角函数表示的向量坐标,要求的是向量的模或者其他向量的表达形式,解题思路是经过向量的运算,利用三角函数在定义域内的有界性,求得值.
〔变式训练3〕
(2020·广东华南师范大学附属中学高三月考)在△ABC中,边a,b,c分别是角A,B,C的对边,且满足bcos C=(3a-c)cos B,若·=4,则ac的值为( A )
A.12 B.11
C.10 D.9
[解析] 在△ABC中,∵bcos C=(3a-c)cos B,由正弦定理可得sin B·cos C=(3sin A-sin C)cos B,∴3sin Acos B-sin Ccos B=sin Bcos C,∴3sin Acos B=sin Ccos B+sin Bcos C,∴3sin Acos B=sin (B+C).又sin (B+C)=sin A,∴3sin Acos B=sin A.在△ABC中,sin A≠0,故cos B=.∵·=4,∴accos B=4,即ac=12.故选A.
MING SHI JIANG TAN SU YANG TI SHENG
名师讲坛·素养提升
三角形的四“心”及三角形形状的判定
例4 (1)点P是△ABC所在平面上一点,若·=·=·,则点P是△ABC的( D )
A.外心 B.内心
C.重心 D.垂心
(2)O是平面上一定点,A,B,C是平面上不共线的三个点,动点P满足=+λ(+),λ∈(0,+∞),则点P的轨迹一定通过△ABC的( B )
A.外心 B.内心
C.重心 D.垂心
(3)已知A,B,C是平面上不共线的三点,若动点P满足=+λ(+),λ∈(0,+∞),则动点P的轨迹一定通过△ABC的( B )
A.重心 B.垂心
C.内心 D.外心
(4)已知A,B,C是平面上不共线的三点,若动点P满足=+λ(+),λ∈(0,+∞),则动点P的轨迹一定通过△ABC的( A )
A.重心 B.垂心
C.内心 D.外心
[解析] (1)由·=·,得·-·=0,即·(-)=0,即·=0,则PB⊥CA.
同理PA⊥BC,PC⊥AB,所以P为△ABC的垂心.故选D.
(2)因为是向量方向上的单位向量,设与方向上的单位向量分别为e1和e2,又-=,则原式可化为=λ(e1+e2),则由菱形的基本性质可知AP平分∠BAC,选B.
(3)由条件,得=λ(+)
从而·=λ(+)
=λ[+]
=λ(-||+||)=0,得⊥,则动点P的轨迹一定通过△ABC的垂心.故选B.
另解:作AD⊥BC于D,则+
=+=+=(+).
∴与共线,故点P必过△ABC的垂心.
(4)由正弦定理得=,
即||·sin B=||sin C,
∴-=λ(+),
即=(+)=(其中M为BC的中点),
∴P∈AM,则动点P的轨迹一定通过△ABC的重心,故选A.
另解:作AD⊥BC于D,则+
=(+)=(其中M为BC的中点),
即与共线,∴动点P的轨迹一定过△ABC的重心,选A.
名师点拨 ☞
三角形各心的概念介绍
(1)重心:三角形的三条中线的交点;O是△ABC的重心⇔++=0;
(2)垂心:三角形的三条高线的交点;O是△ABC的垂心⇔·=·=·;
(3)外心:三角形的三条边的垂直平分线的交点(三角形外接圆的圆心).
O是△ABC的外心⇔||=||=||(或2=2=2);
(4)内心:三角形的三个内角角平分线的交点(三角形内切圆的圆心);O是△ABC的内心⇔·(-)=·(-)=·(-)=0.
注意:向量λ(+)(λ≠0)所在直线过△ABC的内心(是∠BAC的角平分线所在直线).
例5 (2020·驻马店质检)若O为△ABC所在平面内任一点,且满足(-)·(+-2)=0,则△ABC的形状为( C )
A.正三角形 B.直角三角形
C.等腰三角形 D.等腰直角三角形
[分析] 通过向量运算从算式中消掉O.
[解析] 由题意知·(+)=0.所以(-)·(+)=0,即||=||,所以△ABC是等腰三角形,故选C.
[引申] (1)若条件改为“|-|=|+-2|”结果如何?
(2)若条件改为“2=·+·+·”结果如何?
[解析] (1)+-2=-+-=+,-==-,∴|+|=|-|⇒|+|2=|-|2⇒·=0,∴三角形为直角三角形,故选B.
(2)∵2=·+·+·,
∴(-)=(-),
∴·=2,
∴(+)=0,即·=0
∴⊥,即C=.
∴△ABC为直角三角形,故选B.
名师点拨 ☞
三角形形状的判断
在△ABC中,①若||=||,则△ABC为等腰三角形;②若·=0,则△ABC为直角三角形;③若·<0,则△ABC为钝角三角形;④若·>0,·>0,且·>0,则△ABC为锐角三角形;⑤若|+|=|-|,则△ABC为直角三角形;⑥若(+)·=0,则△ABC为等腰三角形.
〔变式训练4〕
(1)若P为△ABC所在平面内一点.
①若(-)·(-)=0,则动点P的轨迹必过△ABC的__垂心__.
②若=+λ(+)(λ≥0),则动点P的轨迹必过△ABC的__重心__.
③若2=2-2·,则动点P的轨迹必过△ABC的__外心__.
(2)已知非零向量与满足(+)·=0且·=,则△ABC为( D )
A.三边均不相等的三角形 B.直角三角形
C.等腰非等边三角形 D.等边三角形
[解析] (1)①由题意知·=0,∴AP⊥BC,∴动点P必过△ABC的垂心;
②由题意知=λ(+)=2λ(M为BC中点)∴P、A、M共线,∴P必过△ABC的重心;
③2·=2-2=(-)·(+)=·(+),即2·=·(+),∴·(2--)=·(+)=0.∴以,为邻边的平行四边形的对角线互相垂直.∴点P在线段AB的中垂线上,∴P必过△ABC的外心.
(2)因为非零向量与满足(+)·=0,所以∠BAC的平分线垂直于BC,所以AB=AC.
又cos ∠BAC=·=,所以∠BAC=.所以△ABC为等边三角形.故选D.
相关资料
更多

