还剩14页未读,
继续阅读
所属成套资源:2020高考人教A版文科数学一轮讲义
成套系列资料,整套一键下载
2020版高考数学(文)新增分大一轮人教通用版讲义:第七章 不等式、推理与证明7.4
展开
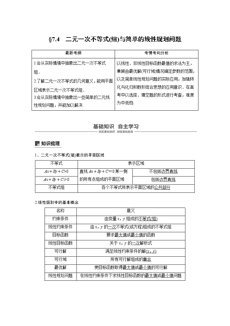
§7.4 二元一次不等式(组)与简单的线性规划问题
最新考纲
考情考向分析
1.会从实际情境中抽象出二元一次不等式组.
2.了解二元一次不等式的几何意义,能用平面区域表示二元一次不等式组.
3.会从实际情境中抽象出一些简单的二元线性规划问题,并能加以解决.
以线性、非线性目标函数最值的求法为主,兼顾由最优解(可行域)情况确定参数的范围,以及简单线性规划问题的实际应用,加强转化与化归和数形结合思想的应用意识.在高考中以选择、填空题的形式进行考查,难度为中低档.
1.二元一次不等式(组)表示的平面区域
不等式
表示区域
Ax+By+C>0
直线Ax+By+C=0某一侧的所有点组成的平面区域
不包括边界直线
Ax+By+C≥0
包括边界直线
不等式组
各个不等式所表示平面区域的公共部分
2.线性规划中的基本概念
名称
意义
约束条件
由变量x,y组成的不等式(组)
线性约束条件
由x,y的一次不等式(或方程)组成的不等式组
目标函数
要求最大值或最小值的函数
线性目标函数
关于x,y的一次解析式
可行解
满足线性约束条件的解(x,y)
可行域
所有可行解组成的集合
最优解
使目标函数取得最大值或最小值的可行解
线性规划问题
在线性约束条件下求线性目标函数的最大值或最小值问题
概念方法微思考
1.不等式x≥0表示的平面区域是什么?
提示 不等式x≥0表示的区域是y轴的右侧(包括y轴).
2.可行解一定是最优解吗?二者有何关系?
提示 不一定.最优解是可行解中的一个或多个.
最优解必定是可行解,但可行解不一定是最优解,最优解不一定唯一.
题组一 思考辨析
1.判断下列结论是否正确(请在括号中打“√”或“×”)
(1)二元一次不等式组所表示的平面区域是各个不等式所表示的平面区域的交集.( √ )
(2)不等式Ax+By+C>0表示的平面区域一定在直线Ax+By+C=0的上方.( × )
(3)点(x1,y1),(x2,y2)在直线Ax+By+C=0同侧的充要条件是(Ax1+By1+C)(Ax2+By2+C)>0,异侧的充要条件是(Ax1+By1+C)(Ax2+By2+C)<0.( √ )
(4)第二、四象限表示的平面区域可以用不等式xy<0表示.( √ )
(5)最优解指的是使目标函数取得最大值或最小值的可行解.( √ )
(6)目标函数z=ax+by(b≠0)中,z的几何意义是直线ax+by-z=0在y轴上的截距.( × )
题组二 教材改编
2.不等式组表示的平面区域是( )
答案 B
解析 x-3y+6≥0表示直线x-3y+6=0及其右下方部分,x-y+2<0表示直线x-y+2=0的左上方部分,故不等式组表示的平面区域为选项B中的阴影部分.
3.投资生产A产品时,每生产100吨需要资金200万元,需场地200平方米;投资生产B产品时,每生产100吨需要资金300万元,需场地100平方米.现某单位可使用资金1 400万元,场地900平方米,则上述要求可用不等式组表示为__________________.(用x,y分别表示生产A,B产品的吨数,x和y的单位是百吨)
答案
解析 用表格列出各数据
A
B
总数
产品吨数
x
y
资金
200x
300y
1 400
场地
200x
100y
900
所以不难看出,x≥0,y≥0,200x+300y≤1 400,200x+100y≤900.
题组三 易错自纠
4.下列各点中,不在x+y-1≤0表示的平面区域内的是( )
A.(0,0) B.(-1,1)
C.(-1,3) D.(2,-3)
答案 C
解析 把各点的坐标代入可得(-1,3)不适合,故选C.
5.(2018·全国Ⅰ)若x,y满足约束条件则z=3x+2y的最大值为________.
答案 6
解析 作出满足约束条件的可行域如图阴影部分(包括边界)所示.
由z=3x+2y,得y=-x+.
作直线l0:y=-x,平移直线l0,当直线y=-x+过点(2,0)时,z取最大值,zmax=3×2+2×0=6.
6.已知x,y满足若使得z=ax+y取最大值的点(x,y)有无数个,则a的值为________.
答案 -1
解析 先根据约束条件画出可行域,如图中阴影部分(含边界)所示,当直线z=ax+y和直线AB重合时,z取得最大值的点(x,y)有无数个,∴-a=kAB=1,∴a=-1.
题型一 二元一次不等式(组)表示的平面区域
命题点1 不含参数的平面区域问题
例1 在平面直角坐标系中,不等式组表示的平面区域的面积是( )
A. B. C.2 D.2
答案 B
解析 作出不等式组表示的平面区域是以点O(0,0),B(-2,0)和A(1,)为顶点的三角形区域,如图所示的阴影部分(含边界),
由图知该平面区域的面积为×2×=,故选B.
命题点2 含参数的平面区域问题
例2 若不等式组表示的平面区域的形状是三角形,则a的取值范围是( )
A.a≥ B.0 C.1≤a≤ D.0 答案 D
解析 作出不等式组表示的平面区域(如图中阴影部分所示).由图知,要使原不等式组表示的平面区域的形状为三角形,只需动直线l:x+y=a在l1,l2之间(包含l2,不包含l1)或l3上方(包含l3).
思维升华 平面区域的形状问题主要有两种题型:
(1)确定平面区域的形状,求解时先画满足条件的平面区域,然后判断其形状;
(2)根据平面区域的形状求解参数问题,求解时通常先画满足条件的平面区域,但要注意对参数进行必要的讨论.
跟踪训练1 (1)不等式组表示的平面区域的形状为( )
A.等边三角形 B.梯形
C.等腰直角三角形 D.正方形
答案 C
解析 作出不等式组表示的平面区域,如图所示,易知平面区域的形状为等腰直角三角形(阴影部分,含边界).
(2)已知由不等式组确定的平面区域Ω的面积为7,则k的值为( )
A.-3 B.-1
C.3 D.1
答案 B
解析 作出不等式组所表示的平面区域,如图阴影部分(含边界)所示,
可知该区域是等腰直角三角形且面积为8.
由于直线y=kx+2恒过点B(0,2),且原点的坐标恒满足y-kx≤2,
当k=0时,y≤2,此时平面区域Ω的面积为6,
由于6<7,由此可得k<0.由
可得D,
依题意应有×2×=1,
解得k=-1或k=3(舍去),故选B.
题型二 求目标函数的最值问题
命题点1 求线性目标函数的最值
例3 (2018·全国Ⅱ)若x,y满足约束条件则z=x+y的最大值为________.
答案 9
解析 由不等式组画出可行域如图阴影部分(含边界).目标函数x+y取得最大值⇔斜率为-1的直线x+y=z(z看作常数)在y轴上的截距最大,
由图可得当直线x+y=z过点C时,z取得最大值.
由得点C(5,4),∴zmax=5+4=9.
命题点2 求非线性目标函数的最值
例4已知实数x,y满足则z=的取值范围是________.
答案
解析 作出不等式组表示的平面区域如图中阴影部分所示,这是一个三角形区域(包含边界),三角形的三个顶点的坐标分别为B(1,2),C,D(2,3),的几何意义是可行域内任一点(x,y)与点(-2,0)连线的斜率,记P(-2,0),连接PB,PC,由于直线PB的斜率为,直线PC的斜率为,由图可知z=的取值范围是.
命题点3 求参数值或取值范围
例5 (2018·鞍山模拟)已知实数x,y满足如果目标函数z=x-y的最小值为
-1,则实数m等于( )
A.7 B.5
C.4 D.1
答案 B
解析 绘制不等式组表示的平面区域如图阴影部分所示(含边界),
联立直线方程可得交点坐标为A,
由目标函数的几何意义可知目标函数在点A处取得最小值,
所以-=-1,解得m=5.
故选B.
思维升华 常见的三类目标函数
(1)截距型:形如z=ax+by.
(2)距离型:形如z=(x-a)2+(y-b)2.
(3)斜率型:形如z=.
跟踪训练2 (1)(2019·辽阳适应性考试)若实数x,y满足约束条件则z=2x-y的最大值为( )
A.3 B.6
C.10 D.12
答案 C
解析 先根据约束条件画出可行域,如图阴影部分所示(含边界),
将z=2x-y的最大值转化为直线y=2x-z在y轴上截距的最小值.
当直线y=2x-z经过点A时,z最大,
又A(3,-4),故z的最大值为10.
(2)(2019·呼伦贝尔模拟)已知x,y满足且z=3x-y的最大值为2,则实数m的值为( )
A. B.
C.1 D.2
答案 D
解析 由约束条件作出可行域(图略),
z=3x-y的最大值为2,
联立
解得A(2,4),化目标函数z=3x-y为y=3x-z,
可知,直线mx-y=0必须过点A,可得2m-4=0,
解得m=2.故选D.
(3)(2019·海南五校模拟)已知实数x,y满足不等式组则(x-3)2+(y+2)2的最小值为________.
答案 13
解析 画出不等式组表示的平面区域(图略),
易知(x-3)2+(y+2)2表示可行域内的点(x,y)与(3,-2)两点间距离的平方,通过数形结合可知,当(x,y)为直线x+y=2与y=1的交点(1,1)时,(x-3)2+(y+2)2取得最小值,最小值为13.
一、选择题
1.设点(x,y)满足约束条件且x∈Z,y∈Z,则这样的点共有( )
A.12个 B.11个
C.10个 D.9个
答案 A
解析 画出表示的可行域如图阴影部分所示(含边界),
由图可知,满足x∈Z,y∈Z的(x,y)为(-4,-1),(-3,0),(-2,1),(-2,0),(-1,0),
(-1,1),(-1,2),(0,0),(0,1),(0,2),(0,3),(1,0),共12个,故选A.
2.(2018·包头质检)若变量x,y满足约束条件则z=2x+y的最大值为( )
A.1 B.2 C.3 D.4
答案 C
解析 作出可行域如图阴影部分所示(含边界),
作出直线2x+y=0,平移该直线,
可知当直线过点A(2,-1)时,z=2x+y取得最大值,
且zmax=2×2-1=3.故选C.
3.设约束条件则的最大值为( )
A. B.1
C.2 D.4
答案 D
解析 作出可行域如图阴影部分所示(含边界),
则表示可行域内的点(x,y)和连线的斜率,
由图可知,可行域中的点和连线的斜率最大,最大值为4,故选D.
4.若不等式组表示的平面区域为三角形且其面积等于,则z=x-y的最小值为( )
A.-2 B.-
C.-3 D.1
答案 A
解析 作出不等式组表示的平面区域(如图阴影部分含边界所示),
由图象,得A(1-m,1+m),B,C(2,0),D(-2m,0),
S△ABC=S△ADC-S△BDC=·DC·(|yA|-|yB|)==,
解得m=1或m=-3,由图象,得要使可行域ABC存在,
则2m>-1,即m>-,即m=1,
即A(0,2),B,C(2,0);
由图象,得当直线z=x-y过点A(0,2)时,
z取得最小值为-2.故选A.
5.设x,y满足约束条件向量a=(2x,1),b=(1,m-y),则满足a⊥b的实数m的最小值为( )
A. B.-
C. D.-
答案 B
解析 由向量a=(2x,1),b=(1,m-y),a⊥b
得2x+m-y=0,整理得m=y-2x,
根据约束条件画出可行域,将求m的最小值转化为求y=2x+m在y轴上的截距的最小值,
当直线y=2x+m经过点A时,m最小,
由
解得A,
则实数m的最小值为-2×+=-.故选B.
6.(2019·锦州质检)已知实数x,y满足不等式组且z=2x-y的最大值是最小值的2倍,则a等于( )
A. B. C. D.
答案 B
解析 根据题中所给的约束条件,画出相应的可行域,如图阴影部分所示(含边界):
作出直线l:y=2x,平移直线l,由图可知,
当直线经过点D时,直线在y轴上的截距最小,
此时z=2x-y取得最大值,
由可得D(1,1),
所以z=2x-y的最大值是1;
当直线经过点B时,直线在y轴上的截距最大,
此时z=2x-y取得最小值,
由
可得B(a,2-a),
所以z=2x-y的最小值是3a-2,
因为z=2x-y的最大值是最小值的2倍,
所以6a-4=1,解得a=,故选B.
7.已知点Q(2,0),点P(x,y)的坐标满足约束条件则|PQ|的最小值为( )
A. B. C.1 D.
答案 B
解析 画出P(x,y)的坐标满足条件的可行域如图阴影部分所示(含边界):
易得Q到直线x+y=1的距离最小,
|PQ|min=.故选B.
二、填空题
8.(2018·全国Ⅲ)若变量x,y满足约束条件则z=x+y的最大值是________.
答案 3
解析 画出可行域如图阴影部分所示,由z=x+y得y=-3x+3z,作出直线y=-3x,并平移该直线,当直线y=-3x+3z过点A(2,3)时,目标函数z=x+y取得最大值为2+×3=3.
9.(2019·通辽检测)设实数x,y满足则目标函数z=的最小值为________.
答案 2
解析 画出可行域,如图中阴影部分所示(不含y轴),则z=表示可行域内的动点P(x,y)与坐标原点O(0,0)的连线的斜率,所以结合图形易知,当动点P与点A重合时,目标函数z=取得最小值.解方程组得
即A(2,4),故zmin=kOA==2.
10.(2018·包头模拟)若x,y满足约束条件则的最小值为________.
答案
解析 画出x,y满足约束条件的可行域如图阴影部分所示(含边界).
的几何意义为可行域内的动点P(x,y)与定点Q(-2,-1)连线的斜率,
当P位于A(-1,1)时,
直线PQ的斜率最大,
此时kmax==2,
当P位于B(1,1)时,
直线PQ的斜率最小,
此时kmin==.
11.(2019·丹东模拟)设变量x,y 满足约束条件则目标函数z=2x+y 的最大值为________.
答案
解析 绘制不等式组表示的平面区域如图阴影部分所示(含边界),
要求解目标函数z=2x+y 的最大值,只需求解函数z′=2x+y的最小值,
结合函数z′=2x+y的几何意义可知,函数z′=2x+y在点C(1,1)处取得最小值z′min=2+1=3,
则目标函数z=2x+y 的最大值为3=.
12.(2016·全国Ⅰ)某高科技企业生产产品A和产品B需要甲、乙两种新型材料.生产一件产品A需要甲材料1.5 kg,乙材料1 kg,用5个工时;生产一件产品B需要甲材料0.5 kg,乙材料0.3 kg,用3个工时.生产一件产品A的利润为2 100元,生产一件产品B的利润为900元.该企业现有甲材料150 kg,乙材料90 kg,则在不超过600个工时的条件下,生产产品A、产品B的利润之和的最大值为________元.
答案 216 000
解析 设生产A产品x件,B产品y件,根据所耗费的材料要求、工时要求等其他限制条件,得线性约束条件为
目标函数z=2 100x+900y.
作出可行域为图中的四边形,包括边界,顶点为(60,100),(0,200),(0,0),(90,0),在(60,100)处取得最大值,zmax=2 100×60+900×100=216 000(元).
13.(2018·大连模拟)设x,y满足约束条件则z=的最大值为________.
答案 1
解析 由约束条件作出可行域(如图阴影部分含边界),可知z恒大于等于0,
则目标函数z=的几何意义是可行域内(包括边界)的点与点A(-3,0)连线的斜率的绝对值的取值范围,
由可行域可知直线|kAB|==1,|kAC|==,故最大值为1.
三、解答题
14.变量x,y满足
(1)设z=,求z的最小值;
(2)设z=x2+y2+6x-4y+13,求z的最大值.
解 由约束条件作出不等式组表示的可行域如图阴影部分所示(含边界).
由
解得A.由解得C(1,1).
由解得B(5,2).
(1)因为z==,
所以z的值即是可行域中的点与原点O连线的斜率,观察图形可知zmin=kOB=.
(2)z=x2+y2+6x-4y+13=(x+3)2+(y-2)2的几何意义是可行域上的点到点(-3,2)的距离的平方.结合图形可知,可行域上的点B到(-3,2)的距离最大,dmax==8,故z的最大值为64.
15.若x,y满足约束条件
(1)求目标函数z=x-y+的最值;
(2)若目标函数z=ax+2y仅在点(1,0)处取得最小值,求a的取值范围.
解 (1)作出可行域如图阴影部分所示(含边界),
可求得A(3,4),B(0,1),C(1,0).
平移初始直线x-y+=0,当直线过A(3,4)时,z取最小值-2,过C(1,0)时,z取最大值1.
所以z的最大值为1,最小值为-2.
(2)直线ax+2y=z仅在点(1,0)处取得最小值,由图象可知-1<-<2,解得-4 故a的取值范围是(-4,2).
16.已知函数f(x)=x2+bx+c的图象与x轴交点的横坐标分别为x1,x2,且0
解 由函数f(x)=x2+bx+c的图象与x轴交点的横坐标分别为x1,x2,且0
则设z=b+2c,
作出约束条件所表示的平面区域(如图阴影部分,不含边界),如图所示,
由图象可知,当z=b+2c经过点A时,目标函数z=b+2c取得最大值,
当z=b+2c经过点B时,目标函数z=b+2c取得最小值,
又由解得A(-3,2),
此时zmax=-3+2×2=1,
由解得B(-2,0),
此时zmin=-2+2×0=-2,
所以b+2c的取值范围是(-2,1).
最新考纲
考情考向分析
1.会从实际情境中抽象出二元一次不等式组.
2.了解二元一次不等式的几何意义,能用平面区域表示二元一次不等式组.
3.会从实际情境中抽象出一些简单的二元线性规划问题,并能加以解决.
以线性、非线性目标函数最值的求法为主,兼顾由最优解(可行域)情况确定参数的范围,以及简单线性规划问题的实际应用,加强转化与化归和数形结合思想的应用意识.在高考中以选择、填空题的形式进行考查,难度为中低档.
1.二元一次不等式(组)表示的平面区域
不等式
表示区域
Ax+By+C>0
直线Ax+By+C=0某一侧的所有点组成的平面区域
不包括边界直线
Ax+By+C≥0
包括边界直线
不等式组
各个不等式所表示平面区域的公共部分
2.线性规划中的基本概念
名称
意义
约束条件
由变量x,y组成的不等式(组)
线性约束条件
由x,y的一次不等式(或方程)组成的不等式组
目标函数
要求最大值或最小值的函数
线性目标函数
关于x,y的一次解析式
可行解
满足线性约束条件的解(x,y)
可行域
所有可行解组成的集合
最优解
使目标函数取得最大值或最小值的可行解
线性规划问题
在线性约束条件下求线性目标函数的最大值或最小值问题
概念方法微思考
1.不等式x≥0表示的平面区域是什么?
提示 不等式x≥0表示的区域是y轴的右侧(包括y轴).
2.可行解一定是最优解吗?二者有何关系?
提示 不一定.最优解是可行解中的一个或多个.
最优解必定是可行解,但可行解不一定是最优解,最优解不一定唯一.
题组一 思考辨析
1.判断下列结论是否正确(请在括号中打“√”或“×”)
(1)二元一次不等式组所表示的平面区域是各个不等式所表示的平面区域的交集.( √ )
(2)不等式Ax+By+C>0表示的平面区域一定在直线Ax+By+C=0的上方.( × )
(3)点(x1,y1),(x2,y2)在直线Ax+By+C=0同侧的充要条件是(Ax1+By1+C)(Ax2+By2+C)>0,异侧的充要条件是(Ax1+By1+C)(Ax2+By2+C)<0.( √ )
(4)第二、四象限表示的平面区域可以用不等式xy<0表示.( √ )
(5)最优解指的是使目标函数取得最大值或最小值的可行解.( √ )
(6)目标函数z=ax+by(b≠0)中,z的几何意义是直线ax+by-z=0在y轴上的截距.( × )
题组二 教材改编
2.不等式组表示的平面区域是( )
答案 B
解析 x-3y+6≥0表示直线x-3y+6=0及其右下方部分,x-y+2<0表示直线x-y+2=0的左上方部分,故不等式组表示的平面区域为选项B中的阴影部分.
3.投资生产A产品时,每生产100吨需要资金200万元,需场地200平方米;投资生产B产品时,每生产100吨需要资金300万元,需场地100平方米.现某单位可使用资金1 400万元,场地900平方米,则上述要求可用不等式组表示为__________________.(用x,y分别表示生产A,B产品的吨数,x和y的单位是百吨)
答案
解析 用表格列出各数据
A
B
总数
产品吨数
x
y
资金
200x
300y
1 400
场地
200x
100y
900
所以不难看出,x≥0,y≥0,200x+300y≤1 400,200x+100y≤900.
题组三 易错自纠
4.下列各点中,不在x+y-1≤0表示的平面区域内的是( )
A.(0,0) B.(-1,1)
C.(-1,3) D.(2,-3)
答案 C
解析 把各点的坐标代入可得(-1,3)不适合,故选C.
5.(2018·全国Ⅰ)若x,y满足约束条件则z=3x+2y的最大值为________.
答案 6
解析 作出满足约束条件的可行域如图阴影部分(包括边界)所示.
由z=3x+2y,得y=-x+.
作直线l0:y=-x,平移直线l0,当直线y=-x+过点(2,0)时,z取最大值,zmax=3×2+2×0=6.
6.已知x,y满足若使得z=ax+y取最大值的点(x,y)有无数个,则a的值为________.
答案 -1
解析 先根据约束条件画出可行域,如图中阴影部分(含边界)所示,当直线z=ax+y和直线AB重合时,z取得最大值的点(x,y)有无数个,∴-a=kAB=1,∴a=-1.
题型一 二元一次不等式(组)表示的平面区域
命题点1 不含参数的平面区域问题
例1 在平面直角坐标系中,不等式组表示的平面区域的面积是( )
A. B. C.2 D.2
答案 B
解析 作出不等式组表示的平面区域是以点O(0,0),B(-2,0)和A(1,)为顶点的三角形区域,如图所示的阴影部分(含边界),
由图知该平面区域的面积为×2×=,故选B.
命题点2 含参数的平面区域问题
例2 若不等式组表示的平面区域的形状是三角形,则a的取值范围是( )
A.a≥ B.0 C.1≤a≤ D.0 答案 D
解析 作出不等式组表示的平面区域(如图中阴影部分所示).由图知,要使原不等式组表示的平面区域的形状为三角形,只需动直线l:x+y=a在l1,l2之间(包含l2,不包含l1)或l3上方(包含l3).
思维升华 平面区域的形状问题主要有两种题型:
(1)确定平面区域的形状,求解时先画满足条件的平面区域,然后判断其形状;
(2)根据平面区域的形状求解参数问题,求解时通常先画满足条件的平面区域,但要注意对参数进行必要的讨论.
跟踪训练1 (1)不等式组表示的平面区域的形状为( )
A.等边三角形 B.梯形
C.等腰直角三角形 D.正方形
答案 C
解析 作出不等式组表示的平面区域,如图所示,易知平面区域的形状为等腰直角三角形(阴影部分,含边界).
(2)已知由不等式组确定的平面区域Ω的面积为7,则k的值为( )
A.-3 B.-1
C.3 D.1
答案 B
解析 作出不等式组所表示的平面区域,如图阴影部分(含边界)所示,
可知该区域是等腰直角三角形且面积为8.
由于直线y=kx+2恒过点B(0,2),且原点的坐标恒满足y-kx≤2,
当k=0时,y≤2,此时平面区域Ω的面积为6,
由于6<7,由此可得k<0.由
可得D,
依题意应有×2×=1,
解得k=-1或k=3(舍去),故选B.
题型二 求目标函数的最值问题
命题点1 求线性目标函数的最值
例3 (2018·全国Ⅱ)若x,y满足约束条件则z=x+y的最大值为________.
答案 9
解析 由不等式组画出可行域如图阴影部分(含边界).目标函数x+y取得最大值⇔斜率为-1的直线x+y=z(z看作常数)在y轴上的截距最大,
由图可得当直线x+y=z过点C时,z取得最大值.
由得点C(5,4),∴zmax=5+4=9.
命题点2 求非线性目标函数的最值
例4已知实数x,y满足则z=的取值范围是________.
答案
解析 作出不等式组表示的平面区域如图中阴影部分所示,这是一个三角形区域(包含边界),三角形的三个顶点的坐标分别为B(1,2),C,D(2,3),的几何意义是可行域内任一点(x,y)与点(-2,0)连线的斜率,记P(-2,0),连接PB,PC,由于直线PB的斜率为,直线PC的斜率为,由图可知z=的取值范围是.
命题点3 求参数值或取值范围
例5 (2018·鞍山模拟)已知实数x,y满足如果目标函数z=x-y的最小值为
-1,则实数m等于( )
A.7 B.5
C.4 D.1
答案 B
解析 绘制不等式组表示的平面区域如图阴影部分所示(含边界),
联立直线方程可得交点坐标为A,
由目标函数的几何意义可知目标函数在点A处取得最小值,
所以-=-1,解得m=5.
故选B.
思维升华 常见的三类目标函数
(1)截距型:形如z=ax+by.
(2)距离型:形如z=(x-a)2+(y-b)2.
(3)斜率型:形如z=.
跟踪训练2 (1)(2019·辽阳适应性考试)若实数x,y满足约束条件则z=2x-y的最大值为( )
A.3 B.6
C.10 D.12
答案 C
解析 先根据约束条件画出可行域,如图阴影部分所示(含边界),
将z=2x-y的最大值转化为直线y=2x-z在y轴上截距的最小值.
当直线y=2x-z经过点A时,z最大,
又A(3,-4),故z的最大值为10.
(2)(2019·呼伦贝尔模拟)已知x,y满足且z=3x-y的最大值为2,则实数m的值为( )
A. B.
C.1 D.2
答案 D
解析 由约束条件作出可行域(图略),
z=3x-y的最大值为2,
联立
解得A(2,4),化目标函数z=3x-y为y=3x-z,
可知,直线mx-y=0必须过点A,可得2m-4=0,
解得m=2.故选D.
(3)(2019·海南五校模拟)已知实数x,y满足不等式组则(x-3)2+(y+2)2的最小值为________.
答案 13
解析 画出不等式组表示的平面区域(图略),
易知(x-3)2+(y+2)2表示可行域内的点(x,y)与(3,-2)两点间距离的平方,通过数形结合可知,当(x,y)为直线x+y=2与y=1的交点(1,1)时,(x-3)2+(y+2)2取得最小值,最小值为13.
一、选择题
1.设点(x,y)满足约束条件且x∈Z,y∈Z,则这样的点共有( )
A.12个 B.11个
C.10个 D.9个
答案 A
解析 画出表示的可行域如图阴影部分所示(含边界),
由图可知,满足x∈Z,y∈Z的(x,y)为(-4,-1),(-3,0),(-2,1),(-2,0),(-1,0),
(-1,1),(-1,2),(0,0),(0,1),(0,2),(0,3),(1,0),共12个,故选A.
2.(2018·包头质检)若变量x,y满足约束条件则z=2x+y的最大值为( )
A.1 B.2 C.3 D.4
答案 C
解析 作出可行域如图阴影部分所示(含边界),
作出直线2x+y=0,平移该直线,
可知当直线过点A(2,-1)时,z=2x+y取得最大值,
且zmax=2×2-1=3.故选C.
3.设约束条件则的最大值为( )
A. B.1
C.2 D.4
答案 D
解析 作出可行域如图阴影部分所示(含边界),
则表示可行域内的点(x,y)和连线的斜率,
由图可知,可行域中的点和连线的斜率最大,最大值为4,故选D.
4.若不等式组表示的平面区域为三角形且其面积等于,则z=x-y的最小值为( )
A.-2 B.-
C.-3 D.1
答案 A
解析 作出不等式组表示的平面区域(如图阴影部分含边界所示),
由图象,得A(1-m,1+m),B,C(2,0),D(-2m,0),
S△ABC=S△ADC-S△BDC=·DC·(|yA|-|yB|)==,
解得m=1或m=-3,由图象,得要使可行域ABC存在,
则2m>-1,即m>-,即m=1,
即A(0,2),B,C(2,0);
由图象,得当直线z=x-y过点A(0,2)时,
z取得最小值为-2.故选A.
5.设x,y满足约束条件向量a=(2x,1),b=(1,m-y),则满足a⊥b的实数m的最小值为( )
A. B.-
C. D.-
答案 B
解析 由向量a=(2x,1),b=(1,m-y),a⊥b
得2x+m-y=0,整理得m=y-2x,
根据约束条件画出可行域,将求m的最小值转化为求y=2x+m在y轴上的截距的最小值,
当直线y=2x+m经过点A时,m最小,
由
解得A,
则实数m的最小值为-2×+=-.故选B.
6.(2019·锦州质检)已知实数x,y满足不等式组且z=2x-y的最大值是最小值的2倍,则a等于( )
A. B. C. D.
答案 B
解析 根据题中所给的约束条件,画出相应的可行域,如图阴影部分所示(含边界):
作出直线l:y=2x,平移直线l,由图可知,
当直线经过点D时,直线在y轴上的截距最小,
此时z=2x-y取得最大值,
由可得D(1,1),
所以z=2x-y的最大值是1;
当直线经过点B时,直线在y轴上的截距最大,
此时z=2x-y取得最小值,
由
可得B(a,2-a),
所以z=2x-y的最小值是3a-2,
因为z=2x-y的最大值是最小值的2倍,
所以6a-4=1,解得a=,故选B.
7.已知点Q(2,0),点P(x,y)的坐标满足约束条件则|PQ|的最小值为( )
A. B. C.1 D.
答案 B
解析 画出P(x,y)的坐标满足条件的可行域如图阴影部分所示(含边界):
易得Q到直线x+y=1的距离最小,
|PQ|min=.故选B.
二、填空题
8.(2018·全国Ⅲ)若变量x,y满足约束条件则z=x+y的最大值是________.
答案 3
解析 画出可行域如图阴影部分所示,由z=x+y得y=-3x+3z,作出直线y=-3x,并平移该直线,当直线y=-3x+3z过点A(2,3)时,目标函数z=x+y取得最大值为2+×3=3.
9.(2019·通辽检测)设实数x,y满足则目标函数z=的最小值为________.
答案 2
解析 画出可行域,如图中阴影部分所示(不含y轴),则z=表示可行域内的动点P(x,y)与坐标原点O(0,0)的连线的斜率,所以结合图形易知,当动点P与点A重合时,目标函数z=取得最小值.解方程组得
即A(2,4),故zmin=kOA==2.
10.(2018·包头模拟)若x,y满足约束条件则的最小值为________.
答案
解析 画出x,y满足约束条件的可行域如图阴影部分所示(含边界).
的几何意义为可行域内的动点P(x,y)与定点Q(-2,-1)连线的斜率,
当P位于A(-1,1)时,
直线PQ的斜率最大,
此时kmax==2,
当P位于B(1,1)时,
直线PQ的斜率最小,
此时kmin==.
11.(2019·丹东模拟)设变量x,y 满足约束条件则目标函数z=2x+y 的最大值为________.
答案
解析 绘制不等式组表示的平面区域如图阴影部分所示(含边界),
要求解目标函数z=2x+y 的最大值,只需求解函数z′=2x+y的最小值,
结合函数z′=2x+y的几何意义可知,函数z′=2x+y在点C(1,1)处取得最小值z′min=2+1=3,
则目标函数z=2x+y 的最大值为3=.
12.(2016·全国Ⅰ)某高科技企业生产产品A和产品B需要甲、乙两种新型材料.生产一件产品A需要甲材料1.5 kg,乙材料1 kg,用5个工时;生产一件产品B需要甲材料0.5 kg,乙材料0.3 kg,用3个工时.生产一件产品A的利润为2 100元,生产一件产品B的利润为900元.该企业现有甲材料150 kg,乙材料90 kg,则在不超过600个工时的条件下,生产产品A、产品B的利润之和的最大值为________元.
答案 216 000
解析 设生产A产品x件,B产品y件,根据所耗费的材料要求、工时要求等其他限制条件,得线性约束条件为
目标函数z=2 100x+900y.
作出可行域为图中的四边形,包括边界,顶点为(60,100),(0,200),(0,0),(90,0),在(60,100)处取得最大值,zmax=2 100×60+900×100=216 000(元).
13.(2018·大连模拟)设x,y满足约束条件则z=的最大值为________.
答案 1
解析 由约束条件作出可行域(如图阴影部分含边界),可知z恒大于等于0,
则目标函数z=的几何意义是可行域内(包括边界)的点与点A(-3,0)连线的斜率的绝对值的取值范围,
由可行域可知直线|kAB|==1,|kAC|==,故最大值为1.
三、解答题
14.变量x,y满足
(1)设z=,求z的最小值;
(2)设z=x2+y2+6x-4y+13,求z的最大值.
解 由约束条件作出不等式组表示的可行域如图阴影部分所示(含边界).
由
解得A.由解得C(1,1).
由解得B(5,2).
(1)因为z==,
所以z的值即是可行域中的点与原点O连线的斜率,观察图形可知zmin=kOB=.
(2)z=x2+y2+6x-4y+13=(x+3)2+(y-2)2的几何意义是可行域上的点到点(-3,2)的距离的平方.结合图形可知,可行域上的点B到(-3,2)的距离最大,dmax==8,故z的最大值为64.
15.若x,y满足约束条件
(1)求目标函数z=x-y+的最值;
(2)若目标函数z=ax+2y仅在点(1,0)处取得最小值,求a的取值范围.
解 (1)作出可行域如图阴影部分所示(含边界),
可求得A(3,4),B(0,1),C(1,0).
平移初始直线x-y+=0,当直线过A(3,4)时,z取最小值-2,过C(1,0)时,z取最大值1.
所以z的最大值为1,最小值为-2.
(2)直线ax+2y=z仅在点(1,0)处取得最小值,由图象可知-1<-<2,解得-4 故a的取值范围是(-4,2).
16.已知函数f(x)=x2+bx+c的图象与x轴交点的横坐标分别为x1,x2,且0
作出约束条件所表示的平面区域(如图阴影部分,不含边界),如图所示,
由图象可知,当z=b+2c经过点A时,目标函数z=b+2c取得最大值,
当z=b+2c经过点B时,目标函数z=b+2c取得最小值,
又由解得A(-3,2),
此时zmax=-3+2×2=1,
由解得B(-2,0),
此时zmin=-2+2×0=-2,
所以b+2c的取值范围是(-2,1).
相关资料
更多

