2021年高考化学一轮复习讲义 第3章 知识拓展专题 侯德榜制碱法 侯德榜制碱法
展开知识拓展专题 侯德榜制碱法
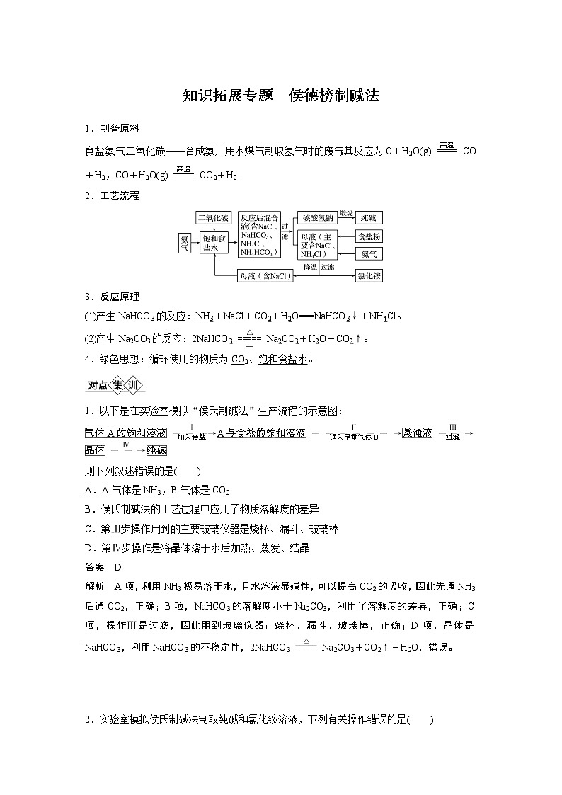
1.制备原料
食盐、氨气、二氧化碳——合成氨厂用水煤气制取氢气时的废气;其反应为C+H2O(g)CO+H2,CO+H2O(g)CO2+H2。
2.工艺流程
3.反应原理
(1)产生NaHCO3的反应:NH3+NaCl+CO2+H2O===NaHCO3↓+NH4Cl。
(2)产生Na2CO3的反应:2NaHCO3Na2CO3+H2O+CO2↑。
4.绿色思想:循环使用的物质为CO2、饱和食盐水。
1.以下是在实验室模拟“侯氏制碱法”生产流程的示意图:
则下列叙述错误的是( )
A.A气体是NH3,B气体是CO2
B.侯氏制碱法的工艺过程中应用了物质溶解度的差异
C.第Ⅲ步操作用到的主要玻璃仪器是烧杯、漏斗、玻璃棒
D.第Ⅳ步操作是将晶体溶于水后加热、蒸发、结晶
答案 D
解析 A项,利用NH3极易溶于水,且水溶液显碱性,可以提高CO2的吸收,因此先通NH3后通CO2,正确;B项,NaHCO3的溶解度小于Na2CO3,利用了溶解度的差异,正确;C项,操作Ⅲ是过滤,因此用到玻璃仪器:烧杯、漏斗、玻璃棒,正确;D项,晶体是NaHCO3,利用NaHCO3的不稳定性,2NaHCO3Na2CO3+CO2↑+H2O,错误。
2.实验室模拟侯氏制碱法制取纯碱和氯化铵溶液,下列有关操作错误的是( )
A.图1为制取氨气将其溶于饱和食盐水
B.图2为过滤获得碳酸钠晶体
C.图3为灼烧碳酸氢钠制取碳酸钠
D.图4为蒸发浓缩氯化铵溶液
答案 B
解析 A项,用氯化铵和氢氧化钙共热制备氨气,正确;B项,侯氏制碱法中溶液析出的晶体为碳酸氢钠,故应过滤获得碳酸氢钠,错误;C项,在坩埚中灼烧碳酸氢钠分解制备碳酸钠,正确;D项,蒸发皿中蒸发浓缩氯化铵溶液,并不断搅拌,正确。

