

初中物理教科版九年级上册3 焦耳定律表格教案设计
展开┃教学过程设计┃
┃教学小结┃
【教学目标】
一、知识与能力
1.通过实验理解焦耳定律,记住焦耳定律的计算公式,并能应用公式进行简单的计算。
2.了解电热的利用和防止。
二、过程与方法
了解电热的利用及其防止的实例,知道改变电热的方法。
三、情感态度与价值观
通过学习电热的利用及其防止,体会物理来源于生活又应用于生活,培养学生学习物理的兴趣。
【教学重点】
对焦耳定律的理解。
【教学难点】
通过实验探究提出电流的热效应与电阻大小的关系。
【教学突破】
利用教材内容让学生明白用什么实验装置和怎样去探究,作好探究计划;在实验过程中,鼓励学生加强小组合作;实验结束后,让学生结合各种实验方案进行比较分析,交流推广,并进一步讨论如何验证焦耳定律。
◆教师准备
视频材料、镍铬合金丝等。
◆学生准备
开关、镍铬合金丝、温度计等。
教学过程
批注
一、电流的热效应。
1.电流的热效应定义。
学生活动:结合教材第94页有关内容,讨论交流电流的热效应的定义。
电流通过灯泡的灯丝时,电能转化为光和热,灯丝变得灼热而发光,这种电能转化为内能的现象叫做电流的热效应。
学生活动:观察100W和40W的灯泡。
提出问题:如果把同学们手中100W和40W的两个灯泡分别接到家庭电路里,它们的亮度是否相同?如果亮度不同,请同学们猜想,灯泡的亮度与什么有关呢?
交流讨论:灯丝的粗细不同,如果灯丝的长度相同,则电阻不同,由此可以猜想灯泡的热效应跟灯丝的电阻的关系。
2.实验探究:电流的热效应跟电阻的大小的关系。
提出问题:将两条粗细一样,长度不同的镍铬合金丝串联起来,接在电源上,通电一段时间后,猜想这两段镍铬合金丝产生的热量(Q1、Q2)是什么关系?
学生可能提出的各种猜想:(1)Q1>Q2;(2)Q1
点拨:为了判断我们的猜想是否正确,应当设计实验来验证。请同学们根据老师给你们准备在实验桌上的器材,写出自己的验证方案。
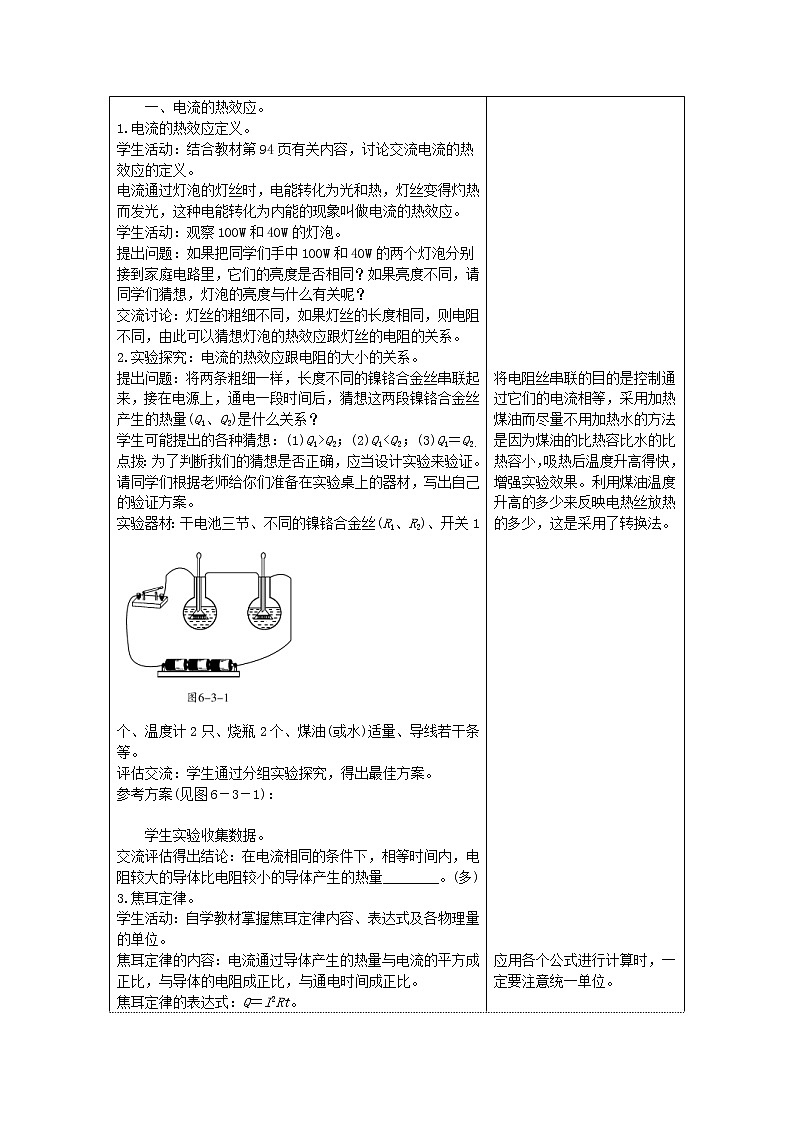
实验器材:干电池三节、不同的镍铬合金丝(R1、R2)、开关1
个、温度计2只、烧瓶2个、煤油(或水)适量、导线若干条等。
评估交流:学生通过分组实验探究,得出最佳方案。
参考方案(见图6-3-1):
学生实验收集数据。
交流评估得出结论:在电流相同的条件下,相等时间内,电阻较大的导体比电阻较小的导体产生的热量________。(多)
3.焦耳定律。
学生活动:自学教材掌握焦耳定律内容、表达式及各物理量的单位。
焦耳定律的内容:电流通过导体产生的热量与电流的平方成正比,与导体的电阻成正比,与通电时间成正比。
焦耳定律的表达式:Q=I2Rt。
各物理量的单位:Q的单位是J;I的单位是A;R的单位是Ω;t的单位是s。
变形公式:I=eq \r(\f(Q,Rt));R=eq \f(Q,I2t);t=eq \f(Q,I2R)。
例题:一根60Ω的电阻丝接在36V的电流上,在5min内共产生多少热量?
解:通过电阻丝的电流为:I=eq \f(U,R)=eq \f(36V,60Ω)=0。6A
5min内共产生的热量为:Q=I2Rt=(0。6A)2×60Ω×300s=6480J。
4.电热的利用及其防止。
教师:实际生活和生产中,许多地方要利用电热,但也有要防止电热的危害。
学生活动:对照图6-3-6,分析它们是利用电热还是防止电热的,并说明它们利用或防止电热的方法措施。
补充材料:利用电热工作的设备叫做电热器,其主要构造是发热体,发热体是用电阻率大、熔点高的金属材料或合金材料制成的。防止因电热造成的损害的方法多种多样,如线路板和通电导线是利用减小电阻的方法,减小电热的产生;电动机利用翼状散热片增大散热面积;电冰箱在放置时后背要与墙壁保持一定距离,以便于热量通过空气散失;计算机内的CPU小风扇可以把热空气驱走;电视机的外壳设有散热窗等等。
学生活动:结合生活提出利用电热和防止电热的其他例子。
将电阻丝串联的目的是控制通过它们的电流相等,采用加热煤油而尽量不用加热水的方法是因为煤油的比热容比水的比热容小,吸热后温度升高得快,增强实验效果。利用煤油温度升高的多少来反映电热丝放热的多少,这是采用了转换法。
应用各个公式进行计算时,一定要注意统一单位。
教师要根据学生的回答,及时给予肯定和鼓励,以提高学生自主学习的热情。
二、反思总结,布置思考题。
1.检查学生的练习情况,请学生总结本节课的主要内容,教师再作适当的补充。
2.作业:完成教材第97页“自我评价”第1、2、3题。
【板书设计】
第3节 焦耳定律
电流的热效应
1.电流的热效应的定义。
2.实验探究:电流的热效应跟电阻的大小的关系。
3.焦耳定律。
(1)内容:电流通过导体产生的热量跟电流的二次方成正比,跟导体的电阻成正比,跟通电时间成正比。
(2)表达式:Q=I2Rt。变形公式:I=eq \r(\f(Q,Rt));R=eq \f(Q,I2t);t=eq \f(Q,I2R)。
4.电热的利用及其防止。
【教学探讨与反思】
如果电流通过导体时,其电能全部转化为内能,而没有同时转化为其他形式的能量,也就是电流所做的功全部用来产生热量,根据电功公式和欧姆定律公式可推导出焦耳定律公式。即Q=W,W=UIt,根据欧姆定律U=IR推导出焦耳定律Q=I2Rt。
教科版九年级上册3 焦耳定律教案设计: 这是一份教科版九年级上册3 焦耳定律教案设计,共3页。教案主要包含了教学目标,教学重点、难点,教学器材,教学过程等内容,欢迎下载使用。
初中物理教科版九年级上册3 焦耳定律教案: 这是一份初中物理教科版九年级上册3 焦耳定律教案,共10页。教案主要包含了教学目标,教学重点与难点,教法与学法,教具与学具,探究实验,教学活动实录等内容,欢迎下载使用。
教科版九年级上册3 焦耳定律教学设计: 这是一份教科版九年级上册3 焦耳定律教学设计,共3页。