人教版 (新课标)必修2《遗传与进化》第五章 基因突变及其他变异第3节 人类遗传病教案
展开第五章 基因突变与其他变异
第3节 人类遗传病
课题 | 第三节 人类遗传病 | 主备 授课 |
| 上课时间 |
|
|
| ||||||||
教学重点 | 人类遗传病的主要类型。 | ||||||||||||||
教学难点 | (1)多基因遗传病的概念。 (2)近亲结婚的含义及禁止近亲结婚的原因。 | ||||||||||||||
教 学目] 标 | 知识 | 1. 人类3类遗传病及其病例 2.什么是遗传病及遗传病对人类的危害 4.人类基因组计划与人体健康 | |||||||||||||
能力 目标 | 探讨人类遗传病的监测和预防 | ||||||||||||||
情感 目标 | 关注人类基因组计划及其意义 | ||||||||||||||
教学媒体 | 实物投影仪,计算机 | ||||||||||||||
课时安排 | 1课时 | ||||||||||||||
教学内容 | 教师的组织和引导 | 个人札记 | |||||||||||||
引言
一、人类常见遗传病的类型 2.人类遗传病的主要类型
二、遗传病的监测和预防
三、人类基因组计划与人体健康
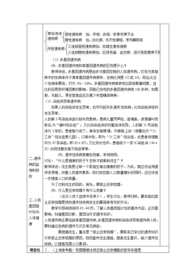
| 近年来,随着医疗技术的发展和医药卫生条件的改善,人类传染性疾病已得到控制,而人的生殖细胞或受精卵里的遗传物质在数量,结构或功能上发生改变,使由此发育成的个体患先天性遗传病,其发病率和死亡率却有逐年增高的趋势。今天,我们来学习这方面的知识。 什么是遗传病 问:感冒发热是不是遗传病?为什么? 教师讲述:遗传病是由于人的生殖细胞或受精卵里遗传物质发生改变而引起的人类遗传性疾病,而感冒发热是由感冒病原体引起的传染病,两者有着根本的区别。 问:什么是单基因遗传病?.其遗传方式如何? (1)单基因遗传病 单基因遗传病是指受一对等位基因控制的遗传性疾病。致病基因有的位于常染色体上,有的位于性染色体上,有的致病基因是显性基因,有的致病基因是隐性基因。比如软骨发育不全是属于常染色体上的显性遗传病。
(2)多基因遗传病 问:多基因遗传病和单基因遗传病的区别是什么? 教师讲述,多基因遗传病是由多对基因控制的人类遗传病,它在兄弟姐妹中的发病率并不像单基因遗传病那样,发病比例是1/2或1/4,而远比这个发病率要低,约为1%—10%。多基因遗传病常表现出家族聚集现象,且比较容易受环境因素的影响。目前已发现的多基因遗传病有100多种,如唇裂、无脑儿、原发型高血压及青少年型糖尿病等。 (3)染色体异常遗传病 如果人的染色体发生异常,也可引起许多遗传性疾病。比如染色体结构发生异常, 人的第5号染色体部分缺失而患病,患病儿童哭声轻,音调高,很像猫叫而取名为“猫叫综合症”;又比如染色体的非整倍体变异,人的第21号染色体为3条的,患者智力低下,身体发育缓慢,外眼角上斜(银幕出示“21三体”综合症患儿图),口常半张,即为“21三体”综合症,此患者体细胞中为47条染色,即45+XY;又比如女性中,患者缺少一条X染色体(44+X)出现性腺发育不良症等等。 问:遗传性疾病有哪些危害,举例说明。 讨论:“什么是健康的孩子?怎样才能做到优生”? 教师讲述:优生就是让每一个家庭生育出健康的孩子。为此,就应该运用遗传学原理,改善人类遗传素质。我们在控制人口数量增长的同时,还应该进一步提高人口的质量。 为了达到优生的目的,首先,要禁止近亲结婚。 问:什么是近亲结婚?有什么危害? (出示人类《血亲关系表》)。学生讨论,教师归纳,最后指出禁止近亲结婚是预防遗传性疾病发生的最简单有效的方法。 教学引导阅读阅书92--94页,了解人类基因组计划的基本内容、正负面影响,知道基因诊断、基因治疗的基本知识。 人类遗传病主要包括单基因遗传病、多基因遗传病和染色体异常遗传病3类,要知道这些病的遗传方式及常见病症。 要提倡优生,重点是“禁止近亲结婚”,要联系已学过的遗传知识分析禁止近亲结婚的原因,自觉宣传优生措施,提高优生意识,减少遗传性疾病,以提高我国人口素质。 |
| |||||||||||||
课堂巩固 | 1.(上海高考题)我国婚姻法规定禁止近亲婚配的医学依据是 A.近亲婚配其后代必患遗传病 B.近亲婚配其后代患隐性遗传病的机会增多 C.人类的疾病都是由隐性基因控制的 D.近亲婚配其后代必然有伴性遗传病 【解析】亲缘关系越近,其相同的基因就越多。隐性性状只有在其基因纯合时才表现出来。近亲结婚使所生后人隐性基因纯合的机会大大增加,因而后代患隐性遗传病的机会增多。【答案】B 2.一对表现正常的夫妇,他们的双亲中都有一个白化病患者,预计他们生一个白化病男孩的概率是 A.12.5% B.25% C.75% D. 50% 【解析】人的肤色白化基因( )位于常染色体上,白化病是常染色体上的隐性遗传病。因为这对肤色正常的夫妇的基因型都是 ,其子女中的基因组合是AA、 、 分别占 、 和 。同时,人类的性别决定中,其子女中性染色体的组合只能是XX和XY两种,各占 。两个事件同时发生的概率,是这两个独立事件分别发生的概率的乘积。即生一个白化病男孩的概率为 。【答案】A 3.“猫叫综合症”是人的第5号染色体部分缺失引起的,这种遗传病的类型是( ) A.常染色体单基因遗传病 B.性染色体多基因遗传病 C.常染色体数目变异疾病 D.性染色体结构变异疾病 【解析】染色体发生的结构变异主要有4种:1.染色体某是一片段的缺失;2.染色体增加了某一片段;3.染色体某一片段的位置颠倒;4.染色体的某一片段移接到另一条非同源染色体上。题中第5号染色体部分缺失,应属于染色体结构变异的第1种。【答案】D 【点评】人类遗传病分为单基因遗传病、多基因遗传病和染色体异常遗传病三大类,染色体异常遗传病又分为常染色体异常遗传病和性染色体异常遗传病。常染色体异常包括其结构变异和数目变异。综上所述,要正确解答这类习题必须对基本知识非常熟悉,对各概念之间的联系与区别能准确把握。 4.确定胎儿是否患有某种遗传病或先天性疾病,可采取的检测手段有 A.B超检查 B.羊水检查 C.孕妇血细胞检查 D.绒毛细胞检查 【解析】随着医学科学的发展,各种先进的检测胎儿发育状况的手段不断出现。题中有关检测措施可通过对胎儿外形的观察、分析细胞中有关DNA、染色体的状况,从而判断是否有某种遗传病和先天性疾病。 【答案】ABCD | ||||||||||||||
作 业 | 1、我国婚姻法规定禁止近亲婚配的医学依据是( )
2、“猫叫综合症”是人的第5号染色体部分缺失引起的,这种遗传病的类型是( ) 3、确定胎儿是否患有某种遗传病或先天性疾病,可采取的检测手段有( )(多选) 4.唇裂和性腺发育不良症分别属于( ) A.单基因显性遗传和单基因隐性遗传 B.多基因遗传病和性染色体遗传病 5.在下列生殖细胞中,哪两种生殖细胞的结合会产生先天愚型的男性患儿(A表示常染色体)?( ) ①23A+X ②22A+X ③21A+Y ④22A+Y A.①和③ B.②和③ C.①和④ D.②和④ 6. 下列需要进行遗传咨询的是( ) A.亲属中有生过先天性畸型的待婚青年 B.得过肝炎的夫妇 C.父母中有残疾的待婚青年 D.得过乙型脑炎的夫妇 7.下列肯定是遗传病的是( ) A.家族性疾病 B.先天性疾病 C.终生性疾病 D.遗传物质改变引起的疾病 8.镰刀型细胞贫血症是一种遗传病,隐性纯合子(aa)的患者不到成年就会死亡, 可见这种突变基因在自然选择的压力下容易被淘汰。但是在非洲流行恶性疟疾(一种 死亡率很高的疾病)的地区,带有这一突变基因的人(Aa)很多,频率也很稳定。对 此现象合理解释是( ) A.杂合子不易感染疟疾,显性纯合子易感染疟疾 B.杂合子易感染疟疾,显性纯合子不易感染疟疾 C.杂合子不易感染疟疾,显性纯合子也不易感染疟疾 D.杂合子易感染疟疾,显性纯合子也易感染疟疾 9.我国婚姻法明确规定:“直系血亲和三代之内的旁系血亲禁止结婚”。对任何一个人来说,在下列血亲关系中属于旁系血亲的是( )(多选) A.亲兄弟、亲姐妹 B.祖父、祖母 C.表兄弟、表姐妹 D.外祖父、外祖母 | ||||||||||||||
板书设计: 第3节 人类遗传病 一、人类常见遗传病的类型 1.什么是遗传病 2.人类遗传病的主要类型 (1)单基因遗传病
(2)多基因遗传病 (3)染色体异常遗传病 二、遗传病的监测和预防 三、人类基因组计划与人体健康 | |||||||||||||||
课后笔记:
| |||||||||||||||
高考资源网www.ks5u.comw.w.w.k.s.5.u.c.o.m www.ks5u.com
人教版 (新课标)必修2《遗传与进化》第3节 人类遗传病第2课时教学设计及反思: 这是一份人教版 (新课标)必修2《遗传与进化》第3节 人类遗传病第2课时教学设计及反思,共4页。
高中生物人教版 (新课标)必修2《遗传与进化》第3节 人类遗传病第1课时教案: 这是一份高中生物人教版 (新课标)必修2《遗传与进化》第3节 人类遗传病第1课时教案,共9页。教案主要包含了练习,问题探讨,调查讨论,资料搜集和分析的讨论等内容,欢迎下载使用。
高中生物人教版 (新课标)必修2《遗传与进化》第3节 人类遗传病教案: 这是一份高中生物人教版 (新课标)必修2《遗传与进化》第3节 人类遗传病教案,共5页。

