2020《导与练》高考人教版地理一轮复习讲义:选考二第1讲 环境管理与资源问题讲义
展开
选考二 环境保护
第1讲 环境管理与资源问题
(对应学生用书第245~251页)
要点一 环境问题与环境管理
1.环境问题产生的原因及其危害
环境问题的成因分析
环境问题的产生包括自然原因和人为原因。一般来说,侧重于人为原因的分析,环境问题多数是由于不合理利用资源和能源造成的,但也不能忽略自然原因。明确环境问题产生的原因,有助于环境问题的解决。
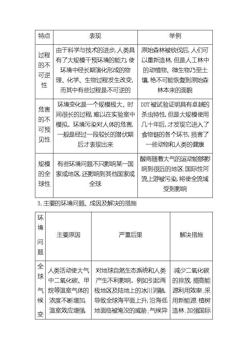
2.当代环境问题的特点
当代环境问题除主要表现为全球性、综合性、累积性、社会性等主要特点外,与历史上环境问题相比较还具有以下特点:
特点 | 表现 | 举例 |
过程的不可逆性 | 由于科学与技术的进步,人类具有了大规模干预环境的能力,使环境中经长期演化形成的物理、化学、生物过程发生改变,而其中有些过程是不可逆的 | 原始森林被砍伐后,人们可以重新造林,但是人工林中的动植物、微生物乃至土壤,绝不可能恢复到原始森林本来的面貌 |
危害的不可预见性 | 环境变化是一个规模极大、时间很长的过程,难以在实验室中模拟。环境污染对人体的危害,一般是经过一段较长的潜伏期后才表现出来 | DDT被试验证明具有卓越的杀虫特性,但是大规模使用几十年后,才发现它进入了食物链的各个环节,损害了一些动物和人类的健康 |
规模的全球性 | 有些环境问题不只影响某一国家或地区,还影响到其他国家或全球 | 酸雨随着大气的运动能够影响到很远的地区;国际性河流上游被污染,将使全流域受到影响 |
3.主要的环境问题、成因及解决的措施
环境 问题 | 主要原因 | 严重后果 | 解决措施 |
全球 气候 变暖 | 人类活动使大气中二氧化碳、甲烷等温室气体的浓度不断增加,温室效应增强,全球气候出现变暖的趋势 | 对地球自然生态系统和人类产生不利影响。例如引起两极地区及陆地上的冰川消融,导致全球海平面上升,沿海低地面临被淹没的威胁;气候异常,自然灾害增多等 | 减少二氧化碳的排放,提高能源利用效率;采用新能源;植树造林;加强国际间的合作 |
臭氧 层遭 到破 坏 | 人类向大气中大量排放氯氟烃等消耗臭氧的物质 | 到达地面的紫外线辐射增多,从而引发皮肤癌、白内障和某些传染病,此外还会扰乱水生和陆生生态系统的食物链,造成一些生物灭绝,并使农作物减产,导致粮食危机等 | 减少并逐步禁止氯氟烃等消耗臭氧物质的排放,积极研制新型制冷系统;参与国际保护臭氧层合作 |
酸雨 蔓延 | 人类燃烧化石燃料,不断地向大气中排放硫氧化物和氮氧化物等酸性气体所致 | 使草木枯萎、湖泊酸化、良田变成荒漠、建筑物遭到腐蚀,被称为“空中死神” | 减少人为硫氧化物和氮氧化物的排放,研究煤炭中硫资源的综合利用 |
森林 锐减 | 人为的乱砍滥伐、森林火灾、酸雨污染等,导致全球森林面积急剧减少 | 恶化人类生存环境,限制人类生存发展机会的选择,甚至严重威胁人类的生存与发展 | 保护环境,防止生态破坏和环境污染;建立自然保护区,封山育林、退耕还林 |
水体 污染 | 人类生产和生活排放大量污水,污染陆地水体和海洋 | 缺乏安全的饮用水,饮用受污染的水导致疾病甚至死亡;海洋污染使鱼虾和其他海洋生物减少,“赤潮”等生态灾害频繁发生 | 减少废弃物的排放,加强对污水的净化处理;防止石油泄漏等,加强海洋环境管理 |
土地 荒漠 化面 积扩 大 | 气候变化和人类不合理的经济活动 | 生态环境恶化,耕地、林地、草地面积减少,质量下降 | 保护好现有植被,植树种草;退耕还林还草;建立健全法律法规,加强管理 |
生物 多样 性遭 破坏 | 森林被毁、草原遭破坏、环境受到污染以及人类对野生动物的大量捕杀 | 珍稀的生物种群已经或者濒临灭绝,生物多样性减少 | 保护森林,防止生态破坏和环境污染;禁止滥捕滥杀野生动物,建立自然保护区 |
垃圾污 染与危 险废弃 物转移 | 垃圾等固体废弃物数量庞大,增长速度快;工业垃圾及有毒废弃物从发达国家向发展中国家转移 | 占用土地,污染大气,滋生蚊蝇、病菌,传播疾病,污染农田和地下水,危害人体健康 | 加强管理,控制城市人口和用地规模 |
4.环境管理的基本手段
手段 | 含义 | 具体内容 | ||||
行政手段 | 通过行政程序直接管理环境 | 根据国家环境保护的政策、规划及行政决议、决定等,对从事开发活动的人、财、物等实施管理 | ||||
法律手段 | 运用法律武器,依法管理环境 | 制定环保法律法规,组建执法队伍,通过强制手段调整开发活动中的各种关系,并通过司法程序实施行政、经济或刑事制裁 | ||||
经济手段 | 运用税收、征收有偿使用费以及奖励、罚款等经济手段间接管理环境 | 项目 | 税收和收费制度 | 财政补贴、信贷优惠 | 市场交易 | 押金制度 |
举例 | 环境税、资源使用税 | 补助金制度、税收减免 | 市场干预、责任保险 |
| ||
宣传教育手段 | 既普及了环境科学知识,又是一种思想动员 | 通过专业的环境教育培养各种环境保护的专门人才,提高环境保护人员的业务水平;还可以通过基础的和社会的环境教育提高社会公民的环境意识,来实现科学管理以及提倡社会监督的环境管理措施 | ||||
技术手段 | 借助既能提高生产率,又能把环境污染和生态破坏控制到最小限度的技术以及先进的污染治理技术等手段达到保护环境的目的 | |||||
5.图解环境管理及公众参与
国际环保合作必须遵循“共同的但有区别的责任”原则
(1)在地球上,绝大部分污染是已完成工业化的发达国家造成的,而广大发展中国家在很大程度上是受害者。
(2)到目前为止,发达国家仍是世界非可再生资源的主要消费者和重要污染源。
(3)发达国家在环境管理体系、环保技术、资金方面都优于发展中国家。
1.阅读材料,回答下列问题:
材料 稀土是一种不可再生资源,它含的有效元素含量很低。它有“工业维生素”之称。下图为江西赣州稀土开采和利用状况。
分析稀土开发利用过程中存在的环境问题,并为稀土矿业的可持续发展提出合理措施。
解析:该地稀土开采利用率低,浪费严重;开矿破坏地表植被;采空区会使地面塌陷下沉;大量矿渣堆积占用土地,污染水土。开矿要注意提高生产技术,提高资源利用率;保持合理的开采规模,减少对土地、植被等资源的破坏;保护矿区生态环境;加大废弃矿山的复垦,恢复植被。
答案:问题:开采利用率低;破坏地表植被;采空区会使地面塌陷下沉;大量矿渣占用土地,污染水土。
措施:提高资源利用率;保持合理的开采规模;保护矿区生态环境;加大废弃矿山的复垦,恢复植被。
2.(2018·新疆乌鲁木齐三诊)地热供暖是通过钻井把地下热水开采出来,输送到居民家中进行供暖,换热之后降了温的地热尾水再次通过钻井回灌地下,从而实现了循环利用。京津冀地区每年可开发利用的地热资源量折合标准煤3.43亿吨,地热能的有效利用将对该地区,尤其是冬季环境质量的提升有重要意义。
简述京津冀地区开发地热资源对环境保护的意义。
解析:京津冀地区地热资源丰富,区域经济发达,资金雄厚,技术先进,地热资源是清洁能源,可有效减少雾霾等空气污染、固体废弃物污染。减少二氧化碳等温室气体的排放,可减缓人为原因造成的气候变暖。
答案:京津冀地区冬季取暖以燃煤为主,污染严重;地热资源是清洁的可再生能源;可有效减少雾霾等空气污染;减少固体废弃物污染;减少二氧化碳等温室气体的排放,减缓人为原因造成的气候变暖。
考向1 当代环境问题的产生及其特点
1.(2017·江苏卷,30D)渤海湾湿地资源丰富,是候鸟红腹滨鹬迁徙途中最重要的营养补给站,21世纪以来,其全球数量不断减少,平均寿命不断缩短。如图为“渤海湾海岸线长度变化及空间分布示意图”。据此回答下列问题:
(1)滨海湿地的生态环境功能主要有
。
(2)2000~2010年渤海湾岸线长度变化的主要特征有 ,其原因有 。渤海湾岸线变化对红腹滨鹬生存环境的影响有 。
(3)为改善红腹滨鹬的生存环境,保护渤海湾湿地的措施有 。
思路点拨:第(1)题,需要从生态环境角度分析湿地的功能,湿地可以净化水质,维持生物多样性。第(2)题,从图中可以看出自然岸线变化不大;人工岸线因围海养殖、填海造地而总体增加;分析岸线变化原因可知,岸线变化造成了红腹滨鹬栖息地减少、食物来源减少,也会造成环境污染加重。第(3)题,保护湿地的措施主要有加强宣传、提高人们湿地保护意识、加强依法管理、建立自然保护区等。
答案:(1)维持生物多样性;净化水质
(2)人工岸线总体增加;自然岸线变化不大 围海养殖;填海造地 栖息地减少,食物来源减少;环境污染加重
(3)建立自然保护区;加强依法管理;提高湿地保护意识等(任答一点)
2.(2017·全国Ⅰ卷,44)干旱区的柽柳为耐旱灌木,侧向枝条多,种子多,不易发生病虫害,移栽易成活,近年来,某东北林区的公路绿化中引种了柽柳,生长良好,然而不久,在公路两侧的天然林中,发现了柽柳幼苗。
分析该林区潜在的柽柳入侵天然林的危害。
思路点拨:结合材料信息分析,“种子多,移栽易成活”“公路两侧的天然林中,发现了柽柳幼苗”说明柽柳成活率高,生长繁殖速度快,因此会侵占其他植物生长空间;“侧向枝条多”, 会争夺天然林的光热资源,妨碍其他乔木幼苗的生长,导致森林结构变化。
答案:柽柳种子多,繁殖快(易扩散),侵占其他植物的生存空间;侧向枝条多,妨碍其他乔木幼苗的生长,导致森林结构变化(乔木林向灌木林演化)。破坏食物链,减少植食动物数量。
考向2 环境管理及公众参与
1.(2018·海南卷,24)“装配式”建筑方式类似于“搭积木”一样建造房子,即将梁、柱、墙板、阳台、楼梯等部件(部品)设计成一系列的模块,在工厂里制作好,然后运到建筑施工现场进行拼装。而传统建筑施工中,则是把钢筋、水泥、沙石、混凝土等建筑材料直接运至建筑现场进行施工。
从环境保护角度,说明采用“装配式”建筑方式的优点。
思路点拨:本题以“装配式”建筑方式为背景,要求通过文字材料提供的背景知识与信息,综合运用相关地理知识,从环境保护视角了解现代建筑业的发展现状。主要考查解释生产、生活中实际地理问题的能力。比较文字材料中给出的传统建筑施工与“装配式”建筑方式的制作、施工差异,联系各个环节对环境的影响差异即可答题。
答案:在工厂里进行集中生产建筑的部件(部品),可减少扬(灰)尘和废水排放,降低噪声污染,降低能耗。可减少现场施工过程中产生的建筑废弃物,以及减少废弃物对周边土地的占用。运输装卸过程中,散落少,污染小。
2.(2015·全国Ⅱ卷,44)贵州省某喀斯特山区石漠化严重,农民在山上放牧、砍柴、找土种玉米。当地农民反映,山上的土一年比一年薄,一发大水,土全被冲走了,玉米也被冲走了。石头越来越多,最后连玉米也无法种了,生活越来越困难。
简述为改善环境并提高人民的生活水平,当地政府应采取的具体措施。
思路点拨:材料反映的是人们在山区过度放牧、过度垦殖、过度砍伐导致的生态环境问题,需要从以下几个方面采取措施:控制人口数量、调整产业结构、恢复植被、加强立法和宣传、经济补贴等。
答案:严格管理,恢复自然植被:将农业生产活动限制在适宜的地方;不适宜的地方实行严格保护措施,避免人类活动扰动土层,以逐步恢复自然植被。
产业结构调整:引导农民调整产业结构,如选择免耕的农作物,改牲畜放养为圈养等,以避免农业活动过多扰动山地很薄的土壤层。
合理规划,控制人口数量:按环境承载能力规划人口,将超过环境承载能力的人口转移到较适宜的地区。
经济补贴措施:给农民适当经济补贴(包括粮食、商品能源等),解决农民的生活用粮、用柴等问题,帮助农民开辟新的生计(如手工业、第三产业等),或以经济手段鼓励农民主动保护和恢复植被。
加大环境保护宣传力度:通过实际情况的对比,使农民认识保护山坡、石间土层的重要性,提高农民保护环境的自觉性。
吸引社会力量:以优惠政策鼓励个人和企业参与保护和治理环境。
客土移植:将土壤资源丰富地区的土壤转移至该地区。
要点二 资源问题与资源的利用和保护
1.淡水资源短缺问题及解决对策
(1)短缺原因
(2)解决措施
2.我国耕地资源的合理利用与保护
(1)中国耕地资源的现状及解决措施
现 状 | 耕地不足,中国依靠7%左右的耕地养活了约占世界22%的人口 | ||
人口增加,加剧耕地资源的短缺 | |||
非农业用地增加,导致耕地面积减少 | |||
耕地资源的不合理利用,导致耕地面积减少或耕地质量下降 | |||
耕地质量低,中、低产田比重大 | |||
解 决 措 施 | 实行耕地 总量不减 少措施 | 依据《土地管理法》确保耕地总量不减少 | |
提高土地 利用率 | 非农业建 设必须节 约用地 | 可以利用荒地的不得占用耕地 | |
可以利用劣地的不得占用好地 | |||
禁止闲置、荒芜耕地 | |||
鼓励合理开发尚未开发利用的土地 | |||
提高耕 地质量 | 进行土地利用规划,改善农业生态条件和生态环境 | ||
改良土壤,提高肥力,防治土地污染,防治土地退化 | |||
(2)土地退化的概念、表现、主要原因及防治措施
概念 | 是指土地资源质量的降低,在农耕地上通常表现为农作物产量的下降或农产品品质的降低 | |
表现 | 土壤侵蚀(是一种分布较广、危害严重的土地退化现象),过度放牧导致草场退化、土壤荒漠化,不合理灌溉引起土壤次生盐渍化和涝渍,污染造成土地质量下降等 | |
主要 原因 | 人类经济活动对土地施加的压力过大,使自然状态下较脆弱的环境被破坏 | |
防治措施 | 生物 措施 | 因地制宜,退耕还林、还草,恢复生态林,营造经济林,加强对植树种草的科学管理 |
工程 措施 | 修建水库、灌渠等,修梯田、淤地坝等 | |
农牧 业措 施 | 在突出农田基本建设的基础上,采用各种保护耕地、提高肥力的措施;发展舍饲养畜、把牧草栽培纳入农田耕作范围 | |
3.化石燃料的合理开发与利用
(1)化石燃料开发利用中的环境问题
化石燃料在开采、运输、存放、加工、利用过程中,都可能对环境产生较显著的不利影响。
方面 | 危害 |
开采过程对土地造成的直接破坏 | 露天采矿,直接破坏地表土层和植被,加剧水土流失和荒漠化。地下开采形成地下采空区,会导致岩层断裂、塌陷、下沉 |
堆放过程产生大量的废弃物和污染 | 占用大面积的土地,造成土壤污染、水污染和大气污染 |
运输过程对环境的影响 | ①煤炭:发生自燃或扬尘,污染大气环境,会由于水的浸泡流失而污染水源;②石油:污染海洋,破坏海洋生态、危害渔业生产,使整个海洋环境退化 |
加工过程对环境的影响 | ①排出大量洗煤水,产生大量的灰尘、氮氧化物和硫氧化物,产生大量的一氧化碳、烃类、氨气和废渣;②石油加工会排出大量的废水、废气和废渣 |
利用过程对环境的影响 | ①全球变暖;②酸雨的形成;③水体富营养化 |
(2)化石燃料合理开发与利用的主要措施
4.发展多元化结构的能源系统
随着化石燃料濒临耗竭,新能源和可再生能源逐渐引起人们的重视,其优缺点如下表所示:
项 目 | 优点 | 缺点 | 利用形式 | 我国主要 分布地区 |
太阳能 | 能量巨大、不会产生空气污染、可再生 | 较分散,受天气、季节影响大 | 光热转换、光电转换 | 降水较少、光照充足的地区:西北、青藏高原等地区 |
风能 | 发电成本较低,不会产生空气污染 | 风速不稳且风力丰富地区与能源消费区不匹配 | 风力发电 | 青藏高原、西北地区、东部沿海地区 |
水能 | 发电成本较低,无污染 | 可能对库区及其周围地区的环境带来不利影响 | 水力发电 | 水量丰富、落差大的地区 |
潮汐能 | 干净、无污染 | 能源密度小,修建大坝会阻碍船只和鱼类进出 | 利用潮汐进行发电 | 沿海地区 |
生物能 | 可再生 | 直接燃烧会导致环境污染,造成资源浪费 | 比较理想的利用方式是沼气 | 我国广大农村地区 |
地热能 | 成本低廉 | 可供开发的地点不多,更新速度较慢,地热蒸汽中常含有一些有毒有害物质 | 发电、取暖、建地热温室等 | 地热能丰富的地区,如青藏高原 |
1.(2018·广东深圳二次调研)草原是我国陆地最重要的自然资源之一,面积将近4亿公顷,占全国土地总面积的40%。自20世纪80年代开始,为规范草原牧区放牧秩序,陆续对分户到家的草原牧场建设草原围栏(一般高度为1.2~1.5米,用铁丝网编织而成,有些围栏上还加有带刺的铁丝)(如图),围栏单位面积一般从几百亩到几千亩不等,围栏总面积超过100万平方千米。近年来,草原围栏对草原生态环境的不利影响日益显现,有些地方已开始拆除围栏。
简述草原围栏对草原野生动物和草场资源可能造成的危害。
解析:草原系统是一个整体,人为的设置草原围栏破坏了草原的完整性,使得草原被分割成一个个孤立的围场,不利于草原上野生动物的迁徙、繁殖;由于设置的围栏较高还加有带刺的铁丝,野生动物在迁徙觅食或为了躲避天敌而跳跃时,极易被围栏挂死或刮伤;围栏单位面积一般从几百亩到几千亩不等,围栏内范围小,限制家畜活动,家畜对围栏内植物的啃食能力加强,草地上的植被受牲畜高强度啃食、践踏和排泄物覆盖,不利于植被的恢复和生长,容易导致草场退化;围场范围较小,植物种子的传播范围受到影响;此外在建设围栏施工过程中,破坏地表植被和土壤,也破坏了草原的生态环境。
答案:影响野生动物迁徙、繁衍;野生动物在迁徙觅食或为了躲避天敌而跳跃时,极易被围栏挂死或刮伤;围栏使家畜活动范围缩小,植物种子传播受到影响,植物种类减少;围栏内草地受牲畜高强度啃食、践踏和排泄物覆盖加剧退化;围栏建设施工过程中对草地产生破坏。
2.下图示意2010年、2015年我国东南沿海某省能源消费结构。其中核电是利用核裂变产生的巨大热能,将水加热成蒸汽推动汽轮发电;核能发电具有地区适应性强、一次性投料可以长期运行、按规范操作安全性高的特点。据此回答下列问题:
说出该省不可再生能源消费结构的变化特点,并说明发展核能发电对当地生态环境的影响。
解析:不可再生能源主要是指煤炭、石油、天然气、核能,结合图示信息,对比四种能源的变化即可分析,要注意既要看比重的数量变化,还要关注比重大小。核能发展对当地生态环境的影响,要从有利和不利两个角度说明,有利影响主要是清洁能源,减少环境污染。不利影响主要是“巨大热能”——废热问题及核辐射的安全处理难度大等。
答案:特点:煤炭消费比重明显下降,但仍占主体;石油消费比重略微下降,稳居第二位;天然气消费比重略微增加;核电从无到有,增加迅速。
影响:有利:核能发热效率高,对原料消耗量小,无污染气体排放,有利当地降低对煤炭、石油的依赖,减少大气污染,降低温室效应。不利:核能发电有废热污染,处置不当会破坏当地水体生态环境;核能发电有核泄漏风险(反应堆、核废料泄漏),一旦操作不规范,发生事故,对当地生态环境会造成严重的辐射危害。
考向1 资源的合理利用及保护
1.(2018·全国Ⅲ卷,44)“洪水一片天,枯水一条线”是鄱阳湖的真实写照。“堑秋湖”是鄱阳湖区一种传统的捕鱼作业模式。渔民在湖滩筑堤,形成一个个碟形湖,以便秋季鄱阳湖退水时截留更多的水和鱼。10月份一些以水生动物为食物的候鸟陆续迁入湖区越冬,渔民也开始在碟形湖放水捕鱼。至次年1月,碟形湖水干鱼尽。3月份候鸟陆续迁离。
分析“堑秋湖”捕鱼模式对鄱阳湖区候鸟越冬的积极和消极影响,并针对其消极影响提出改进建议。
思路点拨:主要从对鸟类觅食和栖息地范围的影响角度分析。针对捕鱼方式不合理的地方提出改进建议即可。
答案:积极影响:扩大了鄱阳湖区越冬候鸟觅食和栖息的范围。
消极影响:碟形湖水干鱼尽的时间早于候鸟迁离的时间,减少候鸟食物来源和缩小栖息地范围。
改进建议:采用分批次轮流放水,或延长放水时间,或只捕大鱼留下底水和小鱼等方式,以保证候鸟在迁离前有足够食物和栖息地。依法对湖区生态环境进行保护,对渔民为护鸟而产生的经济损失给予适当补偿。
2.(2015·全国Ⅰ卷,44)近年来,我国道路施工愈加注重保护环境。喀斯特地区土层薄,保护土壤尤为重要。在南方喀斯特地区修建公路,开挖石料和堆放弃料前后需采取必要的措施,以在工程结束后,仍在原地维持土壤的生产功能。
指出为达到保护土壤的目的,在南方喀斯特地区开挖石料和堆放弃料前后应采取的措施,并简述理由。
思路点拨:本题主要考查土壤的保护和利用措施。为保护土壤开挖石料和堆放弃料前后应采取的措施要从两个角度分析;保护土壤的理由要结合当地喀斯特地貌的特点分析。
答案:措施:之前,将土壤移走,集中堆放并作保护措施(四周围挡,表面覆盖)。之后,将土壤再覆盖在石料开挖场或弃料堆放场的表面,并采取防止土壤流失的措施。
理由:喀斯特地区土层薄,易被移走;南方地区雨水多,土壤易流失,需保护。
考向2 资源枯竭的原因及保护措施
1.(2016·全国Ⅲ卷,44)长江刀鱼是洄游性鱼类,每年春天从长江口进入长江干流、支流以及通江湖泊湿地产卵、孵化。长江刀鱼曾经是寻常百姓家餐桌上的美味佳肴。近年来长江刀鱼资源严重衰竭。
分析导致长江刀鱼资源衰竭的原因并提出保护措施。
思路点拨:长江刀鱼资源衰竭的原因主要从过度捕捞和水污染角度分析。保护措施可结合材料“每年春天从长江口进入长江干流、支流以及通江湖泊湿地产卵、孵化”提出,保护湿地和河流环境,人工放养和孵化等。
答案:原因:过度捕捞,河湖湿地减少,水体污染。(其他答案合理均可)措施:禁止过度捕捞,规定休渔期;保护湿地;治理河流污染;人工孵化、放养鱼苗等(其他答案合理均可)。
2.(2014·全国Ⅱ卷,44)中华秋沙鸭为我国一级重点保护鸟类,目前全球只有1 000只左右。中华秋沙鸭生活在河流与小型湖泊等湿地中,主要以淡水鱼、虾等为食。以长白山某河流作为繁殖地的中华秋沙鸭种群,春季为50余只,秋季迁徙时,数量增至200只左右。但只有近百只到达赣东北的越冬地。而第二年春季只有50余只返回繁殖地。
分析中华秋沙鸭在迁徙途中不断死亡,导致数量减少的可能原因,并提出保护对策。
思路点拨:中华秋沙鸭迁徙途中不断死亡,导致数量减少的可能原因应从迁徙路线上缺少休憩和觅食地、误食被污染的食物、人或动物的猎杀等方面分析;保护对策应从恢复湿地、治理污染、严禁猎杀、进行观察与保护、做好宣传等方面分析。
答案:可能原因:迁徙路线上缺少湿地等休憩和觅食地,疲劳饥饿致死;食用了被污染的鱼虾;人或动物的猎杀等。
保护对策:在迁徙路线上建设与恢复湿地,使湿地间距小于单日迁徙距离;治理水体污染;严禁猎杀;在迁徙路线上建立观测点,组织志愿者观察与保护;做好保护中华秋沙鸭的宣传工作等。

