还剩20页未读,
继续阅读
所属成套资源:2020高考湘教版地理一轮复习教学案()
成套系列资料,整套一键下载
2020版新一线高考地理(湘教版)一轮复习教学案:第1部分第2章第2节对流层大气的受热过程与热力环流
展开
第2节 对流层大气的受热过程与热力环流
最新考纲
考法指南
核心素养
大气受热过程。
以等压线分布图、天气资料图表,日常生产、生活现象为背景,以气温变化的角度切入考查大气的热力状况、运动特点、气温分布变化特征及影响因素等内容,如2018·全国卷Ⅰ·T6~8,2018·全国卷Ⅲ·T6~8,2017·全国卷Ⅰ·T9~11,2017·全国卷Ⅲ·T36(1),2015·全国卷Ⅰ·T37,2015·全国卷Ⅰ·T10、11。
1.区域认知:把握不同区域特征,熟知不同区域的大气热力状况特征。
2.综合思维:依据材料或实例,综合分析大气受热过程及对地理环境的影响。
3.地理实践力:观察身边的自然现象,生产、生活实例,知晓其蕴含的大气热力状况原理。
知识点一| 对流层大气的受热过程
1.大气的垂直分层
垂直分层
气温变化
与人类关系
对流层
随高度升高而降低
大气下热上冷,空气上升,对流现象显著,与人类最密切
平流层
随高度升高而上升
大气平稳,天气晴朗适合飞机飞行
高层大气
随高度增加先降低后升高
存在若干电离层,对无线电通信有重要作用
(1)对流层在不同纬度厚度不同,低纬度为17~18 km,中纬度为10~12 km,高纬度为8~9 km;
(2)平流层的22~27 km处存在臭氧层,是地球生命的天然屏障。
2.对流层大气的受热过程
读大气受热过程示意图,完成问题。
(1)能量来源
①地球大气热量的根本来源:A太阳辐射。
②近地面大气主要、直接的热源:B地面辐射。
③应用——解释“高处不胜寒”现象:海拔越高处,距离地面越远,获得的地面辐射越少,气温越低,因此近地面大气中气温随高度增加而递减。
(2)大气的受热过程
受热过程
具体说明
地理意义
环节1:“太阳暖大地”
绝大部分太阳辐射透过大气射到地面,地面因吸收A太阳辐射能而增温
地面增温→太阳是地面的主要直接热源
环节2:“大地暖大气”
地面被加热,并以B地面辐射的形式向大气传递热量,除少数透过大气射向宇宙空间外,绝大部分被近地面大气中的水汽和二氧化碳等吸收
大气增温→地面是近地面大气的主要直接热源
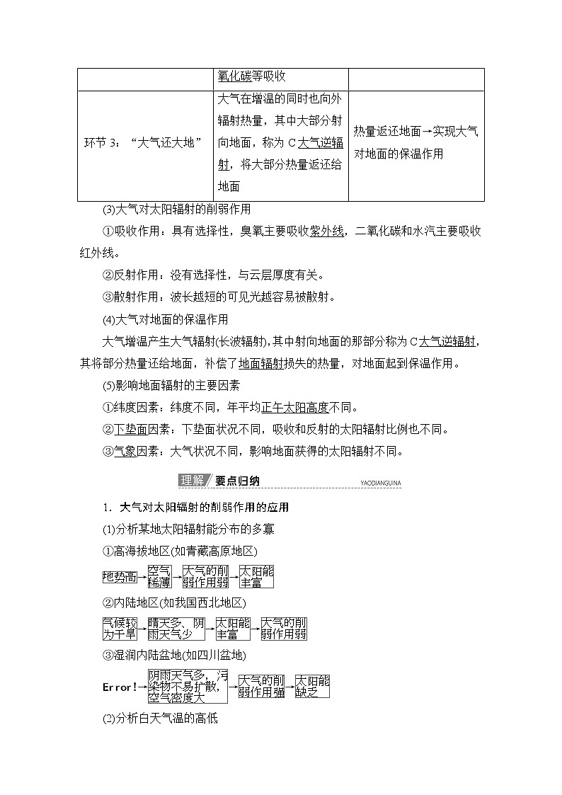
环节3:“大气还大地”
大气在增温的同时也向外辐射热量,其中大部分射向地面,称为C大气逆辐射,将大部分热量返还给地面
热量返还地面→实现大气对地面的保温作用
(3)大气对太阳辐射的削弱作用
①吸收作用:具有选择性,臭氧主要吸收紫外线,二氧化碳和水汽主要吸收红外线。
②反射作用:没有选择性,与云层厚度有关。
③散射作用:波长越短的可见光越容易被散射。
(4)大气对地面的保温作用
大气增温产生大气辐射(长波辐射),其中射向地面的那部分称为C大气逆辐射,其将部分热量还给地面,补偿了地面辐射损失的热量,对地面起到保温作用。
(5)影响地面辐射的主要因素
①纬度因素:纬度不同,年平均正午太阳高度不同。
②下垫面因素:下垫面状况不同,吸收和反射的太阳辐射比例也不同。
③气象因素:大气状况不同,影响地面获得的太阳辐射不同。
1.大气对太阳辐射的削弱作用的应用
(1)分析某地太阳辐射能分布的多寡
①高海拔地区(如青藏高原地区)
→→→
②内陆地区(如我国西北地区)
→→→
③湿润内陆盆地(如四川盆地)
→→→
(2)分析白天气温的高低
2.大气保温作用的应用——主要看大气逆辐射的强弱
(1)解释常在夜晚出现的一些自然现象。
(2)解释温室气体大量排放对全球气候变暖的影响。
→→→
(3)分析农业实践中的一些现象。
①我国北方地区利用温室大棚生产反季节蔬菜。
②深秋农民利用燃烧秸秆制造烟雾预防霜冻。
③华北地区早春农民利用地膜覆盖进行农作物种植。
④干旱、半干旱地区果园中铺沙或鹅卵石,不但能防止土壤水分蒸发,还能增加昼夜温差,有利于水果的糖分积累等。
3.大气受热过程与气温垂直分布
(1)一般情况下,对流层的气温是随着海拔的升高而降低,每升高100 m气温降低0.6 ℃,即气温垂直递减率为0.6 ℃/100 m。
(2)在一定条件下,对流层的某一高度会出现实际气温高于理论气温,甚至是气温随高度的增加而升温的现象,称为逆温。
①逆温现象的形成及消失过程:
②逆温对地理环境的影响:
成雾
早晨多雾的天气太多与逆温有密切关系,它使能见度降低,给人们的出行带来不便,甚至出现交通事故
大气污染
由于逆温现象的存在,空气垂直对流受阻,会造成近地面污染物不能及时扩散,从而危害人体健康
对航空造成影响
逆温多出现在低空,多雾天气对飞机起降带来不便。如果出现在高空,对飞机飞行极为有利,因此大气以平流运动为主,飞行中不会有较大颠簸
考法1 结合原理示意图,考查大气的受热过程
1.如图为地球大气受热过程示意图。读图,大气中( )
A.臭氧层遭到破坏,会导致①增加
B.二氧化碳浓度降低,会使②减少
C.可吸入颗粒物增加,会使③增加
D.出现雾霾,会导致④在夜间减少
B [臭氧层破坏会导致大气吸收紫外线能力减弱,①会减少;二氧化碳浓度降低,会使大气吸收地面辐射能力减弱,②会减少;可吸入颗粒物增加,大气反射等削弱太阳辐射能力增加,地面吸收太阳辐射(③)会减少;出现雾霾天气,会增强大气逆辐射作用,④在夜间会增加。]
考法2 结合统计图表,考查大气的受热过程原理的应用
(2017·全国卷Ⅰ)我国某地为保证葡萄植株安全越冬,采用双层覆膜技术(两层覆膜间留有一定空间),效果显著。下图中的曲线示意当地寒冷期(12月至次年2月)丰、枯雪年的平均气温日变化和丰、枯雪年的膜内平均温度日变化。据此完成2~4题。
2.图中表示枯雪年膜内平均温度日变化的曲线是( )
A.① B.②
C.③ D.④
3.该地寒冷期( )
A.最低气温高于-16 ℃
B.气温日变化因积雪状况差异较大
C.膜内温度日变化因积雪状况差异较大
D.膜内温度日变化与气温日变化一致
4.该地可能位于( )
A.吉林省 B.河北省
C.山西省 D.新疆维吾尔自治区
2.B 3.C 4.D [第2题,丰雪年阴天多,加之积雪覆盖薄膜,膜内平均温度日变化较小,为曲线①;枯雪年晴天较多,薄膜覆盖积雪少,膜内平均温度日变化较大,为曲线②;③④曲线表示的温度较低,为膜外温度。第3题,根据图中①②两条曲线可以看出,积雪的多少影响了膜内温度的日变化。该题的统计数据是“平均气温”,因此不能确定该地寒冷期最低气温高于-16 ℃。图中曲线③④基本平行,说明积雪的多少并没有明显地影响到膜外气温的日变化。对比曲线①②和③④,其变化明显不同。第4题,该地日最高气温出现在北京时间16时左右,当地时间应该为14时左右,由此推断该地位于东六区附近,加上寒冷、种植葡萄等因素,综合考虑可能位于我国新疆维吾尔自治区。]
气温的日变化大小主要看昼夜温差的大小。要结合大气受热过程原理,主要从地势高低、天气状况、下垫面性质等方面分析。
1.地势高低:地势高→大气稀薄→白天大气的削弱作用和夜晚大气的保温作用都弱→昼夜温差大。
2.天气状况:晴朗的天气条件下,白天大气的削弱作用和夜晚大气的保温作用都弱→昼夜温差大。
3.下垫面性质:下垫面的比热容大→地面增温和降温速度都慢→昼夜温差小,如海洋的昼夜温差一般小于陆地。
考法3 结合区域分布图,考查大气受热过程在区域气温分析中的应用
(2018·全国卷Ⅰ)小明同学7月从重庆出发到贵州毕节旅游,收集到的相关高速公路信息如下图所示。据此完成第5题。
5.避暑是小明此次旅游的目的之一。导致7月毕节气温较重庆低的主导因素是( )
A.地形 B.纬度位置
C.海陆位置 D.大气环流
A [重庆位于四川盆地,海拔较低,气温较高,且受山地阻挡,不易散热,外界气流越过山地下沉时,增温作用较强,毕节位于云贵高原,海拔较高,气温较低,A正确。]
考法4 结合景观图片,考查大气受热过程原理的应用
下图为在上海郊区一个蔬菜大棚拍摄的照片,棚顶为黑色的尼龙网,而不是常见的白色的塑料膜或者透明玻璃。据此回答6~7题。
6.由此推断,此时段上海的天气可能是( )
A.连续不断的对流雨
B.持续的伏旱
C.连续的霜冻
D.台风来临,狂风暴雨
7.在此季节,农民这样做的主要目的是( )
A.增加大气逆辐射,提高夜间温度
B.减少地面辐射,防止夜间温度过低
C.增加地面辐射,提高农作物存活率
D.削弱太阳辐射,减少农作物水分蒸腾
6.B 7.D [第6题,棚顶为黑色的尼龙网,黑色尼龙网有削弱太阳辐射的作用,所以此时段上海可能是持续的伏旱天气。尼龙网不能防雨;防御霜冻天气应用白色的塑料膜或透明玻璃。第7题,结合上题分析可知,其主要目的是削弱太阳辐射,减少农作物水分蒸腾。这样做不能增加地面辐射。伏旱时夜间温度较高,没有必要提高温度或担心低温。]
[再练一题](教师用书独具)
(2019·宜春模拟)物体收入辐射能与支出辐射能的差值称为辐射差额。下图为上海某日某地地面辐射差额的日变化图。读图,回答(1)~(2)题。
(1)下列关于该地该日的说法最可能的是( )
A.昼长为a→b→c时段
B.日出发生在a之前
C.日落发生在c之后
D.b为一天中气温最高时
(2)从图中可以发现:该地该日正值区阴影面积远大于负值区阴影面积,导致这种现象的影响因素有( )
①昼长因素 ②地面辐射 ③大气的散射 ④大气逆辐射
A.①② B.②③
C.③④ D.①④
(1)B (2)D [第(1)题,从图中辐射差额及一天中最高气温差异分析,一天中最高气温出现在14时,辐射差额正值最大出现在13时,辐射差额最大和一天中最高气温出现时间相差大致1小时,可推测出,辐射差额由负值转正值大致在日出后1小时,由正值转到负值的时刻一般在日落前1小时。第(2)题,该地该日正值区阴影面积远大于负值区阴影面积,说明物体收入辐射能明显大于支出辐射能,物体收入辐射主要来源于太阳辐射及大气逆辐射。昼长越长,地面收入的辐射越多;大气逆辐射越强,地面收入的辐射越多;地面辐射和大气的散射为支出辐射能。]
考法5 结合气温分布示意图,考查太阳受热过程及其影响
白露是9月的头一个节气。《月令七十二候集解》中说:“八月节……阴气渐重,露凝而白也。”天气逐渐转凉,人们会在清晨时分发现地面和叶子上有许多露珠,这是因为夜晚有水汽凝结在上面。白露由此得名。下图是白露(9月8日前后)到秋分(9月23日前后)期间我国各地平均气温日较差分布图。据此回答8~9题。
8.白露到秋分期间平均气温日较差最大的地区是( )
A.东北地区 B.华北地区
C.西北地区 D.华南地区
9.俗语“白露身不露”喻示着( )
A.南方地区气温日较差显著,应防夜间着凉
B.北方地区夜间气温明显降低,应防夜间着凉
C.高原山区紫外线强烈,不宜外出以免灼伤
D.我国南北普遍降雨,出门需备雨伞
8.C 9.B [第8题,依据图中平均气温日较差的大小可知,西北地区的平均气温日较差最大(≥16 ℃)。第9题,白露时节在9月份,我国北方白天气温仍较高,但夜间气温已渐低,故“身不露”喻示着晚上睡觉应盖被子以防着凉。]
知识点二| 热力环流与大气的水平运动
1.热力环流的形成
(1)形成原因:地面冷热不均。
(2)形成过程:地区间冷热不均→空气的上升或下沉→同一水平面上的气压差异→大气的水平运动。
具体如下图所示,读图,探究下列问题:
①近地面冷热与气流垂直运动有何关系?
[提示] 近地面热,气流上升;近地面冷,气流下沉。
②近地面与高空的气压高低有何关系?
[提示] 近地面气压总是大于高空的气压。
③近地面的气压高低与冷热有何关系?
[提示] 近地面热,形成低压;近地面冷,形成高压。
④气流的水平运动流向有何特点?
[提示] 总是从高压指向低压。
2.常见的热力环流分析
(1)海陆风
读海陆风成因示意图,完成问题。
①成因分析——海陆热力性质差异是前提和关键。
②影响与应用:海陆风使海滨地区气温日较差减小,夏季气温较低,空气较湿润,是避暑的好地方。
(2)山谷风
读山谷风成因示意图,完成问题。
①成因分析——山坡的热力变化是关键。
②影响与应用:山谷和盆地常因夜间冷的山风吹向谷底,使谷底和盆地内形成逆温层,大气稳定,易造成大气污染。所以,山谷地区不宜布局有污染的工业。
(3)市区与郊区之间的热力环流
读城市与郊区之间的热力环流图,完成问题。
①成因分析——“城市热岛”的形成是突破口。
②影响与应用:一般将绿化带布置在气流下沉处以及下沉距离以内,而将卫星城或污染较重的工厂布置在下沉距离之外。
3.大气的水平运动——风
(1)形成风的直接原因:水平气压梯度力。
(2)高空风与近地面风的特点比较
类型
受力
风向
图示(北半球)
高空风
水平气压梯度力和地转偏向力
与等压线平行
近地面风
水平气压梯度力、地转偏向力、摩擦力
与等压线之间成一夹角
地形的狭管作用,当气流由开阔地带流入地形构成的峡谷时,由于空气不能大量堆积,于是加速流过峡谷,风速增大,这种地形峡谷对气流的影响称为“狭管效应”。
考法1 结合相关统计图表考查热力环流的形成原理
(2019·浙江五校联考)读某地近地面和高空四点气压图(单位:hPa),回答1~2题。
1.若近地面和高空四点构成热力环流,则流动方向为( )
A.O→P→M→N→O
B.P→O→M→N→P
C.M→N→P→O→M
D.N→M→O→P→N
2.下面图中正确表示N地在垂直方向上等温面与等压面配置的是( )
1.A 2.A [第1题,读图可知,M、N为近地面两点,O、P为高空两点,且气压M高于N,O高于P,故O、P分别对应于N、M上空,气流在水平方向上由M流向N,O流向P;M地气压高,说明是近地面气温较低处,气流由P下沉至M;N地气压低,则N为近地面气温较高处,气流由N上升至O。故A项正确。第2题,图中显示N地为近地面热低压区,故气温高于两侧、气压低于两侧,进而判断出N地的等温面和等压面的弯曲形状,故A项正确。]
考法2 结合相关示意图,考查热力环流的特点与影响
(2019·河南商丘九校联考)特朗勃墙是一种依靠墙体独特的构造设计,无机械动力、无传统能源消耗、仅依靠被动式收集太阳能为建筑供暖的集热墙体。其冬季白天工作原理如下图。读图,回答3~4题。
3.图示特朗勃墙向室内供暖,利用的原理是( )
A.对流层大气的直接热源是地面辐射
B.地面的直接热源是太阳辐射
C.不同物质比热容存在差异
D.空气隔层的温室效应
4.根据图示可知( )
A.集热墙可能为白色
B.乙气流为上升气流
C.甲气流为暖气流,流出空气隔层
D.丙气流为暖气流,流进空气隔层
3.D 4.C [第3题,空气隔层的温室效应使图中左侧气温上升,进而引起室内空气循环。第4题,白墙反射率高,为尽可能多吸收太阳辐射,应采用黑色的集热墙面;图中左侧集热墙和玻璃之间空气被加热,气温高,气流上升,甲为暖气流从空气隔层中流出,乙为下沉气流,丙为冷气流,流进空气隔层。]
考法3 结合等值线分布图,考查热力环流的特点与影响
下面a、b两图为山东半岛7月份多个气象站观测到的海陆风转换时间等值线的空间分布图(单位:时)。据此完成5~6题。
5.关于a、b两图中海陆风的说法,正确的是( )
A.a图为海风转陆风时刻,风力由内陆向沿海加强
B.a图为陆风转海风时刻,风力由沿海向内陆减弱
C.b图为海风转陆风时刻,风力由内陆向沿海减弱
D.b图为陆风转海风时刻,风力由沿海向内陆加强
6.根据图中等值线的分布特点及规律分析,以下说法正确的是( )
A.山东半岛北部地区海风开始时间早,向内陆推进速度快
B.山东半岛中部地区海风结束时间晚,持续时间较长
C.陆风转海风时间等值线基本上与海岸线平行,沿海早于内陆
D.山东半岛东南部地区等值线稀疏,海陆风现象不明显
5.B 6.C [第5题,夜间,陆地降温快,气温相对较低,气压较高,而海洋降温慢,气温相对较高,气压较低,风从陆地吹向海洋(即陆风);相反,白天风从海洋吹向陆地(即海风)。a图主要示意上午,因此表示陆风转海风时刻;图中沿海时间等值线较稀疏,内陆较密集,因此风力由沿海向内陆减弱,故B正确,A错误。b图主要示意日落后的夜晚,因此表示海风转陆风时刻,图中沿海时间等值线较密集,内陆较稀疏,因此风力由内陆向沿海增强,故C、D错误。第6题,读图a可知,山东半岛北部地区海风开始时间比中部早但比东部晚,时间等值线较密反映向内陆推进速度较慢。山东半岛中部地区海风开始和结束时间都晚,持续时间(约10小时)与其他地区差不多;读图a可知,陆风转海风时间等值线基本上与海岸线平行,且沿海早于内陆;读图a、b可知,山东半岛东南部地区等值线较稀疏,说明海陆风推进速度较快,表明海陆风现象明显。]
考法4 结合文字材料,考查热力环流的特点及影响
夏季绿洲、湖泊的最高气温比其毗邻的沙漠戈壁低30 ℃左右,水分的蒸发量要少一半,和沿海湿润地区差不多。其原因是沙漠戈壁和绿洲、湖泊对太阳辐射的反射率不同,白天,在阳光照射下,沙漠戈壁干燥地面增温快,绿洲、湖泊地区增温慢,通过大气的环流作用,暖空气被带到绿洲、湖泊上空,形成一个上热下冷的逆温层,上下层空气间的热交换难以进行,下层冷气团得以保持稳定,因而形成一个湿润、凉爽的小气候。这种现象被称为“冷岛效应”。据此完成7~8题。
7.“冷岛效应”产生的根本原因是( )
A.不同纬度的光照差异
B.不同下垫面的热量差异
C.不同高度的气压差异
D.不同海陆位置的水分差异
8.“冷岛效应”能( )
A.促进绿洲植物的蒸腾作用
B.减少绿洲地面的水分蒸发
C.加快绿洲上空的热量交换
D.抑制绿洲地区农作物生长
7.B 8.B [第7题,根据材料可知,沙漠戈壁和绿洲、湖泊对太阳辐射的反射率不同,导致沙漠戈壁与绿洲、湖泊地区出现温差,在绿洲、湖泊上空形成逆温层。所以“冷岛效应”产生的根本原因是不同下垫面的热量差异。第8题,“冷岛效应”导致绿洲、湖泊气温偏低,绿洲植物的蒸腾作用减弱,绿洲地面的水分蒸发减少;“冷岛效应”使绿洲上空的热量交换变慢,水分蒸发减少,绿洲土壤相对湿润,有利于绿洲地区农作物生长。]
考法5 结合等压线示意图,考查风向的判断
(2019·绍兴模拟)读图,回答9~10题。
9.甲地的气压值可能是( )
A.1 031百帕 B.1 017百帕
C.1 013百帕 D.1 000百帕
10.若甲地位于南半球,则下列说法正确的是( )
A.M地为偏南风 B.N地为偏西风
C.M地为偏北风 D.N地为偏南风
9.B 10.A [第9题,图中两个等压面的差值是15百帕,甲位于1 015等压面之下,故气压值介于1 015至1 030之间。第10题,图中a、b等压线分别与1 015、1 000等压面相交,故a、b等压线数值分别为1 015、1 000;依据风向判读法,南半球受地转偏向力影响向左偏,可判断M地风向为偏南风、N地为偏北风。]
(1)风向的判断
第一步:在等压线图中,按要求画出过该点的切线并作垂直于切线的虚线箭头(由高压指向低压,但并非一定指向低压中心),表示水平气压梯度力的方向。
第二步:确定南、北半球后,面向水平气压梯度力的方向向右(北半球)或左(南半球)偏转30°~45°角(近地面风向可依此角度偏转,若为高空,则偏转90°),画出实线箭头,即为经过该点的风向。如图所示(以北半球气压场为例)。
(2)风力的判读
风力的大小取决于水平气压梯度力的大小,因此,等压线密集处,水平气压梯度力大,风力大,反之则小。如下图,风力:A>B>C>D。
学科素养提能——地理图表专攻(六)| 等压面图的判读
等压面是空间气压相等的各点所组成的面。由于同一高度,各地气压不相等,等压面在空间不是平面,而是像地形一样起伏不平。采用绘制地形图的方法,用等高线将起伏不平的等压面投影到平面图上,就构成了等压面图。常见的等压面图有以下三种:用高度数轴反映等压面高度分布的图示(图1),用不同等压线的空间分布反映等压面剖面的图示(图2),反映某等压面的高度空间分布的图示(图3)。
图1 等压面分布图 图2 等压面剖面图
图3 某等压面的高度分布图
1.判读此类图应知应会的基础知识
(1)在垂直方向上,高度越高,气压值越低(如下图)。
地表受热均匀时的等压面状况 地表受热不均时的等压面状况
图A 图B
(2)若海拔相同、冷热均匀,等压面与等高面重合且与地面平行(如图A)。
(3)若地面冷热不均,等压面发生弯曲,等压面向上凸的地方为高压区,向下凹的地方为低压区(如图B)。
(4)同一地区,高空和近地面气压高低相反,等压面凹凸方向相反(如下图所示)。
2.此类图的判读流程
[母题示例] (2014·山东高考·节选)下图为甲地所在区域某时刻高空两个等压面P1和P2的空间分布示意图,图中甲、乙两地经度相同。此时甲地近地面的风向为( )
A.东南风 B.西南风
C.东北风 D.西北风
[解图流程]
[尝试解答] B
正压大气是一种假设的大气状态。在这种大气中,等压面和等温面在所有高度上都相重合。斜压大气更接近实际情况,指等压面和等温面出现交角的大气状态。下图是北半球1月份某地近地面垂直方向的斜压大气示意图。读图,回答1~2题。
1.图中M地正东方向吹( )
A.东南风 B.东北风
C.西北风 D.西南风
2.根据M地附近的大气状态判断,M地可能( )
A.受西伯利亚高压控制
B.是位于华北平原的某城市
C.受亚洲低压控制
D.位于台风中心
1.A 2.B [第1题,根据等压面弯曲的情况判断,M地为低压中心,东面气流向中心汇聚,此地位于北半球,气流受地转偏向力的作用向右偏,形成东南风。第2题,由上题可知,M地中心气压低,不会受西伯利亚高压控制;1月份不会出现台风活动,但华北平原上的城市由于热岛效应,可能形成低压中心。]
随堂小测| 检验复习效果
(2018·山东济南第二次模拟)下面为台湾五地4~9月海陆风出现日数统计表(5年平均值)。读表,完成1~3题。
月份
站名
4
5
6
7
8
9
花莲(24°N)
14.6
20.0
21.6
20.4
19.4
17.6
台东(22.7°N)
20.2
18.0
20.2
19.0
21.8
16.6
台南(23°N)
21.4
21.4
19.6
22.2
21.6
21.2
台中(24.1°N)
10.8
15.0
20.4
20.0
18.8
15.8
桃园(25°N)
12.2
14.6
14.0
22.2
19.0
10.6
说明:这里所探讨的海陆风需具备以下三个方面的条件:①风向在一昼夜中有向海向陆的变化;②海风至少要持续吹3小时;③最小风速不低于1.5米/秒。
1.桃园和台南均位于台湾西部,两者在海陆风出现日数上却存在较大差异,原因可能是( )
①两者的地形差异 ②两者的纬度位置差异 ③不同季风的影响强度和时间长短 ④东部山地对气流的阻挡强度 ⑤附近海域的洋流性质差异
A.①④ B.②③
C.①② D.④⑤
2.与位于台湾东部的台东相比,位于台湾西部的台南的海陆风的出现日数多,主要影响因素是( )
A.大气环流 B.地形
C.地表物质组成 D.洋流
3.6~9月,对台湾南部各地而言,对海陆风的形成造成最大干扰的因素可能是( )
A.西南季风 B.地形
C.台风 D.洋流
1.B 2.B 3.C [第1题,台南与桃园均位于较为平坦的西部,两地地形没有差别;两地均位于中央山脉的西侧,山地的阻挡不会导致两地的海陆风产生差异;附近海域的洋流性质相同,①④⑤错。由纬度可知,桃园与台南纬度差别明显,两地纬度的差别导致两地受季风影响的强度和时间也出现较为明显的差别。第2题,与台东相比,台南海陆风的出现日数多,是因为台湾东部海拔高于西部,台南海拔较台东低,气温较台东高,白天海洋与陆地气压差大,海风势力强,所以海陆风天数多。第3题,6—9月为我国台风多发时期,台风的发生频率高,对海陆风干扰强度大。]
(2015·四川高考)下图为北半球某平原城市冬季等温线分布图。读图,回答4~5题。
4.该城市可能位于( )
A.回归线附近大陆西岸
B.40°N附近大陆西岸
C.回归线附近大陆东岸
D.40°N附近大陆东岸
5.市中心与郊区的气温差异导致市中心( )
A.降水的可能性较郊区大
B.降雪的可能性较郊区大
C.大气污染物不易扩散至郊区
D.不易受郊区燃烧秸秆烟雾的影响
4.D 5.A [第4题,该城市冬季气温在0 ℃以下,说明冬季寒冷,不可能位于纬度较低的回归线附近的大陆东西两岸,故排除A、C两项;40°N附近大陆西岸,冬季温和,气温在0 ℃以上,故B错误;40°N附近大陆东岸,冬季寒冷干燥,气温在0 ℃以下,故选D。第5题,受热岛效应影响,市中心气温高于郊区,气流上升,水汽易冷却凝结形成降水,而郊区气温较低,气流下沉,不易形成降水,故选A;由于此时市区的气温较高,所以降雪的可能性不大,故B错误;市区与郊区冷热不均形成城郊热力环流,市区上升气流将污染物带至郊区,而由郊区流向市区的气流可将燃烧秸秆产生的烟雾带至市区,故C、D两项都错误。]
第2节 对流层大气的受热过程与热力环流
最新考纲
考法指南
核心素养
大气受热过程。
以等压线分布图、天气资料图表,日常生产、生活现象为背景,以气温变化的角度切入考查大气的热力状况、运动特点、气温分布变化特征及影响因素等内容,如2018·全国卷Ⅰ·T6~8,2018·全国卷Ⅲ·T6~8,2017·全国卷Ⅰ·T9~11,2017·全国卷Ⅲ·T36(1),2015·全国卷Ⅰ·T37,2015·全国卷Ⅰ·T10、11。
1.区域认知:把握不同区域特征,熟知不同区域的大气热力状况特征。
2.综合思维:依据材料或实例,综合分析大气受热过程及对地理环境的影响。
3.地理实践力:观察身边的自然现象,生产、生活实例,知晓其蕴含的大气热力状况原理。
知识点一| 对流层大气的受热过程
1.大气的垂直分层
垂直分层
气温变化
与人类关系
对流层
随高度升高而降低
大气下热上冷,空气上升,对流现象显著,与人类最密切
平流层
随高度升高而上升
大气平稳,天气晴朗适合飞机飞行
高层大气
随高度增加先降低后升高
存在若干电离层,对无线电通信有重要作用
(1)对流层在不同纬度厚度不同,低纬度为17~18 km,中纬度为10~12 km,高纬度为8~9 km;
(2)平流层的22~27 km处存在臭氧层,是地球生命的天然屏障。
2.对流层大气的受热过程
读大气受热过程示意图,完成问题。
(1)能量来源
①地球大气热量的根本来源:A太阳辐射。
②近地面大气主要、直接的热源:B地面辐射。
③应用——解释“高处不胜寒”现象:海拔越高处,距离地面越远,获得的地面辐射越少,气温越低,因此近地面大气中气温随高度增加而递减。
(2)大气的受热过程
受热过程
具体说明
地理意义
环节1:“太阳暖大地”
绝大部分太阳辐射透过大气射到地面,地面因吸收A太阳辐射能而增温
地面增温→太阳是地面的主要直接热源
环节2:“大地暖大气”
地面被加热,并以B地面辐射的形式向大气传递热量,除少数透过大气射向宇宙空间外,绝大部分被近地面大气中的水汽和二氧化碳等吸收
大气增温→地面是近地面大气的主要直接热源
环节3:“大气还大地”
大气在增温的同时也向外辐射热量,其中大部分射向地面,称为C大气逆辐射,将大部分热量返还给地面
热量返还地面→实现大气对地面的保温作用
(3)大气对太阳辐射的削弱作用
①吸收作用:具有选择性,臭氧主要吸收紫外线,二氧化碳和水汽主要吸收红外线。
②反射作用:没有选择性,与云层厚度有关。
③散射作用:波长越短的可见光越容易被散射。
(4)大气对地面的保温作用
大气增温产生大气辐射(长波辐射),其中射向地面的那部分称为C大气逆辐射,其将部分热量还给地面,补偿了地面辐射损失的热量,对地面起到保温作用。
(5)影响地面辐射的主要因素
①纬度因素:纬度不同,年平均正午太阳高度不同。
②下垫面因素:下垫面状况不同,吸收和反射的太阳辐射比例也不同。
③气象因素:大气状况不同,影响地面获得的太阳辐射不同。
1.大气对太阳辐射的削弱作用的应用
(1)分析某地太阳辐射能分布的多寡
①高海拔地区(如青藏高原地区)
→→→
②内陆地区(如我国西北地区)
→→→
③湿润内陆盆地(如四川盆地)
→→→
(2)分析白天气温的高低
2.大气保温作用的应用——主要看大气逆辐射的强弱
(1)解释常在夜晚出现的一些自然现象。
(2)解释温室气体大量排放对全球气候变暖的影响。
→→→
(3)分析农业实践中的一些现象。
①我国北方地区利用温室大棚生产反季节蔬菜。
②深秋农民利用燃烧秸秆制造烟雾预防霜冻。
③华北地区早春农民利用地膜覆盖进行农作物种植。
④干旱、半干旱地区果园中铺沙或鹅卵石,不但能防止土壤水分蒸发,还能增加昼夜温差,有利于水果的糖分积累等。
3.大气受热过程与气温垂直分布
(1)一般情况下,对流层的气温是随着海拔的升高而降低,每升高100 m气温降低0.6 ℃,即气温垂直递减率为0.6 ℃/100 m。
(2)在一定条件下,对流层的某一高度会出现实际气温高于理论气温,甚至是气温随高度的增加而升温的现象,称为逆温。
①逆温现象的形成及消失过程:
②逆温对地理环境的影响:
成雾
早晨多雾的天气太多与逆温有密切关系,它使能见度降低,给人们的出行带来不便,甚至出现交通事故
大气污染
由于逆温现象的存在,空气垂直对流受阻,会造成近地面污染物不能及时扩散,从而危害人体健康
对航空造成影响
逆温多出现在低空,多雾天气对飞机起降带来不便。如果出现在高空,对飞机飞行极为有利,因此大气以平流运动为主,飞行中不会有较大颠簸
考法1 结合原理示意图,考查大气的受热过程
1.如图为地球大气受热过程示意图。读图,大气中( )
A.臭氧层遭到破坏,会导致①增加
B.二氧化碳浓度降低,会使②减少
C.可吸入颗粒物增加,会使③增加
D.出现雾霾,会导致④在夜间减少
B [臭氧层破坏会导致大气吸收紫外线能力减弱,①会减少;二氧化碳浓度降低,会使大气吸收地面辐射能力减弱,②会减少;可吸入颗粒物增加,大气反射等削弱太阳辐射能力增加,地面吸收太阳辐射(③)会减少;出现雾霾天气,会增强大气逆辐射作用,④在夜间会增加。]
考法2 结合统计图表,考查大气的受热过程原理的应用
(2017·全国卷Ⅰ)我国某地为保证葡萄植株安全越冬,采用双层覆膜技术(两层覆膜间留有一定空间),效果显著。下图中的曲线示意当地寒冷期(12月至次年2月)丰、枯雪年的平均气温日变化和丰、枯雪年的膜内平均温度日变化。据此完成2~4题。
2.图中表示枯雪年膜内平均温度日变化的曲线是( )
A.① B.②
C.③ D.④
3.该地寒冷期( )
A.最低气温高于-16 ℃
B.气温日变化因积雪状况差异较大
C.膜内温度日变化因积雪状况差异较大
D.膜内温度日变化与气温日变化一致
4.该地可能位于( )
A.吉林省 B.河北省
C.山西省 D.新疆维吾尔自治区
2.B 3.C 4.D [第2题,丰雪年阴天多,加之积雪覆盖薄膜,膜内平均温度日变化较小,为曲线①;枯雪年晴天较多,薄膜覆盖积雪少,膜内平均温度日变化较大,为曲线②;③④曲线表示的温度较低,为膜外温度。第3题,根据图中①②两条曲线可以看出,积雪的多少影响了膜内温度的日变化。该题的统计数据是“平均气温”,因此不能确定该地寒冷期最低气温高于-16 ℃。图中曲线③④基本平行,说明积雪的多少并没有明显地影响到膜外气温的日变化。对比曲线①②和③④,其变化明显不同。第4题,该地日最高气温出现在北京时间16时左右,当地时间应该为14时左右,由此推断该地位于东六区附近,加上寒冷、种植葡萄等因素,综合考虑可能位于我国新疆维吾尔自治区。]
气温的日变化大小主要看昼夜温差的大小。要结合大气受热过程原理,主要从地势高低、天气状况、下垫面性质等方面分析。
1.地势高低:地势高→大气稀薄→白天大气的削弱作用和夜晚大气的保温作用都弱→昼夜温差大。
2.天气状况:晴朗的天气条件下,白天大气的削弱作用和夜晚大气的保温作用都弱→昼夜温差大。
3.下垫面性质:下垫面的比热容大→地面增温和降温速度都慢→昼夜温差小,如海洋的昼夜温差一般小于陆地。
考法3 结合区域分布图,考查大气受热过程在区域气温分析中的应用
(2018·全国卷Ⅰ)小明同学7月从重庆出发到贵州毕节旅游,收集到的相关高速公路信息如下图所示。据此完成第5题。
5.避暑是小明此次旅游的目的之一。导致7月毕节气温较重庆低的主导因素是( )
A.地形 B.纬度位置
C.海陆位置 D.大气环流
A [重庆位于四川盆地,海拔较低,气温较高,且受山地阻挡,不易散热,外界气流越过山地下沉时,增温作用较强,毕节位于云贵高原,海拔较高,气温较低,A正确。]
考法4 结合景观图片,考查大气受热过程原理的应用
下图为在上海郊区一个蔬菜大棚拍摄的照片,棚顶为黑色的尼龙网,而不是常见的白色的塑料膜或者透明玻璃。据此回答6~7题。
6.由此推断,此时段上海的天气可能是( )
A.连续不断的对流雨
B.持续的伏旱
C.连续的霜冻
D.台风来临,狂风暴雨
7.在此季节,农民这样做的主要目的是( )
A.增加大气逆辐射,提高夜间温度
B.减少地面辐射,防止夜间温度过低
C.增加地面辐射,提高农作物存活率
D.削弱太阳辐射,减少农作物水分蒸腾
6.B 7.D [第6题,棚顶为黑色的尼龙网,黑色尼龙网有削弱太阳辐射的作用,所以此时段上海可能是持续的伏旱天气。尼龙网不能防雨;防御霜冻天气应用白色的塑料膜或透明玻璃。第7题,结合上题分析可知,其主要目的是削弱太阳辐射,减少农作物水分蒸腾。这样做不能增加地面辐射。伏旱时夜间温度较高,没有必要提高温度或担心低温。]
[再练一题](教师用书独具)
(2019·宜春模拟)物体收入辐射能与支出辐射能的差值称为辐射差额。下图为上海某日某地地面辐射差额的日变化图。读图,回答(1)~(2)题。
(1)下列关于该地该日的说法最可能的是( )
A.昼长为a→b→c时段
B.日出发生在a之前
C.日落发生在c之后
D.b为一天中气温最高时
(2)从图中可以发现:该地该日正值区阴影面积远大于负值区阴影面积,导致这种现象的影响因素有( )
①昼长因素 ②地面辐射 ③大气的散射 ④大气逆辐射
A.①② B.②③
C.③④ D.①④
(1)B (2)D [第(1)题,从图中辐射差额及一天中最高气温差异分析,一天中最高气温出现在14时,辐射差额正值最大出现在13时,辐射差额最大和一天中最高气温出现时间相差大致1小时,可推测出,辐射差额由负值转正值大致在日出后1小时,由正值转到负值的时刻一般在日落前1小时。第(2)题,该地该日正值区阴影面积远大于负值区阴影面积,说明物体收入辐射能明显大于支出辐射能,物体收入辐射主要来源于太阳辐射及大气逆辐射。昼长越长,地面收入的辐射越多;大气逆辐射越强,地面收入的辐射越多;地面辐射和大气的散射为支出辐射能。]
考法5 结合气温分布示意图,考查太阳受热过程及其影响
白露是9月的头一个节气。《月令七十二候集解》中说:“八月节……阴气渐重,露凝而白也。”天气逐渐转凉,人们会在清晨时分发现地面和叶子上有许多露珠,这是因为夜晚有水汽凝结在上面。白露由此得名。下图是白露(9月8日前后)到秋分(9月23日前后)期间我国各地平均气温日较差分布图。据此回答8~9题。
8.白露到秋分期间平均气温日较差最大的地区是( )
A.东北地区 B.华北地区
C.西北地区 D.华南地区
9.俗语“白露身不露”喻示着( )
A.南方地区气温日较差显著,应防夜间着凉
B.北方地区夜间气温明显降低,应防夜间着凉
C.高原山区紫外线强烈,不宜外出以免灼伤
D.我国南北普遍降雨,出门需备雨伞
8.C 9.B [第8题,依据图中平均气温日较差的大小可知,西北地区的平均气温日较差最大(≥16 ℃)。第9题,白露时节在9月份,我国北方白天气温仍较高,但夜间气温已渐低,故“身不露”喻示着晚上睡觉应盖被子以防着凉。]
知识点二| 热力环流与大气的水平运动
1.热力环流的形成
(1)形成原因:地面冷热不均。
(2)形成过程:地区间冷热不均→空气的上升或下沉→同一水平面上的气压差异→大气的水平运动。
具体如下图所示,读图,探究下列问题:
①近地面冷热与气流垂直运动有何关系?
[提示] 近地面热,气流上升;近地面冷,气流下沉。
②近地面与高空的气压高低有何关系?
[提示] 近地面气压总是大于高空的气压。
③近地面的气压高低与冷热有何关系?
[提示] 近地面热,形成低压;近地面冷,形成高压。
④气流的水平运动流向有何特点?
[提示] 总是从高压指向低压。
2.常见的热力环流分析
(1)海陆风
读海陆风成因示意图,完成问题。
①成因分析——海陆热力性质差异是前提和关键。
②影响与应用:海陆风使海滨地区气温日较差减小,夏季气温较低,空气较湿润,是避暑的好地方。
(2)山谷风
读山谷风成因示意图,完成问题。
①成因分析——山坡的热力变化是关键。
②影响与应用:山谷和盆地常因夜间冷的山风吹向谷底,使谷底和盆地内形成逆温层,大气稳定,易造成大气污染。所以,山谷地区不宜布局有污染的工业。
(3)市区与郊区之间的热力环流
读城市与郊区之间的热力环流图,完成问题。
①成因分析——“城市热岛”的形成是突破口。
②影响与应用:一般将绿化带布置在气流下沉处以及下沉距离以内,而将卫星城或污染较重的工厂布置在下沉距离之外。
3.大气的水平运动——风
(1)形成风的直接原因:水平气压梯度力。
(2)高空风与近地面风的特点比较
类型
受力
风向
图示(北半球)
高空风
水平气压梯度力和地转偏向力
与等压线平行
近地面风
水平气压梯度力、地转偏向力、摩擦力
与等压线之间成一夹角
地形的狭管作用,当气流由开阔地带流入地形构成的峡谷时,由于空气不能大量堆积,于是加速流过峡谷,风速增大,这种地形峡谷对气流的影响称为“狭管效应”。
考法1 结合相关统计图表考查热力环流的形成原理
(2019·浙江五校联考)读某地近地面和高空四点气压图(单位:hPa),回答1~2题。
1.若近地面和高空四点构成热力环流,则流动方向为( )
A.O→P→M→N→O
B.P→O→M→N→P
C.M→N→P→O→M
D.N→M→O→P→N
2.下面图中正确表示N地在垂直方向上等温面与等压面配置的是( )
1.A 2.A [第1题,读图可知,M、N为近地面两点,O、P为高空两点,且气压M高于N,O高于P,故O、P分别对应于N、M上空,气流在水平方向上由M流向N,O流向P;M地气压高,说明是近地面气温较低处,气流由P下沉至M;N地气压低,则N为近地面气温较高处,气流由N上升至O。故A项正确。第2题,图中显示N地为近地面热低压区,故气温高于两侧、气压低于两侧,进而判断出N地的等温面和等压面的弯曲形状,故A项正确。]
考法2 结合相关示意图,考查热力环流的特点与影响
(2019·河南商丘九校联考)特朗勃墙是一种依靠墙体独特的构造设计,无机械动力、无传统能源消耗、仅依靠被动式收集太阳能为建筑供暖的集热墙体。其冬季白天工作原理如下图。读图,回答3~4题。
3.图示特朗勃墙向室内供暖,利用的原理是( )
A.对流层大气的直接热源是地面辐射
B.地面的直接热源是太阳辐射
C.不同物质比热容存在差异
D.空气隔层的温室效应
4.根据图示可知( )
A.集热墙可能为白色
B.乙气流为上升气流
C.甲气流为暖气流,流出空气隔层
D.丙气流为暖气流,流进空气隔层
3.D 4.C [第3题,空气隔层的温室效应使图中左侧气温上升,进而引起室内空气循环。第4题,白墙反射率高,为尽可能多吸收太阳辐射,应采用黑色的集热墙面;图中左侧集热墙和玻璃之间空气被加热,气温高,气流上升,甲为暖气流从空气隔层中流出,乙为下沉气流,丙为冷气流,流进空气隔层。]
考法3 结合等值线分布图,考查热力环流的特点与影响
下面a、b两图为山东半岛7月份多个气象站观测到的海陆风转换时间等值线的空间分布图(单位:时)。据此完成5~6题。
5.关于a、b两图中海陆风的说法,正确的是( )
A.a图为海风转陆风时刻,风力由内陆向沿海加强
B.a图为陆风转海风时刻,风力由沿海向内陆减弱
C.b图为海风转陆风时刻,风力由内陆向沿海减弱
D.b图为陆风转海风时刻,风力由沿海向内陆加强
6.根据图中等值线的分布特点及规律分析,以下说法正确的是( )
A.山东半岛北部地区海风开始时间早,向内陆推进速度快
B.山东半岛中部地区海风结束时间晚,持续时间较长
C.陆风转海风时间等值线基本上与海岸线平行,沿海早于内陆
D.山东半岛东南部地区等值线稀疏,海陆风现象不明显
5.B 6.C [第5题,夜间,陆地降温快,气温相对较低,气压较高,而海洋降温慢,气温相对较高,气压较低,风从陆地吹向海洋(即陆风);相反,白天风从海洋吹向陆地(即海风)。a图主要示意上午,因此表示陆风转海风时刻;图中沿海时间等值线较稀疏,内陆较密集,因此风力由沿海向内陆减弱,故B正确,A错误。b图主要示意日落后的夜晚,因此表示海风转陆风时刻,图中沿海时间等值线较密集,内陆较稀疏,因此风力由内陆向沿海增强,故C、D错误。第6题,读图a可知,山东半岛北部地区海风开始时间比中部早但比东部晚,时间等值线较密反映向内陆推进速度较慢。山东半岛中部地区海风开始和结束时间都晚,持续时间(约10小时)与其他地区差不多;读图a可知,陆风转海风时间等值线基本上与海岸线平行,且沿海早于内陆;读图a、b可知,山东半岛东南部地区等值线较稀疏,说明海陆风推进速度较快,表明海陆风现象明显。]
考法4 结合文字材料,考查热力环流的特点及影响
夏季绿洲、湖泊的最高气温比其毗邻的沙漠戈壁低30 ℃左右,水分的蒸发量要少一半,和沿海湿润地区差不多。其原因是沙漠戈壁和绿洲、湖泊对太阳辐射的反射率不同,白天,在阳光照射下,沙漠戈壁干燥地面增温快,绿洲、湖泊地区增温慢,通过大气的环流作用,暖空气被带到绿洲、湖泊上空,形成一个上热下冷的逆温层,上下层空气间的热交换难以进行,下层冷气团得以保持稳定,因而形成一个湿润、凉爽的小气候。这种现象被称为“冷岛效应”。据此完成7~8题。
7.“冷岛效应”产生的根本原因是( )
A.不同纬度的光照差异
B.不同下垫面的热量差异
C.不同高度的气压差异
D.不同海陆位置的水分差异
8.“冷岛效应”能( )
A.促进绿洲植物的蒸腾作用
B.减少绿洲地面的水分蒸发
C.加快绿洲上空的热量交换
D.抑制绿洲地区农作物生长
7.B 8.B [第7题,根据材料可知,沙漠戈壁和绿洲、湖泊对太阳辐射的反射率不同,导致沙漠戈壁与绿洲、湖泊地区出现温差,在绿洲、湖泊上空形成逆温层。所以“冷岛效应”产生的根本原因是不同下垫面的热量差异。第8题,“冷岛效应”导致绿洲、湖泊气温偏低,绿洲植物的蒸腾作用减弱,绿洲地面的水分蒸发减少;“冷岛效应”使绿洲上空的热量交换变慢,水分蒸发减少,绿洲土壤相对湿润,有利于绿洲地区农作物生长。]
考法5 结合等压线示意图,考查风向的判断
(2019·绍兴模拟)读图,回答9~10题。
9.甲地的气压值可能是( )
A.1 031百帕 B.1 017百帕
C.1 013百帕 D.1 000百帕
10.若甲地位于南半球,则下列说法正确的是( )
A.M地为偏南风 B.N地为偏西风
C.M地为偏北风 D.N地为偏南风
9.B 10.A [第9题,图中两个等压面的差值是15百帕,甲位于1 015等压面之下,故气压值介于1 015至1 030之间。第10题,图中a、b等压线分别与1 015、1 000等压面相交,故a、b等压线数值分别为1 015、1 000;依据风向判读法,南半球受地转偏向力影响向左偏,可判断M地风向为偏南风、N地为偏北风。]
(1)风向的判断
第一步:在等压线图中,按要求画出过该点的切线并作垂直于切线的虚线箭头(由高压指向低压,但并非一定指向低压中心),表示水平气压梯度力的方向。
第二步:确定南、北半球后,面向水平气压梯度力的方向向右(北半球)或左(南半球)偏转30°~45°角(近地面风向可依此角度偏转,若为高空,则偏转90°),画出实线箭头,即为经过该点的风向。如图所示(以北半球气压场为例)。
(2)风力的判读
风力的大小取决于水平气压梯度力的大小,因此,等压线密集处,水平气压梯度力大,风力大,反之则小。如下图,风力:A>B>C>D。
学科素养提能——地理图表专攻(六)| 等压面图的判读
等压面是空间气压相等的各点所组成的面。由于同一高度,各地气压不相等,等压面在空间不是平面,而是像地形一样起伏不平。采用绘制地形图的方法,用等高线将起伏不平的等压面投影到平面图上,就构成了等压面图。常见的等压面图有以下三种:用高度数轴反映等压面高度分布的图示(图1),用不同等压线的空间分布反映等压面剖面的图示(图2),反映某等压面的高度空间分布的图示(图3)。
图1 等压面分布图 图2 等压面剖面图
图3 某等压面的高度分布图
1.判读此类图应知应会的基础知识
(1)在垂直方向上,高度越高,气压值越低(如下图)。
地表受热均匀时的等压面状况 地表受热不均时的等压面状况
图A 图B
(2)若海拔相同、冷热均匀,等压面与等高面重合且与地面平行(如图A)。
(3)若地面冷热不均,等压面发生弯曲,等压面向上凸的地方为高压区,向下凹的地方为低压区(如图B)。
(4)同一地区,高空和近地面气压高低相反,等压面凹凸方向相反(如下图所示)。
2.此类图的判读流程
[母题示例] (2014·山东高考·节选)下图为甲地所在区域某时刻高空两个等压面P1和P2的空间分布示意图,图中甲、乙两地经度相同。此时甲地近地面的风向为( )
A.东南风 B.西南风
C.东北风 D.西北风
[解图流程]
[尝试解答] B
正压大气是一种假设的大气状态。在这种大气中,等压面和等温面在所有高度上都相重合。斜压大气更接近实际情况,指等压面和等温面出现交角的大气状态。下图是北半球1月份某地近地面垂直方向的斜压大气示意图。读图,回答1~2题。
1.图中M地正东方向吹( )
A.东南风 B.东北风
C.西北风 D.西南风
2.根据M地附近的大气状态判断,M地可能( )
A.受西伯利亚高压控制
B.是位于华北平原的某城市
C.受亚洲低压控制
D.位于台风中心
1.A 2.B [第1题,根据等压面弯曲的情况判断,M地为低压中心,东面气流向中心汇聚,此地位于北半球,气流受地转偏向力的作用向右偏,形成东南风。第2题,由上题可知,M地中心气压低,不会受西伯利亚高压控制;1月份不会出现台风活动,但华北平原上的城市由于热岛效应,可能形成低压中心。]
随堂小测| 检验复习效果
(2018·山东济南第二次模拟)下面为台湾五地4~9月海陆风出现日数统计表(5年平均值)。读表,完成1~3题。
月份
站名
4
5
6
7
8
9
花莲(24°N)
14.6
20.0
21.6
20.4
19.4
17.6
台东(22.7°N)
20.2
18.0
20.2
19.0
21.8
16.6
台南(23°N)
21.4
21.4
19.6
22.2
21.6
21.2
台中(24.1°N)
10.8
15.0
20.4
20.0
18.8
15.8
桃园(25°N)
12.2
14.6
14.0
22.2
19.0
10.6
说明:这里所探讨的海陆风需具备以下三个方面的条件:①风向在一昼夜中有向海向陆的变化;②海风至少要持续吹3小时;③最小风速不低于1.5米/秒。
1.桃园和台南均位于台湾西部,两者在海陆风出现日数上却存在较大差异,原因可能是( )
①两者的地形差异 ②两者的纬度位置差异 ③不同季风的影响强度和时间长短 ④东部山地对气流的阻挡强度 ⑤附近海域的洋流性质差异
A.①④ B.②③
C.①② D.④⑤
2.与位于台湾东部的台东相比,位于台湾西部的台南的海陆风的出现日数多,主要影响因素是( )
A.大气环流 B.地形
C.地表物质组成 D.洋流
3.6~9月,对台湾南部各地而言,对海陆风的形成造成最大干扰的因素可能是( )
A.西南季风 B.地形
C.台风 D.洋流
1.B 2.B 3.C [第1题,台南与桃园均位于较为平坦的西部,两地地形没有差别;两地均位于中央山脉的西侧,山地的阻挡不会导致两地的海陆风产生差异;附近海域的洋流性质相同,①④⑤错。由纬度可知,桃园与台南纬度差别明显,两地纬度的差别导致两地受季风影响的强度和时间也出现较为明显的差别。第2题,与台东相比,台南海陆风的出现日数多,是因为台湾东部海拔高于西部,台南海拔较台东低,气温较台东高,白天海洋与陆地气压差大,海风势力强,所以海陆风天数多。第3题,6—9月为我国台风多发时期,台风的发生频率高,对海陆风干扰强度大。]
(2015·四川高考)下图为北半球某平原城市冬季等温线分布图。读图,回答4~5题。
4.该城市可能位于( )
A.回归线附近大陆西岸
B.40°N附近大陆西岸
C.回归线附近大陆东岸
D.40°N附近大陆东岸
5.市中心与郊区的气温差异导致市中心( )
A.降水的可能性较郊区大
B.降雪的可能性较郊区大
C.大气污染物不易扩散至郊区
D.不易受郊区燃烧秸秆烟雾的影响
4.D 5.A [第4题,该城市冬季气温在0 ℃以下,说明冬季寒冷,不可能位于纬度较低的回归线附近的大陆东西两岸,故排除A、C两项;40°N附近大陆西岸,冬季温和,气温在0 ℃以上,故B错误;40°N附近大陆东岸,冬季寒冷干燥,气温在0 ℃以下,故选D。第5题,受热岛效应影响,市中心气温高于郊区,气流上升,水汽易冷却凝结形成降水,而郊区气温较低,气流下沉,不易形成降水,故选A;由于此时市区的气温较高,所以降雪的可能性不大,故B错误;市区与郊区冷热不均形成城郊热力环流,市区上升气流将污染物带至郊区,而由郊区流向市区的气流可将燃烧秸秆产生的烟雾带至市区,故C、D两项都错误。]
相关资料
更多

