还剩32页未读,
继续阅读
所属成套资源:2020高考湘教版地理一轮复习提分讲义()
成套系列资料,整套一键下载
2020高三地理一轮复习提分教程(湘教版)讲义:必修2第2章城市与环境第1讲
展开
第1讲 城市空间结构
考纲展示
考查方向
1.城市的空间结构及其形成原因。
2.不同规模城市服务功能的差异。
1.以城市功能分布图、地租曲线图、城市规划图等为背景,考查城市功能区的特点、分布及成因,分析影响城市内部空间结构形成和变化的原因。
2.以区域地图、聚落分布图等为背景,考查影响聚落的形成和分布的地理条件,考查不同等级城市服务功能的差异。
基础全面梳理
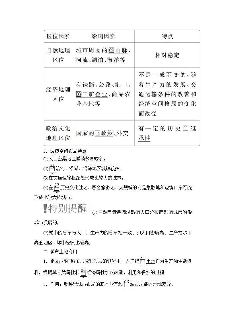
一 城市区位分析
1.区位:指某一事物与其他事物的空间关系。
2.区位因素
3.城镇空间布局特点
(1)人口密集地区城镇数量较多。
(2)沿河、沿湖、沿海地区城镇较多。
(3)在交通运输枢纽处形成比较大的城市。
(4)在历史文化胜地、著名旅游地、大规模的商品集散地和边境口岸可能形成比较大的城市。
(1)自然因素是通过影响人口分布而影响城市的形成与发展的。
(2)城市的分布与人口、生产力的分布相一致,即人口密度高、生产力水平高的地区,城市密度也较高。
二 城市土地利用
1.定义:指在城市形成和发展的过程中,人们把土地作为生产和生活资料,根据其自然属性和经济属性加以改造、利用和保护的过程。
2.作用:反映出城市布局的基本形态和城市功能的地域差异。
3.类型:商业用地、工业用地、政府机关用地、住宅用地、休憩用地及绿化地带、交通用地和其他公共事业用地、农业用地和水面。
三 城市功能分区和空间结构
1.城市功能分区
2.城市空间结构
(1)西方城市学说:有A同心圆、B扇形和C多核心三种理论模式。
(2)中国古代:城市规划在城市用地和功能分区上反映出严格的等级制度,同时又因地制宜,自由布置。
四 中心地理论
1.概念:研究城市空间组织和功能布局的一种城市区位理论。
2.作用:探讨了一定区域内城镇等级、规模、职能间的关系,并采用六边形图形对城镇等级与规模关系加以概括。
3.主要内容
(1)城镇规模:大小与数量成反比。
(2)城镇空间分布:主要受制于商业因素、行政因素和交通运输因素。
(3)高级中心地:服务范围大,彼此相距远,六边形数目少;低级中心地相反。
(4)层次性:高级中心地包容低级中心地,高级服务范围覆盖低级服务范围,从而构成层次分明的空间网络系统。
1.城市功能分区是否等于城市用地?
城市功能分区和城市用地是两个不同的概念,商业用地不等同于商业区,商业用地是指商业活动占用的土地,而商业区中除了商业活动外,还有住宅用地、交通用地等。
2.城市功能区在城市形成初期就有吗?
没有。城市形成初期,功能单一,各种活动混在一起,没有明确的功能分区。随着城市规模扩大,同类活动在空间上集聚,才形成了功能分区。
3.同一等级城市规模相近,对吗?
不对。不同地区的同一等级的城市受区域环境的影响,发展速度、产业结构、城市规模等差异很大。如拉萨与武汉属于同一等级城市,规模相差很大。
考点深度研析
考点 城市区位与城市等级体系
1.城市区位分析
2.城市等级体系
3.影响城市等级体系的因素
城市等级的提高和服务范围扩大需要的基本条件有:优越的地理位置、发达的交通或丰富的资源条件支撑,此外,人口条件也是影响因素之一,具体内容对比如下:
影响因素
影响
表现
地理位置
地理位置优越,腹地广阔,服务范围大,发展条件优越,潜力大
优越的地理位置能极大地提高城市等级,扩大服务范围,如上海市的城市规模的变化过程与它所处的地理位置关系密切
资源条件
位于资源丰富地区的城市,能够获得支撑城市进一步发展的资源条件
为城市发展提供丰富的物质(如粮食、副食品等)条件、丰富的劳动力条件、丰富的城市用地等
交通条件
位于交通枢纽上的城市,能够通过便利的交通为更远的居民提供服务,使其服务范围扩大
铁路枢纽城市、公路枢纽城市、港口城市等
人口条件
城市为服务区的居民提供货物和服务,服务人口要达到门槛人口
位于人口稠密地区的城市服务范围相对较小;相反,位于人口稀少地区的城市服务范围相对较大
(2018·全国卷Ⅲ)大别山区某国家级贫困县农民可分为跨村种田大户农民、种植自家承包地农民、本地务工务农兼业农民和常年外出务工农民等类型。该县以当地优势资源为基础的加工企业在县城活力较弱,但在中心集镇活力较强。下图示意该县居民点的等级结构。据此完成(1)~(3)题。
(1)与县城相比,中心集镇以当地优势资源为基础的加工企业活力较强的主要原因是( )
A.基础设施较完善 B.更接近消费市场
C.资金供应较充裕 D.更易招募劳动力
(2)面向某类型农民的需求,有专家建议在该县推进“村—中心集镇双栖”居住模式。这种模式旨在方便该类型农民( )
A.从事商业活动 B.留守子女上学
C.兼顾务工务农 D.扩大种田规模
(3)为了实施乡村振兴战略,带领农民脱贫致富,该国家级贫困县可采取的有效措施是( )
①推广大规模机械化种植 ②鼓励外出务工农民回乡创业 ③引导传统农民多种经营 ④推进中心集镇房地产开发
A.①② B.②③ C.③④ D.①④
[思维探究]
[答案] (1)D (2)C (3)B
考向1 城市等级体系
(2018·山东日照4月校际联合期中)下图表示我国东部地区甲、乙两城市三个年份的常住人口密度分布,图中楼高表示2000年城市商务楼相对高度。据此完成(1)~(2)题。
(1)下列说法正确的是( )
A.1982年甲城市人口规模小于乙城市
B.1982~2000年甲城市的人口总量减少
C.2000年甲城市中心常住人口密度大于乙城市
D.1982~2000年两市市中心常住人口密度变化相同
答案 C
解析 1982年甲城市常住人口密度大,城区范围大,人口规模大于乙城市,A项错误;1982~2000年甲城市距市中心较近地区的常住人口密度减小,距市中心较远地区常住人口密度增加,且城区范围扩大,人口总量可能增加,B项错误;根据图中数值,2000年甲城市中心常住人口密度大于乙城市,C项正确;1982~2000年两市市中心常住人口密度变化不同,甲市减小,乙市增大,D项错误。
(2)2000年两城市等级及功能区分布的推断,正确的有( )
①甲城市的服务范围大于乙城市 ②甲城市的中心商务区位于M处 ③甲城市的卫星城位于N处 ④乙城市的卫星城位于Q处 ⑤乙城市的中心商务区位于P处
A.①③⑤ B.②③④ C.①②④ D.③④⑤
答案 A
解析 2000年,甲城市的等级高,规模大,服务范围大于乙城市,①正确;根据商务楼相对高度,甲城市的中心商务区位于距M处约8~10千米处,②错误;甲城市的卫星城位于N处,该地人口密度形成次高峰,③正确;乙城市的规模小,服务范围小,没有卫星城位于Q处,④错误;根据商务楼相对高度,乙城市的中心商务区位于P处,⑤正确。
考向2 城市区位
(2018·河南联考)以古都西安为核心的关中平原城市群,人才集中,发展迅速。2018年1月9日国务院批复的《关中平原城市群发展规划》要求,关中平原城市群要以建设具有国际影响力的国家级城市群为目标,深度融入“一带一路”建设,突出特色,发挥对西北地区发展的核心引领作用和向西开放的战略支撑作用。读关中平原城市之间的铁路交通联系示意图,完成(1)~(3)题。
(1)西安市在古代就是世界著名的大城市,推动其发展的主导因素是( )
A.河流 B.地形 C.交通 D.政治
答案 D
解析 西安是古代都城,其发展的主导因素是政治。
(2)关中城市群能够发挥对西北地区发展的核心引领作用,其突出优势在于( )
①基础设施完善 ②地理位置优越 ③经济、技术水平高 ④历史文化悠久
A.①② B.③④ C.①③ D.②④
答案 C
解析 引领西北地区发展主要依赖高水平的服务功能和经济、技术实力。
(3)关中城市群进一步发展的方向,正确的是( )
①发挥廉价劳动力优势,积极承接东部产业转移 ②充分利用文化古迹,大力发展关中特色旅游业 ③发挥农业技术优势,建设西北地区商品粮基地 ④积极对接“一带一路”建设,发展现代物流业
A.①② B.③④ C.①③ D.②④
答案 D
解析 关中城市群要突出特色,发挥对西北地区发展的核心引领作用和向西开放的战略支撑作用,应发挥人才技术优势,发展高新技术产业;利用文化古迹,大力发展关中特色旅游业;利用交通枢纽优势,发展立体的现代物流业;发挥农业技术优势,开发现代农业新技术等。
构建合理城市群的基本思路
党的十九大报告强调以城市群为主体构建大中小城市和小城镇协调发展的城镇格局。主要目的是进一步强化城市群在我国城镇化战略格局中的主体地位,通过城市群的科学规划、合理布局,更好发挥城市群内部不同城市和小城镇相对密集分布、规模经济和范围经济显著、分工协作关系紧密的优势,形成大中小城市和小城镇协调发展的城镇格局。
(1)进一步加强对城市群发展的规划引导,完成城市群和都市圈规划,根据城市发展规律合理确定城市群和都市圈的范围,防止盲目扩大范围。
(2)强化城市群和都市圈内现代交通、信息、电力、管道等基础设施网络的规划、布局和建设,发挥基础设施网络对城镇合理布局和分工的支撑和引领作用。
(3)在统一市场、公平竞争基础上,形成合理的城市间分工协作关系,在优化并发挥好核心城市辐射功能的同时,把核心城市的非核心功能疏解到其他城市或小城镇,形成功能互补的协作关系,更好发挥城市群内部城市和小城镇的协同效应。
(4)建立健全城市群内部城市和城镇间跨行政区的协调机制,统筹考虑一些具有跨区域影响、需要共同规划应对和相互补偿合作的问题,形成整体合力。
(5)坚持生态优先,合理划定城市群需要保护的绿色生态空间,合理布局环保基础设施,形成合理的生态补偿机制,促进城市群绿色可持续发展。
考点 城市土地利用和功能分布
1.城市土地利用的集聚效应形成不同功能区
2.城市主要功能区的形态、特征与分布
3.城市形态(城市地域形态)
地域
形态
团块状
组团式
条带状或
放射状
影响
因素
平原地形,市中心吸引作用
城市用地限制或河流阻隔、规划控制等
沿交通线分布或受地形、河流限制
布局
特点
各组成部分比较集中,连成一片
城市由几片组成,每片就近组织各自的生产和生活,各片互不连属
城市沿主要交通干线或地形区延伸
主要
优点
便于集中设置比较完善的基础设施,各种设施的利用率高,方便生活,便于管理,节省投资
便于城市扩大规模,有利于城市环境保护
城市各部分接近郊区,亲近自然
主要
缺点
易造成城市环境污染
用地分散,各片联系不大方便,市政建设投资大
城市交通主要集中于某一方向,且运距很长
城市
举例
中国成都、合肥、美国华盛顿
重庆、上海浦东新区
兰州、延安、洛阳、西宁、宜昌
4.城市内部空间结构的形成和变化
(1)距离市中心的远近对城市功能区的影响
(2)交通通达度对城市功能区的影响
交通通达度越好,土地价格或地租越高。城市不同区位土地的交通通达度不同,地租高低也就相应地存在着差异,因而形成不同的功能区。
(3)其他因素对城市功能分区的影响
(2018·全国卷Ⅱ)澳门半岛以低矮的丘陵为主,现在的部分土地是历年填海而成的。下图示意澳门半岛山丘分布、街道格局及部分街道名称。据此完成(1)~(2)题。
(1)由于填海造地,海岸线向海推移距离最长的地方位于澳门半岛的( )
A.东北部 B.西北部 C.东南部 D.西南部
(2)澳门老城区少见自行车,原因可能是老城区街道( )
A.狭窄 B.曲折 C.坡大 D.路面凹凸
[思维探究]
[答案] (1)C (2)C
考向1 城市功能分区的判断
(2018·湖南常德期末)读我国某城市规划图,完成(1)~(2)题。
(1)图中拟建住宅区和拟建道路都合理的是( )
A.N、① B.M、② C.Q、③ D.P、④
答案 B
解析 图中拟建道路①占用农田,拟建居民住宅区N距铁路太近,不合理,A项错误;M靠近林地,环境好,②道路不占农田,都合理,B项正确;Q靠近风景区,会影响景区环境协调,C项错误;P靠近铁路,④线路太远,不合理,D项错误。
(2)现代城市居民出行越来越多地使用公共交通工具,公共自行车悄然兴起,蓬勃发展。工作日的6:00和17:00,下列地点停放的公共自行车最多的分别是( )
A.a c B.b c C.c d D.b d
答案 C
解析 工作日的6:00是早晨,居民大多准备骑车上班,去a(火车站)的可能性小,A项错误。6时出发,c(住宅区)可能自行车最多;17:00刚下班或准备下班,d(工业区)可能停放的公共自行车最多,C项正确。工作日居民去b(商业区)的可能性小,B、D两项错误。
考向2 城市地域结构模式
(2018·河北五个一联盟二模)读我国某大城市规划图,完成(1)~(3)题。
(1)该城市空间形态未来的发展方向最有可能是( )
A.围绕一个核心向四周扩展
B.沿河流呈条带状延展
C.围绕多个核心向四周扩展
D.沿交通线呈条带状延展
答案 C
解析 读图分析可知,该城区由城市道路以及A、B、C、D、E五个组团组成,最可能围绕多核心,组团式向四周扩展,故A项错误,C项正确;城市空间形态不是团块状的,不是沿河流呈条带状延展的,也不是沿交通线呈条带状延展的,B、D两项错误。
(2)该城市水厂(水1、水2、水3)以及污水处理厂(污1、污2)布局均合理的是( )
A.水1和污2 B.水2和污2
C.水3和污1 D.水2和污1
答案 D
解析 城市水厂应该布局在河流的上游,而且水质要不受到污染,读图分析可知,该城市整体地势北高南低,西河和东河大体自北向南流,水2位于西河的上游,而且周围环境较好,水质较好;水1位于东河的上游,但是在农田附近,容易受到农业污染;水3的上游分布有污水处理厂,不合理;污水处理厂应该位于河流的下游,污1位于西河和中河的下游,布局合理;污2位于东河的上游地区,不合理。
(3)与E组团相比,B组团布置物流中心的优势区位条件是( )
A.邻近高速公路,交通便利
B.地形平坦开阔,可利用空间充足
C.靠近山区,环境优美
D.分布在郊区,土地租金低
答案 A
解析 影响物流中心的区位因素主要有交通、土地面积、地价等因素。读图分析可知,B组团位于西河与高速公路的交汇处,交通便利,A项正确;B组团位于河流的上游,地势较高,土地面积较小,B项错误;环境优美对物流中心的分布影响较小,C项错误;E地比B地更远离市中心,D项错误。
考向3 城市内部空间结构的形成和变化
(2018·广东深圳南山期末)城市社会空间结构是指城市阶层结构的地理位置与空间结构的表征,下图为2000年和2010年广州市社会空间结构抽象图,其中数字1代表老城区。读图,完成(1)~(2)题。
(1)图中数字6代表的是( )
A.低收入阶层居住区
B.高收入阶层居住区
C.外来人口和本地居民混居区
D.农业人口散居区
答案 C
解析 图中数字6代表的功能区在城市的周围,高级住宅区和低级住宅区相背分布,不可能是高级住宅区和低级住宅区,农业人口散居区应位于农村,图示城市社会空间结构,故A、B、D三项错误。在城市的外围,靠近工业区,应该以外来打工人口为主,同时混合本地居民,C项正确。
(2)2000~2010年间促使广州市城市社会空间结构发生变化的主导因素是( )
A.交通因素 B.经济因素
C.政策因素 D.环境因素
答案 B
解析 城市各地的地租不同,商业、工业、住宅等付租能力也不同,根据各自付租能力和地价差异,各项活动之间发生竞争并导致同类活动在空间上高度集聚,所以2000~2010年间促使广州市城市社会空间结构发生变化的主导因素是经济因素。
1.城市功能区合理布局的方法
2.城市三大功能区的判断方法
(1)看面积:住宅区面积最大,其次是工业区,商业区面积最小。
(2)看距市中心远近:一般情况下,距离市中心由近及远依次为商业区、住宅区、工业区。
(3)看形态:商业区一般呈点状、条状,住宅区和工业区一般呈片状。
(4)看人口变化:商业区昼夜人口差别最大,白天人口多,晚上人口少;住宅区与商业区变化相反;工业区人口昼夜差别最小。
(5)看建筑物密度:商业区建筑物高大稠密,住宅区次之,工业区建筑物密度最小。
(6)看分布趋势:住宅区、工业区不断向郊外移动,市中心比例逐年下降;商业区虽也有向郊区交通便捷处移动的趋势,但幅度较小,在市中心上升幅度较大。
素能专项突破
图表解读 城市功能分区和地租曲线图的判读
(2018·海南高考)某中心城市,各方向发展比较均衡,城市中心附近人口和产业分布过于集中,交通拥堵,人居环境较差。下图示意该城市某个方向的土地价格(P)变化。据此完成(1)~(2)题。
(1)为优化城市中心附近的功能布局,在城市更新改造过程中,甲地宜增建( )
A.公园 B.工业园区
C.住宅 D.物流园区
(2)乙地附近比例最大的用地类型可能是( )
A.仓储用地 B.公共绿地
C.工业用地 D.居住用地
[答案] (1)A (2)D
1.地租曲线图的判读
地租曲线图是用来表示城市内部地租的空间分布和变化的图示,一般呈现从市中心向四周随距离变化而变化的规律。常见的地租曲线图有坐标图、立体图、等值线图等(如下图)。
2.城市空间结构图的判读
城市空间结构是单个城市不同功能区的空间分布及其组合,体现各种功能区的分布、特点及其相互关系。城市空间结构图判读要注意:
(1)读图名和图例:这是准确判读的基础,有时图名或图例中会明确告诉我们是哪几种功能区,除三种基本功能区外,还可能有文化区、行政区等。
(2)辨析位置关系:受地租水平和付租能力的影响,一般商业区分布在中心位置,从里向外依次是商业区、住宅区和工业区。有些城市的中心商务区不一定位于城市的几何中心上,如北京市中心为中央国家机关所在地,商业区位于其外围;也有一些港口城市,市中心往往临近港口区,中心商务区也因此偏居一隅。
(3)抓住典型特征:住宅区是城市最基本的功能区,所占面积最大;工业区集聚成片,多位于城市外围,沿主要交通干线分布;商业区是城市的核心区,土地利用集约,占地面积最小。
(4)分析布局合理性:因工业区的污染和住宅区的分化,城市功能区布局的合理性主要从距城市的远近、风向、河流等信息来判断。
①工业区的布局:为减少污染,工业区一般选择布局在城市外围,盛行风下风向(最小风频的上风向)或与盛行风向垂直的郊外,城区河流的下游。高新技术产业区多和科教文化区、环境优美的地区邻近。
②高级住宅区多与高坡、文化区、风景区联系在一起;低级住宅区多与低地、工业区相联系。
(2016·江苏高考)下图为某城市功能分区示意图。读图,回答1~2题。
1.图中最有可能是住宅区的是( )
A.① B.② C.③ D.④
答案 A
解析 住宅区是城市各功能区中占地面积最大的功能区,一般占地面积达40%~60%。读图可知,①功能区占地面积最大,因此最有可能是住宅区,故A项正确。
2.沿甲—乙方向,气温、地租变化趋势曲线最有可能的是( )
答案 C
解析 图中甲侧有山脉,此处气温应明显低于两侧且市中心气温较高;城市地租主要由距离市中心远近和交通通达度决定,一般距市中心越近,地租越高,市中心会出现地租高峰,交通线处往往形成地租水平的次高峰。据此可判断C项正确。
热点探究 城市规划
“城市规划”是规范城市发展建设,研究城市的未来发展、城市的合理布局和综合安排城市各项工程建设的综合部署,是一定时期内城市发展的蓝图,是城市管理的重要组成部分,是城市建设和管理的依据,也是城市规划、城市建设、城市运行三个阶段管理的前提。
1.城市定位:通过分析城市的主要职能,揭示某个城市区别于其他城市本质的差别,创新个性化的城市形象,抓住城市最基本的特征,引领自身发展的目标、占据的空间、扮演的角色、竞争的位置。
2.城市总体规划:是指城市人民政府依据国民经济和社会发展规划以及当地的自然环境、资源条件、历史情况、现状特点,统筹兼顾、综合部署,为确定城市的规模和发展方向,实现城市的经济和社会发展目标,合理利用城市土地,协调城市空间布局等所作的一定期限内的综合部署和具体安排。城市总体规划是城市规划编制工作的第一阶段,也是城市建设和管理的依据。
3.城市产业规划:从当地实际状况出发,充分考虑国际、国内及城市经济发展态势,对城市产业发展的定位、产业体系、产业结构、产业链、空间布局、经济社会环境影响、实施方案等做出一年以上的科学计划。
4.城市交通规划:就是对城市范围内(包括市区和郊区)各种交通作出长期的全面合理安排的计划。城市交通规划同城市布局形式、城市功能分区、城市土地利用、城市道路系统等有密切关系。城市交通规划既是城市总体规划的组成部分,又是制订城市规划布局方案的依据。广义的城市交通规划还包括交通政策的制定,交通方式的选择和交通管理体系方案的拟定等。
5.城市功能区规划:按功能要求将城市中各种物质要素,如工厂、仓库、住宅等进行分区布置,组成一个互相联系、布局合理的有机整体,为城市的各项活动创造良好的环境和条件。根据功能分区的原则确定土地利用和空间布局形式是城市总体规划的一种重要方法。
6.城市规划的意义:城市规划是一项系统性、科学性、政策性和区域性很强的工作。它要预见并合理地确定城市的发展方向、规模和布局,作好环境预测和评价,协调各方面在发展中的关系,统筹安排各项建设,使整个城市的建设和发展达到技术先进、经济合理、“骨肉”协调、环境优美的综合效果,为城市人民的居住、劳动、学习、交通、休息以及各种社会活动创造良好条件。
(2016·全国卷Ⅰ)自20世纪50年代,荷兰的兰斯塔德地区经过多次空间规划,形成城市在外、郊区在内的空间特征:该区中间是一个接近3 000平方千米的“绿心”——乡村地带;四个核心城市和其他城镇呈环状分布在“绿心”的周围,城镇之间设置不可侵占的绿地。四个核心城市各具特殊职能,各城市分工明确,通过快速交通系统连接成具有国际竞争力的城市群。近20年来,该地区城镇扩展程度小,基本维持稳定的城镇结构体系。据此完成1~3题。
1.兰斯塔德地区通过空间规划,限制了该地区各核心城市的( )
A.服务种类 B.服务等级
C.服务范围 D.服务人口
答案 A
解析 根据材料“四个核心城市各具特殊职能,各城市分工明确”可知,该地区的城市职能清晰明确,这限制了各核心城市服务种类的随意变动,故A项正确。
2.兰斯塔德空间规划的实施,显著促进该地区同类产业活动的( )
A.技术创新 B.空间集聚
C.市场拓展 D.产品升级
答案 B
解析 由于各核心城市职能分工明确,所以该地区空间规划的实施,显著促进了该地区同类产业活动的空间集聚,故B项正确。技术创新与产品升级主要受技术投入的影响,与空间规划无关,故A、D两项错误。市场拓展与营销有关,与空间规划无关,故C项错误。
3.兰斯塔德空间规划的实施,可以( )
A.提高乡村人口比重 B.降低人口密度
C.促进城市竞争 D.优化城乡用地结构
答案 D
解析 提高乡村人口比重与城市化水平有关,和经济发展有关,与城市空间规划无关,故A项错误。地区人口密度变化与人口增长有关,与城市空间变化无关,故B项错误。该地区空间规划的实施,通过快速交通系统连接各城市,加强了区内各城市的协调,而不是竞争,并由此提高了整体的国际竞争力,形成了城市群,故C项错误。该地区城市在外围,中心有面积较大的“绿心”,且各城市之间有不可侵占的绿地,这种规划减少了重复建设与土地的浪费,有利于优化城乡用地结构,故D项正确。
配套课时作业
时间:40分钟 满分:100分
一、选择题(共11题,每小题4分,共44分。每小题后面的四个选项中只有一项最符合题意)
(2018·云南楚雄期末质量监测)下图示意某城市房价等值线,读图,完成1~2题。
1.若只考虑空气清新、环境优美等因素,则该城市高档住宅区最可能分布在( )
A.甲 B.乙 C.丙 D.丁
答案 B
解析 图中乙地相对离城区和地铁、公路较远,噪音少,空气清新,环境优美。
2.该城市房价最大差值接近( )
A.3 000元/m2 B.4 000元/m2
C.5 000元/m2 D.6 000元/m2
答案 D
解析 图中房价最高区域在8 000~9 000元/m2之间,最低区域在3 000~4 000元/m2之间,由此得出结论:房价差值在4 000~6 000元/m2之间,最大差值接近6 000 元/m2。
(2017·全国卷Ⅲ)某条城市地铁线穿越大河,途经主要的客流集散地。下图示意该地铁线各站点综合服务等级。据此完成3~5题。
3.地铁站点综合服务等级的高低主要取决于( )
A.站点的用地面积 B.周边的人流量
C.站点的信息化水平 D.周边的环境质量
答案 B
解析 地铁站点主要是供乘客上下车的地点,因而周边人流量的大小决定了地铁站点综合服务等级的高低。地铁站点等级决定了用地面积的大小和信息化水平的高低。周边的环境质量好坏与地铁站点等级高低关系不大。
4.根据所处区位和地铁站点综合服务等级,推测甲、乙、丙站点沿线区域为( )
A.中心商务区 B.森林公园
C.大型住宅区 D.产业园区
答案 A
解析 甲、乙、丙站点位于城市中心附近,站点等级高,彼此距离近,交通便利,应为人口最密集的中心商务区。森林公园的人流量较小,附近站点的等级应较低。大型住宅区占地面积大,一般不会布局在交通最为便利、地价高的城市中心。产业园区一般位于市区外围、交通便利的地方。
5.该城市空间形态的形成最有可能( )
A.围绕一个核心向四周扩展
B.沿河流呈条带状延展
C.围绕多个核心向四周扩展
D.沿交通线呈条带状延展
答案 C
解析 读图可知,地铁沿线分布着多个一级站点,因而有多个核心,故该城市的空间形态是围绕多个核心向四周扩展。由图中的城市环线可以判读出城市空间形态为团块状。
(2018·湖南长沙一模)下图为2014年我国住宅价格等级分布金字塔图。据此完成6~8题。
6.平均每个行政区承载人口最多的是( )
A.极高房价区Ⅰ B.极高房价区Ⅱ
C.低房价区 D.中低房价区
答案 B
解析 平均每个行政区承载人口应该用承载的人口规模除以行政区个数,故B项正确。
7.关于现阶段我国城市人口迁移的方向,下列说法正确的是( )
A.极高房价区Ⅰ人口外迁
B.极高房价区Ⅱ人口外迁
C.低房价区人口大量迁入
D.中低房价区人口迁往高房价区
答案 D
解析 房价的高低主要受经济发达程度影响,经济发达地区一般房价较高,因此人口一般从低房价区迁往高房价区,故D项正确。
8.下列产业中受极高房价影响最大的是( )
A.金融业 B.种植业
C.高新技术产业 D.制造业
答案 D
解析 制造业对劳动力的需求量大,极高房价会造成劳动力数量减少,故D项正确。金融业与高新技术产业从业者工资报酬高,对劳动力的需求量少,因此受极高房价影响不大;种植业主要分布于乡村,故A、B、C三项错误。
(2018·云南师大附中模拟)读某城市合理规划示意图,完成9~11题。
9.对该城市功能区布局的评价,正确的是( )
A.商业区集中,缩小了服务范围
B.N住宅区较M住宅区更合理
C.工业区相对集中,方便企业联系
D.空旷的预留用地适合房地产开发
答案 C
解析 商业区集中,服务功能多,服务范围扩大,不会缩小,A项错误;N住宅区紧靠工业区,污染大,不如M住宅区合理,B项错误;工业区相对集中,方便企业间联系,C项正确;预留用地多用于未来城市发展需要,不一定是房地产开发,D项错误。
10.下列有关图中地理事项的描述,正确的是( )
A.该城市形成仅与河流有密切关系
B.图中①②两地分别适合布局自来水厂和化工厂
C.图中③处适合建大型物流中心
D.图中④处适合营造城市绿化带
答案 B
解析 该地位于丘陵山地区,城市形成与河流、交通、地形等因素都有关,A项错误。图中①位于河流上游,水质好,适合布局自来水厂;②位于河流下游,靠近工业区,应是盛行风的下风向,适合布局有大气污染和水污染的化工厂,B项正确。图中③处位于市中心,地价高,是商业区,不适合建大型物流中心,C项错误。城市绿化带应布局在工业区与居住区之间,D项错误。
11.该城市拟建为绿色生态城市,则城市空间形态的延伸方向应是( )
A.西北方 B.东北方 C.东南方 D.西南方
答案 A
解析 该城市规划合理,工业区应分布在盛行风下风向,则该地盛行西北风。西北方向为城市上风向,空气清新,且靠近河流上游,水源充足,水质好。该城市拟建为绿色生态城市,则城市空间形态的延伸方向应是西北方,A项正确。
二、综合题(共2题,共56分)
12.根据图文材料,回答下列问题。(30分)
瑞典首都斯德哥尔摩,总人口72万,其中一半的人口居住在周边的卫星城。城市土地利用与地铁交通系统有紧密联系。50%以上的市民乘坐公共交通工具出行。下图示意斯德哥尔摩市轨道系统和主要卫星城。
(1)斯德哥尔摩市中心区和卫星城共同组成大斯德哥尔摩市,描述该城市空间形态的特点。(6分)
(2)分析解释斯德哥尔摩市把卫星城建设成为城市分中心的原因。(8分)
(3)该市轨道交通车站设在各城市的中心区,与社区市民广场相连,广场周边被商店、学校及社区基础设施围绕,居住区分布在距离车站600米范围内,车站周围形成高密度住宅区,这样的功能区一般称作混合区。请对这种土地利用方式作出评价。(8分)
(4)图中卫星城③是以高新技术著称的西斯塔科学城,科学园区有750家公司,就业人口中移民占50%,主要来自欧盟、美国和以色列,通信、交通设施完善。请说明该城高科技产业的布局条件。(8分)
答案 (1)围绕市中心区、沿轨道交通线,形成放射状多中心(核心)城市空间形态。
(2)卫星城分担中心城市的职能,缓解中心城市人口、产业高度集中带来的城市环境问题;卫星城也起到城市中心区向外辐射的枢纽和经济增长点的作用。
(3)土地利用集约高效;方便人们乘坐轨道交通出行;同时方便购物,减少人们出行次数,节约时间。
(4)临近大学城,科技人才多;靠近国际机场,交通方便;环境优美舒适;通讯信息联系便捷。
解析 第(1)题,读图可知,图中卫星城均分布在斯德哥尔摩市的主要交通线沿线,城市空间形态呈多核心模式,围绕中心城区呈放射状分布。第(2)题,建设卫星城有利于分散中心城市职能,减轻中心城市压力,有利于解决城市化问题,促进区域发展。第(3)题,土地利用方式的评价主要从居住区与交通车站的距离分析,居住区分布在距离车站600米范围内,车站周围形成高密度住宅区,方便人们乘坐轨道交通,而轨道交通车站设在中心区且靠近商店、学校等方便购物、上学,减少了出行次数,节约时间。第(4)题,高新技术产业布局的条件主要从交通、科技等方面考虑,靠近飞机场及轨道交通,交通条件优越;靠近大学城,科技人才多,有利于高新技术产业发展。
13.(2018·湖北荆州质检)阅读图文材料,回答下列问题。(26分)
定陶隶属于山东省菏泽市,位于山东省西南部的华北平原上。这里盛产小麦、玉米、棉花、花生和瓜果,尤以小麦的优质高产久负盛名。定陶是一座历史悠久的古城,春秋末期,范蠡助越灭吴后,辗转至定陶,遂在此定居经商,“十九年间,三致千金”。自春秋至西汉800多年间,定陶一直是中原地区的水陆交通中心和全国性经济都会,享有“天下之中”的美誉。图一为定陶位置示意图,图二为定陶空间形态分布示意图。
(1)描述山东省的地形特征。(10分)
(2)说明定陶城的城市空间形态,并分析其成因。(8分)
(3)指出历史上定陶城市兴盛的区位因素。(8分)
答案 (1)地形以丘陵和平原为主,中部突起,为山地丘陵区;中部和东部半岛地势高,周围低;东部半岛大都是起伏和缓的丘陵区;西部、北部是黄河冲积而成的平原区,是华北平原的一部分。
(2)形态:大致呈同心圆状(或不规则多边形)。
原因:平原地形;地势平坦开阔;城市建设受其他因素影响较小,城市可向四周延伸。
(3)该地区地形平坦,土壤肥沃;气候温暖湿润,水源充分,灌溉便利,农业发达,物产丰富;水陆交通便利。
解析 第(1)题,描述山东省地形特征,主要从地形类型、地势起伏、地形分布等方面说明。第(2)题,城市空间形态:同心圆结构,扇形结构和多核心结构。由图示可知,该地为同心圆结构,其成因主要受其地形、地势的影响。第(3)题,结合材料,历史上定陶城市兴盛的区位因素可从定陶所处的地形、气候、土壤、水文、交通等方面分析。
第1讲 城市空间结构
考纲展示
考查方向
1.城市的空间结构及其形成原因。
2.不同规模城市服务功能的差异。
1.以城市功能分布图、地租曲线图、城市规划图等为背景,考查城市功能区的特点、分布及成因,分析影响城市内部空间结构形成和变化的原因。
2.以区域地图、聚落分布图等为背景,考查影响聚落的形成和分布的地理条件,考查不同等级城市服务功能的差异。
基础全面梳理
一 城市区位分析
1.区位:指某一事物与其他事物的空间关系。
2.区位因素
3.城镇空间布局特点
(1)人口密集地区城镇数量较多。
(2)沿河、沿湖、沿海地区城镇较多。
(3)在交通运输枢纽处形成比较大的城市。
(4)在历史文化胜地、著名旅游地、大规模的商品集散地和边境口岸可能形成比较大的城市。
(1)自然因素是通过影响人口分布而影响城市的形成与发展的。
(2)城市的分布与人口、生产力的分布相一致,即人口密度高、生产力水平高的地区,城市密度也较高。
二 城市土地利用
1.定义:指在城市形成和发展的过程中,人们把土地作为生产和生活资料,根据其自然属性和经济属性加以改造、利用和保护的过程。
2.作用:反映出城市布局的基本形态和城市功能的地域差异。
3.类型:商业用地、工业用地、政府机关用地、住宅用地、休憩用地及绿化地带、交通用地和其他公共事业用地、农业用地和水面。
三 城市功能分区和空间结构
1.城市功能分区
2.城市空间结构
(1)西方城市学说:有A同心圆、B扇形和C多核心三种理论模式。
(2)中国古代:城市规划在城市用地和功能分区上反映出严格的等级制度,同时又因地制宜,自由布置。
四 中心地理论
1.概念:研究城市空间组织和功能布局的一种城市区位理论。
2.作用:探讨了一定区域内城镇等级、规模、职能间的关系,并采用六边形图形对城镇等级与规模关系加以概括。
3.主要内容
(1)城镇规模:大小与数量成反比。
(2)城镇空间分布:主要受制于商业因素、行政因素和交通运输因素。
(3)高级中心地:服务范围大,彼此相距远,六边形数目少;低级中心地相反。
(4)层次性:高级中心地包容低级中心地,高级服务范围覆盖低级服务范围,从而构成层次分明的空间网络系统。
1.城市功能分区是否等于城市用地?
城市功能分区和城市用地是两个不同的概念,商业用地不等同于商业区,商业用地是指商业活动占用的土地,而商业区中除了商业活动外,还有住宅用地、交通用地等。
2.城市功能区在城市形成初期就有吗?
没有。城市形成初期,功能单一,各种活动混在一起,没有明确的功能分区。随着城市规模扩大,同类活动在空间上集聚,才形成了功能分区。
3.同一等级城市规模相近,对吗?
不对。不同地区的同一等级的城市受区域环境的影响,发展速度、产业结构、城市规模等差异很大。如拉萨与武汉属于同一等级城市,规模相差很大。
考点深度研析
考点 城市区位与城市等级体系
1.城市区位分析
2.城市等级体系
3.影响城市等级体系的因素
城市等级的提高和服务范围扩大需要的基本条件有:优越的地理位置、发达的交通或丰富的资源条件支撑,此外,人口条件也是影响因素之一,具体内容对比如下:
影响因素
影响
表现
地理位置
地理位置优越,腹地广阔,服务范围大,发展条件优越,潜力大
优越的地理位置能极大地提高城市等级,扩大服务范围,如上海市的城市规模的变化过程与它所处的地理位置关系密切
资源条件
位于资源丰富地区的城市,能够获得支撑城市进一步发展的资源条件
为城市发展提供丰富的物质(如粮食、副食品等)条件、丰富的劳动力条件、丰富的城市用地等
交通条件
位于交通枢纽上的城市,能够通过便利的交通为更远的居民提供服务,使其服务范围扩大
铁路枢纽城市、公路枢纽城市、港口城市等
人口条件
城市为服务区的居民提供货物和服务,服务人口要达到门槛人口
位于人口稠密地区的城市服务范围相对较小;相反,位于人口稀少地区的城市服务范围相对较大
(2018·全国卷Ⅲ)大别山区某国家级贫困县农民可分为跨村种田大户农民、种植自家承包地农民、本地务工务农兼业农民和常年外出务工农民等类型。该县以当地优势资源为基础的加工企业在县城活力较弱,但在中心集镇活力较强。下图示意该县居民点的等级结构。据此完成(1)~(3)题。
(1)与县城相比,中心集镇以当地优势资源为基础的加工企业活力较强的主要原因是( )
A.基础设施较完善 B.更接近消费市场
C.资金供应较充裕 D.更易招募劳动力
(2)面向某类型农民的需求,有专家建议在该县推进“村—中心集镇双栖”居住模式。这种模式旨在方便该类型农民( )
A.从事商业活动 B.留守子女上学
C.兼顾务工务农 D.扩大种田规模
(3)为了实施乡村振兴战略,带领农民脱贫致富,该国家级贫困县可采取的有效措施是( )
①推广大规模机械化种植 ②鼓励外出务工农民回乡创业 ③引导传统农民多种经营 ④推进中心集镇房地产开发
A.①② B.②③ C.③④ D.①④
[思维探究]
[答案] (1)D (2)C (3)B
考向1 城市等级体系
(2018·山东日照4月校际联合期中)下图表示我国东部地区甲、乙两城市三个年份的常住人口密度分布,图中楼高表示2000年城市商务楼相对高度。据此完成(1)~(2)题。
(1)下列说法正确的是( )
A.1982年甲城市人口规模小于乙城市
B.1982~2000年甲城市的人口总量减少
C.2000年甲城市中心常住人口密度大于乙城市
D.1982~2000年两市市中心常住人口密度变化相同
答案 C
解析 1982年甲城市常住人口密度大,城区范围大,人口规模大于乙城市,A项错误;1982~2000年甲城市距市中心较近地区的常住人口密度减小,距市中心较远地区常住人口密度增加,且城区范围扩大,人口总量可能增加,B项错误;根据图中数值,2000年甲城市中心常住人口密度大于乙城市,C项正确;1982~2000年两市市中心常住人口密度变化不同,甲市减小,乙市增大,D项错误。
(2)2000年两城市等级及功能区分布的推断,正确的有( )
①甲城市的服务范围大于乙城市 ②甲城市的中心商务区位于M处 ③甲城市的卫星城位于N处 ④乙城市的卫星城位于Q处 ⑤乙城市的中心商务区位于P处
A.①③⑤ B.②③④ C.①②④ D.③④⑤
答案 A
解析 2000年,甲城市的等级高,规模大,服务范围大于乙城市,①正确;根据商务楼相对高度,甲城市的中心商务区位于距M处约8~10千米处,②错误;甲城市的卫星城位于N处,该地人口密度形成次高峰,③正确;乙城市的规模小,服务范围小,没有卫星城位于Q处,④错误;根据商务楼相对高度,乙城市的中心商务区位于P处,⑤正确。
考向2 城市区位
(2018·河南联考)以古都西安为核心的关中平原城市群,人才集中,发展迅速。2018年1月9日国务院批复的《关中平原城市群发展规划》要求,关中平原城市群要以建设具有国际影响力的国家级城市群为目标,深度融入“一带一路”建设,突出特色,发挥对西北地区发展的核心引领作用和向西开放的战略支撑作用。读关中平原城市之间的铁路交通联系示意图,完成(1)~(3)题。
(1)西安市在古代就是世界著名的大城市,推动其发展的主导因素是( )
A.河流 B.地形 C.交通 D.政治
答案 D
解析 西安是古代都城,其发展的主导因素是政治。
(2)关中城市群能够发挥对西北地区发展的核心引领作用,其突出优势在于( )
①基础设施完善 ②地理位置优越 ③经济、技术水平高 ④历史文化悠久
A.①② B.③④ C.①③ D.②④
答案 C
解析 引领西北地区发展主要依赖高水平的服务功能和经济、技术实力。
(3)关中城市群进一步发展的方向,正确的是( )
①发挥廉价劳动力优势,积极承接东部产业转移 ②充分利用文化古迹,大力发展关中特色旅游业 ③发挥农业技术优势,建设西北地区商品粮基地 ④积极对接“一带一路”建设,发展现代物流业
A.①② B.③④ C.①③ D.②④
答案 D
解析 关中城市群要突出特色,发挥对西北地区发展的核心引领作用和向西开放的战略支撑作用,应发挥人才技术优势,发展高新技术产业;利用文化古迹,大力发展关中特色旅游业;利用交通枢纽优势,发展立体的现代物流业;发挥农业技术优势,开发现代农业新技术等。
构建合理城市群的基本思路
党的十九大报告强调以城市群为主体构建大中小城市和小城镇协调发展的城镇格局。主要目的是进一步强化城市群在我国城镇化战略格局中的主体地位,通过城市群的科学规划、合理布局,更好发挥城市群内部不同城市和小城镇相对密集分布、规模经济和范围经济显著、分工协作关系紧密的优势,形成大中小城市和小城镇协调发展的城镇格局。
(1)进一步加强对城市群发展的规划引导,完成城市群和都市圈规划,根据城市发展规律合理确定城市群和都市圈的范围,防止盲目扩大范围。
(2)强化城市群和都市圈内现代交通、信息、电力、管道等基础设施网络的规划、布局和建设,发挥基础设施网络对城镇合理布局和分工的支撑和引领作用。
(3)在统一市场、公平竞争基础上,形成合理的城市间分工协作关系,在优化并发挥好核心城市辐射功能的同时,把核心城市的非核心功能疏解到其他城市或小城镇,形成功能互补的协作关系,更好发挥城市群内部城市和小城镇的协同效应。
(4)建立健全城市群内部城市和城镇间跨行政区的协调机制,统筹考虑一些具有跨区域影响、需要共同规划应对和相互补偿合作的问题,形成整体合力。
(5)坚持生态优先,合理划定城市群需要保护的绿色生态空间,合理布局环保基础设施,形成合理的生态补偿机制,促进城市群绿色可持续发展。
考点 城市土地利用和功能分布
1.城市土地利用的集聚效应形成不同功能区
2.城市主要功能区的形态、特征与分布
3.城市形态(城市地域形态)
地域
形态
团块状
组团式
条带状或
放射状
影响
因素
平原地形,市中心吸引作用
城市用地限制或河流阻隔、规划控制等
沿交通线分布或受地形、河流限制
布局
特点
各组成部分比较集中,连成一片
城市由几片组成,每片就近组织各自的生产和生活,各片互不连属
城市沿主要交通干线或地形区延伸
主要
优点
便于集中设置比较完善的基础设施,各种设施的利用率高,方便生活,便于管理,节省投资
便于城市扩大规模,有利于城市环境保护
城市各部分接近郊区,亲近自然
主要
缺点
易造成城市环境污染
用地分散,各片联系不大方便,市政建设投资大
城市交通主要集中于某一方向,且运距很长
城市
举例
中国成都、合肥、美国华盛顿
重庆、上海浦东新区
兰州、延安、洛阳、西宁、宜昌
4.城市内部空间结构的形成和变化
(1)距离市中心的远近对城市功能区的影响
(2)交通通达度对城市功能区的影响
交通通达度越好,土地价格或地租越高。城市不同区位土地的交通通达度不同,地租高低也就相应地存在着差异,因而形成不同的功能区。
(3)其他因素对城市功能分区的影响
(2018·全国卷Ⅱ)澳门半岛以低矮的丘陵为主,现在的部分土地是历年填海而成的。下图示意澳门半岛山丘分布、街道格局及部分街道名称。据此完成(1)~(2)题。
(1)由于填海造地,海岸线向海推移距离最长的地方位于澳门半岛的( )
A.东北部 B.西北部 C.东南部 D.西南部
(2)澳门老城区少见自行车,原因可能是老城区街道( )
A.狭窄 B.曲折 C.坡大 D.路面凹凸
[思维探究]
[答案] (1)C (2)C
考向1 城市功能分区的判断
(2018·湖南常德期末)读我国某城市规划图,完成(1)~(2)题。
(1)图中拟建住宅区和拟建道路都合理的是( )
A.N、① B.M、② C.Q、③ D.P、④
答案 B
解析 图中拟建道路①占用农田,拟建居民住宅区N距铁路太近,不合理,A项错误;M靠近林地,环境好,②道路不占农田,都合理,B项正确;Q靠近风景区,会影响景区环境协调,C项错误;P靠近铁路,④线路太远,不合理,D项错误。
(2)现代城市居民出行越来越多地使用公共交通工具,公共自行车悄然兴起,蓬勃发展。工作日的6:00和17:00,下列地点停放的公共自行车最多的分别是( )
A.a c B.b c C.c d D.b d
答案 C
解析 工作日的6:00是早晨,居民大多准备骑车上班,去a(火车站)的可能性小,A项错误。6时出发,c(住宅区)可能自行车最多;17:00刚下班或准备下班,d(工业区)可能停放的公共自行车最多,C项正确。工作日居民去b(商业区)的可能性小,B、D两项错误。
考向2 城市地域结构模式
(2018·河北五个一联盟二模)读我国某大城市规划图,完成(1)~(3)题。
(1)该城市空间形态未来的发展方向最有可能是( )
A.围绕一个核心向四周扩展
B.沿河流呈条带状延展
C.围绕多个核心向四周扩展
D.沿交通线呈条带状延展
答案 C
解析 读图分析可知,该城区由城市道路以及A、B、C、D、E五个组团组成,最可能围绕多核心,组团式向四周扩展,故A项错误,C项正确;城市空间形态不是团块状的,不是沿河流呈条带状延展的,也不是沿交通线呈条带状延展的,B、D两项错误。
(2)该城市水厂(水1、水2、水3)以及污水处理厂(污1、污2)布局均合理的是( )
A.水1和污2 B.水2和污2
C.水3和污1 D.水2和污1
答案 D
解析 城市水厂应该布局在河流的上游,而且水质要不受到污染,读图分析可知,该城市整体地势北高南低,西河和东河大体自北向南流,水2位于西河的上游,而且周围环境较好,水质较好;水1位于东河的上游,但是在农田附近,容易受到农业污染;水3的上游分布有污水处理厂,不合理;污水处理厂应该位于河流的下游,污1位于西河和中河的下游,布局合理;污2位于东河的上游地区,不合理。
(3)与E组团相比,B组团布置物流中心的优势区位条件是( )
A.邻近高速公路,交通便利
B.地形平坦开阔,可利用空间充足
C.靠近山区,环境优美
D.分布在郊区,土地租金低
答案 A
解析 影响物流中心的区位因素主要有交通、土地面积、地价等因素。读图分析可知,B组团位于西河与高速公路的交汇处,交通便利,A项正确;B组团位于河流的上游,地势较高,土地面积较小,B项错误;环境优美对物流中心的分布影响较小,C项错误;E地比B地更远离市中心,D项错误。
考向3 城市内部空间结构的形成和变化
(2018·广东深圳南山期末)城市社会空间结构是指城市阶层结构的地理位置与空间结构的表征,下图为2000年和2010年广州市社会空间结构抽象图,其中数字1代表老城区。读图,完成(1)~(2)题。
(1)图中数字6代表的是( )
A.低收入阶层居住区
B.高收入阶层居住区
C.外来人口和本地居民混居区
D.农业人口散居区
答案 C
解析 图中数字6代表的功能区在城市的周围,高级住宅区和低级住宅区相背分布,不可能是高级住宅区和低级住宅区,农业人口散居区应位于农村,图示城市社会空间结构,故A、B、D三项错误。在城市的外围,靠近工业区,应该以外来打工人口为主,同时混合本地居民,C项正确。
(2)2000~2010年间促使广州市城市社会空间结构发生变化的主导因素是( )
A.交通因素 B.经济因素
C.政策因素 D.环境因素
答案 B
解析 城市各地的地租不同,商业、工业、住宅等付租能力也不同,根据各自付租能力和地价差异,各项活动之间发生竞争并导致同类活动在空间上高度集聚,所以2000~2010年间促使广州市城市社会空间结构发生变化的主导因素是经济因素。
1.城市功能区合理布局的方法
2.城市三大功能区的判断方法
(1)看面积:住宅区面积最大,其次是工业区,商业区面积最小。
(2)看距市中心远近:一般情况下,距离市中心由近及远依次为商业区、住宅区、工业区。
(3)看形态:商业区一般呈点状、条状,住宅区和工业区一般呈片状。
(4)看人口变化:商业区昼夜人口差别最大,白天人口多,晚上人口少;住宅区与商业区变化相反;工业区人口昼夜差别最小。
(5)看建筑物密度:商业区建筑物高大稠密,住宅区次之,工业区建筑物密度最小。
(6)看分布趋势:住宅区、工业区不断向郊外移动,市中心比例逐年下降;商业区虽也有向郊区交通便捷处移动的趋势,但幅度较小,在市中心上升幅度较大。
素能专项突破
图表解读 城市功能分区和地租曲线图的判读
(2018·海南高考)某中心城市,各方向发展比较均衡,城市中心附近人口和产业分布过于集中,交通拥堵,人居环境较差。下图示意该城市某个方向的土地价格(P)变化。据此完成(1)~(2)题。
(1)为优化城市中心附近的功能布局,在城市更新改造过程中,甲地宜增建( )
A.公园 B.工业园区
C.住宅 D.物流园区
(2)乙地附近比例最大的用地类型可能是( )
A.仓储用地 B.公共绿地
C.工业用地 D.居住用地
[答案] (1)A (2)D
1.地租曲线图的判读
地租曲线图是用来表示城市内部地租的空间分布和变化的图示,一般呈现从市中心向四周随距离变化而变化的规律。常见的地租曲线图有坐标图、立体图、等值线图等(如下图)。
2.城市空间结构图的判读
城市空间结构是单个城市不同功能区的空间分布及其组合,体现各种功能区的分布、特点及其相互关系。城市空间结构图判读要注意:
(1)读图名和图例:这是准确判读的基础,有时图名或图例中会明确告诉我们是哪几种功能区,除三种基本功能区外,还可能有文化区、行政区等。
(2)辨析位置关系:受地租水平和付租能力的影响,一般商业区分布在中心位置,从里向外依次是商业区、住宅区和工业区。有些城市的中心商务区不一定位于城市的几何中心上,如北京市中心为中央国家机关所在地,商业区位于其外围;也有一些港口城市,市中心往往临近港口区,中心商务区也因此偏居一隅。
(3)抓住典型特征:住宅区是城市最基本的功能区,所占面积最大;工业区集聚成片,多位于城市外围,沿主要交通干线分布;商业区是城市的核心区,土地利用集约,占地面积最小。
(4)分析布局合理性:因工业区的污染和住宅区的分化,城市功能区布局的合理性主要从距城市的远近、风向、河流等信息来判断。
①工业区的布局:为减少污染,工业区一般选择布局在城市外围,盛行风下风向(最小风频的上风向)或与盛行风向垂直的郊外,城区河流的下游。高新技术产业区多和科教文化区、环境优美的地区邻近。
②高级住宅区多与高坡、文化区、风景区联系在一起;低级住宅区多与低地、工业区相联系。
(2016·江苏高考)下图为某城市功能分区示意图。读图,回答1~2题。
1.图中最有可能是住宅区的是( )
A.① B.② C.③ D.④
答案 A
解析 住宅区是城市各功能区中占地面积最大的功能区,一般占地面积达40%~60%。读图可知,①功能区占地面积最大,因此最有可能是住宅区,故A项正确。
2.沿甲—乙方向,气温、地租变化趋势曲线最有可能的是( )
答案 C
解析 图中甲侧有山脉,此处气温应明显低于两侧且市中心气温较高;城市地租主要由距离市中心远近和交通通达度决定,一般距市中心越近,地租越高,市中心会出现地租高峰,交通线处往往形成地租水平的次高峰。据此可判断C项正确。
热点探究 城市规划
“城市规划”是规范城市发展建设,研究城市的未来发展、城市的合理布局和综合安排城市各项工程建设的综合部署,是一定时期内城市发展的蓝图,是城市管理的重要组成部分,是城市建设和管理的依据,也是城市规划、城市建设、城市运行三个阶段管理的前提。
1.城市定位:通过分析城市的主要职能,揭示某个城市区别于其他城市本质的差别,创新个性化的城市形象,抓住城市最基本的特征,引领自身发展的目标、占据的空间、扮演的角色、竞争的位置。
2.城市总体规划:是指城市人民政府依据国民经济和社会发展规划以及当地的自然环境、资源条件、历史情况、现状特点,统筹兼顾、综合部署,为确定城市的规模和发展方向,实现城市的经济和社会发展目标,合理利用城市土地,协调城市空间布局等所作的一定期限内的综合部署和具体安排。城市总体规划是城市规划编制工作的第一阶段,也是城市建设和管理的依据。
3.城市产业规划:从当地实际状况出发,充分考虑国际、国内及城市经济发展态势,对城市产业发展的定位、产业体系、产业结构、产业链、空间布局、经济社会环境影响、实施方案等做出一年以上的科学计划。
4.城市交通规划:就是对城市范围内(包括市区和郊区)各种交通作出长期的全面合理安排的计划。城市交通规划同城市布局形式、城市功能分区、城市土地利用、城市道路系统等有密切关系。城市交通规划既是城市总体规划的组成部分,又是制订城市规划布局方案的依据。广义的城市交通规划还包括交通政策的制定,交通方式的选择和交通管理体系方案的拟定等。
5.城市功能区规划:按功能要求将城市中各种物质要素,如工厂、仓库、住宅等进行分区布置,组成一个互相联系、布局合理的有机整体,为城市的各项活动创造良好的环境和条件。根据功能分区的原则确定土地利用和空间布局形式是城市总体规划的一种重要方法。
6.城市规划的意义:城市规划是一项系统性、科学性、政策性和区域性很强的工作。它要预见并合理地确定城市的发展方向、规模和布局,作好环境预测和评价,协调各方面在发展中的关系,统筹安排各项建设,使整个城市的建设和发展达到技术先进、经济合理、“骨肉”协调、环境优美的综合效果,为城市人民的居住、劳动、学习、交通、休息以及各种社会活动创造良好条件。
(2016·全国卷Ⅰ)自20世纪50年代,荷兰的兰斯塔德地区经过多次空间规划,形成城市在外、郊区在内的空间特征:该区中间是一个接近3 000平方千米的“绿心”——乡村地带;四个核心城市和其他城镇呈环状分布在“绿心”的周围,城镇之间设置不可侵占的绿地。四个核心城市各具特殊职能,各城市分工明确,通过快速交通系统连接成具有国际竞争力的城市群。近20年来,该地区城镇扩展程度小,基本维持稳定的城镇结构体系。据此完成1~3题。
1.兰斯塔德地区通过空间规划,限制了该地区各核心城市的( )
A.服务种类 B.服务等级
C.服务范围 D.服务人口
答案 A
解析 根据材料“四个核心城市各具特殊职能,各城市分工明确”可知,该地区的城市职能清晰明确,这限制了各核心城市服务种类的随意变动,故A项正确。
2.兰斯塔德空间规划的实施,显著促进该地区同类产业活动的( )
A.技术创新 B.空间集聚
C.市场拓展 D.产品升级
答案 B
解析 由于各核心城市职能分工明确,所以该地区空间规划的实施,显著促进了该地区同类产业活动的空间集聚,故B项正确。技术创新与产品升级主要受技术投入的影响,与空间规划无关,故A、D两项错误。市场拓展与营销有关,与空间规划无关,故C项错误。
3.兰斯塔德空间规划的实施,可以( )
A.提高乡村人口比重 B.降低人口密度
C.促进城市竞争 D.优化城乡用地结构
答案 D
解析 提高乡村人口比重与城市化水平有关,和经济发展有关,与城市空间规划无关,故A项错误。地区人口密度变化与人口增长有关,与城市空间变化无关,故B项错误。该地区空间规划的实施,通过快速交通系统连接各城市,加强了区内各城市的协调,而不是竞争,并由此提高了整体的国际竞争力,形成了城市群,故C项错误。该地区城市在外围,中心有面积较大的“绿心”,且各城市之间有不可侵占的绿地,这种规划减少了重复建设与土地的浪费,有利于优化城乡用地结构,故D项正确。
配套课时作业
时间:40分钟 满分:100分
一、选择题(共11题,每小题4分,共44分。每小题后面的四个选项中只有一项最符合题意)
(2018·云南楚雄期末质量监测)下图示意某城市房价等值线,读图,完成1~2题。
1.若只考虑空气清新、环境优美等因素,则该城市高档住宅区最可能分布在( )
A.甲 B.乙 C.丙 D.丁
答案 B
解析 图中乙地相对离城区和地铁、公路较远,噪音少,空气清新,环境优美。
2.该城市房价最大差值接近( )
A.3 000元/m2 B.4 000元/m2
C.5 000元/m2 D.6 000元/m2
答案 D
解析 图中房价最高区域在8 000~9 000元/m2之间,最低区域在3 000~4 000元/m2之间,由此得出结论:房价差值在4 000~6 000元/m2之间,最大差值接近6 000 元/m2。
(2017·全国卷Ⅲ)某条城市地铁线穿越大河,途经主要的客流集散地。下图示意该地铁线各站点综合服务等级。据此完成3~5题。
3.地铁站点综合服务等级的高低主要取决于( )
A.站点的用地面积 B.周边的人流量
C.站点的信息化水平 D.周边的环境质量
答案 B
解析 地铁站点主要是供乘客上下车的地点,因而周边人流量的大小决定了地铁站点综合服务等级的高低。地铁站点等级决定了用地面积的大小和信息化水平的高低。周边的环境质量好坏与地铁站点等级高低关系不大。
4.根据所处区位和地铁站点综合服务等级,推测甲、乙、丙站点沿线区域为( )
A.中心商务区 B.森林公园
C.大型住宅区 D.产业园区
答案 A
解析 甲、乙、丙站点位于城市中心附近,站点等级高,彼此距离近,交通便利,应为人口最密集的中心商务区。森林公园的人流量较小,附近站点的等级应较低。大型住宅区占地面积大,一般不会布局在交通最为便利、地价高的城市中心。产业园区一般位于市区外围、交通便利的地方。
5.该城市空间形态的形成最有可能( )
A.围绕一个核心向四周扩展
B.沿河流呈条带状延展
C.围绕多个核心向四周扩展
D.沿交通线呈条带状延展
答案 C
解析 读图可知,地铁沿线分布着多个一级站点,因而有多个核心,故该城市的空间形态是围绕多个核心向四周扩展。由图中的城市环线可以判读出城市空间形态为团块状。
(2018·湖南长沙一模)下图为2014年我国住宅价格等级分布金字塔图。据此完成6~8题。
6.平均每个行政区承载人口最多的是( )
A.极高房价区Ⅰ B.极高房价区Ⅱ
C.低房价区 D.中低房价区
答案 B
解析 平均每个行政区承载人口应该用承载的人口规模除以行政区个数,故B项正确。
7.关于现阶段我国城市人口迁移的方向,下列说法正确的是( )
A.极高房价区Ⅰ人口外迁
B.极高房价区Ⅱ人口外迁
C.低房价区人口大量迁入
D.中低房价区人口迁往高房价区
答案 D
解析 房价的高低主要受经济发达程度影响,经济发达地区一般房价较高,因此人口一般从低房价区迁往高房价区,故D项正确。
8.下列产业中受极高房价影响最大的是( )
A.金融业 B.种植业
C.高新技术产业 D.制造业
答案 D
解析 制造业对劳动力的需求量大,极高房价会造成劳动力数量减少,故D项正确。金融业与高新技术产业从业者工资报酬高,对劳动力的需求量少,因此受极高房价影响不大;种植业主要分布于乡村,故A、B、C三项错误。
(2018·云南师大附中模拟)读某城市合理规划示意图,完成9~11题。
9.对该城市功能区布局的评价,正确的是( )
A.商业区集中,缩小了服务范围
B.N住宅区较M住宅区更合理
C.工业区相对集中,方便企业联系
D.空旷的预留用地适合房地产开发
答案 C
解析 商业区集中,服务功能多,服务范围扩大,不会缩小,A项错误;N住宅区紧靠工业区,污染大,不如M住宅区合理,B项错误;工业区相对集中,方便企业间联系,C项正确;预留用地多用于未来城市发展需要,不一定是房地产开发,D项错误。
10.下列有关图中地理事项的描述,正确的是( )
A.该城市形成仅与河流有密切关系
B.图中①②两地分别适合布局自来水厂和化工厂
C.图中③处适合建大型物流中心
D.图中④处适合营造城市绿化带
答案 B
解析 该地位于丘陵山地区,城市形成与河流、交通、地形等因素都有关,A项错误。图中①位于河流上游,水质好,适合布局自来水厂;②位于河流下游,靠近工业区,应是盛行风的下风向,适合布局有大气污染和水污染的化工厂,B项正确。图中③处位于市中心,地价高,是商业区,不适合建大型物流中心,C项错误。城市绿化带应布局在工业区与居住区之间,D项错误。
11.该城市拟建为绿色生态城市,则城市空间形态的延伸方向应是( )
A.西北方 B.东北方 C.东南方 D.西南方
答案 A
解析 该城市规划合理,工业区应分布在盛行风下风向,则该地盛行西北风。西北方向为城市上风向,空气清新,且靠近河流上游,水源充足,水质好。该城市拟建为绿色生态城市,则城市空间形态的延伸方向应是西北方,A项正确。
二、综合题(共2题,共56分)
12.根据图文材料,回答下列问题。(30分)
瑞典首都斯德哥尔摩,总人口72万,其中一半的人口居住在周边的卫星城。城市土地利用与地铁交通系统有紧密联系。50%以上的市民乘坐公共交通工具出行。下图示意斯德哥尔摩市轨道系统和主要卫星城。
(1)斯德哥尔摩市中心区和卫星城共同组成大斯德哥尔摩市,描述该城市空间形态的特点。(6分)
(2)分析解释斯德哥尔摩市把卫星城建设成为城市分中心的原因。(8分)
(3)该市轨道交通车站设在各城市的中心区,与社区市民广场相连,广场周边被商店、学校及社区基础设施围绕,居住区分布在距离车站600米范围内,车站周围形成高密度住宅区,这样的功能区一般称作混合区。请对这种土地利用方式作出评价。(8分)
(4)图中卫星城③是以高新技术著称的西斯塔科学城,科学园区有750家公司,就业人口中移民占50%,主要来自欧盟、美国和以色列,通信、交通设施完善。请说明该城高科技产业的布局条件。(8分)
答案 (1)围绕市中心区、沿轨道交通线,形成放射状多中心(核心)城市空间形态。
(2)卫星城分担中心城市的职能,缓解中心城市人口、产业高度集中带来的城市环境问题;卫星城也起到城市中心区向外辐射的枢纽和经济增长点的作用。
(3)土地利用集约高效;方便人们乘坐轨道交通出行;同时方便购物,减少人们出行次数,节约时间。
(4)临近大学城,科技人才多;靠近国际机场,交通方便;环境优美舒适;通讯信息联系便捷。
解析 第(1)题,读图可知,图中卫星城均分布在斯德哥尔摩市的主要交通线沿线,城市空间形态呈多核心模式,围绕中心城区呈放射状分布。第(2)题,建设卫星城有利于分散中心城市职能,减轻中心城市压力,有利于解决城市化问题,促进区域发展。第(3)题,土地利用方式的评价主要从居住区与交通车站的距离分析,居住区分布在距离车站600米范围内,车站周围形成高密度住宅区,方便人们乘坐轨道交通,而轨道交通车站设在中心区且靠近商店、学校等方便购物、上学,减少了出行次数,节约时间。第(4)题,高新技术产业布局的条件主要从交通、科技等方面考虑,靠近飞机场及轨道交通,交通条件优越;靠近大学城,科技人才多,有利于高新技术产业发展。
13.(2018·湖北荆州质检)阅读图文材料,回答下列问题。(26分)
定陶隶属于山东省菏泽市,位于山东省西南部的华北平原上。这里盛产小麦、玉米、棉花、花生和瓜果,尤以小麦的优质高产久负盛名。定陶是一座历史悠久的古城,春秋末期,范蠡助越灭吴后,辗转至定陶,遂在此定居经商,“十九年间,三致千金”。自春秋至西汉800多年间,定陶一直是中原地区的水陆交通中心和全国性经济都会,享有“天下之中”的美誉。图一为定陶位置示意图,图二为定陶空间形态分布示意图。
(1)描述山东省的地形特征。(10分)
(2)说明定陶城的城市空间形态,并分析其成因。(8分)
(3)指出历史上定陶城市兴盛的区位因素。(8分)
答案 (1)地形以丘陵和平原为主,中部突起,为山地丘陵区;中部和东部半岛地势高,周围低;东部半岛大都是起伏和缓的丘陵区;西部、北部是黄河冲积而成的平原区,是华北平原的一部分。
(2)形态:大致呈同心圆状(或不规则多边形)。
原因:平原地形;地势平坦开阔;城市建设受其他因素影响较小,城市可向四周延伸。
(3)该地区地形平坦,土壤肥沃;气候温暖湿润,水源充分,灌溉便利,农业发达,物产丰富;水陆交通便利。
解析 第(1)题,描述山东省地形特征,主要从地形类型、地势起伏、地形分布等方面说明。第(2)题,城市空间形态:同心圆结构,扇形结构和多核心结构。由图示可知,该地为同心圆结构,其成因主要受其地形、地势的影响。第(3)题,结合材料,历史上定陶城市兴盛的区位因素可从定陶所处的地形、气候、土壤、水文、交通等方面分析。
相关资料
更多

