2020版《名师导学》高考新课标化学第一轮总复习讲义:大题突破(一) 化学反应原理综合应用
展开
大题突破(一) 化学反应原理综合应用
(对应复习讲义第169页)
[题型解读]
1.呈现形式与考查内容
试题一般以新信息为载体,结合图形、图表信息,围绕某种元素的化合物展开,综合考查化学原理的知识,涉及化学反应中的能量变化、化学反应速率和平衡、溶液中的离子平衡、电化学、化学计算等。
2.题干特点与考查能力
试题篇幅较长,文字较多,题干特征是图像和表格交替出现,以图像为主;题给信息一般是较新颖的工业合成,信息量大,难度大;充分考查学生的接受信息能力、知识迁移运用能力、解决实际问题的能力及计算能力。
3.设问方式与考查风格
题目设问一般为4~5个小题,7~9个空,出题风格相对稳定。
[解题指导]
1.审题“三读”
2.审题要点
(1)准确分析题给信息,抓取有效信息。虽然题目在背景材料上呈现新(或陌生)内容,但内在要求或者核心知识考查不变,注意联系生产实际中的各类反应原理,融会贯通,就能解决所有问题。
(2)熟练掌握相关的思想、知识细节、生产原理、工艺设计原理,还有新时期对化学工业原理的新要求,如循环经济、原子经济、节能环保等方面的要求在工业中的运用。
(3)总结思维的技巧和方法,答题时注意规范细致。该类题的问题设计一般没有递进性,故答题时可跳跃式解答,千万不能放弃。
[典例示范]
(2017·全国卷Ⅱ,27)丁烯是一种重要的化工原料,可由丁烷催化脱氢制备①。回答下列问题:
(1)正丁烷(C4H10)脱氢制1丁烯(C4H8)的热化学方程式如下:
①C4H10(g)===C4H8(g)+H2(g) ΔH1
已知:②C4H10(g)+O2(g)===C4H8(g)+H2O(g) ΔH2=-119 kJ·mol-1
③H2(g)+O2(g)===H2O(g)
ΔH3=-242 kJ·mol-1
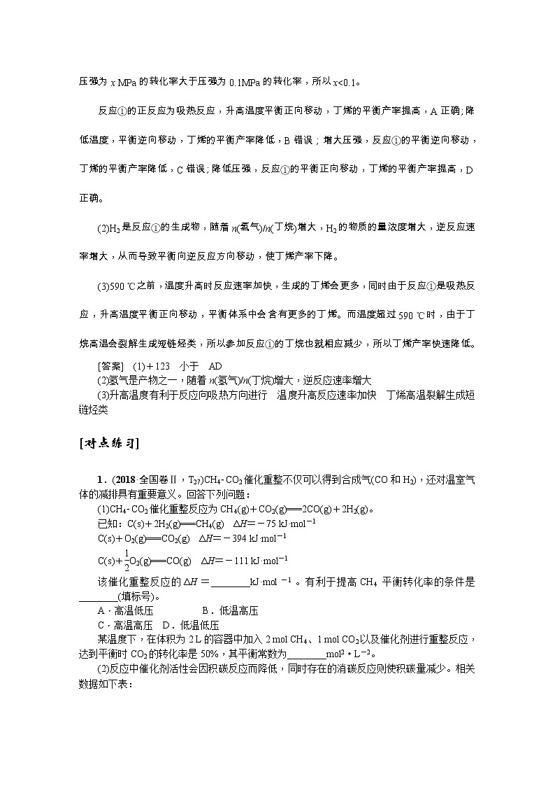
反应①的ΔH1为②________kJ·mol-1。图(a)是反应①平衡转化率与反应温度及压强的关系图③,x________0.1(填“大于”或“小于”);欲使丁烯的平衡产率提高,应采取的措施是________(填标号)。
A.升高温度 B.降低温度 C.增大压强 D.降低压强
图(a) 图(b)
图(c)
(2)丁烷和氢气的混合气体以一定流速通过填充有催化剂的反应器(氢气的作用是活化催化剂),出口气中含有丁烯、丁烷、氢气等。图(b)为丁烯产率与进料气中n(氢气)/n(丁烷)的关系。图中曲线呈现先升高后降低的变化趋势④,其降低的原因是________________________________________________________________________
________________________________________________________________________。
(3)图(c)为反应产率和反应温度的关系曲线,副产物⑤主要是高温裂解生成的短碳链烃类化合物。丁烯产率在590 ℃之前⑤随温度升高而增大的原因可能是________、________;590 ℃之后⑤,丁烯产率快速降低的主要原因可能是________________________________________________________________________
________________________________________________________________________。
①新情景、新信息:丁烯的制备原理:丁烷[C4H10(g)]催化脱氢得到丁烯[C4H8(g)]。
②信息解读与理解:已知三个热化学方程式,可以利用盖斯定律解题。
③识图像:图(a)是平衡转化率—温度—压强图像,图像表明随着温度的升高转化率增大;图(b)是丁烯产率—n(氢气)/n(丁烷)关系图像,图像表明随着n(氢气)/n(丁烷)增大,丁烯产率开始增大到一定程度趋于平稳;图(c)是丁烯产率—温度关系图像,一定温度时产率最大。想规律:增大压强平衡向气体体积减小的方向移动;得结论:反应①减小压强,平衡正向移动,平衡转化率升高。
④考应用能力:结合已知图像解决实际问题;明确n(氢气)/n(丁烷)的含义,图像中的最大值的含义。
⑤新情景:图(c)中副产物的产生原因:高温裂解生成的短碳链烃类化合物;图像中的关键点:温度值(590 ℃)时丁烯产率最高。
(1)根据盖斯定律,由已知方程式得①=②-③,则
ΔH1=ΔH2-ΔH3=-119 kJ/mol-(-242 kJ/mol)=+123 kJ/mol。反应①是一个正向气体体积增大的反应,在相同温度下,减小压强平衡向正反应方向移动。图(a)中,温度相同时,压强为x MPa的转化率大于压强为0.1MPa的转化率,所以x<0.1。
反应①的正反应为吸热反应,升高温度平衡正向移动,丁烯的平衡产率提高,A正确;降低温度,平衡逆向移动,丁烯的平衡产率降低,B错误;增大压强,反应①的平衡逆向移动,丁烯的平衡产率降低,C错误;降低压强,反应①的平衡正向移动,丁烯的平衡产率提高,D正确。
(2)H2是反应①的生成物,随着n(氢气)/n(丁烷)增大,H2的物质的量浓度增大,逆反应速率增大,从而导致平衡向逆反应方向移动,使丁烯产率下降。
(3)590 ℃之前,温度升高时反应速率加快,生成的丁烯会更多,同时由于反应①是吸热反应,升高温度平衡正向移动,平衡体系中会含有更多的丁烯。而温度超过590 ℃时,由于丁烷高温会裂解生成短链烃类,所以参加反应①的丁烷也就相应减少,所以丁烯产率快速降低。
[答案] (1)+123 小于 AD
(2)氢气是产物之一,随着n(氢气)/n(丁烷)增大,逆反应速率增大
(3)升高温度有利于反应向吸热方向进行 温度升高反应速率加快 丁烯高温裂解生成短链烃类
[对点练习]
1.(2018·全国卷Ⅱ,T27)CH4CO2催化重整不仅可以得到合成气(CO和H2),还对温室气体的减排具有重要意义。回答下列问题:
(1)CH4CO2催化重整反应为CH4(g)+CO2(g)===2CO(g)+2H2(g)。
已知:C(s)+2H2(g)===CH4(g) ΔH=-75 kJ·mol-1
C(s)+O2(g)===CO2(g) ΔH=-394 kJ·mol-1
C(s)+O2(g)===CO(g) ΔH=-111 kJ·mol-1
该催化重整反应的ΔH=________kJ·mol-1。有利于提高CH4平衡转化率的条件是________(填标号)。
A.高温低压 B.低温高压
C.高温高压 D.低温低压
某温度下,在体积为2 L的容器中加入2 mol CH4、1 mol CO2以及催化剂进行重整反应,达到平衡时CO2的转化率是50%,其平衡常数为________mol2·L-2。
(2)反应中催化剂活性会因积碳反应而降低,同时存在的消碳反应则使积碳量减少。相关数据如下表:
| 积碳反应 CH4(g)===C(s)+2H2(g) | 消碳反应 CO2(g)+C(s)===2CO(g) |
ΔH/(kJ·mol-1) | 75 | 172 |
活化能/ (kJ·mol-1) |
|
|
催化 剂X | 33 | 91 |
催化 剂Y | 43 | 72 |
①由上表判断,催化剂X________Y(填“优于”或“劣于”),理由是________________________________________________________________________
________________________________________________________________________。
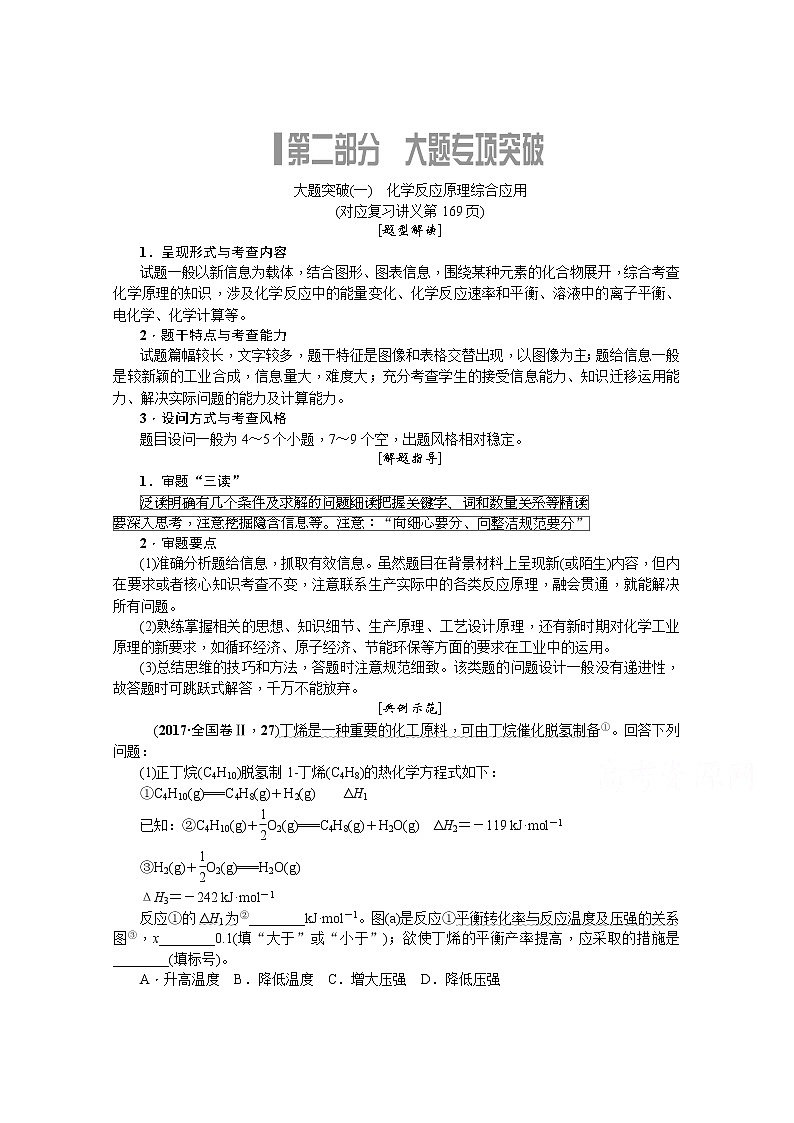
在反应进料气组成、压强及反应时间相同的情况下,某催化剂表面的积碳量随温度的变化关系如图1所示,升高温度时,下列关于积碳反应、消碳反应的平衡常数(K)和速率(v)的叙述正确的是________(填标号)。
A.K积、K消均增加
B.v积减小、v消增加
C.K积减小、K消增加
D.v消增加的倍数比v积增加的倍数大
图1 图2
②在一定温度下,测得某催化剂上沉积碳的生成速率方程为v=k·p(CH4)·[p(CO2)]-0.5(k为速率常数)。在p(CH4)一定时,不同p(CO2)下积碳量随时间的变化趋势如图2所示,则pa(CO2)、pb(CO2)、pc(CO2)从大到小的顺序为________。
[解析] (1)将已知中3个反应依次编号为①、②、③,根据盖斯定律,由③×2-①-②可得该催化重整反应的ΔH=(-111×2+75+394) kJ·mol-1=+247 kJ·mol-1。由于该反应为吸热且气体体积增大的反应,要提高CH4的平衡转化率,需在高温低压下有利于反应正向移动。根据平衡时消耗的CO2为1 mol×50%=0.5 mol,则消耗的CH4为0.5 mol,生成的CO和H2均为1 mol,根据三段式法可知平衡时CH4、CO2、CO和H2的平衡浓度分别为0.75 mol·L-1、0.25 mol·L-1、0.5 mol·L-1、0.5 mol·L-1,则平衡常数K=== mol2·L-2。(2)①从表格中数据可看出相对于催化剂X,用催化剂Y催化时积碳反应的活化能大,则积碳反应的反应速率小,而消碳反应活化能相对小,则消碳反应的反应速率大,再根据题干信息“反应中催化剂活性会因积碳反应而降低”可知催化剂X劣于催化剂Y。由表格可知积炭反应、消碳反应都是吸热反应,温度升高,平衡右移,K积、K消均增加,温度升高,反应速率均增大。从图像上可知600~700 ℃随温度升高,催化剂表面的积碳量减小,所以v消增加的倍数要比v积增加的倍数大,故A、D正确。②由该图像可知在反应时间和p(CH4)相同时,图像中速率关系va>vb>vc,结合沉积碳的生成速率方程v=k·p(CH4)·[p(CO2)]-0.5,在p(CH4)相同时,随着p(CO2)增大,反应速率逐渐减慢,即可判断:pc(CO2)>pb(CO2)>pa(CO2)。
[答案] (1)247 A
(2)①劣于 相对于催化剂X,催化剂Y积碳反应的活化能大,积碳反应的速率小;而消碳反应活化能相对小,消碳反应速率大 AD ②pc(CO2)、pb(CO2)、pa(CO2)
2.(2017·全国卷Ⅲ,28)砷(As)是第四周期ⅤA族元素,可以形成As2S3、As2O5、H3AsO3、H3AsO4等化合物,有着广泛的用途。
回答下列问题:
(1)画出砷的原子结构示意图________。
(2)工业上常将含砷废渣(主要成分为As2S3)制成浆状,通入O2氧化,生成H3AsO4和单质硫。写出发生反应的化学方程式________________________________________________________________________
________________________________________________________________________。
该反应需要在加压下进行,原因是________________________________________________________________________
________________________________________________________________________。
(3)已知:
As(s)+H2(g)+2O2(g)===H3AsO4(s) ΔH1
H2(g)+O2(g)===H2O(l) ΔH2
2As(s)+O2(g)===As2O5(s) ΔH3
则反应As2O5(s)+3H2O(l)===2H3AsO4(s)的ΔH=________。
(4)298 K时,将20 mL 3x mol·L-1 Na3AsO3、20 mL 3x mol·L-1 I2和20 mL NaOH溶液混合,发生反应:
AsO(aq)+I2(aq)+2OH-(aq)AsO(aq)+2I-(aq)+H2O(l)。溶液中c(AsO)与反应时间(t)的关系如图所示。
①下列可判断反应达到平衡的是________(填标号)。
a.溶液的pH不再变化
b.v(I-)=2v(AsO)
c.c(AsO)/c(AsO)不再变化
d.c(I-)=y mol·L-1
②tm时,v正________v逆(填“大于”“小于”或“等于”)。
③tm时v逆________tn时v逆(填“大于”“小于”或“等于”),理由是________________________。
④若平衡时溶液的pH=14,则该反应的平衡常数K为________。
[解析] (1)As位于周期表中第四周期ⅤA族,说明As核外有4个电子层,最外层有5个电子,故原子结构示意图为+33 2, 8, 18, 5, 。(2)由题意知As2S3+O2―→H3AsO4+S,As2S3中As元素化合价由+3升高到+5,S元素化合价由-2升高到0,1 mol As2S3共失去10 mol电子,1 mol O2得到4 mol电子,根据得失电子守恒可得:2As2S3+5O2―→4H3AsO4+6S,再由原子守恒配平可得化学方程式:2As2S3+5O2+6H2O===4H3AsO4+6S。该反应加压时,反应物O2的浓度增大,反应速率加快,平衡右移,同时能提高As2S3的转化速率。
(3)令:①As(s)+H2(g)+2O2(g)===H3AsO4(s) ΔH1
②H2(g)+O2(g)===H2O(l) ΔH2
③2As(s)+O2(g)===As2O5(s) ΔH3
根据盖斯定律,将反应①×2-②×3-③可得:As2O5(s)+3H2O(l)===2H3AsO4(s) ΔH=2ΔH1-3ΔH2-ΔH3。
(4)①a对:溶液pH不变时,则c(OH-)也保持不变,反应处于平衡状态。
b错:根据反应方程式,始终存在速率关系:v(I-)=2v(AsO),反应不一定处于平衡状态。
c对:由于Na3AsO3总量一定,当c(AsO)/c(AsO)不再变化时,c(AsO)、c(AsO)也保持不变,反应建立平衡。
d错:由图可知,建立平衡时c(I-)=2c(AsO)=2y mol·L-1,因此c(I-)=y mol·L-1时,反应没有建立平衡。
②tm时,反应正向进行,故v正大于v逆。
③由于tm时生成物AsO的浓度小于tn时AsO的浓度,因v逆的大小取决于生成物浓度的大小,故tm时的v逆小于tn时的v逆。
④反应前,三种溶液混合后,c (Na3AsO3)=3x mol·L-1×=x mol·L-1,同理,c(I2)=x mol·L-1,反应情况如下:
AsO(aq)+I2(aq)+2OH-(aq)AsO(aq)+2I-(aq)+H2O(l)
x x 0 0
x-y x-y 1 y 2y
K==(mol·L-1)-1。
[答案] (1)+33 2, 8, 18, 5,
(2)2As2S3+5O2+6H2O===4H3AsO4+6S 增加反应物O2的浓度,提高As2S3的转化速率
(3)2ΔH1-3ΔH2-ΔH3
(4)①ac ②大于 ③小于 tm时生成物浓度较低
④ (mol·L-1)-1

