- 2020版高考一轮复习化学新课改省份专用学案:第四章第10课时 题型研究——以气体制备为主体的综合实验 学案 0 次下载
- 2020版高考一轮复习化学新课改省份专用学案:第四章第11课时 题型研究——化学工艺流程综合题 学案 0 次下载
- 2020版高考一轮复习化学新课改省份专用学案:第五章第2课时 化学能与热能(2)——反应热的比较与计算(过题型) 学案 0 次下载
- 2020版高考一轮复习化学新课改省份专用学案:第五章第3课时 化学能与电能(1)——原电池、化学电源(过基础) 学案 0 次下载
- 2020版高考一轮复习化学新课改省份专用学案:第五章第4课时 化学能与电能(2)——新型化学电源(过题型) 学案 0 次下载
2020版高考一轮复习化学新课改省份专用学案:第五章第1课时 化学能与热能(1)——基本概念一课过(过基础)
展开
考试要求 | 教学建议 |
1.认识化学能可以与热能、电能等其他形式能量之间相互转化,能量的转化遵循能量守恒定律。 2.认识化学能与热能的相互转化,恒温恒压条件下化学反应的反应热可以用焓变表示。 3.了解盖斯定律及其简单应用。 4.认识化学能与电能相互转化的实际意义及其重要应用。 5.了解原电池及常见化学电源的工作原理。 6.了解电解池的工作原理,认识电解在实现物质转化和储存能量中的具体应用。 7.了解金属发生电化学腐蚀的本质,知道金属腐蚀的危害,了解防止金属腐蚀的措施。
| 一轮复习不能按部就班地循教材复习,否则会磨灭学生的积极性和创造力。 本章将化学能与热能、化学能与电能整合在一起复习,有利于考生从根本上掌握“能量守恒”这一观点,贯通知识联系,形成知识体系。 本章共设7课时,仍遵循由基础到能力,由单一到综合的编写路径。更难能可贵的是,由于本章知识与前沿科技热点结合比较紧密,高考更注重对创新问题的考查,故本章在编写时注重前沿热点问题的渗透和应用。
|
第1课时 化学能与热能(1)——基本概念一课过(过基础)
知识点一 焓变、热化学方程式
1.化学反应的实质与特征
2.焓变、反应热
(1)焓(H)
用于描述物质所具有能量的物理量。
(2)焓变(ΔH)
ΔH=H(生成物)-H(反应物),单位kJ·mol-1。
(3)反应热
当化学反应在一定温度下进行时,反应所放出或吸收的热量,通常用符号Q表示,单位kJ·mol-1。
(4)焓变与反应热的关系
对于等压条件下进行的化学反应,如果反应中物质的能量变化全部转化为热能,则有:ΔH=Qp。
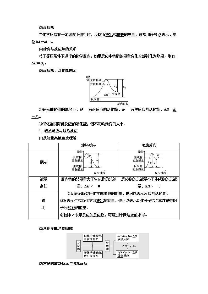
(5)反应热、活化能图示
①在无催化剂的情况下,为正反应的活化能,为逆反应的活化能,ΔH=E1-E2。
②催化剂能降低反应的活化能,但不影响焓变的大小。
3.吸热反应与放热反应
(1)从能量高低角度理解
| 放热反应 | 吸热反应 |
图示 | ||
能量 高低 | 反应物的总能量大于生成物的总能量,ΔH0 | 反应物的总能量小于生成物的总能量,ΔH0 |
说 明 | ①a表示断裂旧化学键吸收的能量,也可以表示反应的活化能。 ②b表示生成新化学键放出的能量,也可以表示活化分子结合成生成物分子所释放的能量。 ③图中c表示反应的反应热,可通过计算焓变值求得。 | |
(2)从化学键角度理解
(3)常见的放热反应与吸热反应
| 放热反应 | 吸热反应 |
常见反应 | ①可燃物的燃烧 ②酸碱中和反应 ③金属与酸的置换反应 ④物质的缓慢氧化 ⑤铝热反应 ⑥大多数化合反应 | ①弱电解质的电离 ②盐类的水解反应 ③Ba(OH)2·8H2O与NH4Cl的反应 ④C和H2O(g)、C和CO2的反应 ⑤大多数的分解反应 |
[提醒] ①化学反应的能量变化主要表现为放热或吸热,但这并不是唯一的表现形式,其他的还有发光、放电等。
②化学反应表现为吸热或放热,与反应的条件没有必然关系,而是取决于反应物和生成物具有的总能量(或焓)的相对大小。
③化学反应表现为吸热或放热,与反应开始时是否需要加热无关。需要加热的反应不一定是吸热反应,如C+O2CO2为放热反应;不需要加热的反应也不一定是放热反应,如Ba(OH)2·8H2O与NH4Cl的反应为吸热反应。
4.热化学方程式
(1)概念
表示参加反应的物质的量和反应热关系的化学方程式。
(2)意义
不仅表明了化学反应中的物质变化,也表明了化学反应中的能量变化。
(3)书写步骤
[对点训练]
1.如图是化学反应中物质变化和能量变化的示意图。若E1>E2,则下列反应符合该示意图的是( )
A.NaOH溶液与稀盐酸的反应
B.锌与稀盐酸的反应
C.氢氧化钡与氯化铵固体的反应
D.一氧化碳在空气中的燃烧反应
解析:选C 吸收的能量E1大于释放的能量E2,故该反应为吸热反应。NaOH溶液与稀盐酸的反应属于放热反应,故A错误;锌与稀盐酸的反应属于放热反应,故B错误;氢氧化钡与氯化铵固体的反应属于吸热反应,故C正确;一氧化碳在空气中的燃烧反应属于放热反应,故D错误。
2.(2016·浙江4月选考)2A(g)B(g) ΔH1(ΔH1<0);2A(g)B(l) ΔH2;下列能量变化示意图正确的是( )
解析:选B 反应的ΔH1<0,为放热反应,即反应物的能量高于生成物的能量,且物质由气态转变为液态时,也将放热。对照选项图像可知B项符合。
3.(2015·浙江10月选考)已知1 mol CH4气体完全燃烧生成气态CO2和液态H2O,放出890.3 kJ热量,则表示该反应的热化学方程式正确的是( )
A.CH4(g)+2O2(g)===CO2(g)+2H2O(g)
ΔH=+890.3 kJ·mol-1
B.CH4(g)+2O2(g)===CO2(g)+2H2O(l)
ΔH=-890.3 kJ·mol-1
C.CH4(g)+2O2(g)===CO2(g)+2H2O(l)
ΔH=+890.3 kJ·mol-1
D.CH4(g)+2O2(g)===CO2(g)+2H2O(g)
ΔH=-890.3 kJ·mol-1
解析:选B 因放热反应ΔH为负,结合生成的水为液态,只有B选项正确。
4.(1)101 kPa时,1 mol CH4完全燃烧生成液态水和CO2气体,放出890.3 kJ的热量,反应的热化学方程式为____________________________________________________
________________________________________________________________________。
(2)0.3 mol的气态乙硼烷(分子式B2H6)在氧气中燃烧,生成固态三氧化二硼和液态水,放出649.5 kJ的热量,则其热化学方程式为_________________________________。
(3)在25 ℃、101 kPa下,一定质量的无水乙醇完全燃烧时放出热量Q kJ,其燃烧生成的CO2用过量饱和石灰水吸收可得100 g CaCO3沉淀,则乙醇燃烧的热化学方程式为
________________________________________________________________________。
(4)下图是1 mol NO2和1 mol CO反应生成CO2和NO过程中能量变化示意图,请写出NO2和CO反应的热化学方程式:_____________________________________________________。
解析:(1)1 mol CH4完全燃烧需要2 mol O2生成1 mol CO2和2 mol液态H2O,故热化学方程式为CH4(g)+2O2(g)===CO2(g)+2H2O(l) ΔH=-890.3 kJ·mol-1。
(2)1 mol乙硼烷在氧气中燃烧放出的热量为649.5 kJ×=2 165 kJ,则其热化学方程式为B2H6(g)+3O2(g)===B2O3(s)+3H2O(l) ΔH=-2 165 kJ·mol-1。
(3)由题意可知生成n(CO2)=n(CaCO3)==1 mol,则由原子守恒可知,需要乙醇的物质的量为 mol,故热化学方程式为C2H5OH(l)+3O2(g)===2CO2(g)+3H2O(l) ΔH=-(2×Q)=-2Q kJ·mol-1。
(4)由图可知其热化学方程式为NO2(g)+CO(g)===CO2(g)+NO(g) ΔH=E1-E2=134 kJ·mol-1-368 kJ·mol-1=-234 kJ·mol-1。
答案:(1)CH4(g)+2O2(g)===CO2(g)+2H2O(l)
ΔH=-890.3 kJ·mol-1
(2)B2H6(g)+3O2(g)===B2O3(s)+3H2O(l)
ΔH=-2 165 kJ·mol-1
(3)C2H5OH(l)+3O2(g)===2CO2(g)+3H2O(l) ΔH=-2Q kJ·mol-1
(4)NO2(g)+CO(g)===CO2(g)+NO(g) ΔH=-234 kJ·mol-1
知识点二 燃烧热、中和热、能源
1.燃烧热
2.中和热
(1)中和热的概念及表示方法
(2)中和热的测定
①装置
②计算公式(以50 mL 0.5 mol·L-1盐酸与50 mL 0.55 mol·L-1 NaOH溶液反应为例)
ΔH=- kJ·mol-1
t1——起始温度,t2——终止温度。
(3)注意事项
①泡沫塑料板和碎泡沫塑料(或纸条)的作用是保温隔热,减少实验过程中的热量损失。
②为保证酸完全中和,采取的措施是使碱稍过量。
[提醒] ①当用热化学方程式表示中和热时,生成H2O的物质的量必须是1 mol,当用热化学方程式表示燃烧热时,可燃物的物质的量必须为1 mol。
②由于中和反应与燃烧反应均是放热反应,表示中和热与燃烧热时可不带“-”号,但用ΔH表示时,必须带“-”号,如某物质的燃烧热为Q kJ·mol-1或ΔH=-Q kJ·mol-1。
3.能源
[对点训练]
1.判断正误(正确的打“√”,错误的打“×”)。
(1)随着科技的发展,氢气将成为主要能源之一(√)
(2)化石燃料和植物燃料燃烧时放出的能量均来源于太阳能(√)
(3)燃料电池中将甲醇蒸气转化为氢气的热化学方程式是CH3OH(g)+O2(g)===CO2(g)+2H2 (g) ΔH=-192.9 kJ·mol-1,则CH3OH(g)的燃烧热为192.9 kJ·mol-1(×)
(4)氢气的燃烧热为285.5 kJ·mol-1,则电解水的热化学方程式为2H2O(l)2H2(g)+O2(g) ΔH=+285.5 kJ·mol-1(×)
(5)已知稀溶液中,H+(aq)+OH-(aq)===H2O(l) ΔH=-57.3 kJ·mol-1,则稀醋酸与稀氢氧化钠溶液反应生成1 mol 水时放出57.3 kJ的热量(×)
2.为消除目前燃料燃烧时产生的环境污染,同时缓解能源危机,有关专家提出了利用太阳能制取氢能的构想。下列说法正确的是( )
A.H2O的分解反应是放热反应
B.氢能源已被普遍使用
C.2 mol液态H2O具有的总能量低于2 mol H2和1 mol O2的能量
D.氢气不易贮存和运输,无开发利用价值
解析:选C 2H2O(l)===2H2(g)+O2(g)是吸热反应,说明2 mol液态H2O的能量低于2 mol H2和1 mol O2的能量。因由水制取H2耗能多且H2不易贮存和运输,所以氢能源利用并未普及,但发展前景广阔。
3.下列热化学方程式或说法正确的是( )
A.甲烷的燃烧热为890.3 kJ·mol-1,则甲烷燃烧的热化学方程式可表示为CH4(g)+2O2(g)===CO2(g)+2H2O(g) ΔH=-890.3 kJ·mol-1
B.500 ℃、30 MPa下,将0.5 mol N2和1.5 mol H2置于密闭的容器中充分反应生成NH3(g),放热19.3 kJ,其热化学方程式为N2(g)+3H2(g)2NH3(g)
ΔH=-38.6 kJ·mol-1
C.同温同压下,等物质的量的H2与足量的Cl2在光照和点燃条件下充分反应,所产生的热量相同
D.已知中和热为57.3 kJ·mol-1,则稀硫酸与氢氧化钡溶液反应的热化学方程式为2H+(aq)+SO(aq)+Ba2+(aq)+2OH-(aq)===BaSO4(s)+2H2O(l) ΔH=-57.3 kJ·mol-1
解析:选C 甲烷的燃烧热为890.3 kJ·mol-1,表示1 mol甲烷完全燃烧生成稳定的氧化物时放出的热量,由于水的稳定状态是液态,所以其燃烧的热化学方程式是CH4(g)+2O2(g)===CO2(g)+2H2O(l) ΔH=-890.3 kJ·mol-1,
A错误;由于氮气与氢气产生氨气的反应是可逆反应,反应物不能完全转化为生成物,所以500 ℃、30 MPa下,将0.5 mol N2和1.5 mol H2置于密闭的容器中充分反应生成氨气的物质的量小于1 mol,该反应的ΔH<-38.6 kJ·mol-1,B错误;由于反应热只与反应物、生成物的状态及物质的量的多少有关,与反应途径无关,所以在同温同压下,等物质的量的H2与足量的Cl2在光照和点燃条件下充分反应,所产生的热量相同,C正确;稀硫酸与氢氧化钡溶液反应生成了BaSO4沉淀和水,生成BaSO4沉淀还需要放出热量,所以该反应的ΔH<-57.3 kJ·mol-1×2,D错误。
4.石墨的燃烧热为393.5 kJ·mol-1,CO的燃烧热为283.0 kJ·mol-1,下列说法正确的是( )
A.相同条件下C(石墨,s)燃烧生成CO气体的热化学方程式:2C(石墨,s)+O2(g)===2CO(g) ΔH=+110.5 kJ·mol-1
B.1 mol C(石墨,s)不完全燃烧,生成CO2和CO混合气体时,放出热量283.0 kJ
C.C(石墨,s)和CO2(g)反应生成CO(g)的反应是放热反应
D.如果金刚石的燃烧热大于石墨的燃烧热,则可以断定从石墨转变为金刚石需要吸热
解析:选D 石墨燃烧必放热,A错;选项B中由于没有告知生成物CO和CO2的物质的量之比,因此无法计算反应放出的热量,B错;C项石墨与CO2反应是吸热反应,C错。
5.填空。
(1)2CO2(g)===2CO(g)+O2(g)反应的ΔH=+2×283.0 kJ·mol-1, 则CO(g)的燃烧热是________________________________________________________________________。
(2)葡萄糖的燃烧热是2 800 kJ·mol-1,则表示葡萄糖燃烧热的热化学方程式为
________________________________________________________________________
________________________________________________________________________。
(3)氢气的燃烧热为285.5 kJ·mol-1,则电解水的热化学方程式为______________。
(4)已知中和反应的中和热为57.3 kJ·mol-1。则Ba(OH)2和盐酸反应,表示中和热的热化学方程式为____________________________________________________________________
________________________________________________________________________。
(5)C8H18(l)+O2(g)===8CO2(g)+9H2O(l) ΔH=-5 518 kJ·mol-1,C8H18的燃烧热为________________________________________________________________________。
答案:(1)283.0 kJ·mol-1
(2)C6H12O6(s)+6O2(g)===6CO2(g)+6H2O(l)ΔH=-2 800 kJ·mol-1
(3)2H2O(l)2H2(g)+O2(g) ΔH=+571 kJ·mol-1
(4)OH-(aq)+H+(aq)===H2O(l)
ΔH=-57.3 kJ·mol-1
(5)5 518 kJ·mol-1
6.(1)(2016·海南高考)油酸甘油酯(相对分子质量884)在体内代谢时可发生如下反应:
C57H104O6(s)+80O2(g)===57CO2(g)+52H2O(l)
已知燃烧1 kg该化合物释放出热量3.8×104 kJ。油酸甘油酯的燃烧热ΔH为________。
(2)(2015·海南高考)已知丙烷的燃烧热ΔH=-2 215 kJ·mol-1,若一定量的丙烷完全燃烧后生成1.8 g水,则放出的热量约为________。
解析:(1)燃烧热指的是燃烧1 mol 可燃物生成稳定的氧化物所放出的热量。燃烧1 kg油酸甘油酯释放出热量3.8×104 kJ,燃烧1 mol 油酸甘油酯释放出热量为×3.8×104 kJ=3.36×104 kJ≈3.4×104 kJ,则得油酸甘油酯的燃烧热ΔH=-3.4×104 kJ·mol-1。
(2)1.8 g水的物质的量为0.1 mol,丙烷的分子式是C3H8,1 mol丙烷完全燃烧会产生4 mol水,丙烷完全燃烧产生1.8 g水,燃烧的丙烷的物质的量为 mol,所以反应放出的热量为×2 215 kJ=55.375 kJ。
答案:(1)-3.4×104 kJ·mol-1 (2)55.375 kJ
知识点三 盖斯定律
1.盖斯定律的定义
对于一个化学反应,无论是一步完成还是分几步完成,其反应焓变都一样,即化学反应的反应热只与反应体系的始态和终态有关,而与反应的途径无关。
2.盖斯定律的应用
(1)热化学方程式相加或相减,如
①C(s)+O2(g)===CO2(g) ΔH1
②C(s)+O2(g)===CO(g) ΔH2
由①-②可得
CO(g)+O2(g)===CO2(g) ΔH=ΔH1-ΔH2
(2)合理设计反应途径,如
顺时针方向和逆时针方向变化反应热代数和相等,即
ΔH=ΔH1+ΔH2。
(3)盖斯定律的理解
热化学方程式 | 焓变之间的关系 |
aA===B ΔH1 A===B ΔH2 | ΔH2=ΔH1或ΔH1=aΔH2 |
aA===B ΔH1 B===aA ΔH2 | ΔH1=-ΔH2 |
ΔH=ΔH1+ΔH2 |
[对点训练]
1.(2019·滕州二中模拟)由金红石TiO2制取单质Ti,涉及的步骤为TiO2―→TiCl4Ti。已知:
①C(s)+O2(g)===CO2(g) ΔH1
②2CO(g)+O2(g)===2CO2(g) ΔH2
③TiO2(s)+2Cl2(g)===TiCl4(s)+O2(g) ΔH3
则反应TiO2(s)+2Cl2(g)+2C(s)===TiCl4(s)+2CO(g)的ΔH为( )
A.ΔH3+2ΔH1-2ΔH2 B.ΔH3+ΔH1-ΔH2
C.ΔH3+2ΔH1-ΔH2 D.ΔH3+ΔH1-2ΔH2
解析:选C 根据盖斯定律,由2×①-②+③,可得TiO2(s)+2Cl2(g)+2C(s)===TiCl4(s)+2CO(g) ΔH=2ΔH1-ΔH2+ΔH3,故C项正确。
2.工业上制取硝酸铵的流程图如下所示:
请回答下列问题:
已知:4NO(g)+4NH3(g)+O2(g)4N2(g)+6H2O(g)ΔH=-1 745.2 kJ·mol-1
6NO(g)+4NH3(g)5N2(g)+6H2O(g)ΔH=-1 925.2 kJ·mol-1
则反应Ⅰ的热化学方程式可表示为____________________________________
________________________________________________________________________。
解析:将已知的两个热化学方程式依次标记为①和②,根据盖斯定律,由①×5-②×4得:4NH3(g)+5O2(g)===4NO(g)+6H2O(g) ΔH=-1 025.2 kJ·mol-1。
答案:4NH3(g)+5O2(g)===4NO(g)+6H2O(g)ΔH=-1 025.2 kJ·mol-1

