还剩29页未读,
继续阅读
所属成套资源:2020年高考化学一轮总复习学案()
成套系列资料,整套一键下载
2020年高考化学一轮总复习文档:第四章第16讲氮及其重要化合物 学案
展开
第16讲 氮及其化合物
一、氮
1.氮元素在自然界中的存在及氮的固定
2.氮气(N2)
(1)物理性质:无色无味的气体,密度比空气略小,难溶于水,熔点、沸点很低。
(2)化学性质
N2的电子式为N⋮⋮N,结构式为N≡N,由于分子中含有的氮氮三键键能很大,分子结构稳定,在通常状况下,化学性质很不活泼。
①与氧气反应:N2+O22NO(汽车尾气中产生氮的氧化物和雷电固氮)。
②与氢气反应:N2+3H22NH3(工业合成氨的反应原理)。
③与Mg反应:3Mg+N2Mg3N2。
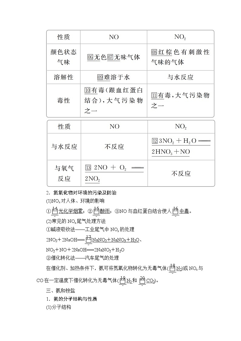
二、氮的氧化物
1.氮有多种价态的氧化物,如N2O、NO、NO2、N2O4、N2O3、N2O5等,其中属于酸性氧化物的是N2O3、N2O5。
NO和NO2性质的比较
2.氮氧化物对环境的污染及防治
(1)NOx对人体、环境的影响
①光化学烟雾;②酸雨;③NO与血红蛋白结合使人中毒。
(2)常见的NOx尾气处理方法
①碱液吸收法——工业尾气中NOx的处理
2NO2+2NaOH===NaNO2+NaNO3+H2O、
NO2+NO+2NaOH===2NaNO2+H2O
②催化转化法——汽车尾气的处理
在催化剂、加热条件下,氨可将氮氧化物转化为无毒气体(N2)或NOx与CO在一定温度下催化转化为无毒气体(N2和CO2)。
三、氨和铵盐
1.氨的分子结构与性质
(1)分子结构
分子式:NH3,电子式:,空间构型:三角锥形。属于极性分子。
(2)物理性质
无色有刺激性气味的气体,密度比空气小,易液化,可用作制冷剂,极易溶于水(约1∶700),可由喷泉实验证明。
(3)化学性质
①与水反应:NH3+H2ONH3·H2ONH+OH-,氨的水溶液叫氨水,呈弱碱性。
a.组成:三种分子:NH3、H2O、NH3·H2O;三种离子:NH、OH-、H+。
b.性质:氨水质量分数越大,其密度越小。
c.NH3·H2O为可溶性一元弱碱,易挥发,不稳定,易分解:
NH3·H2ONH3↑+H2O。(可用于制备少量NH3)
②氨气与酸反应
a.蘸有浓盐酸的玻璃棒与蘸有浓氨水的玻璃棒靠近,其现象为有白烟生成,将浓盐酸改为浓硝酸,也会出现相同的现象。化学方程式为HCl+NH3===NH4Cl、NH3+HNO3===NH4NO3。
b.与CO2等酸性氧化物反应:NH3+CO2+H2O===NH4HCO3或2NH3+CO2+H2O===(NH4)2CO3。
③NH3的还原性
氨的催化氧化:4NH3+5O24NO+6H2O;
与CuO的反应:2NH3+3CuO3Cu+N2+3H2O;
与Cl2的反应:2NH3+3Cl2===6HCl+N2或8NH3+3Cl2===6NH4Cl+N2。
④与盐溶液反应
将氨水加入下列溶液,完成下表:
2.氨气的制法
(1)工业制法:N2+3H22NH3。
(2)实验室制法
实验装置
净化装置
3.铵盐及NH4的检验
(1)铵盐的物理性质
大多数铵盐是白色固体,均易溶于水。
(2)铵盐的化学性质
(3)NH的检验
未知液湿润的红色石蕊试纸变蓝色,则证明含NH。
四、硝酸
1.物理性质
硝酸是无色易挥发的液体,有刺激性气味。
2.化学性质
(1)强酸性
与盐酸、硫酸并称三大强酸。
(2)强氧化性
①HNO3与金属反应时,不产生H2。
a.与除Au、Pt外大部分金属反应(如Cu):
与浓硝酸:Cu+4HNO3(浓)===Cu(NO3)2+2NO2↑+2H2O。
与稀硝酸:3Cu+8HNO3(稀)===3Cu(NO3)2+2NO↑+4H2O。
b.常温下浓硝酸使Fe、Al钝化。
②与非金属(如木炭)反应
C+4HNO3(浓)CO2↑+4NO2↑+2H2O。
③与某些还原性化合物(如Fe2+、SO2、SO、H2S、S2-、HI、I-等)反应,稀硝酸与Fe2+反应的离子方程式为
3Fe2++4H++NO===3Fe3++NO↑+2H2O。
(3)不稳定性
①反应方程式:4HNO3(浓)4NO2↑+O2↑+2H2O。
②硝酸保存在棕色试剂瓶中,置于冷暗处,不能用橡胶塞。
③市售浓硝酸呈黄色的原因是浓HNO3分解生成NO2,NO2溶于浓硝酸呈黄色。
1.判断正误,正确的画“√”,错误的画“×”,并指明错因。
(1)浓硝酸中滴加紫色石蕊溶液,最终变为红色。(×)
错因:浓HNO3中滴加石蕊溶液,先变红,后褪色。
(2)加热盛有NH4Cl固体的试管,试管底部固体消失,试管口有晶体凝结,说明NH4Cl固体可以升华。(×)
错因:NH4Cl加热时,先分解生成NH3和HCl,离开热源后NH3与HCl又化合生成NH4Cl。
(3)在实验室里,NO和NO2均用排水法收集。(×)
错因:NO2与水发生反应,不能用排水法收集。
(4)可用NO2与水反应制取硝酸,故NO2是酸性氧化物。(×)
错因:NO2是特殊氧化物。
(5)通过灼热的镁粉,可除N2中的少量氧气。(×)
错因:加热时N2与Mg反应生成Mg3N2。
2.教材改编题
(据人教必修一P103 T5)某同学用滤纸折成一个纸蝴蝶并喷洒一种溶液(保持湿润),挂在铁架台上。另取一只盛某种溶液的烧杯,放在纸蝴蝶的下方(如图)。过一会儿,发现纸蝴蝶变为红色。下表的组合中,能够实现上述变化的是________。
答案 ①②
考点 氮和氮的氧化物
[典例1] (2018·滁州高三模拟)Murad等三位教授提出NO在人体内有独特的功能,关于NO的叙述正确的是( )
①NO可以是某些含低价氮物质氧化的产物 ②NO是亚硝酸的酸酐 ③NO可以是某些含高价氮物质还原的产物 ④NO是无色气体,在空气中可变为红棕色
A.全部 B.①③④ C.②③④ D.①④
解析 NO中氮的化合价处于中间价态,它可以是还原产物,如HNO3→NO,也可以是氧化产物,如NH3→NO;HNO2的酸酐是N2O3;NO是无色气体,可被空气中的氧气氧化为红棕色的NO2。
答案 B
名师精讲
1.将游离态氮转变为化合态氮的过程叫氮的固定,固定氮的方式有自然固氮和人工固氮。
(1)自然固氮
(2)人工固氮:合成氨工业。
2.氮的氧化物
氮元素有+1、+2、+3、+4、+5五种正价,五种正价对应六种氧化物:N2O、NO、N2O3、NO2、N2O4、N2O5。其中N2O3和N2O5分别是HNO2和HNO3的酸酐。它们都是空气污染物,空气中的氮氧化物是造成光化学污染的主要因素。另外,在思考某些问题时,要注意:2NO2N2O4对气体体积及平均相对分子质量的影响。
3.氮氧化物对环境的污染及防治
(1)常见的污染类型
①光化学烟雾:NOx在紫外线作用下,与碳氢化合物发生一系列光化学反应,产生了一种有毒的烟雾。
②酸雨:NOx排入大气中后,与水反应生成HNO3和HNO2,随雨雪降到地面。
③破坏臭氧层:NO2可使平流层中的臭氧减少,导致地面紫外线辐射量增加。
④NO与血红蛋白结合使人中毒。
(2)常见的NOx尾气处理方法
①碱液吸收法
2NO2+2NaOH===NaNO3+NaNO2+H2O
NO2+NO+2NaOH===2NaNO2+H2O
NO2、NO的混合气体能被足量烧碱溶液完全吸收的条件是n(NO2)≥n(NO)。一般适合工业尾气中NOx的处理。
②催化转化法
在催化剂、加热条件下,氨可将氮氧化物转化为无毒气体(N2)或NOx与CO在一定温度下催化转化为无毒气体(N2和CO2)。一般适用于汽车尾气的处理。反应方程式为
4NH3+6NO5N2+6H2O
8NH3+6NO27N2+12H2O
2NO+2CON2+2CO2
2NO2+4CON2+4CO2
1.雷雨天,空气中的N2会发生一系列反应,生成氮的化合物。雷雨时,一般不可能生成的氮的化合物是( )
①NH3 ②NO ③NO2 ④N2O3 ⑤N2O5 ⑥HNO3
A.②④⑥ B.②③⑤⑥
C.①④⑤ D.①③⑤
答案 C
解析 雷雨天气发生如下反应:N2+O22NO;2NO+O2===2NO2;3NO2+H2O===2HNO3+NO。故选C。
2.汽车尾气主要含有CO2、CO、SO2、NOx等物质,逐渐成为城市空气污染的主要来源之一。
(1)汽车尾气中的CO来自于________,NO来自于_____________________。汽车尾气对环境的危害主要有________________________(至少填两种)。
(2)NOx能形成酸雨,写出NO2转化为HNO3的化学方程式:_____________。
(3)汽车尾气中的CO、NOx在适宜温度下采用催化转化法处理,使它们相互反应生成参与大气循环的无毒气体。写出NO被CO还原的化学方程式_________。
答案 (1)汽油的不完全燃烧 N2与O2在汽车汽缸内的高温环境下的反应 形成硝酸型酸雨、导致光化学烟雾、产生温室效应(任填两种即可) (2)3NO2+H2O===2HNO3+NO (3)2CO+2NON2+2CO2
解析 (1)汽车汽缸内不断进行着汽油的燃烧反应,当空气不足时,汽油不完全燃烧,会产生CO;当空气过量时,N2和O2在放电或高温条件下反应生成NO。汽车尾气对环境的危害很大,可以形成硝酸型酸雨,导致光化学烟雾,产生温室效应。
(3)CO、NOx反应后生成的无毒气体为CO2和N2。
考点 氮的氧化物的简单计算
[典例2] 氮氧化合物(用NOx表示)是大气污染的重要因素,根据NOx的性质特点,开发出多种化学治理氮氧化合物污染的方法。
(1)用氨可将氮氧化物转化为无毒气体。已知:4NH3+6NO5N2+6H2O,8NH3+6NO27N2+12H2O。同温同压下,3.5 L NH3恰好将3.0 L NO和NO2的混合气体完全转化为N2,则原混合气体中NO和NO2的体积之比是________。
(2)工业尾气中氮的氧化物常采用碱液吸收法处理。
①NO2被烧碱溶液吸收时,生成两种钠盐,其物质的量之比为1∶1,写出该反应的化学方程式:________________________________。
②NO与NO2按物质的量之比1∶1被足量NaOH溶液完全吸收后只得到一种钠盐,该钠盐的化学式是________。
(3)纯碱溶液也能用于处理氮氧化合物废气,反应原理与上述(2)类似,同时产生CO2。
①请写出纯碱溶液吸收NO2的化学方程式:____________________。
②现有一定量的某工业废气,其中含有3.36 L NO2、1.12 L NO(已换算为标准状况,假设不含N2O4),恰好被200 mL碳酸钠溶液吸收,所得盐的物质的量分别为________、________,该碳酸钠溶液的物质的量浓度为________mol·L-1。
解析 (1)设NO的体积为V(NO),NO2的体积为V(NO2),依据方程式知,处理NO需NH3:V(NO),处理NO2需NH3:V(NO2),则
解得V(NO)=0.75 L,V(NO2)=2.25 L
V(NO)∶V(NO2)=1∶3。
(2)①生成两种钠盐,必然是NO2的歧化反应,依据量的关系可知两种盐分别为NaNO3和NaNO2。
②NO中氮的化合价为+2价,NO2中氮的化合价为+4价,二者以1∶1混合时与NaOH反应生成一种钠盐,依据得失电子守恒可知,钠盐中氮的化合价为+3,即为NaNO2。
(3)②n(NO2)=0.15 mol,n(NO)=0.05 mol
则单独与Na2CO3反应的NO2为0.15 mol-0.05 mol=0.1 mol
所以共生成NaNO3:0.05 mol,NaNO2:0.15 mol
c(Na2CO3)==0.5 mol·L-1。
答案 (1)1∶3
(2)①2NO2+2NaOH===NaNO3+NaNO2+H2O
②NaNO2
(3)①Na2CO3+2NO2===NaNO3+NaNO2+CO2
②NaNO3:0.05 mol NaNO2:0.15 mol 0.5
名师精讲
氮的氧化物与O2、H2O反应的计算
1.原理
解答氮氧化物溶于水的计算问题首先明确原理,无论是单一气体(NO2),还是NO、NO2、O2中的两者或三者的混合气体,反应的实质是3NO2+H2O===2HNO3+NO,2NO+O2===2NO2,故若有气体剩余只能是NO或O2,不能是NO2。
2.方法
氮的氧化物与O2、H2O反应的计算,常见的有两种方法
(1)加合式法
①NO2和O2混合气体溶于水的计算
由4NO2+O2+2H2O===4HNO3可知:
V(NO2)∶V(O2)
②NO与O2同时通入水中
2NO+O2===2NO2、3NO2+H2O===2HNO3+NO
总的化学方程式为4NO+3O2+2H2O===4HNO3
可知:
V(NO)∶V(O2)
(2)得失电子守恒法
NO与O2的混合气体通入水中发生反应:2NO+O2===2NO2、3NO2+H2O===2HNO3+NO,在这当中,存在着NO向NO2转化、NO2向HNO3转化的同时又生成NO的循环反应。但总体来讲,NO→HNO3,N的化合价升高是由于被O2氧化,因此可写出
在氧化还原反应中得失电子数必然相等。
3.(2018·沈阳模拟)在一定条件下,将NO2和O2的混合气体12 mL通入足量水中,充分反应后剩余2 mL气体(同温同压下),则原混合气体中氧气的体积为( )
①1.2 mL ②2.4 mL ③3 mL ④4 mL
A.①② B.②③ C.③④ D.①④
答案 D
解析 4NO2+O2+2H2O===4HNO3
若剩余的气体是O2,则V(NO2)=×(12-2)=8 mL,
V(O2)=12 mL-8 mL=4 mL。
若剩余的气体是NO(2 mL)⇒6 mL NO2。
则V(O2)=×(12-6)=1.2 mL。
4.将充有m mol NO和n mol NO2气体的试管倒立于水槽中,然后通入m mol O2,若已知n>m,则充分反应后,试管中的气体的物质的量( )
A.(4n-1)/2 mol B.(n-m)/3 mol
C.(3m+n)/3 mol D.3(n-m) mol
答案 B
解析 根据3NO2+H2O===2HNO3+NO知,n mol NO2气体反应后生成n/3 mol NO气体,再根据4NO+3O2+2H2O===4HNO3得(m+n/3)∶m>4∶3,则知NO过量,故剩余的物质的量为(m+n/3)-4m/3=(n-m)/3 mol。
考点 氨气的性质和实验室制取
[典例3] (2016·全国卷Ⅰ)氮的氧化物(NOx)是大气污染物之一,工业上在一定温度和催化剂条件下用NH3将NOx还原生成 N2。某同学在实验室中对NH3与NO2反应进行了探究。回答下列问题:
(1)氨气的制备
①氨气的发生装置可以选择上图中的________,反应的化学方程式为_____。
②欲收集一瓶干燥的氨气,选择上图中的装置,其连接顺序为:发生装置→________(按气流方向,用小写字母表示)。
(2)氨气与二氧化氮的反应
将上述收集到的NH3充入注射器X中,硬质玻璃管Y中加入少量催化剂,充入NO2(两端用夹子K1、K2夹好)。在一定温度下按图示装置进行实验。
操作步骤
实验现象
解释原因
打开K1,推动注射器活塞,使X中的气体缓慢通入Y管中
①Y管中
_____________
②反应的化学方程式
______________
将注射器活塞退回原处并固定,待装置恢复到室温
Y管中有少量水珠
生成的气态水凝聚
打开K2
③__________
④________
解析 (1)①制备氨气,可用Ca(OH)2(s)和NH4Cl(s)混合加热,可选用装置A;也可采用加热浓氨水的方法,此时可选用装置B。②欲得到干燥的氨气,首先要干燥(干燥管要大口进,小口出),其次要收集(氨气密度比空气小,要用向下排空气法),最后为尾气处理(因氨气极易溶于水,要用防倒吸的F装置)。
(2)NH3和NO2在催化剂、一定温度下可发生反应,故Y管中红棕色气体慢慢变浅;由化学方程式8NH3+6NO27N2+12H2O可以得出,反应后气体分子数减少,压强减小,故打开K2后,Z中NaOH溶液会产生倒吸现象。
答案 (1)①A 2NH4Cl+Ca(OH)22NH3↑+CaCl2+2H2O(或B NH3·H2ONH3↑+H2O)
②dcfei
(2)①红棕色气体慢慢变浅 ②8NH3+6NO27N2+12H2O ③Z中NaOH溶液产生倒吸现象 ④反应后气体分子数减少,Y管中压强小于外压
名师精讲
1.氨气的特殊性质
(1)氨是中学阶段所学的唯一的碱性气体,能使湿润的红色石蕊试纸变蓝,利用这一点,可以在推断题中作为解题的突破口。
(2)氨水中含有三种分子(H2O、NH3·H2O、NH3)和三种离子(OH-、NH、H+),其中含量最多的是NH3·H2O(除H2O外),但计算其物质的量浓度和溶质质量分数时,氨水的溶质以NH3代替。
(3)氨水中存在平衡:NH3+H2ONH3·H2ONH+OH-。生成的一水合氨(NH3·H2O)是一种弱碱,很不稳定,受热会分解:NH3·H2ONH3↑+H2O。当氨水作反应物时,在离子方程式中用分子式表示。
2.实验室制备氨气的注意事项
(1)制取氨气时所用的铵盐不宜用硝酸铵、碳酸铵或碳酸氢铵。因为在加热过程中,NH4NO3可能发生爆炸;而(NH4)2CO3、NH4HCO3受热易分解产生CO2,使生成的NH3中混有较多的CO2杂质。
(2)消石灰不能用NaOH、KOH代替,一方面Ca(OH)2比NaOH便宜,另一方面NaOH、KOH具有吸湿性,易结块,不利于产生NH3,且在加热条件下易腐蚀试管。
(3)氨是碱性气体,不能用酸性干燥剂(浓硫酸、P2O5)干燥,也不能用CaCl2干燥,因为CaCl2可以吸收NH3生成CaCl2·8NH3。
(4)吸收氨气时要注意防止倒吸。
可用于吸收氨气并能防倒吸的常用装置为:
(5)铵盐受热都能分解,但不是都产生NH3,如NH4NO3在200 ℃时分解生成N2O和H2O。
3.实验室快速制取氨气的方法
5.(2018·长春高三模拟)探究氨气及铵盐性质的过程中,下列根据实验现象得出的结论不正确的是( )
A.将集有氨气的试管倒扣于水槽中,液体迅速充满试管,说明氨气极易溶于水
B.向氨水中加入浓氢氧化钠溶液,加热产生使湿润的红色石蕊试纸变蓝的气体,说明氨水中含有NH
C.加热NH4HCO3固体,观察到固体逐渐减少,试管口有液滴产生,说明NH4HCO3受热易分解
D.将红热的Pt丝伸入如图所示的锥形瓶中,瓶口出现少量的红棕色气体,说明氨气催化氧化的产物中有NO
答案 B
解析 B项,因为氨水中存在氨分子,加热氨气逸出,也能使湿润的红色石蕊试纸变蓝,不能证明是铵根离子与氢氧化钠反应产生的氨气,错误;D项,4NH3+5O24NO+6H2O,2NO+O2===2NO2,NH3的氧化产物应为NO,正确。
6.如图所示分别是某课外活动小组设计的制取氨气的两组装置,回答下列问题:
(1)用A图所示的装置可制备干燥的NH3:
反应的化学方程式为____________________________。
装置中收集NH3的试管口放置棉花团的作用是__________________。
(2)用B图所示的装置可快速制取较大量NH3:
①用文字和化学方程式表示浓氨水滴入CaO中有大量NH3逸出的过程:__________________________________________。
②检验NH3是否收集满的实验方法是_______________。
答案 (1)2NH4Cl+Ca(OH)2CaCl2+2NH3↑+2H2O 减少空气对流,收集到较纯净的NH3
(2)①CaO+H2O===Ca(OH)2,反应放热,NH3·H2ONH3↑+H2O ②用蘸有少许浓盐酸的玻璃棒靠近收集NH3的容器口,若产生白烟,说明容器内已收集满NH3,反之,则没有收集满(或用湿润的红色石蕊试纸靠近收集NH3的容器口,若湿润的红色石蕊试纸变蓝,则说明NH3已收集满,反之,则没有收集满)(其他合理答案也可)
解析 (1)A图所示的装置中发生的反应为2NH4Cl+Ca(OH)2CaCl2+2NH3↑+2H2O;为了防止氨气与空气对流,确保收集满纯净的氨气,故用棉花团堵住试管口。
(2)虽然一水合氨与生石灰不反应,但是生石灰与水反应剧烈且放热,使大量氨气逸出:NH3·H2ONH3↑+H2O。
考点 铵盐 NH的检验
[典例4] 碳铵是一种较常使用的化肥,它在常温下易分解。某化学兴趣小组对碳铵的成分存在疑问,进行了如下探究。
【定性实验】检验溶液中的阴、阳离子。
取少量固体放入试管中,加入盐酸,把生成的气体通入澄清石灰水中,有白色沉淀生成。再另取少量碳铵放入试管中,加入浓NaOH溶液,加热,用湿润的红色石蕊试纸检验生成的气体,石蕊试纸变蓝色。
(1)根据实验现象,推测碳铵中含有的阴离子可能是________或________。
(2)根据实验现象,碳铵与足量NaOH溶液加热反应的离子方程式可能是____________________________________________(任写一种)。
【定量实验】测定碳铵中C元素和N元素质量比。
该兴趣小组准确称取a g碳铵,加热使之分解,并把产物通入碱石灰中,如下图所示。
(3)碳铵固体应放在________(填字母)中进行加热。
A.大试管 B.蒸发皿
C.烧瓶 D.坩埚
(4)从安全的角度考虑,尾气处理的装置可以选用________(填字母)。
(5)若灼烧后没有固体残余,称量U形管在实验前后的质量差为b g。由此测得N元素的质量是________g。
解析 (1)气体为二氧化碳,碳铵中的阴离子为HCO或CO。
(2)碳铵中如果含有碳酸铵,离子方程式为NH+OH-NH3↑+H2O;碳铵中如果含有碳酸氢铵,离子方程式为NH+HCO+2OH-NH3↑+2H2O+CO。
(3)蒸发皿用于液体加热;坩埚属于开放容器不利于收集;烧瓶太大;试管最合适。
(4)B、C装置容易倒吸,D装置密封不科学,A装置可以防止倒吸,符合要求。
(5)碳铵分解生成二氧化碳、水、氨气,被碱石灰吸收的是二氧化碳和水,所以产生氨气的质量为(a-b)g,其中N元素的质量为 g。
答案 (1)HCO CO
(2)NH+OH-NH3↑+H2O(或NH+HCO+2OH-NH3↑+2H2O+CO)
(3)A (4)A (5)
名师精讲
1.铵盐特例
(1)铵盐分解不一定产生NH3,如NH4NO3加热到一定温度时会发生爆炸,生成多种气体。
(2)铵盐遇碱性物质能发生反应产生氨,因此铵态氮肥不宜和碱性物质(如含K2CO3的草木灰)混合施用。
2.NH的检验
7.下列说法中正确的是( )
A.所有铵盐受热均可以分解,产物均有NH3
B.硝酸铵受热易分解爆炸,实验室常用加热氯化铵与氢氧化钙的固体混合物制备氨气
C.在盛有硫酸亚铁铵[(NH4)2Fe(SO4)2]溶液的试管中,滴加少量NaOH溶液,在试管口用湿润的红色石蕊试纸检验,试纸变蓝
D.铵盐都易溶于水,其水溶液均呈酸性
答案 B
解析 铵盐分解不一定产生NH3,如NH4NO3在400 ℃以上分解生成N2、NO2和H2O,A项错误;Fe2+比NH更易结合OH-,所以加入少量NaOH溶液,不会产生NH3,C项错误;NH4HCO3、(NH4)2S溶液等均呈碱性,D项错误。
8.称取(NH4)2SO4和NH4HSO4混合物样品7.24 g,加入含0.1 mol NaOH的溶液,完全反应,生成NH3 1792 mL(标准状况),则(NH4)2SO4和NH4HSO4的物质的量之比为( )
A.1∶1 B.1∶2
C.1.87∶1 D.3.65∶1
答案 C
解析 若NaOH完全与NH反应,则生成NH3 0.1 mol,其在标准状况下的体积为2240 mL,题给条件是生成NH3 1792 mL,可知0.1 mol氢氧化钠不足,故NaOH先与H+反应完全,再与NH反应,因共生成NH3 0.08 mol,故与H+反应的氢氧化钠为0.02 mol,则可知道NH4HSO4为0.02 mol,则(NH4)2SO4的质量为7.24 g-115 g·mol-1×0.02 mol=4.94 g,物质的量为4.94 g÷132 g·mol-1≈0.0374 mol。两者物质的量之比为1.87∶1。
考点 硝酸的性质及应用
[典例5] (2018·邯郸大名一中月考)向50 mL稀H2SO4与稀HNO3的混合溶液中逐渐加入铁粉,假设加入铁粉的质量与产生气体的体积(标准状况)之间的关系如图所示,且每一段只对应一个反应。下列说法正确的是( )
A.开始时产生的气体为H2
B.AB段发生的反应为置换反应
C.所用混合溶液中c(HNO3)=0.5 mol·L-1
D.参加反应的铁粉的总质量m2=5.6 g
解析 向混合溶液中逐渐加入铁粉,铁首先和稀硝酸反应生成Fe3+和NO;当溶液中NO完全被消耗之后,过量的铁能和Fe3+反应生成Fe2+;当Fe3+完全反应之后,过量的铁和稀硫酸反应生成FeSO4和H2。由以上分析可知,开始生成的气体是NO,A错误;AB段的反应是铁和Fe3+的反应,不是置换反应,B错误;A点对应的气体是NO,物质的量是0.05 mol,根据氮原子守恒可知,稀硝酸的物质的量浓度是=1.0 mol·L-1,C错误;生成氢气的体积是0.56 L,物质的量为0.025 mol,所以反应中共转移电子0.05 mol×3+0.025 mol×2=0.2 mol,参加反应的铁最终在溶液中以Fe2+的形式存在,因此根据得失电子守恒可知,消耗铁的物质的量是0.1 mol,质量是5.6 g,D正确。
答案 D
名师精讲
1.硝酸的性质
(1)硝酸与非金属单质反应
硝酸与非金属单质反应时,非金属单质被氧化成最高价氧化物或其对应的含氧酸,硝酸只表现氧化性,完全转化为还原产物。如:
C+4HNO3(浓)2H2O+CO2↑+4NO2↑
S+6HNO3(浓)2H2O+H2SO4+6NO2↑
(2)硝酸与金属反应
①硝酸与金属单质反应一般不产生氢气。
②硝酸与金属单质反应时一部分被还原,一部分生成硝酸盐,故硝酸既表现了酸性又表现了氧化性。
③浓硝酸与金属反应时,若金属过量,开始反应时浓硝酸被还原为NO2,随着反应的进行,HNO3浓度降低,还原产物会变为NO。
④硝酸在氧化还原反应中,其还原产物可能有多种价态的物质:NO2、HNO2、NO、N2O、N2、NH4NO3等,这取决于硝酸的浓度和还原剂还原性的强弱,一般情况下,硝酸的浓度越小,其还原产物的价态越低。
实验证明,硝酸浓度越大,得电子的能力越强,因而其氧化能力越强。
2.NO在酸性条件下的强氧化性
NO在酸性条件下具有强氧化性,往往作为隐含条件出现在试题中,在解题中往往被忽视而形成易错点。常见的隐含形式有
(1)在离子共存问题中,NO在酸性条件下不与具有较强还原性的离子如S2-、I-、Fe2+等大量共存。
(2)SO的检验中不能用HNO3酸化、不能用Ba(NO3)2作沉淀剂,以防止SO的干扰。
(3)向Ba(NO3)2溶液中通入还原性气体SO2可得到BaSO4沉淀。
(4)向Fe(NO3)2溶液中加入非氧化性酸,如盐酸,Fe2+能被氧化为Fe3+。
(5)向过量铜与一定量硝酸反应后的混合物中加入非氧化性酸,铜能继续溶解。
(6)向含还原性离子的酸性溶液中加入硝酸盐,还原性离子可被氧化。
3.硝酸与金属反应的计算方法
(1)思维建模
(2)计算方法
原子
守恒法
HNO3与金属反应时,一部分HNO3起酸的作用,以NO的形式存在于溶液中;一部分作为氧化剂转化为还原产物,这两部分中氮原子的总物质的量等于反应消耗的HNO3中氮原子的物质的量
得失电子
守恒法
HNO3与金属的反应属于氧化还原反应,HNO3中氮原子得电子的物质的量等于金属失电子的物质的量
离子方程式
计算法
金属与H2SO4、HNO3的混合酸反应时,由于硝酸盐中NO在H2SO4提供H+的条件下能继续与金属反应,因此此类题目应用离子方程式来计算,先作过量判断,然后根据完全反应的金属或H+或NO进行相关计算
9.下列说法正确的是( )
A.常温下将浓HNO3滴入铁粉中无明显现象,故浓HNO3与铁不反应
B.用如图装置进行实验,将装置①中的浓硝酸滴入装置②用砂纸打磨过的铝条中可观察到产生红棕色气体
C.HNO3见光会分解
D.向稀HNO3中滴加Na2SO3溶液:SO+2H+===SO2↑+H2O
答案 C
解析 常温下浓HNO3使Fe钝化,不是不反应,A错误;B项中在常温下铝遇浓硝酸会发生钝化,不会产生二氧化氮,错误;C项中,硝酸见光和受热均会分解,正确;D项中,HNO3与Na2SO3发生氧化还原反应,生成SO与NO,错误。
10.将32.64 g铜与140 mL一定浓度的硝酸反应,铜完全溶解,产生的NO和NO2混合气体在标准状况下的体积为11.2 L。请回答下列问题:
(1)NO的体积为________L,NO2的体积为________L。
(2)参加反应的HNO3的物质的量是____________。
(3)待产生的气体全部释放后,向溶液中加入V mL a mol·L-1的NaOH溶液,恰好使溶液中的Cu2+全部转化成沉淀,则原硝酸溶液的浓度为________mol·L-1。
(4)欲使铜与硝酸反应生成的气体在NaOH溶液中全部转化为NaNO3,至少需要30%的双氧水________g。
答案 (1)5.824 5.376 (2)1.52 mol
(3) (4)57.8
解析 (1)n(Cu)==0.51 mol,设混合气体中NO的物质的量为x,NO2的物质的量为y。
根据气体的总体积为11.2 L,有:x+y=0.5 mol。
根据得失电子守恒,有:3x+y=(0.51×2) mol。
解方程组得:x=0.26 mol,y=0.24 mol。
则:V(NO)=0.26 mol×22.4 L·mol-1=5.824 L
V(NO2)=11.2 L-5.824 L=5.376 L。
(2)参加反应的HNO3分两部分:一部分没有被还原,显酸性,生成Cu(NO3)2;另一部分被还原成NO2和NO,所以参加反应的HNO3的物质的量为0.51 mol×2+0.5 mol=1.52 mol。
(3)HNO3在反应中一部分变成气体,一部分以NO的形式留在溶液中。变成气体的HNO3的物质的量为0.5 mol。加入NaOH溶液至正好使溶液中Cu2+全部转化为沉淀,则溶液中只有NaNO3,其物质的量为10-3aV mol,所以,c(HNO3)= mol·L-1。
(4)由得失电子守恒得:2×n(Cu)=2×n(H2O2),×2=n(H2O2)×2,n(H2O2)=0.51 mol,则m(H2O2)=17.34 g。
需30%的双氧水:17.34 g÷30%=57.8 g。
微专题
压强差原理在化学实验中的应用
1 通过压强的变化,检查装置的气密性检查装置气密性的原理一般都是通过改变装置内气体压强实现的,若检查气密性的装置本身是一个非气密性装置,则首先要处理成一个密闭体系。其叙述形式是:装置形成封闭体系→操作(微热、手捂、热毛巾捂、加水等)→描述现象→得出结论。
[典例1] 如图:装置A、B在加入反应物前,怎样检查其气密性?
答案 对装置A:将导管的出口浸入水槽的水中,手握住试管,有气泡从导管口逸出,放开手后,有少量水进入导管,且水柱保持一段时间不变,说明装置不漏气;对装置B:塞紧橡皮塞,夹紧弹簧夹后,从长颈漏斗注入一定量的水,使长颈漏斗内的水面高于试管内的水面,停止加水后,长颈漏斗中与试管中液面差保持不变,说明装置不漏气。
[体验1] 下列所示装置中,肯定不符合气密性要求的是( )
答案 D
解析 A中由于分液漏斗和烧瓶之间有橡皮管连接,压强相等,分液漏斗中液体一定能够顺利流下,无法判断装置气密性;B和C能够说明装置的气密性完好;两端液面能够保持水平,而D中说明装置气密性不好。
2 防止压强减小,出现倒吸现象是指有毒、对环境有污染的一类气体在被试剂吸收的时候,根据气体溶解度的大小造成装置系统内压强降低容易倒吸的现象,对吸收装置加以改进,从而起到防止倒吸的作用。
[典例2] 如图是某课外兴趣小组的同学设计的各种尾气吸收装置,从实验安全和环境保护的角度考虑,其中能用于吸收HCl(装置中的液体为水,固体为碱石灰)的是________(填字母)。
解析 HCl极易溶于水,a装置倒置漏斗的截面积大,一旦产生倒吸时,进入漏斗中的水面就会与烧杯中的水面脱离,漏斗中的水会在重力作用下又回到烧杯中,不会进入导管产生倒吸;b装置中应短进长出,HCl的密度大于空气,利于HCl排出被吸收,且无吸收HCl的装置;c装置若长进短出时,如d装置可防止倒吸。
答案 adeh
[体验2] 判断物质在不同溶剂中的溶解度时,有一条经验规则:极性分子(如H2O等)组成的溶剂易于溶解极性分子的溶质;非极性分子(如苯、四氯化碳等)组成的溶剂易于溶解非极性分子组成的溶质。下列装置中,不适于用做HCl气体尾气吸收的是( )
答案 B
解析 B装置中由于HCl气体不溶于苯而直接逸出,不适于用做HCl尾气的吸收;C装置中由于HCl难溶于CCl4,不会发生倒吸,同时HCl在外逸的过程中被上层的水吸收,故可用于HCl尾气的吸收;D装置的原理与A相似,也不会发生倒吸。
3 通过增大或减小压强,产生喷泉喷泉现象是指极易溶于水的一类气体被水吸收,或易发生化学反应的气体被吸收剂吸收而使气体分子数减少造成压强降低;或者降低气体的温度,或增大气体外界的温度造成内外压强差,或者通过增多气体分子数而增大压强等,从而形成喷泉。
(1)常见装置及操作方法
设计说明:装置(Ⅰ)改变了胶头滴管的位置,胶头滴管挤入少量水于试剂瓶中,即可使少量溶液沿导管进入烧瓶中,导致大量的NH3溶解,烧瓶内形成负压而产生喷泉。装置(Ⅱ)省去了胶头滴管,用手(或热毛巾等)捂热烧瓶,氨气受热膨胀,赶出玻璃导管内的空气,氨气与水接触,即发生喷泉(或用浸冰水的毛巾“冷敷”烧瓶,使水进入烧瓶中,瓶内氨气溶于水)。装置(Ⅲ)向导管中通入一定量的H2S和SO2,现象为有淡黄色粉末状物质生成,瓶内壁附有水珠,NaOH溶液上喷形成喷泉。装置(Ⅳ)打开①处的活塞并向烧瓶中缓慢通入等体积的HCl气体后关闭该活塞,等充分反应后再打开②处的活塞,观察到先有白烟产生,后产生喷泉。
(2)几种常见的能形成喷泉的气体和液体
[典例3] (2018·周口模拟)利用如图所示的装置,可以验证NH3和HCl的有关性质。实验前a、b、c活塞均关闭。
(1)若要在烧瓶Ⅱ中产生“喷泉”现象,烧瓶Ⅰ中不产生“喷泉”现象,其操作方法是____________________________________再挤压胶头滴管,在烧瓶中可观察到的现象是__________________________。
(3)通过挤压胶头滴管和控制活塞的开关,在烧瓶Ⅰ中产生“喷泉”现象,烧瓶Ⅱ中不产生“喷泉”现象,其操作方法是___________________。
若要在该装置中产生双喷泉现象,其操作方法是_______________。
解析 (1)不打开c,打开a、b后,挤压胶头滴管使水喷入烧瓶Ⅱ即可。
(2)打开a、c,气体扩散,烧瓶Ⅱ中会出现白烟(NH3+HCl===NH4Cl)
答案 (1)先打开a、b活塞,再挤压胶头滴管(或先挤压胶头滴管,再打开a、b活塞)
(2)烧瓶Ⅱ中产生白烟
(3)先打开a、c活塞,再挤压胶头滴管,片刻后,关闭a活塞,然后打开b活塞 先打开a、c活塞,再挤压胶头滴管,片刻后,打开b活塞
[体验3] 下图是课外活动小组的同学设计的4个喷泉实验方案,下列有关操作不可能引发喷泉的是( )
A.挤压装置①的胶头滴管使CCl4全部进入烧瓶,片刻后打开止水夹
B.挤压装置②的胶头滴管使NaOH溶液全部进入烧瓶,片刻后打开止水夹
C.用鼓气装置从装置③的a处不断鼓入空气并打开止水夹
D.在装置④的水槽中慢慢加入足量浓硫酸并打开止水夹
答案 B
解析 H2难溶于NaOH溶液,不能使烧瓶内外形成较大压强差,故不能引发喷泉。
4 消除压强差,以防产生堵塞现象这是一类防止气体制备过程中,因装置堵塞或气体产生速率太快而造成单位体积内气体分子数增多,内压增大造成危险而改进的装置。装置改进的目的就是消除压强差。
[典例4] 下列装置中不能用来防堵塞的是( )
解析 A装置中的橡皮管是对气体发生装置的一微小改进,这一改进的优点就是平衡烧瓶和分液漏斗内的气压,便于分液漏斗内的液体顺利流下,可以起到防止堵塞的作用;C装置中将B和C管连通,其原理与A同,也能防堵塞;B装置中有一根导气管通大气,当气体产生速率过快而气压增大,或导气管堵塞而气压增大时,均可将瓶内的液体压入导气管甚至冲出,以平衡气压,防止堵塞。
答案 D
一、氮
1.氮元素在自然界中的存在及氮的固定
2.氮气(N2)
(1)物理性质:无色无味的气体,密度比空气略小,难溶于水,熔点、沸点很低。
(2)化学性质
N2的电子式为N⋮⋮N,结构式为N≡N,由于分子中含有的氮氮三键键能很大,分子结构稳定,在通常状况下,化学性质很不活泼。
①与氧气反应:N2+O22NO(汽车尾气中产生氮的氧化物和雷电固氮)。
②与氢气反应:N2+3H22NH3(工业合成氨的反应原理)。
③与Mg反应:3Mg+N2Mg3N2。
二、氮的氧化物
1.氮有多种价态的氧化物,如N2O、NO、NO2、N2O4、N2O3、N2O5等,其中属于酸性氧化物的是N2O3、N2O5。
NO和NO2性质的比较
2.氮氧化物对环境的污染及防治
(1)NOx对人体、环境的影响
①光化学烟雾;②酸雨;③NO与血红蛋白结合使人中毒。
(2)常见的NOx尾气处理方法
①碱液吸收法——工业尾气中NOx的处理
2NO2+2NaOH===NaNO2+NaNO3+H2O、
NO2+NO+2NaOH===2NaNO2+H2O
②催化转化法——汽车尾气的处理
在催化剂、加热条件下,氨可将氮氧化物转化为无毒气体(N2)或NOx与CO在一定温度下催化转化为无毒气体(N2和CO2)。
三、氨和铵盐
1.氨的分子结构与性质
(1)分子结构
分子式:NH3,电子式:,空间构型:三角锥形。属于极性分子。
(2)物理性质
无色有刺激性气味的气体,密度比空气小,易液化,可用作制冷剂,极易溶于水(约1∶700),可由喷泉实验证明。
(3)化学性质
①与水反应:NH3+H2ONH3·H2ONH+OH-,氨的水溶液叫氨水,呈弱碱性。
a.组成:三种分子:NH3、H2O、NH3·H2O;三种离子:NH、OH-、H+。
b.性质:氨水质量分数越大,其密度越小。
c.NH3·H2O为可溶性一元弱碱,易挥发,不稳定,易分解:
NH3·H2ONH3↑+H2O。(可用于制备少量NH3)
②氨气与酸反应
a.蘸有浓盐酸的玻璃棒与蘸有浓氨水的玻璃棒靠近,其现象为有白烟生成,将浓盐酸改为浓硝酸,也会出现相同的现象。化学方程式为HCl+NH3===NH4Cl、NH3+HNO3===NH4NO3。
b.与CO2等酸性氧化物反应:NH3+CO2+H2O===NH4HCO3或2NH3+CO2+H2O===(NH4)2CO3。
③NH3的还原性
氨的催化氧化:4NH3+5O24NO+6H2O;
与CuO的反应:2NH3+3CuO3Cu+N2+3H2O;
与Cl2的反应:2NH3+3Cl2===6HCl+N2或8NH3+3Cl2===6NH4Cl+N2。
④与盐溶液反应
将氨水加入下列溶液,完成下表:
2.氨气的制法
(1)工业制法:N2+3H22NH3。
(2)实验室制法
实验装置
净化装置
3.铵盐及NH4的检验
(1)铵盐的物理性质
大多数铵盐是白色固体,均易溶于水。
(2)铵盐的化学性质
(3)NH的检验
未知液湿润的红色石蕊试纸变蓝色,则证明含NH。
四、硝酸
1.物理性质
硝酸是无色易挥发的液体,有刺激性气味。
2.化学性质
(1)强酸性
与盐酸、硫酸并称三大强酸。
(2)强氧化性
①HNO3与金属反应时,不产生H2。
a.与除Au、Pt外大部分金属反应(如Cu):
与浓硝酸:Cu+4HNO3(浓)===Cu(NO3)2+2NO2↑+2H2O。
与稀硝酸:3Cu+8HNO3(稀)===3Cu(NO3)2+2NO↑+4H2O。
b.常温下浓硝酸使Fe、Al钝化。
②与非金属(如木炭)反应
C+4HNO3(浓)CO2↑+4NO2↑+2H2O。
③与某些还原性化合物(如Fe2+、SO2、SO、H2S、S2-、HI、I-等)反应,稀硝酸与Fe2+反应的离子方程式为
3Fe2++4H++NO===3Fe3++NO↑+2H2O。
(3)不稳定性
①反应方程式:4HNO3(浓)4NO2↑+O2↑+2H2O。
②硝酸保存在棕色试剂瓶中,置于冷暗处,不能用橡胶塞。
③市售浓硝酸呈黄色的原因是浓HNO3分解生成NO2,NO2溶于浓硝酸呈黄色。
1.判断正误,正确的画“√”,错误的画“×”,并指明错因。
(1)浓硝酸中滴加紫色石蕊溶液,最终变为红色。(×)
错因:浓HNO3中滴加石蕊溶液,先变红,后褪色。
(2)加热盛有NH4Cl固体的试管,试管底部固体消失,试管口有晶体凝结,说明NH4Cl固体可以升华。(×)
错因:NH4Cl加热时,先分解生成NH3和HCl,离开热源后NH3与HCl又化合生成NH4Cl。
(3)在实验室里,NO和NO2均用排水法收集。(×)
错因:NO2与水发生反应,不能用排水法收集。
(4)可用NO2与水反应制取硝酸,故NO2是酸性氧化物。(×)
错因:NO2是特殊氧化物。
(5)通过灼热的镁粉,可除N2中的少量氧气。(×)
错因:加热时N2与Mg反应生成Mg3N2。
2.教材改编题
(据人教必修一P103 T5)某同学用滤纸折成一个纸蝴蝶并喷洒一种溶液(保持湿润),挂在铁架台上。另取一只盛某种溶液的烧杯,放在纸蝴蝶的下方(如图)。过一会儿,发现纸蝴蝶变为红色。下表的组合中,能够实现上述变化的是________。
答案 ①②
考点 氮和氮的氧化物
[典例1] (2018·滁州高三模拟)Murad等三位教授提出NO在人体内有独特的功能,关于NO的叙述正确的是( )
①NO可以是某些含低价氮物质氧化的产物 ②NO是亚硝酸的酸酐 ③NO可以是某些含高价氮物质还原的产物 ④NO是无色气体,在空气中可变为红棕色
A.全部 B.①③④ C.②③④ D.①④
解析 NO中氮的化合价处于中间价态,它可以是还原产物,如HNO3→NO,也可以是氧化产物,如NH3→NO;HNO2的酸酐是N2O3;NO是无色气体,可被空气中的氧气氧化为红棕色的NO2。
答案 B
名师精讲
1.将游离态氮转变为化合态氮的过程叫氮的固定,固定氮的方式有自然固氮和人工固氮。
(1)自然固氮
(2)人工固氮:合成氨工业。
2.氮的氧化物
氮元素有+1、+2、+3、+4、+5五种正价,五种正价对应六种氧化物:N2O、NO、N2O3、NO2、N2O4、N2O5。其中N2O3和N2O5分别是HNO2和HNO3的酸酐。它们都是空气污染物,空气中的氮氧化物是造成光化学污染的主要因素。另外,在思考某些问题时,要注意:2NO2N2O4对气体体积及平均相对分子质量的影响。
3.氮氧化物对环境的污染及防治
(1)常见的污染类型
①光化学烟雾:NOx在紫外线作用下,与碳氢化合物发生一系列光化学反应,产生了一种有毒的烟雾。
②酸雨:NOx排入大气中后,与水反应生成HNO3和HNO2,随雨雪降到地面。
③破坏臭氧层:NO2可使平流层中的臭氧减少,导致地面紫外线辐射量增加。
④NO与血红蛋白结合使人中毒。
(2)常见的NOx尾气处理方法
①碱液吸收法
2NO2+2NaOH===NaNO3+NaNO2+H2O
NO2+NO+2NaOH===2NaNO2+H2O
NO2、NO的混合气体能被足量烧碱溶液完全吸收的条件是n(NO2)≥n(NO)。一般适合工业尾气中NOx的处理。
②催化转化法
在催化剂、加热条件下,氨可将氮氧化物转化为无毒气体(N2)或NOx与CO在一定温度下催化转化为无毒气体(N2和CO2)。一般适用于汽车尾气的处理。反应方程式为
4NH3+6NO5N2+6H2O
8NH3+6NO27N2+12H2O
2NO+2CON2+2CO2
2NO2+4CON2+4CO2
1.雷雨天,空气中的N2会发生一系列反应,生成氮的化合物。雷雨时,一般不可能生成的氮的化合物是( )
①NH3 ②NO ③NO2 ④N2O3 ⑤N2O5 ⑥HNO3
A.②④⑥ B.②③⑤⑥
C.①④⑤ D.①③⑤
答案 C
解析 雷雨天气发生如下反应:N2+O22NO;2NO+O2===2NO2;3NO2+H2O===2HNO3+NO。故选C。
2.汽车尾气主要含有CO2、CO、SO2、NOx等物质,逐渐成为城市空气污染的主要来源之一。
(1)汽车尾气中的CO来自于________,NO来自于_____________________。汽车尾气对环境的危害主要有________________________(至少填两种)。
(2)NOx能形成酸雨,写出NO2转化为HNO3的化学方程式:_____________。
(3)汽车尾气中的CO、NOx在适宜温度下采用催化转化法处理,使它们相互反应生成参与大气循环的无毒气体。写出NO被CO还原的化学方程式_________。
答案 (1)汽油的不完全燃烧 N2与O2在汽车汽缸内的高温环境下的反应 形成硝酸型酸雨、导致光化学烟雾、产生温室效应(任填两种即可) (2)3NO2+H2O===2HNO3+NO (3)2CO+2NON2+2CO2
解析 (1)汽车汽缸内不断进行着汽油的燃烧反应,当空气不足时,汽油不完全燃烧,会产生CO;当空气过量时,N2和O2在放电或高温条件下反应生成NO。汽车尾气对环境的危害很大,可以形成硝酸型酸雨,导致光化学烟雾,产生温室效应。
(3)CO、NOx反应后生成的无毒气体为CO2和N2。
考点 氮的氧化物的简单计算
[典例2] 氮氧化合物(用NOx表示)是大气污染的重要因素,根据NOx的性质特点,开发出多种化学治理氮氧化合物污染的方法。
(1)用氨可将氮氧化物转化为无毒气体。已知:4NH3+6NO5N2+6H2O,8NH3+6NO27N2+12H2O。同温同压下,3.5 L NH3恰好将3.0 L NO和NO2的混合气体完全转化为N2,则原混合气体中NO和NO2的体积之比是________。
(2)工业尾气中氮的氧化物常采用碱液吸收法处理。
①NO2被烧碱溶液吸收时,生成两种钠盐,其物质的量之比为1∶1,写出该反应的化学方程式:________________________________。
②NO与NO2按物质的量之比1∶1被足量NaOH溶液完全吸收后只得到一种钠盐,该钠盐的化学式是________。
(3)纯碱溶液也能用于处理氮氧化合物废气,反应原理与上述(2)类似,同时产生CO2。
①请写出纯碱溶液吸收NO2的化学方程式:____________________。
②现有一定量的某工业废气,其中含有3.36 L NO2、1.12 L NO(已换算为标准状况,假设不含N2O4),恰好被200 mL碳酸钠溶液吸收,所得盐的物质的量分别为________、________,该碳酸钠溶液的物质的量浓度为________mol·L-1。
解析 (1)设NO的体积为V(NO),NO2的体积为V(NO2),依据方程式知,处理NO需NH3:V(NO),处理NO2需NH3:V(NO2),则
解得V(NO)=0.75 L,V(NO2)=2.25 L
V(NO)∶V(NO2)=1∶3。
(2)①生成两种钠盐,必然是NO2的歧化反应,依据量的关系可知两种盐分别为NaNO3和NaNO2。
②NO中氮的化合价为+2价,NO2中氮的化合价为+4价,二者以1∶1混合时与NaOH反应生成一种钠盐,依据得失电子守恒可知,钠盐中氮的化合价为+3,即为NaNO2。
(3)②n(NO2)=0.15 mol,n(NO)=0.05 mol
则单独与Na2CO3反应的NO2为0.15 mol-0.05 mol=0.1 mol
所以共生成NaNO3:0.05 mol,NaNO2:0.15 mol
c(Na2CO3)==0.5 mol·L-1。
答案 (1)1∶3
(2)①2NO2+2NaOH===NaNO3+NaNO2+H2O
②NaNO2
(3)①Na2CO3+2NO2===NaNO3+NaNO2+CO2
②NaNO3:0.05 mol NaNO2:0.15 mol 0.5
名师精讲
氮的氧化物与O2、H2O反应的计算
1.原理
解答氮氧化物溶于水的计算问题首先明确原理,无论是单一气体(NO2),还是NO、NO2、O2中的两者或三者的混合气体,反应的实质是3NO2+H2O===2HNO3+NO,2NO+O2===2NO2,故若有气体剩余只能是NO或O2,不能是NO2。
2.方法
氮的氧化物与O2、H2O反应的计算,常见的有两种方法
(1)加合式法
①NO2和O2混合气体溶于水的计算
由4NO2+O2+2H2O===4HNO3可知:
V(NO2)∶V(O2)
②NO与O2同时通入水中
2NO+O2===2NO2、3NO2+H2O===2HNO3+NO
总的化学方程式为4NO+3O2+2H2O===4HNO3
可知:
V(NO)∶V(O2)
(2)得失电子守恒法
NO与O2的混合气体通入水中发生反应:2NO+O2===2NO2、3NO2+H2O===2HNO3+NO,在这当中,存在着NO向NO2转化、NO2向HNO3转化的同时又生成NO的循环反应。但总体来讲,NO→HNO3,N的化合价升高是由于被O2氧化,因此可写出
在氧化还原反应中得失电子数必然相等。
3.(2018·沈阳模拟)在一定条件下,将NO2和O2的混合气体12 mL通入足量水中,充分反应后剩余2 mL气体(同温同压下),则原混合气体中氧气的体积为( )
①1.2 mL ②2.4 mL ③3 mL ④4 mL
A.①② B.②③ C.③④ D.①④
答案 D
解析 4NO2+O2+2H2O===4HNO3
若剩余的气体是O2,则V(NO2)=×(12-2)=8 mL,
V(O2)=12 mL-8 mL=4 mL。
若剩余的气体是NO(2 mL)⇒6 mL NO2。
则V(O2)=×(12-6)=1.2 mL。
4.将充有m mol NO和n mol NO2气体的试管倒立于水槽中,然后通入m mol O2,若已知n>m,则充分反应后,试管中的气体的物质的量( )
A.(4n-1)/2 mol B.(n-m)/3 mol
C.(3m+n)/3 mol D.3(n-m) mol
答案 B
解析 根据3NO2+H2O===2HNO3+NO知,n mol NO2气体反应后生成n/3 mol NO气体,再根据4NO+3O2+2H2O===4HNO3得(m+n/3)∶m>4∶3,则知NO过量,故剩余的物质的量为(m+n/3)-4m/3=(n-m)/3 mol。
考点 氨气的性质和实验室制取
[典例3] (2016·全国卷Ⅰ)氮的氧化物(NOx)是大气污染物之一,工业上在一定温度和催化剂条件下用NH3将NOx还原生成 N2。某同学在实验室中对NH3与NO2反应进行了探究。回答下列问题:
(1)氨气的制备
①氨气的发生装置可以选择上图中的________,反应的化学方程式为_____。
②欲收集一瓶干燥的氨气,选择上图中的装置,其连接顺序为:发生装置→________(按气流方向,用小写字母表示)。
(2)氨气与二氧化氮的反应
将上述收集到的NH3充入注射器X中,硬质玻璃管Y中加入少量催化剂,充入NO2(两端用夹子K1、K2夹好)。在一定温度下按图示装置进行实验。
操作步骤
实验现象
解释原因
打开K1,推动注射器活塞,使X中的气体缓慢通入Y管中
①Y管中
_____________
②反应的化学方程式
______________
将注射器活塞退回原处并固定,待装置恢复到室温
Y管中有少量水珠
生成的气态水凝聚
打开K2
③__________
④________
解析 (1)①制备氨气,可用Ca(OH)2(s)和NH4Cl(s)混合加热,可选用装置A;也可采用加热浓氨水的方法,此时可选用装置B。②欲得到干燥的氨气,首先要干燥(干燥管要大口进,小口出),其次要收集(氨气密度比空气小,要用向下排空气法),最后为尾气处理(因氨气极易溶于水,要用防倒吸的F装置)。
(2)NH3和NO2在催化剂、一定温度下可发生反应,故Y管中红棕色气体慢慢变浅;由化学方程式8NH3+6NO27N2+12H2O可以得出,反应后气体分子数减少,压强减小,故打开K2后,Z中NaOH溶液会产生倒吸现象。
答案 (1)①A 2NH4Cl+Ca(OH)22NH3↑+CaCl2+2H2O(或B NH3·H2ONH3↑+H2O)
②dcfei
(2)①红棕色气体慢慢变浅 ②8NH3+6NO27N2+12H2O ③Z中NaOH溶液产生倒吸现象 ④反应后气体分子数减少,Y管中压强小于外压
名师精讲
1.氨气的特殊性质
(1)氨是中学阶段所学的唯一的碱性气体,能使湿润的红色石蕊试纸变蓝,利用这一点,可以在推断题中作为解题的突破口。
(2)氨水中含有三种分子(H2O、NH3·H2O、NH3)和三种离子(OH-、NH、H+),其中含量最多的是NH3·H2O(除H2O外),但计算其物质的量浓度和溶质质量分数时,氨水的溶质以NH3代替。
(3)氨水中存在平衡:NH3+H2ONH3·H2ONH+OH-。生成的一水合氨(NH3·H2O)是一种弱碱,很不稳定,受热会分解:NH3·H2ONH3↑+H2O。当氨水作反应物时,在离子方程式中用分子式表示。
2.实验室制备氨气的注意事项
(1)制取氨气时所用的铵盐不宜用硝酸铵、碳酸铵或碳酸氢铵。因为在加热过程中,NH4NO3可能发生爆炸;而(NH4)2CO3、NH4HCO3受热易分解产生CO2,使生成的NH3中混有较多的CO2杂质。
(2)消石灰不能用NaOH、KOH代替,一方面Ca(OH)2比NaOH便宜,另一方面NaOH、KOH具有吸湿性,易结块,不利于产生NH3,且在加热条件下易腐蚀试管。
(3)氨是碱性气体,不能用酸性干燥剂(浓硫酸、P2O5)干燥,也不能用CaCl2干燥,因为CaCl2可以吸收NH3生成CaCl2·8NH3。
(4)吸收氨气时要注意防止倒吸。
可用于吸收氨气并能防倒吸的常用装置为:
(5)铵盐受热都能分解,但不是都产生NH3,如NH4NO3在200 ℃时分解生成N2O和H2O。
3.实验室快速制取氨气的方法
5.(2018·长春高三模拟)探究氨气及铵盐性质的过程中,下列根据实验现象得出的结论不正确的是( )
A.将集有氨气的试管倒扣于水槽中,液体迅速充满试管,说明氨气极易溶于水
B.向氨水中加入浓氢氧化钠溶液,加热产生使湿润的红色石蕊试纸变蓝的气体,说明氨水中含有NH
C.加热NH4HCO3固体,观察到固体逐渐减少,试管口有液滴产生,说明NH4HCO3受热易分解
D.将红热的Pt丝伸入如图所示的锥形瓶中,瓶口出现少量的红棕色气体,说明氨气催化氧化的产物中有NO
答案 B
解析 B项,因为氨水中存在氨分子,加热氨气逸出,也能使湿润的红色石蕊试纸变蓝,不能证明是铵根离子与氢氧化钠反应产生的氨气,错误;D项,4NH3+5O24NO+6H2O,2NO+O2===2NO2,NH3的氧化产物应为NO,正确。
6.如图所示分别是某课外活动小组设计的制取氨气的两组装置,回答下列问题:
(1)用A图所示的装置可制备干燥的NH3:
反应的化学方程式为____________________________。
装置中收集NH3的试管口放置棉花团的作用是__________________。
(2)用B图所示的装置可快速制取较大量NH3:
①用文字和化学方程式表示浓氨水滴入CaO中有大量NH3逸出的过程:__________________________________________。
②检验NH3是否收集满的实验方法是_______________。
答案 (1)2NH4Cl+Ca(OH)2CaCl2+2NH3↑+2H2O 减少空气对流,收集到较纯净的NH3
(2)①CaO+H2O===Ca(OH)2,反应放热,NH3·H2ONH3↑+H2O ②用蘸有少许浓盐酸的玻璃棒靠近收集NH3的容器口,若产生白烟,说明容器内已收集满NH3,反之,则没有收集满(或用湿润的红色石蕊试纸靠近收集NH3的容器口,若湿润的红色石蕊试纸变蓝,则说明NH3已收集满,反之,则没有收集满)(其他合理答案也可)
解析 (1)A图所示的装置中发生的反应为2NH4Cl+Ca(OH)2CaCl2+2NH3↑+2H2O;为了防止氨气与空气对流,确保收集满纯净的氨气,故用棉花团堵住试管口。
(2)虽然一水合氨与生石灰不反应,但是生石灰与水反应剧烈且放热,使大量氨气逸出:NH3·H2ONH3↑+H2O。
考点 铵盐 NH的检验
[典例4] 碳铵是一种较常使用的化肥,它在常温下易分解。某化学兴趣小组对碳铵的成分存在疑问,进行了如下探究。
【定性实验】检验溶液中的阴、阳离子。
取少量固体放入试管中,加入盐酸,把生成的气体通入澄清石灰水中,有白色沉淀生成。再另取少量碳铵放入试管中,加入浓NaOH溶液,加热,用湿润的红色石蕊试纸检验生成的气体,石蕊试纸变蓝色。
(1)根据实验现象,推测碳铵中含有的阴离子可能是________或________。
(2)根据实验现象,碳铵与足量NaOH溶液加热反应的离子方程式可能是____________________________________________(任写一种)。
【定量实验】测定碳铵中C元素和N元素质量比。
该兴趣小组准确称取a g碳铵,加热使之分解,并把产物通入碱石灰中,如下图所示。
(3)碳铵固体应放在________(填字母)中进行加热。
A.大试管 B.蒸发皿
C.烧瓶 D.坩埚
(4)从安全的角度考虑,尾气处理的装置可以选用________(填字母)。
(5)若灼烧后没有固体残余,称量U形管在实验前后的质量差为b g。由此测得N元素的质量是________g。
解析 (1)气体为二氧化碳,碳铵中的阴离子为HCO或CO。
(2)碳铵中如果含有碳酸铵,离子方程式为NH+OH-NH3↑+H2O;碳铵中如果含有碳酸氢铵,离子方程式为NH+HCO+2OH-NH3↑+2H2O+CO。
(3)蒸发皿用于液体加热;坩埚属于开放容器不利于收集;烧瓶太大;试管最合适。
(4)B、C装置容易倒吸,D装置密封不科学,A装置可以防止倒吸,符合要求。
(5)碳铵分解生成二氧化碳、水、氨气,被碱石灰吸收的是二氧化碳和水,所以产生氨气的质量为(a-b)g,其中N元素的质量为 g。
答案 (1)HCO CO
(2)NH+OH-NH3↑+H2O(或NH+HCO+2OH-NH3↑+2H2O+CO)
(3)A (4)A (5)
名师精讲
1.铵盐特例
(1)铵盐分解不一定产生NH3,如NH4NO3加热到一定温度时会发生爆炸,生成多种气体。
(2)铵盐遇碱性物质能发生反应产生氨,因此铵态氮肥不宜和碱性物质(如含K2CO3的草木灰)混合施用。
2.NH的检验
7.下列说法中正确的是( )
A.所有铵盐受热均可以分解,产物均有NH3
B.硝酸铵受热易分解爆炸,实验室常用加热氯化铵与氢氧化钙的固体混合物制备氨气
C.在盛有硫酸亚铁铵[(NH4)2Fe(SO4)2]溶液的试管中,滴加少量NaOH溶液,在试管口用湿润的红色石蕊试纸检验,试纸变蓝
D.铵盐都易溶于水,其水溶液均呈酸性
答案 B
解析 铵盐分解不一定产生NH3,如NH4NO3在400 ℃以上分解生成N2、NO2和H2O,A项错误;Fe2+比NH更易结合OH-,所以加入少量NaOH溶液,不会产生NH3,C项错误;NH4HCO3、(NH4)2S溶液等均呈碱性,D项错误。
8.称取(NH4)2SO4和NH4HSO4混合物样品7.24 g,加入含0.1 mol NaOH的溶液,完全反应,生成NH3 1792 mL(标准状况),则(NH4)2SO4和NH4HSO4的物质的量之比为( )
A.1∶1 B.1∶2
C.1.87∶1 D.3.65∶1
答案 C
解析 若NaOH完全与NH反应,则生成NH3 0.1 mol,其在标准状况下的体积为2240 mL,题给条件是生成NH3 1792 mL,可知0.1 mol氢氧化钠不足,故NaOH先与H+反应完全,再与NH反应,因共生成NH3 0.08 mol,故与H+反应的氢氧化钠为0.02 mol,则可知道NH4HSO4为0.02 mol,则(NH4)2SO4的质量为7.24 g-115 g·mol-1×0.02 mol=4.94 g,物质的量为4.94 g÷132 g·mol-1≈0.0374 mol。两者物质的量之比为1.87∶1。
考点 硝酸的性质及应用
[典例5] (2018·邯郸大名一中月考)向50 mL稀H2SO4与稀HNO3的混合溶液中逐渐加入铁粉,假设加入铁粉的质量与产生气体的体积(标准状况)之间的关系如图所示,且每一段只对应一个反应。下列说法正确的是( )
A.开始时产生的气体为H2
B.AB段发生的反应为置换反应
C.所用混合溶液中c(HNO3)=0.5 mol·L-1
D.参加反应的铁粉的总质量m2=5.6 g
解析 向混合溶液中逐渐加入铁粉,铁首先和稀硝酸反应生成Fe3+和NO;当溶液中NO完全被消耗之后,过量的铁能和Fe3+反应生成Fe2+;当Fe3+完全反应之后,过量的铁和稀硫酸反应生成FeSO4和H2。由以上分析可知,开始生成的气体是NO,A错误;AB段的反应是铁和Fe3+的反应,不是置换反应,B错误;A点对应的气体是NO,物质的量是0.05 mol,根据氮原子守恒可知,稀硝酸的物质的量浓度是=1.0 mol·L-1,C错误;生成氢气的体积是0.56 L,物质的量为0.025 mol,所以反应中共转移电子0.05 mol×3+0.025 mol×2=0.2 mol,参加反应的铁最终在溶液中以Fe2+的形式存在,因此根据得失电子守恒可知,消耗铁的物质的量是0.1 mol,质量是5.6 g,D正确。
答案 D
名师精讲
1.硝酸的性质
(1)硝酸与非金属单质反应
硝酸与非金属单质反应时,非金属单质被氧化成最高价氧化物或其对应的含氧酸,硝酸只表现氧化性,完全转化为还原产物。如:
C+4HNO3(浓)2H2O+CO2↑+4NO2↑
S+6HNO3(浓)2H2O+H2SO4+6NO2↑
(2)硝酸与金属反应
①硝酸与金属单质反应一般不产生氢气。
②硝酸与金属单质反应时一部分被还原,一部分生成硝酸盐,故硝酸既表现了酸性又表现了氧化性。
③浓硝酸与金属反应时,若金属过量,开始反应时浓硝酸被还原为NO2,随着反应的进行,HNO3浓度降低,还原产物会变为NO。
④硝酸在氧化还原反应中,其还原产物可能有多种价态的物质:NO2、HNO2、NO、N2O、N2、NH4NO3等,这取决于硝酸的浓度和还原剂还原性的强弱,一般情况下,硝酸的浓度越小,其还原产物的价态越低。
实验证明,硝酸浓度越大,得电子的能力越强,因而其氧化能力越强。
2.NO在酸性条件下的强氧化性
NO在酸性条件下具有强氧化性,往往作为隐含条件出现在试题中,在解题中往往被忽视而形成易错点。常见的隐含形式有
(1)在离子共存问题中,NO在酸性条件下不与具有较强还原性的离子如S2-、I-、Fe2+等大量共存。
(2)SO的检验中不能用HNO3酸化、不能用Ba(NO3)2作沉淀剂,以防止SO的干扰。
(3)向Ba(NO3)2溶液中通入还原性气体SO2可得到BaSO4沉淀。
(4)向Fe(NO3)2溶液中加入非氧化性酸,如盐酸,Fe2+能被氧化为Fe3+。
(5)向过量铜与一定量硝酸反应后的混合物中加入非氧化性酸,铜能继续溶解。
(6)向含还原性离子的酸性溶液中加入硝酸盐,还原性离子可被氧化。
3.硝酸与金属反应的计算方法
(1)思维建模
(2)计算方法
原子
守恒法
HNO3与金属反应时,一部分HNO3起酸的作用,以NO的形式存在于溶液中;一部分作为氧化剂转化为还原产物,这两部分中氮原子的总物质的量等于反应消耗的HNO3中氮原子的物质的量
得失电子
守恒法
HNO3与金属的反应属于氧化还原反应,HNO3中氮原子得电子的物质的量等于金属失电子的物质的量
离子方程式
计算法
金属与H2SO4、HNO3的混合酸反应时,由于硝酸盐中NO在H2SO4提供H+的条件下能继续与金属反应,因此此类题目应用离子方程式来计算,先作过量判断,然后根据完全反应的金属或H+或NO进行相关计算
9.下列说法正确的是( )
A.常温下将浓HNO3滴入铁粉中无明显现象,故浓HNO3与铁不反应
B.用如图装置进行实验,将装置①中的浓硝酸滴入装置②用砂纸打磨过的铝条中可观察到产生红棕色气体
C.HNO3见光会分解
D.向稀HNO3中滴加Na2SO3溶液:SO+2H+===SO2↑+H2O
答案 C
解析 常温下浓HNO3使Fe钝化,不是不反应,A错误;B项中在常温下铝遇浓硝酸会发生钝化,不会产生二氧化氮,错误;C项中,硝酸见光和受热均会分解,正确;D项中,HNO3与Na2SO3发生氧化还原反应,生成SO与NO,错误。
10.将32.64 g铜与140 mL一定浓度的硝酸反应,铜完全溶解,产生的NO和NO2混合气体在标准状况下的体积为11.2 L。请回答下列问题:
(1)NO的体积为________L,NO2的体积为________L。
(2)参加反应的HNO3的物质的量是____________。
(3)待产生的气体全部释放后,向溶液中加入V mL a mol·L-1的NaOH溶液,恰好使溶液中的Cu2+全部转化成沉淀,则原硝酸溶液的浓度为________mol·L-1。
(4)欲使铜与硝酸反应生成的气体在NaOH溶液中全部转化为NaNO3,至少需要30%的双氧水________g。
答案 (1)5.824 5.376 (2)1.52 mol
(3) (4)57.8
解析 (1)n(Cu)==0.51 mol,设混合气体中NO的物质的量为x,NO2的物质的量为y。
根据气体的总体积为11.2 L,有:x+y=0.5 mol。
根据得失电子守恒,有:3x+y=(0.51×2) mol。
解方程组得:x=0.26 mol,y=0.24 mol。
则:V(NO)=0.26 mol×22.4 L·mol-1=5.824 L
V(NO2)=11.2 L-5.824 L=5.376 L。
(2)参加反应的HNO3分两部分:一部分没有被还原,显酸性,生成Cu(NO3)2;另一部分被还原成NO2和NO,所以参加反应的HNO3的物质的量为0.51 mol×2+0.5 mol=1.52 mol。
(3)HNO3在反应中一部分变成气体,一部分以NO的形式留在溶液中。变成气体的HNO3的物质的量为0.5 mol。加入NaOH溶液至正好使溶液中Cu2+全部转化为沉淀,则溶液中只有NaNO3,其物质的量为10-3aV mol,所以,c(HNO3)= mol·L-1。
(4)由得失电子守恒得:2×n(Cu)=2×n(H2O2),×2=n(H2O2)×2,n(H2O2)=0.51 mol,则m(H2O2)=17.34 g。
需30%的双氧水:17.34 g÷30%=57.8 g。
微专题
压强差原理在化学实验中的应用
1 通过压强的变化,检查装置的气密性检查装置气密性的原理一般都是通过改变装置内气体压强实现的,若检查气密性的装置本身是一个非气密性装置,则首先要处理成一个密闭体系。其叙述形式是:装置形成封闭体系→操作(微热、手捂、热毛巾捂、加水等)→描述现象→得出结论。
[典例1] 如图:装置A、B在加入反应物前,怎样检查其气密性?
答案 对装置A:将导管的出口浸入水槽的水中,手握住试管,有气泡从导管口逸出,放开手后,有少量水进入导管,且水柱保持一段时间不变,说明装置不漏气;对装置B:塞紧橡皮塞,夹紧弹簧夹后,从长颈漏斗注入一定量的水,使长颈漏斗内的水面高于试管内的水面,停止加水后,长颈漏斗中与试管中液面差保持不变,说明装置不漏气。
[体验1] 下列所示装置中,肯定不符合气密性要求的是( )
答案 D
解析 A中由于分液漏斗和烧瓶之间有橡皮管连接,压强相等,分液漏斗中液体一定能够顺利流下,无法判断装置气密性;B和C能够说明装置的气密性完好;两端液面能够保持水平,而D中说明装置气密性不好。
2 防止压强减小,出现倒吸现象是指有毒、对环境有污染的一类气体在被试剂吸收的时候,根据气体溶解度的大小造成装置系统内压强降低容易倒吸的现象,对吸收装置加以改进,从而起到防止倒吸的作用。
[典例2] 如图是某课外兴趣小组的同学设计的各种尾气吸收装置,从实验安全和环境保护的角度考虑,其中能用于吸收HCl(装置中的液体为水,固体为碱石灰)的是________(填字母)。
解析 HCl极易溶于水,a装置倒置漏斗的截面积大,一旦产生倒吸时,进入漏斗中的水面就会与烧杯中的水面脱离,漏斗中的水会在重力作用下又回到烧杯中,不会进入导管产生倒吸;b装置中应短进长出,HCl的密度大于空气,利于HCl排出被吸收,且无吸收HCl的装置;c装置若长进短出时,如d装置可防止倒吸。
答案 adeh
[体验2] 判断物质在不同溶剂中的溶解度时,有一条经验规则:极性分子(如H2O等)组成的溶剂易于溶解极性分子的溶质;非极性分子(如苯、四氯化碳等)组成的溶剂易于溶解非极性分子组成的溶质。下列装置中,不适于用做HCl气体尾气吸收的是( )
答案 B
解析 B装置中由于HCl气体不溶于苯而直接逸出,不适于用做HCl尾气的吸收;C装置中由于HCl难溶于CCl4,不会发生倒吸,同时HCl在外逸的过程中被上层的水吸收,故可用于HCl尾气的吸收;D装置的原理与A相似,也不会发生倒吸。
3 通过增大或减小压强,产生喷泉喷泉现象是指极易溶于水的一类气体被水吸收,或易发生化学反应的气体被吸收剂吸收而使气体分子数减少造成压强降低;或者降低气体的温度,或增大气体外界的温度造成内外压强差,或者通过增多气体分子数而增大压强等,从而形成喷泉。
(1)常见装置及操作方法
设计说明:装置(Ⅰ)改变了胶头滴管的位置,胶头滴管挤入少量水于试剂瓶中,即可使少量溶液沿导管进入烧瓶中,导致大量的NH3溶解,烧瓶内形成负压而产生喷泉。装置(Ⅱ)省去了胶头滴管,用手(或热毛巾等)捂热烧瓶,氨气受热膨胀,赶出玻璃导管内的空气,氨气与水接触,即发生喷泉(或用浸冰水的毛巾“冷敷”烧瓶,使水进入烧瓶中,瓶内氨气溶于水)。装置(Ⅲ)向导管中通入一定量的H2S和SO2,现象为有淡黄色粉末状物质生成,瓶内壁附有水珠,NaOH溶液上喷形成喷泉。装置(Ⅳ)打开①处的活塞并向烧瓶中缓慢通入等体积的HCl气体后关闭该活塞,等充分反应后再打开②处的活塞,观察到先有白烟产生,后产生喷泉。
(2)几种常见的能形成喷泉的气体和液体
[典例3] (2018·周口模拟)利用如图所示的装置,可以验证NH3和HCl的有关性质。实验前a、b、c活塞均关闭。
(1)若要在烧瓶Ⅱ中产生“喷泉”现象,烧瓶Ⅰ中不产生“喷泉”现象,其操作方法是____________________________________再挤压胶头滴管,在烧瓶中可观察到的现象是__________________________。
(3)通过挤压胶头滴管和控制活塞的开关,在烧瓶Ⅰ中产生“喷泉”现象,烧瓶Ⅱ中不产生“喷泉”现象,其操作方法是___________________。
若要在该装置中产生双喷泉现象,其操作方法是_______________。
解析 (1)不打开c,打开a、b后,挤压胶头滴管使水喷入烧瓶Ⅱ即可。
(2)打开a、c,气体扩散,烧瓶Ⅱ中会出现白烟(NH3+HCl===NH4Cl)
答案 (1)先打开a、b活塞,再挤压胶头滴管(或先挤压胶头滴管,再打开a、b活塞)
(2)烧瓶Ⅱ中产生白烟
(3)先打开a、c活塞,再挤压胶头滴管,片刻后,关闭a活塞,然后打开b活塞 先打开a、c活塞,再挤压胶头滴管,片刻后,打开b活塞
[体验3] 下图是课外活动小组的同学设计的4个喷泉实验方案,下列有关操作不可能引发喷泉的是( )
A.挤压装置①的胶头滴管使CCl4全部进入烧瓶,片刻后打开止水夹
B.挤压装置②的胶头滴管使NaOH溶液全部进入烧瓶,片刻后打开止水夹
C.用鼓气装置从装置③的a处不断鼓入空气并打开止水夹
D.在装置④的水槽中慢慢加入足量浓硫酸并打开止水夹
答案 B
解析 H2难溶于NaOH溶液,不能使烧瓶内外形成较大压强差,故不能引发喷泉。
4 消除压强差,以防产生堵塞现象这是一类防止气体制备过程中,因装置堵塞或气体产生速率太快而造成单位体积内气体分子数增多,内压增大造成危险而改进的装置。装置改进的目的就是消除压强差。
[典例4] 下列装置中不能用来防堵塞的是( )
解析 A装置中的橡皮管是对气体发生装置的一微小改进,这一改进的优点就是平衡烧瓶和分液漏斗内的气压,便于分液漏斗内的液体顺利流下,可以起到防止堵塞的作用;C装置中将B和C管连通,其原理与A同,也能防堵塞;B装置中有一根导气管通大气,当气体产生速率过快而气压增大,或导气管堵塞而气压增大时,均可将瓶内的液体压入导气管甚至冲出,以平衡气压,防止堵塞。
答案 D
相关资料
更多

