人教版 (2019)选择性必修1第1节 免疫系统的组成和功能课堂检测
展开课时分层作业(十) 免疫系统的组成和功能
(建议用时:40分钟)
题组一 免疫系统的组成
1.下列关于免疫细胞的叙述,错误的是( )
A.淋巴细胞包括B细胞、T细胞和吞噬细胞
B.血液和淋巴中都含有T细胞和B细胞
C.巨噬细胞和B细胞都属于免疫细胞
D.浆细胞通过胞吐作用分泌抗体
A [淋巴细胞包括B细胞和T细胞,不包含吞噬细胞;血液和淋巴中都含有T细胞和B细胞及吞噬细胞;免疫细胞包括吞噬细胞和淋巴细胞;浆细胞产生的抗体是蛋白质,通过胞吐作用分泌到细胞外。]
2.T细胞成熟的部位是( )
A.骨髓 B.胸腺
C.淋巴结D.扁桃体
B [T细胞在胸腺中发育成熟。]
3.(多选)下列属于细胞因子的是( )
A.白细胞介素B.干扰素
C.溶菌酶D.肿瘤坏死因子
ABD [细胞因子是由淋巴细胞分泌的,主要包括白细胞介素 、干扰素、肿瘤坏死因子等。]
4.被免疫细胞识别的外来分子是( )
A.溶菌酶B.抗体
C.抗原D.干扰素
C [被免疫细胞识别的外来分子是抗原。]
5.对抗体理解不正确的是( )
A.淋巴细胞产生的一种特殊蛋白质
B.抗体能选择性地破坏抗原
C.由侵入到人体内的抗原刺激产生
D.只随血液循环运输到全身各个部分
D [抗体是指抗原侵入人体后,刺激淋巴细胞产生一种抵抗该抗原的特殊蛋白质,可与相应抗原发生特异性结合的免疫球蛋白;只随血液循环和淋巴循环运输到全身各个部分。]
6.得过麻疹的人以后不再得麻疹,是因为体内存留有( )
A.抗原B.吞噬细胞
C.抗体D.溶菌酶
C [得过麻疹的人以后不再得麻疹,是因为体内存留有抗体。]
题组二 免疫系统的功能
7.下列选项是非特异性免疫的主要特征的是( )
A.人生来就有的,能防御多种病原体
B.生病以后有的,只防御一种病原体
C.人生来就有的,只防御一种病原体
D.后天获得的,能防御多种病原体
A [非特异性免疫的主要特征是人生来就有的,能防御多种病原体。]
8.对免疫功能的叙述有错误的是( )
A.对遗传疾病,免疫功能有很强的修复能力
B.免疫对传染病有防御作用
C.免疫功能可清除人体衰老的、死亡的或损伤的细胞
D.免疫功能可随时识别并清除癌细胞
A [免疫系统的三大基本功能是免疫防御、免疫自稳(即可清除人体衰老的、死亡的或损伤的细胞)和免疫监视(即可随时识别并清除癌细胞)。]
9.(多选)关于特异性免疫和非特异性免疫的叙述中,正确的是( )
A.发生非特异性免疫的结构主要是皮肤、黏膜、吞噬细胞等,发生特异性免疫的结构是机体的免疫系统
B.非特异性免疫出现快、作用范围广,特异性免疫出现慢、作用范围小、针对性强
C.特异性免疫是在非特异性免疫的基础上形成的
D.非特异性免疫是在特异性免疫的基础上形成的
ABC [非特异性免疫是指人体的第一、二道防线,主要由皮肤、黏膜以及体液中的杀菌物质和吞噬细胞组成,而特异性免疫主要由免疫器官、免疫细胞、免疫活性物质组成。非特异性免疫的防线如皮肤、吞噬细胞遍布全身,作用范围广,而特异性免疫针对不同抗原只能由相应的抗体消灭,所以作用范围小、针对性强。非特异性免疫是生来就有的,特异性免疫是后天形成的,并非人人都有。特异性免疫在非特异性免疫的基础上形成,同时特异性免疫能处理非特异性免疫不能消灭的抗原。]
10.皮肤大面积烧伤的病人,容易被细菌感染,这是因为( )
A.特异性免疫能力降低
B.失去皮肤的屏障作用,非特异性免疫能力降低
C.失血多、白细胞减少,特异性免疫力降低
D.吞噬细胞减少,非特异性免疫力降低
B [皮肤大面积烧伤的病人容易被细菌感染是因为失去了皮肤对病菌的阻挡作用,使人体的非特异性免疫能力降低。]
11.若某人被确诊为自身免疫病,这与该患者的免疫系统的哪一项免疫功能异常有关( )
A.免疫防御B.免疫自稳
C.免疫监视D.免疫识别
B [免疫自稳异常时容易发生自身免疫病。]
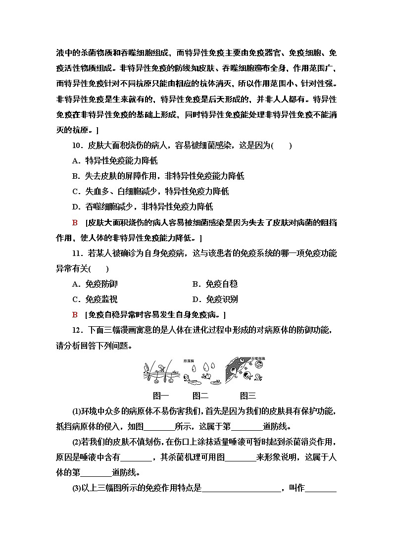
12.下面三幅漫画寓意的是人体在进化过程中形成的对病原体的防御功能,请分析回答下列问题。
图一 图二 图三
(1)环境中众多的病原体不易伤害我们,首先是因为我们的皮肤具有保护功能,抵挡病原体的侵入,如图________所示,这属于第________道防线。
(2)若我们的皮肤不慎划伤,在伤口上涂抹适量唾液可暂时起到杀菌消炎作用,原因是唾液中含有________,其杀菌机理可用图________来形象说明,这属于人体的第________道防线。
(3)以上三幅图所示的免疫作用特点是____________________,叫作________性免疫。
[解析] (1)图一表示人体皮肤的表皮细胞排列紧密,能抵挡病原体的侵入,这属于人体的第一道防线
(2)若我们的皮肤不慎划伤,在伤口上涂抹适量唾液可暂时起到杀菌消炎作用,原因是唾液中含有溶菌酶,其杀菌机理可用图二来形象说明,这属于人体的第一道防线。
(3)非特异性免疫是人人生来就有,对多种病原体都有防御功能的免疫;而特异性免疫是人后天获得的,只针对某种特定的病原体或异物起作用。
图1、2、3所示的免疫作用是生来就有的,人人都有,能对多种病原体有免疫作用,因此是非特异性免疫。
[答案] (1)一 一
(2)溶菌酶 二 一
(3)人人生来就有,对多种病原体都有防御功能的免疫 非特异
13.(多选)下列有关免疫系统组成的叙述,正确的是( )
A.免疫系统包括免疫器官和免疫细胞
B.免疫器官是免疫细胞生成、成熟或集中分布的场所
C.T细胞和B细胞分别在胸腺和骨髓中成熟
D.免疫活性物质是由免疫细胞产生的发挥免疫作用的物质
BC [免疫系统包括免疫器官、免疫细胞和免疫活性物质;免疫细胞包括吞噬细胞和淋巴细胞;非免疫细胞也能产生免疫活性物质,如溶菌酶。]
14.有人曾经做过这样一个实验,把一种有毒的链球菌涂在健康人的皮肤上,120 min以后再检查,发现90%以上的链球菌被消灭了。以下说法不正确的是( )
A.皮肤具有很强的杀菌作用,属于特异性免疫
B.皮肤的汗腺能够分泌酸性物质,使汗液和皮肤表面呈酸性,不利于大多数病菌的生长
C.皮脂腺分泌的脂肪酸也有一定的杀菌作用
D.皮肤黏膜分泌的多种物质如溶菌酶、蛋白水解酶等,也有明显的杀菌作用
A [把一种有毒的链球菌涂在健康人的皮肤上,120 min以后再检查,发现90%以上的链球菌都被消灭了。这说明起作用的是第一道防线,即皮肤的屏障和杀菌作用,属于非特异性免疫。]
15.请根据下面人体内免疫细胞的起源与分化图示回答:
(1)图甲经①~⑦过程形成的细胞不同,根本原因是_______________________的结果。
(2)APC(抗原呈递细胞的简写)由___________________________________共同组成,因为它们都能_____________________________________________。
(3)图中的免疫细胞和______________________________共同组成人体的免疫系统。
[解析] (1)图甲经①~⑦过程形成的细胞不同,根本原因是基因选择性表达的结果。
(2)APC(抗原呈递细胞的简写)由B细胞、树突状细胞和巨噬细胞共同组成,因为它们都能摄取和加工处理抗原,并且将抗原信息暴露在细胞表面,以便呈递给其他免疫细胞。
(3)图中的免疫细胞和免疫器官、免疫活性物质共同组成人体的免疫系统。
[答案] (1)基因选择性表达
(2)B细胞、树突状细胞和巨噬细胞 摄取和加工处理抗原,并且将抗原信息暴露在细胞表面,以便呈递给其他免疫细胞
(3)免疫器官、免疫活性物质
免疫器官的功能识记不清
16.甲、乙、丙三组小鼠不同的免疫器官被破坏,其中甲组仅有体液免疫功能(一定需要B细胞参与,绝大多数情况下还需要T细胞参与),乙组和丙组丧失了特异性免疫功能。现给三组小鼠分别输入造血干细胞,发现仅有乙组恢复了细胞免疫功能,出现这些现象的原因是( )
A.甲组骨髓被破坏,乙组胸腺被破坏,丙组骨髓和胸腺均被破坏
B.甲组胸腺被破坏,乙组骨髓被破坏,丙组骨髓和胸腺均被破坏
C.乙组骨髓被破坏,丙组胸腺被破坏,甲组骨髓和胸腺均被破坏
D.丙组骨髓被破坏,甲组胸腺被破坏,乙组骨髓和胸腺均被破坏
B [造血干细胞在骨髓中分化发育成B细胞,在胸腺中分化发育成T淋巴细胞,B淋巴细胞主要用于体液免疫,T淋巴细胞参与细胞免疫和体液免疫。甲组仅有体液免疫功能,说明胸腺被破坏;输入造血干细胞后乙组恢复了细胞免疫,说明骨髓被破坏;输入造血干细胞后丙组仍然丧失特异性免疫功能,说明骨髓和胸腺均被破坏。]
生物选择性必修1第1节 免疫系统的组成和功能同步达标检测题: 这是一份生物选择性必修1第1节 免疫系统的组成和功能同步达标检测题,共4页。试卷主要包含了选择题,非选择题等内容,欢迎下载使用。
人教版 (2019)选择性必修1第1节 免疫系统的组成和功能当堂检测题: 这是一份人教版 (2019)选择性必修1第1节 免疫系统的组成和功能当堂检测题,共5页。试卷主要包含了单项选择题,非选择题等内容,欢迎下载使用。
人教版 (2019)选择性必修1第4章 免疫调节第1节 免疫系统的组成和功能达标测试: 这是一份人教版 (2019)选择性必修1第4章 免疫调节第1节 免疫系统的组成和功能达标测试,共3页。试卷主要包含了B细胞和T细胞成熟的部位分别是等内容,欢迎下载使用。

