2021版新高考选考地理(湘教版)一轮复习教师用书:第18讲 全球气候变化对人类活动的影响
展开第18讲 全球气候变化对人类活动的影响
1.气候变化
(1)含义:一个特定地点、区域或全球的长时间的气候改变。
(2)衡量指标:温度、降水量、风等要素的变化。
2.不同时间尺度的气候变化
时间 | 图示 | 变化特点 |
地质时期(距今1万年以前) | 波动变化;冷暖干湿相互交替;变化周期长短不一 | |
历史时期(近1万年以来) | 有两次较大波动:公元前5000年到公元前1500年为温暖期;15世纪以来为寒冷期 | |
近现代(近一两百年来) | 气温呈波动上升趋势;降水量变化显著(温带、热带地区增加,亚热带地区减少) |
3.全球气候变化的影响
(1)全球气候变化本身就是资源条件的变化;增加人类开发利用自然资源的难度。
(2)全球气候变化加剧了自然灾害。
(3)全球气候变化导致原有生态系统的改变。
(4)全球气候变化显著影响农业、林业、牧业、渔业等部门。
(5)气候变化通过极端天气和气候事件,扩大某些疫病的流行,危害人体健康。
微点1 全球气候变化不代表全球气候变暖
全球气候在不停地变化着,始终处于冷暖干湿交替中,呈周期性变化,是一种客观变化。而全球气候变暖仅指全球均温明显上升,属全球气候变化的各种表现之一。
微点2 全球气候变暖,并非各地都升温
全球气温升高,是就全球平均状况而言的,并非表明地球上每一个地区气温都在上升。
微点3 全球气候变暖对气候的影响
全球气候变暖会导致部分地区降水减少,气候变干,也可能导致部分地区降水增多,气候更加湿润。
微点4 四角度识记全球气候变暖的应对措施
(1)减少排放:改善能源结构,节约能源,提高能源利用率。
(2)增加吸收:植树造林,减少破坏。
(3)调整应对:培育农作物良种、调整农业生产结构,建防护堤坝。
(4)政策干预:提倡公众参与,加强国际合作,采取经济和政策手段。
全球气候变暖[
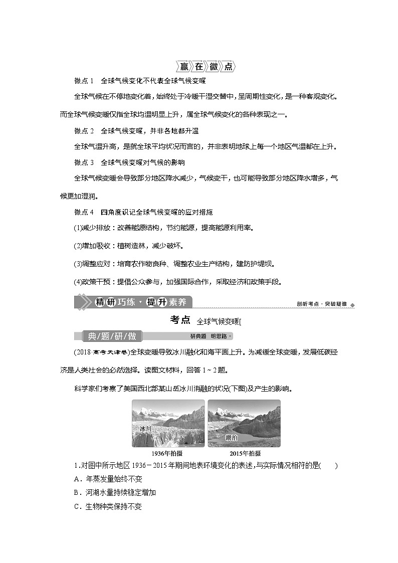
(2018·高考天津卷)全球变暖导致冰川融化和海平面上升。为减缓全球变暖,发展低碳经济是人类社会的必然选择。读图文材料,回答1~2题。
科学家们考察了美国西北部某山岳冰川消融的状况(下图)及产生的影响。
1.对图中所示地区1936-2015年期间地表环境变化的表述,与实际情况相符的是( )
A.年蒸发量始终不变
B.河湖水量持续稳定增加
C.生物种类保持不变
D.地表淡水资源总量减少
2.科学家们在推断海平面上升所淹没的陆地范围时,不作为主要依据的是( )
A.沿海地区的海拔
B.海水受热膨胀的幅度
C.全球冰川融化的总量
D.潮汐规模和洋流方向
【图解思路】
【尝试解答】 1.D 2.D
1.全球气候变化及原因分析
气候变化的主要表现:不同时间尺度的冷暖和干湿变化。气温升高是近百年来全球气候变化的显著特点,气温升高的主要原因是温室气体的大量排放。具体分析如下:
2.全球气候变暖的影响
(1)对自然环境的影响
①对海平面和海岸带的影响
②对水循环过程的影响
③对生态系统的影响
(2)对人类活动的影响
①对农业的影响
②对工业的影响
③对人类健康的影响
3.应对全球气候变暖的对策
(2020·深圳调研)在全球范围内,云层分布面积、纬度或高度的变化将影响全球的温度。在其他条件相同的情况下,低空云能遮挡入射阳光(强于云层的温室效应),高空云能大量困住云层下的热量(强于云层的削弱作用)。研究发现,自20世纪80年代以来,随着全球气候变暖,云层多少没有明显变化,但高空云升高(云层厚度和成分无明显变化)、中纬度低层云向两极移动的趋势明显。据此回答1~3题。
1.随着全球气候变暖,中纬度低层云向两极移动表明( )
A.极地东风减弱
B.中纬西风减弱
C.低纬信风减弱
D.副热带高压减弱
2.高空云升高较明显的季节及其气候效应是( )
A.夏季、变冷 B.夏季、变暖
C.冬季、变冷 D.冬季、变暖
3.中纬度低空云向两极移动将加剧全球气候变暖,其原因是使到达地面的太阳辐射( )
A.中低纬度增多,高纬度也增多
B.中低纬度减少,但高纬度增多
C.中低纬度增多量大于高纬度减少量
D.中低纬度增多量少于高纬度减少量
解析:第1题,中纬度风带为西风带,两侧风带、气压带分别是高纬度的极地东风带、副极地低气压带,低纬度的信风带、副热带高气压带。中纬度低层云向两极移动明显,说明西风增强,或起阻挡作用的风力(极地东风)减弱。第2题,高空云是近地面大气上升过程中水汽凝结而成的,其高度取决于大气上升的高度,夏季气温高而对流上升高度大,故夏季高空云升高较明显。由“高空云能大量困住云层下的热量”,可知其气候效应是使气候变暖。第3题,由“低空云能遮挡入射阳光”可知,低空云向两极移动,会使高纬度到达地面的太阳辐射减少,但同时会使中低纬度到达地面的太阳辐射增加;因中低纬度太阳高度大于高纬度,则地球得到的太阳辐射总量增加,从而加剧全球气候变暖。
答案:1.A 2.B 3.C
一、选择题
(高考海南卷)全球变暖已经成为全世界共同面临的问题,但就升温幅度而言,北半球比南半球大,高纬度地区一般比低纬度地区大。据此回答1~2题。
1.下列四地中升温幅度最大的是( )
A.蒙古高原 B.亚马孙平原
C.巴西高原 D.长江中下游平原
2.南北半球升温差异的最主要原因是( )
A.大气成分的差异
B.海陆分布的差异
C.太阳辐射的差异
D.大洋环流的差异
解析:第1题,从材料中可知,北半球纬度较高的地区升温幅度可能最大,四个选项中最符合的是蒙古高原。第2题,北半球陆地所占比重较大,因陆地比热容较小,升温速度快,该半球升温幅度较大;而南半球以海洋为主,因海洋比热容较大,升温速度慢,故该半球升温幅度较小。
答案:1.A 2.B
(2017·高考天津卷)读图文材料,回答第3题。
全球变暖导致的环境变化越来越引人关注。地理小组的学生将上图中近十几年来(阴影所示)相关数据的变化趋势与以前进行了比较。
3.学生经比较后得出的结论,与上图所示信息相符的是( )
A.海洋表面增温趋缓,海平面减速上升
B.地球表面增温趋缓,海平面仍在上升
C.火山喷发频率增加,海平面加速上升
D.800米以下海洋储热量增加,海平面减速上升
解析:选B。读图可知,近十几年来,年平均海面温度变化曲线呈波动变化的趋势,说明海洋表面增温趋缓,但海平面的上升速度并没有明显变化,选项A错误;近十几年来,年平均陆面温度和海面温度变化曲线呈波动变化的趋势,说明地球表面增温趋缓,但海平面仍在以一定速度上升,选项B正确;近十几年来,并没有集中发生火山喷发事件,且海平面的上升速度并没有明显变化,选项C错误;近十几年来,800米以下海洋储热量增加,但海平面的上升速度并没有明显变化,选项D错误。
(2020·长沙长郡中学调研)随着时间的推移和环境的变迁,受气候变暖、降水增减、病虫害增多、人口增长、土地利用、森林火灾、灯光干扰等因素影响,老弱植物在原区域枯死,原有植物在新的区域发展,种群中心发生转移。研究发现,北美东部地区的裸子针叶植物如云杉、冷杉、松树,数十年来每十年向北迁移11 km;喜高温和雨水的开花被子植物如白橡树、糖枫树、冬青属植物约有 3/4 每十年向西迁移15.4 km,没有出现东迁或南迁现象。据此回答4~6题。
4.北美东部地区的裸子针叶植物种群中心北迁的影响因素主要是( )
A.热量 B.水分
C.光照 D.土壤
5.北美开花被子植物种群中心向西迁移,可能是因当地( )
A.年均温降低 B.蒸发量减少
C.自然灾害减少 D.土地开发利用
6.北美开花被子植物种群中心西移的速度快于裸子针叶植物种群中心北迁的速度,这说明( )
A.病虫害对东西方向的影响小于南北方向
B.水分变化大于热量变化
C.人类活动在东西方向的影响大于南北方向
D.热量变化大于水分变化
解析:第4题,裸子针叶植物能够耐寒,一般生长在较寒冷的环境里。北美东部地区的裸子针叶植物种群中心北迁主要说明了全球气候变暖影响其生长环境。热量增加会关闭气孔以减少蒸发,但也会失去光合作用,故会导致其死亡,即使不死亡,其防御性也会降低,纬度越高气温越低,故向北迁去寻找新的生长环境,其影响的主要因素是热量,A对。第5题,气候变暖使得美国东部的温度升高,蒸发量更强,故A、B错;美国东部地区人口密集、土地使用的变化、森林火灾的发生频率、害虫或者灯光都可能会影响树木分布,故C错,D对。第6题,北美开花被子植物种群中心西移的速度快于裸子针叶植物种群中心北迁的速度,结合上题分析可知西迁主要与人为因素影响有关,而北迁主要是全球气候变暖即自然因素引起,故C对。
答案:4.A 5.D 6.C
(2020·晋江四校模拟)下图示意新疆天山乌鲁木齐河源1号冰川地区1960-2010年气候、冰川零平衡线(冰川零平衡线是冰川积累区和消融区的界线,在零平衡线上,冰川的积累和消融达到平衡)和冰川面积变化。读图回答7~8题。
7.该地区1960-2010年气候变化与冰川变化之间的关系是 ( )
A.冰川零平衡线高度波动上升,冰川退缩
B.气温、降水量的变化与冰川面积变化呈正相关
C.降雪减少,冰川融化量增大
D.气温升高,冰川补给量增大
8.气候的变化可能对该地区绿洲农业产生的影响是( )
A.农作物生长期缩短,低温冻害减少
B.蒸发旺盛,冰雪融水减少
C.降水减少,灌溉用水减少
D.气温升高,冰雪融水和灌溉用水增多
解析:第7题,图示该地区1960-2010年,气温、降水量波动上升;冰川零平衡线高度波动上升,冰川面积减小,冰川退缩。故选A。第8题,该地气温整体上升,气候变暖,农作物生长期延长;由图可知,该地近年来气温升高,降水增多,冰雪融水和灌溉用水增多。故选D。
答案:7.A 8.D
(2020·吉林大学附中摸底)青藏高原冰川总体处于持续退缩状态。下面图甲示意1978年和2015年喀喇昆仑山(位于青藏高原西北部)不同坡向冰川分布面积,图乙示意1978-2015年冰川面积减少百分比。据此回答9~11题。
9.1978-2015年喀喇昆仑山冰川面积退缩率最大的坡向是( )
A.东北坡 B.东南坡
C.西南坡 D.西北坡
10.与北向冰川相比,喀喇昆仑山南向冰川变率更大,主要原因是南向冰川( )
A.冰川规模小 B.受西南季风影响大
C.位于向阳坡 D.受人类活动影响大
11.喀喇昆仑山西北坡冰川退缩状况的主要因素是( )
A.降水 B.气温
C.光照 D.坡度
解析:第9题,青藏高原冰川总体处于持续退缩状态,从图中可以看出,1978-2015年喀喇昆仑山冰川面积退缩率最大的坡向是东南坡,所以B正确。第10题,从图中可以看出,与北向冰川相比,喀喇昆仑山南向冰川变率更大,主要原因是南向冰川规模小,所以A正确。第11题,图示为1978年和2015年喀喇昆仑山不同坡向冰川分布面积,喀喇昆仑山西北坡冰川退缩状况的主要因素是降水,所以A正确。
答案:9.B 10.A 11.A
二、非选择题
12.阅读材料,回答下列问题。
材料一 根据目前的全球气候变化趋势,到2050年,全球夏季将更干燥,冬季更潮湿多雨,极端天气现象更多。随着全球气候继续变暖,预计德国到2100年的气温将比目前升高2~4 ℃。
材料二 可怕的全球变暖。
(1)根据所学知识分析,全球变暖的原因是什么?
(2)根据材料二,分析全球变暖将给大洋洲带来的严重后果及其形成原因。
(3)简要分析全球变暖对全球农业生产的有利影响和不利影响。
(4)近年来,我国政府大力提倡“低碳经济”,请简要分析“低碳经济”的重要意义及可采取的措施。
解析:(1)全球变暖的原因可从自然原因和人为原因两个方面进行分析。(2)从图中可知全球变暖导致冰川融化,海平面上升,大洋洲的珊瑚岛将不复存在。(3)全球变暖对不同地区农业生产的影响不同,高纬度地区积温增加,生长期延长,可提高农作物产量;而低纬度地区蒸发增加,干旱程度加重,农业减产。(4)发展“低碳经济”有利于节约资源,调整产业结构,同时也有利于保护环境,控制全球气候变暖。实施措施主要包括调整能源结构,提高能源的利用效率;减少消费,减少废弃物的排放,尽可能使用公共交通工具等。
答案:(1)自然原因:太阳的异常活动等。
人为原因:①燃烧矿物燃料,向大气中排放大量的二氧化碳等温室气体;②人类过度砍伐森林,使森林吸收二氧化碳的能力降低。
(2)大洋洲的珊瑚岛将不复存在。 全球变暖(海水膨胀),两极冰川融化,海平面上升。
(3)有利影响:使积温增加,生长期延长,有可能提高农作物产量,如高纬度地区。
不利影响:使蒸发增加而加重干旱缺水程度,使农业减产,如低纬度地区。
(4)意义:①有利于节约资源;②有利于经济结构调整;③有利于保护生态环境;④有利于控制全球气候变暖等。
可采取的措施:①调整能源消费结构(大力发展可再生能源;或积极推进核电建设;或使用清洁能源);②植树造林(防止森林火灾);③提高能源利用效率(节能减排);④提高公众的节能环保意识(或减少消费,减少废弃物排放,尽可能使用公共交通工具)。
13.阅读图文材料,回答下列问题。
材料 随着极端天气和气候事件的增多,人们对气候变化的趋势和影响也越来越关心,据专家分析和预测:我国北方增温在过去50年更为明显;近50年西部降水增多,东部频繁出现南涝北旱;我国平均年降水量可能比20世纪略有增加;极端气候事件发生的频次和强度变化将更明显;农作物受旱面积和粮食产量波动将加大。下图为我国近30年气温变化图。
(1)据材料分析图中反映出我国近30年来,气温变化呈现出什么规律?
(2)据材料分析目前我国气温变化在地域上有什么差异?就全球而言,增温最明显的可能是什么纬度地区?
(3)单从气候变化的角度,推测我国河西走廊的粮食产量将如何变化?试说明理由。
(4)气候变暖对我国东部沿海地区可能带来的影响有哪些?
(5)全球气温升高与CO2等温室气体的增加有关,可采用哪些措施减少CO2等温室气体的排放?
解析:(1)直接从统计图中提取信息,然后从年平均气温与冬季气温距平差异两方面叙述。(2)从题目材料中可知我国北方地区增温更明显。就全球而言,中高纬度地区增温最明显。(3)河西走廊的水源主要是冰雪融水,而近50年西部降水增多,热量更加充分,所以粮食会增产。(4)全球变暖,海平面会上升,沿海低地被淹,土地盐碱化加剧,风暴潮加剧,另外,还会影响到沿海港口的航运等。(5)围绕节能、减排、降耗等方面回答。
答案:(1)近30年来我国年平均气温大致呈上升趋势,冬季气温上升尤为明显。
(2)我国北方增温比南方更为明显。就全球而言,增温最明显的是中高纬度地区。
(3)粮食产量会增加。 原因:气候变暖,我国西部地区的降水有所增加,会缓解河西走廊的干旱状况;气温明显升高,冰雪融水量变大,热量更加充分,这都会有利于粮食生产。
(4)海水入侵,淹没土地;风暴潮加剧,海岸侵蚀加强;陆地污水排放受阻;土地盐碱化;港口、航道功能受影响等。
(5)调整能源消费结构,增加清洁能源(水能、太阳能、风能、核能等)消费比重;淘汰落后设备,提高生产技术,改进工艺流程,提高能源利用率;节约使用能源。

