还剩15页未读,
继续阅读
所属成套资源:2021高三全国统考政治一轮复习经典版精品教案()
成套系列资料,整套一键下载
2021高三全国统考政治一轮教师用书(经典版):第一部分第三单元第七课个人收入的分配
展开
第三单元 收入与分配
第七课 个人收入的分配
考点
考情
1.分配制度(三年0考)
①生产决定分配 ②按劳分配及其作用 ③我国多种分配方式并存
2.效率与公平(三年1考)
①收入分配方式对效率、公平的影响 ②提高效率,促进公平
考向
分析
1.从内容上看,实现收入分配公平是高考的重点,考查效率与公平的关系、实现收入分配公平的举措,新高考可能会有所涉及。我国的分配制度属于冷考点。
2.从形式上看,往年高考中,既有大量的选择题,也有相当比例的非选择题。往往以我国居民收入分配存在的问题、国家相关政策等热点材料为考查背景。
考点一 分配制度
1 我国现阶段的分配制度
(1)内容:按劳分配为主体、多种分配方式并存。
(2)原因
我国现阶段的生产力状况是实行按劳分配为主体、多种分配方式并存的分配制度的根本原因。
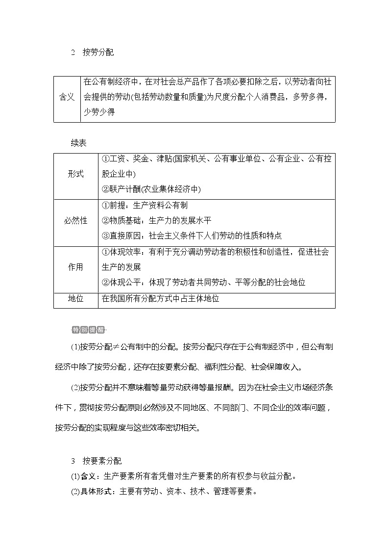
2 按劳分配
含义
在公有制经济中,在对社会总产品作了各项必要扣除之后,以劳动者向社会提供的劳动(包括劳动数量和质量)为尺度分配个人消费品,多劳多得,少劳少得
续表
形式
①工资、奖金、津贴(国家机关、公有事业单位、公有企业、公有控股企业中)
②联产计酬(农业集体经济中)
必然性
①前提:生产资料公有制
②物质基础:生产力的发展水平
③直接原因:社会主义条件下人们劳动的性质和特点
作用
①体现效率:有利于充分调动劳动者的积极性和创造性,促进社会生产的发展
②体现公平:体现了劳动者共同劳动、平等分配的社会地位
地位
在我国所有分配方式中占主体地位
(1)按劳分配≠公有制中的分配。按劳分配只存在于公有制经济中,但公有制经济中除了按劳分配,还存在按要素分配、福利性分配、社会保障收入。
(2)按劳分配并不意味着等量劳动获得等量报酬。因为在社会主义市场经济条件下,贯彻按劳分配原则必然涉及不同地区、不同部门、不同企业的效率问题,按劳分配的实现程度与这些效率密切相关。
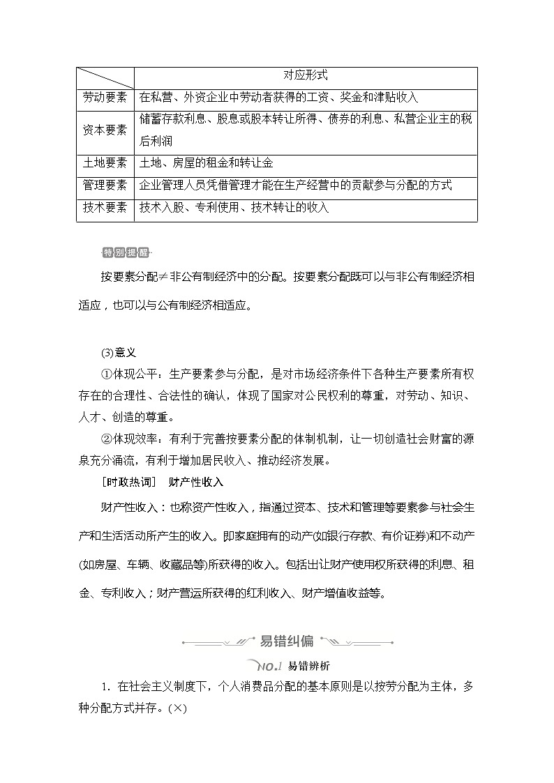
3 按要素分配
(1)含义:生产要素所有者凭借对生产要素的所有权参与收益分配。
(2)具体形式:主要有劳动、资本、技术、管理等要素。
对应形式
劳动要素
在私营、外资企业中劳动者获得的工资、奖金和津贴收入
资本要素
储蓄存款利息、股息或股本转让所得、债券的利息、私营企业主的税后利润
土地要素
土地、房屋的租金和转让金
管理要素
企业管理人员凭借管理才能在生产经营中的贡献参与分配的方式
技术要素
技术入股、专利使用、技术转让的收入
按要素分配≠非公有制经济中的分配。按要素分配既可以与非公有制经济相适应,也可以与公有制经济相适应。
(3)意义
①体现公平:生产要素参与分配,是对市场经济条件下各种生产要素所有权存在的合理性、合法性的确认,体现了国家对公民权利的尊重,对劳动、知识、人才、创造的尊重。
②体现效率:有利于完善按要素分配的体制机制,让一切创造社会财富的源泉充分涌流,有利于增加居民收入、推动经济发展。
[时政热词] 财产性收入
财产性收入:也称资产性收入,指通过资本、技术和管理等要素参与社会生产和生活活动所产生的收入。即家庭拥有的动产(如银行存款、有价证券)和不动产(如房屋、车辆、收藏品等)所获得的收入。包括出让财产使用权所获得的利息、租金、专利收入;财产营运所获得的红利收入、财产增值收益等。
1.在社会主义制度下,个人消费品分配的基本原则是以按劳分配为主体,多种分配方式并存。(×)
剖析:按劳分配为主体,多种分配方式并存,是我国目前的分配制度,个人消费品分配的基本原则是按劳分配。
2.在公有制经济中只能实行按劳分配,在非公有制经济中只能实行非按劳分配。(×)
剖析:按劳分配只存在于公有制经济中,但公有制经济中还存在非按劳分配,如福利性分配;非公有制经济中的分配方式一定是非按劳分配方式。
3.工人的工资收入都属于按劳分配。(×)
剖析:公有制企业(包括国有企业、国有控股企业、股份合作制企业)工人的工资属于按劳分配,私营企业、外资企业工人的工资属于按要素分配中的按劳动要素分配。
4.农民承包土地获得的经营收入属于按土地要素分配,农民转让土地承包经营权获得的收入属于按劳分配。(×)
剖析:我国农村的所有制形式是集体所有制,因此农民承包土地获得的经营收入属于按劳分配,农民转让土地承包经营权获得的收入属于按要素分配中的按土地要素分配。
5.购买债券获得的利息收入、购买股票获得的股息和红利收入都属于合法的劳动收入。(×)
剖析:购买债券获得的利息收入、购买股票获得的股息和红利收入都属于合法收入,但不是劳动收入,而是非劳动收入。
6.某国有企业工程师小李,把他的技术折价入股,所得收入是按资本要素分配。(×)
剖析:某国有企业工程师小李,把他的技术折价入股,所得收入是按技术要素分配。
易混点一:不能正确区分各种分配方式
正确区分各种收入的分配方式
①根据关键词区分:按劳分配存在于公有制经济中,国有、集体企业中工人的工资、奖金、津贴,农民承包集体土地、山林等所得属于按劳分配;凡看到股息、利息、租金、私营企业工资、土地流转等属于按要素分配。
②明确公有制经济中不都是按劳分配方式:公有制经济中既存在按劳分配,也存在按要素分配以及福利性分配等。
[矫正训练1] 2019年10月,李先生一家的收入情况如下表所示(单位:元)。回答下题。
李先生的收入
李先生妻子的收入
李先生儿子的收入
国企工资
国企奖金
经营食品超市
炒股
私企工资
银行利息
3000
1000
2000
1500
5000
500
李先生家的按劳分配收入和按要素分配收入分别是( )
A.5000元、8000元 B.3000元、8500元
C.4000元、9000元 D.8000元、5000元
答案 C
解析 李先生在国企工作,其工资和奖金收入均属于按劳分配收入,应为3000+1000=4000元。除此之外,炒股收入和银行利息属于按资本要素分配收入,经营超市收入和私企工资属于按劳动要素分配收入,因此,按要素分配收入应为2000+1500+5000+500=9000元,C正确。
易混点二:误认为劳动收入就是按劳分配收入
分清按劳分配收入与劳动收入:按劳分配收入一定是劳动收入,但劳动收入不一定是按劳分配收入,还包括按劳动要素分配收入。
[矫正训练2] 小李在国有企业工作,年薪3万元;小李利用空闲时间在民营企业兼职,年薪1万元;小李购买股票,年终分得红利1万元;小李出租住房,年收入1万元。小李一年的劳动收入为( )
A.4万元 B.5万元
C.6万元 D.7万元
答案 A
解析 小李一年的劳动收入指工资收入:小李在国有企业工作年薪3万元,加上小李在民营企业兼职,年薪1万元,共4万元,A正确;购买股票、出租住房所得都属于非劳动收入。
命题点 区分分配方式
1.(2018·海南高考)现阶段我国实行按劳分配为主体、多种分配方式并存的分配制度,下列说法正确的是( )
①企业里工人的工资收入属于按劳分配所得 ②公有制经济中职工的收入属于按劳分配所得 ③工程师提供新技术获得的收入属于按生产要素分配所得 ④农民转让土地承包经营权获得的收入属于按生产要素分配所得
A.①② B.①④ C.②③ D.③④
答案 D
解析 本题考查我国的分配制度。按劳分配是在公有制经济的前提下,①中的“企业”不知道所有制是公有还是私有,所以排除;②具有一定的迷惑性,公有制经济中的职工收入中的工资和奖金是按劳分配,福利和社会保障等就不是按劳分配,另外由于公有制实现形式的多样化,还有其他分配方式,故排除。③④说法正确。答案选D。
[方法点拨] 判断分配方式的标准
(1)依据范围(所有制)判断:按劳分配只存在于公有制经济范围内;非公有制经济范围内的分配属于其他分配方式。
(2)依据分配尺度判断:凭借劳动获得的收入是劳动所得;凭借管理、技术、信息等获得的收入是按要素分配所得。
(3)依据形式判断:工资、奖金等是劳动收入;利息、股息、红利等是资本要素收入。
2.(2016·天津高考)《中共中央、国务院关于深化体制机制改革、加快实施创新驱动发展战略的若干意见》强调,要鼓励各类企业通过股权、期权、分红等激励方式,调动科研人员创新积极性。实施股权激励方式( )
A.是我国分配制度的重大变革
B.是生产要素按贡献参与分配的体现
C.是我国按劳分配制度的完善与发展
D.保障了科研人员在企业发展中的主体地位
答案 B
解析 本题考查分配制度的知识。通过股权、期权、分红等激励方式,调动科研人员创新积极性,是对各种生产要素所有权存在的合理性、合法性的确认,是生产要素按贡献参与分配的体现,故B符合题意。按生产要素分配是我国分配制度的重要内容,股权激励方式并没有变革我国的分配制度,A排除。实施股权、期权、分红等激励方式是按生产要素分配,不是按劳分配,故C排除。D中“保障……主体地位”说法不恰当。
3.(2016·上海高考)2016年4月,国务院印发通知,对专利成果收益分配、科研人员兼职收入、科研成果入股分红、科研人员成立公司等方面作出规定。为落实这些激励性规定,最需完善的分配方式是( )
A.按劳动要素分配 B.按资本要素分配
C.按技术要素分配 D.按管理要素分配
答案 C
解析 本题考查分配制度。为调动科研人员的积极性,国务院对专利成果收益分配、科研人员兼职收入、科研成果入股分红、科研人员成立公司等方面作出规定,这是允许技术要素按贡献参与分配的体现,C正确;A、B、D不符合题意,排除。
[方法点拨] 如何正确认识科技人员的收入分配方式
关于科技人员的分配方式应做具体分析,一般来说,科技人员的分配方式主要有以下几种情况:
(1)公有制企业中,科技人员的分配方式主要是按劳分配、非按劳分配的福利性分配及社会保障收入。
(2)股份制企业中,科技人员凭技术向企业投资入股,获得相应的股份,从股份制企业获取收入,属于按技术要素分配。
(3)私营企业或外资企业中,科技人员的工资所得属于按劳动要素分配,入股所得属于按要素分配。
(4)科技人员自办实业或转让技术成果、专利所得属于劳动收入。
4.(2014·四川高考)M村在确认村民的土地经营权等权属后,将1000亩土地的经营权流转给T公司,用于种植蔬菜和花卉,每户村民按850斤大米(约1400元)/亩·年的标准领取租金。对此认识正确的是( )
①村民获得租金是因为土地与资本和劳动结合创造了价值 ②土地所有权在土地向专业公司流转后仍归每户村民所有 ③村民通过土地经营权流转所获收入属于非农业劳动收入 ④土地经营权流转能使市场有效发挥配置土地资源的作用
A.①② B.①③ C.②④ D.③④
答案 D
解析 本题考查分配方式、市场的决定性作用。村民所获租金不是劳动所得,故①错误。土地经营权流转没有改变土地集体所有的性质,故②错误。农民所获租金是非劳动所得;土地经营权流转能盘活土地资源,发挥市场的作用,③④符合题意,应选D。
5.(2014·海南高考)党的十八届三中全会通过的《中共中央关于全面深化改革若干重大问题的决定》提出赋予农民更多的财产权利。下列举措中能够通过扩大财产权利而使农民增收的是( )
A.推进农民住房财产权的抵押、担保和转让
B.稳定农村土地承包关系,发展多种形式规模经营
C.改革农业补贴制度,完善粮食生产区的利益补偿机制
D.对农村集体土地所有权进行确权登记
答案 A
解析 本题考查个人收入分配等知识。农民住房属于农民的财产,由过去不准抵押、担保、转让到允许,这是农民财产权利扩大的表现,农民转让住房财产权能够获得一定收益,故A正确;稳定农村土地承包关系,不是对财产权利的扩大,排除B;对种粮农民进行补贴,目的是调动农民种粮的积极性,并没有扩大农民的财产权利,排除C;对农村集体土地所有权进行确权登记,目的是明确产权、保护产权,本身并没有扩大财产权利,排除D。
考点二 效率与公平
1 收入分配公平
(1)内涵:要求收入分配相对平等,即要求社会成员之间的收入差距不能过大,要保证人们的基本生活需要。
收入分配公平≠平均主义
收入分配公平不是消除收入差距、搞平均主义,而是要求将社会成员的收入差距控制在合理的范围之内,防止收入差距悬殊。
(2)意义:是中国特色社会主义的内在要求,是实现共同富裕的体现。
多角度把握注重社会公平的原因
(3)措施
根本途径
大力发展生产力,为实现社会公平提供物质基础
制度保证
坚持和完善按劳分配为主体、多种分配方式并存的分配制度
重要举措
①初次分配:增加居民收入,着重保护劳动所得,鼓励勤劳守法致富,坚持在经济增长的同时实现居民收入同步增长、在劳动生产率提高的同时实现劳动报酬同步提高
②再分配:要促进收入分配更合理、更有序,扩大中等收入群体,增加低收入者收入,调节过高收入,取缔非法收入。要履行好政府再分配调节职能,加快推进基本公共服务均等化,缩小收入分配差距
[知识拓展] 如何认识基本公共服务均等化
(1)含义:一般地说,基本公共服务均等化,是指政府为社会成员提供的,与经济发展水平相适应的,能够体现公平正义原则的大致均等的公共产品和服务,是人们生存和发展最基本的条件的均等。
(2)内容:从我国的现实情况出发。主要包括:
①基本民生性服务,如就业性服务、社会救助、养老保障等。
②公共事业性服务,如公共教育、公共卫生、公共文化、科学技术、人口控制等。
③公益基础性服务,如公共设施、生态保护、环境保护等。
④公共安全性服务,如社会治安、生产安全、消费安全、国防安全等。
2 效率与公平
效率
公平
含义
效率指经济活动中产出与投入的比率,表示资源有效利用的程度。效率提高意味着资源的节约和社会财富的增加
收入分配公平,要求收入分配相对平等,即要求社会成员之间的收入差距不能过大,要保证人们的基本生活需要
关系
①效率与公平具有一致性。一方面,效率是公平的物质前提。另一方面,公平是提高经济效率的保证;
②效率与公平分别强调不同的方面,二者又存在矛盾
处理二者关系的措施
①发展社会主义市场经济,初次分配和再分配都要兼顾效率和公平,既要提高效率,又要促进公平;
②兼顾效率与公平,既要反对平均主义,也要防止收入悬殊;既要落实分配政策,也要提倡奉献精神;在鼓励人们创业致富的同时,倡导回报社会和先富帮后富,朝着实现全体人民共同富裕不断迈进
[时政热词]
1.基尼系数:基尼系数是国际上用来综合考察居民内部收入分配差异状况的一个重要分析指标。基尼系数越小收入分配越平均,基尼系数越大收入分配越不平均。国际上通常把0.4作为贫富差距的警戒线,大于这一数值容易出现社会动荡。
2.如何正确认识财政转移支付
(1)含义:财政转移支付,是以各级政府之间所存在的财政能力差异为基础,以实现各地基本公共服务水平的均等化为主旨,而实行的一种财政资金转移或财政平衡的制度。
(2)基本形式:有三种,一是自上而下的纵向转移;二是横向转移;三是纵向和横向转移的混合。一般我们讲的财政转移支付,是指政府间的财政资金转移,是中央政府支出的一个重要组成部分。
(3)构成:中央对地方的财政转移支付由一般性转移支付和专项转移支付构成。一般性转移支付,主要是中央对地方的财力补助,不指定用途,地方自主安排;专项转移支付,是指中央财政为实现特定的宏观政策和事业发展战略目标,以及对委托地方政府代理的一些事务或中央地方共同承担事务进行补偿而设立的补助资金。专项转移支付资金,需按规定用途使用。专项转移支付重点用于教育、医疗卫生、社会保障、支农等公共服务领域。
(4)类型:按性质可分为如下几大类:①税收返还、体制补贴和结算补贴;②一般性转移支付;③专项转移支付;④其他转移支付,包括民族地区转移支付、调整工资转移支付、农村税费改革转移支付等。
1.收入差距扩大具有激励作用,效率将会提高。(×)
剖析:收入差距在一定范围内具有激励作用,过大则不利于提高效率。
2.在我国的分配制度中,按劳分配体现了公平,忽略了效率;按要素分配体现了效率,忽略了公平。(×)
剖析:效率和公平是不可分割的。
3.实现居民收入倍增是促进收入分配公平的根本措施。(×)
剖析:促进收入分配公平的根本性措施是大力发展生产力。
4.初次分配注重效率,再分配注重公平。(×)
剖析:初次分配和再分配都要兼顾效率与公平,既要提高效率,又要促进公平。
5.收入分配中注重公平就是消除收入差距。(×)
剖析:分配公平是指社会成员之间的收入差距不能过于悬殊,要将收入差距控制在合理范围之内,并不是要消除收入差距。
易混点一:不能区分初次分配与再分配
“四看法”区分初次分配与再分配
①一看分配的领域:初次分配是在创造它的物质生产领域进行的分配;再分配是在全社会范围内进行的分配。
②二看分配的主体:初次分配主体是企业,再次分配主体是国家。
③三看分配的手段:初次分配主要是对企业职工工资的调整;再分配主要是通过财政支出、税收调整等手段进行。
④四看关键词:体现初次分配的有:工资、劳动报酬、生产要素等;体现再分配的有:财政、税收、转移支付、社会保障等。
[矫正训练1] 百姓的钱袋子鼓不鼓,既要看收入涨不涨,也要看教育、医疗、养老等负担重不重。党的十九大报告提出,“履行好政府再分配调节职能,加快推进基本公共服务均等化,缩小收入分配差距”,说明了收入分配调节的方向。下列做法符合这一方向要求的是( )
A.辽宁省人社厅宣布2018年1月1日起,全省最低工资标准调至最高1620元/月
B.上海市人力资源和社会保障局表示,2018年将突出就业扶贫,支持返乡创业
C.2018年2月8日,国务院办公厅印发方案指出,将义务教育、基本医疗保障等18个基本公共服务事项首先纳入中央与地方共同财政事权范围,优先和重点保障
D.2018年1月,上海总工会提交《关于推动技术工人创新成果按要素参与分配的若干建议》的提案
答案 C
解析 A、D属于初次分配。B讲的是就业扶贫与返乡创业,不是再分配收入调节。
易混点二:不能正确理解效率与公平的关系及要求
准确理解并正确处理效率与公平的关系
①首先明确二者是辩证统一的关系,二者既有一致性,又存在不一致的地方。效率是前提,公平是保证,不能颠倒二者关系。
②其次明确正确处理二者关系的原则。初次分配和再分配都要兼顾效率与公平,不能认为初次分配重效率、再分配重公平,也不能认为效率优先,兼顾公平。
[矫正训练2] 到2020年,要实现城乡、区域发展差距扩大的趋势逐步扭转,合理有序的收入分配格局基本形成,家庭财产普遍增加,人民过上更加富足的生活。为此国家必须在以下方面作出努力( )
①坚持和完善按劳分配为主体、多种分配方式并存的分配制度 ②处理好效率与公平的关系 ③坚持平均分配,实现社会公平 ④初次分配解决好效率问题,再分配解决好公平问题
A.①② B.②④ C.①③ D.③④
答案 A
解析 实现收入分配的公平,让人民过上更加富足的生活,就要大力发展生产力,保持国民经济平稳运行,坚持和完善按劳分配为主体、多种分配方式并存的分配制度,处理好效率与公平的关系,无论初次分配还是再分配都要既提高效率,又注重公平,①②正确,④错误;收入分配的公平不是平均分配,③错误。
命题点 实现收入分配公平的措施
1.(2019·江苏高考)为加强癌症、罕见病等重大疾病防治,进一步减轻大病患者、困难群众医疗负担,2018年我国将17种抗癌药纳入医保目录,2019年又对21个罕见病药品给予增值税优惠,同时降低并统一大病保险起付线,报销比例由50%提高到60%。材料表明( )
①城乡居民的实际收入得到较大提高 ②我国坚持以人民为中心的发展理念 ③我国公民民主权利有切实物质保障 ④再分配是促进社会公平的重要举措
A.①② B.①③ C.②④ D.③④
答案 C
解析 本题主要考查新发展理念、收入分配公平。为减轻大病患者、困难群众医疗负担,我国将抗癌药纳入医保目录,对罕见病药品给予增值税优惠,并提高大病保险报销比例,这说明我国坚持以人民为中心的发展理念,②正确;国家对罕见病药品给予增值税优惠,并对调整医保目录、提高大病保险报销比例,这是国家通过财政、税收、社会保障等再分配调节手段促进社会公平的重要体现,④正确;材料中的这些举措能够减轻群众的医疗负担,但不会直接增加居民的实际收入,①排除;材料强调的是公民社会经济方面的权利,而没有体现保障公民的民主政治权利,③排除。故答案选C。
2.(2018·江苏高考)最低工资制度旨在保护低收入劳动者的合法权益,因此最低工资应高于劳动力市场供需平衡时的工资水平。2017年,我国有22个地区提高了最低工资标准。在其他条件不变的情况下,如图中(P代表劳动力价格,Q代表劳动力数量,D、S分别代表需求曲线和供给曲线,P1、P2分别表示变化前后的劳动力价格)能正确反映这一变化的是( )
答案 A
解析 本题考查实现收入分配的公平。最低工资制度旨在保护低收入劳动者的合法权益,提高最低工资标准属于初次分配更加注重公平。最低工资应高于劳动力市场供需平衡时的工资水平,劳动力价格直线P1应高于劳动力市场供需平衡时的工资水平。B、C、D不符合题意。答案为A。
3.(2015·山东高考)国务院决定,2015年我国城乡居民基本医疗保险财政补助标准由2014年的每人每年320元提高到380元。下列选项中,对国务院的这一决定理解正确的是( )
A.提高医疗补助标准,优化城乡居民的消费结构
B.健全初次分配机制,协调国家与个人的利益关系
C.加大再分配力度,提高城乡居民基本医疗保障水平
D.增加货币供应量,提高城乡居民基本医疗保险筹资水平
答案 C
解析 本题考查促进社会公平的知识。提高居民医疗补助标准属于再分配环节,针对的是基本的民生、公平问题,与优化居民消费结构没有直接关系,所以不选A、B。材料中没有提到增发货币,且提高居民医疗补助标准也不属于筹资行为,所以D说法错误。故选C。
4.(2015·广东高考)基尼系数是判断居民内部收入分配差异程度的指标。该系数介于0~1之间,值越小,表明收入分配越平均;反之,表明收入差距越大。国际上通常把0.40作为贫富差距的警戒线。2010~2014年,中国收入再分配后的基尼系数分别为0.481、0.477、0.474、0.473和0.469。对比下图,不考虑各国发展阶段和发展水平的差异,可以推断出( )
①近年来,中国的贫富差距越来越大且高于图中发达国家 ②法国收入再分配政策对贫富差距的调整效果比英国更明显 ③中国应运用税收、社会保障、转移支付等手段强化再分配功能 ④发达国家依赖以市场为主导的收入分配机制实现社会公平
A.①② B.②③ C.①④ D.③④
答案 B
解析 2010~2014年我国收入再分配后的基尼系数逐渐缩小,说明我国的贫富差距在不断缩小,因此①中“越来越大”说法错误。针对我国贫富差距较大的问题,国家应该加大再分配调节力度,进一步缩小收入差距,③符合题意。法国通过再分配政策,基尼系数下降了0.19,英国下降了0.11,说明法国的再分配政策对贫富差距的调整效果优于英国,②符合题意。由图中数据可以看出,发达国家初次分配后基尼系数较高,再分配后的基尼系数下降较多,这充分体现了宏观调控的作用,④说法错误。
5.(2014·广东高考)国家统计局数据显示,2013年平均工资保持较快增长,但工资水平的地区差距、行业差距、岗位差距仍然较大。针对这一问题,可采取的合理措施有( )
①提高劳动报酬在再分配中的比重 ②创新扶贫方式,推进特殊困难地区的发展 ③禁止非法垄断及非法竞争行为 ④逐步实现城乡基本公共服务平均化
A.①③ B.①④ C.②③ D.②④
答案 C
解析 本题考查收入分配的公平。根据材料中“工资水平的地区差距、行业差距、岗位差距仍然较大”可知,要解决上述问题,应创新扶贫方式,推进特殊困难地区的发展并禁止非法垄断及非法竞争行为,②③入选。故选C。①错误,应提高劳动报酬在初次分配中的比重;④错误,应逐步实现城乡基本公共服务均等化。
6.(2014·大纲卷)党的十八大报告指出:“必须深化收入分配制度改革……提高居民收入在国民收入分配中的比重,提高劳动报酬在初次分配中的比重。”下列措施中有助于“提高劳动报酬在初次分配中的比重”的是( )
A.加大财政转移支付力度
B.调高国有企业利润上缴比例
C.提高最低生活保障标准
D.建立健全工资正常增长机制
答案 D
解析 本题考查实现收入分配公平的相关知识。A、C涉及的措施属于再分配实现公平的措施,不符合设问要求;B措施有助于国家财政收入的增加,与实现社会公平无直接关系,排除。注意设问中“劳动报酬”和“初次分配”两项要求,故D应选。
[解题指导] 图解初次分配和再分配过程
第三单元 收入与分配
第七课 个人收入的分配
考点
考情
1.分配制度(三年0考)
①生产决定分配 ②按劳分配及其作用 ③我国多种分配方式并存
2.效率与公平(三年1考)
①收入分配方式对效率、公平的影响 ②提高效率,促进公平
考向
分析
1.从内容上看,实现收入分配公平是高考的重点,考查效率与公平的关系、实现收入分配公平的举措,新高考可能会有所涉及。我国的分配制度属于冷考点。
2.从形式上看,往年高考中,既有大量的选择题,也有相当比例的非选择题。往往以我国居民收入分配存在的问题、国家相关政策等热点材料为考查背景。
考点一 分配制度
1 我国现阶段的分配制度
(1)内容:按劳分配为主体、多种分配方式并存。
(2)原因
我国现阶段的生产力状况是实行按劳分配为主体、多种分配方式并存的分配制度的根本原因。
2 按劳分配
含义
在公有制经济中,在对社会总产品作了各项必要扣除之后,以劳动者向社会提供的劳动(包括劳动数量和质量)为尺度分配个人消费品,多劳多得,少劳少得
续表
形式
①工资、奖金、津贴(国家机关、公有事业单位、公有企业、公有控股企业中)
②联产计酬(农业集体经济中)
必然性
①前提:生产资料公有制
②物质基础:生产力的发展水平
③直接原因:社会主义条件下人们劳动的性质和特点
作用
①体现效率:有利于充分调动劳动者的积极性和创造性,促进社会生产的发展
②体现公平:体现了劳动者共同劳动、平等分配的社会地位
地位
在我国所有分配方式中占主体地位
(1)按劳分配≠公有制中的分配。按劳分配只存在于公有制经济中,但公有制经济中除了按劳分配,还存在按要素分配、福利性分配、社会保障收入。
(2)按劳分配并不意味着等量劳动获得等量报酬。因为在社会主义市场经济条件下,贯彻按劳分配原则必然涉及不同地区、不同部门、不同企业的效率问题,按劳分配的实现程度与这些效率密切相关。
3 按要素分配
(1)含义:生产要素所有者凭借对生产要素的所有权参与收益分配。
(2)具体形式:主要有劳动、资本、技术、管理等要素。
对应形式
劳动要素
在私营、外资企业中劳动者获得的工资、奖金和津贴收入
资本要素
储蓄存款利息、股息或股本转让所得、债券的利息、私营企业主的税后利润
土地要素
土地、房屋的租金和转让金
管理要素
企业管理人员凭借管理才能在生产经营中的贡献参与分配的方式
技术要素
技术入股、专利使用、技术转让的收入
按要素分配≠非公有制经济中的分配。按要素分配既可以与非公有制经济相适应,也可以与公有制经济相适应。
(3)意义
①体现公平:生产要素参与分配,是对市场经济条件下各种生产要素所有权存在的合理性、合法性的确认,体现了国家对公民权利的尊重,对劳动、知识、人才、创造的尊重。
②体现效率:有利于完善按要素分配的体制机制,让一切创造社会财富的源泉充分涌流,有利于增加居民收入、推动经济发展。
[时政热词] 财产性收入
财产性收入:也称资产性收入,指通过资本、技术和管理等要素参与社会生产和生活活动所产生的收入。即家庭拥有的动产(如银行存款、有价证券)和不动产(如房屋、车辆、收藏品等)所获得的收入。包括出让财产使用权所获得的利息、租金、专利收入;财产营运所获得的红利收入、财产增值收益等。
1.在社会主义制度下,个人消费品分配的基本原则是以按劳分配为主体,多种分配方式并存。(×)
剖析:按劳分配为主体,多种分配方式并存,是我国目前的分配制度,个人消费品分配的基本原则是按劳分配。
2.在公有制经济中只能实行按劳分配,在非公有制经济中只能实行非按劳分配。(×)
剖析:按劳分配只存在于公有制经济中,但公有制经济中还存在非按劳分配,如福利性分配;非公有制经济中的分配方式一定是非按劳分配方式。
3.工人的工资收入都属于按劳分配。(×)
剖析:公有制企业(包括国有企业、国有控股企业、股份合作制企业)工人的工资属于按劳分配,私营企业、外资企业工人的工资属于按要素分配中的按劳动要素分配。
4.农民承包土地获得的经营收入属于按土地要素分配,农民转让土地承包经营权获得的收入属于按劳分配。(×)
剖析:我国农村的所有制形式是集体所有制,因此农民承包土地获得的经营收入属于按劳分配,农民转让土地承包经营权获得的收入属于按要素分配中的按土地要素分配。
5.购买债券获得的利息收入、购买股票获得的股息和红利收入都属于合法的劳动收入。(×)
剖析:购买债券获得的利息收入、购买股票获得的股息和红利收入都属于合法收入,但不是劳动收入,而是非劳动收入。
6.某国有企业工程师小李,把他的技术折价入股,所得收入是按资本要素分配。(×)
剖析:某国有企业工程师小李,把他的技术折价入股,所得收入是按技术要素分配。
易混点一:不能正确区分各种分配方式
正确区分各种收入的分配方式
①根据关键词区分:按劳分配存在于公有制经济中,国有、集体企业中工人的工资、奖金、津贴,农民承包集体土地、山林等所得属于按劳分配;凡看到股息、利息、租金、私营企业工资、土地流转等属于按要素分配。
②明确公有制经济中不都是按劳分配方式:公有制经济中既存在按劳分配,也存在按要素分配以及福利性分配等。
[矫正训练1] 2019年10月,李先生一家的收入情况如下表所示(单位:元)。回答下题。
李先生的收入
李先生妻子的收入
李先生儿子的收入
国企工资
国企奖金
经营食品超市
炒股
私企工资
银行利息
3000
1000
2000
1500
5000
500
李先生家的按劳分配收入和按要素分配收入分别是( )
A.5000元、8000元 B.3000元、8500元
C.4000元、9000元 D.8000元、5000元
答案 C
解析 李先生在国企工作,其工资和奖金收入均属于按劳分配收入,应为3000+1000=4000元。除此之外,炒股收入和银行利息属于按资本要素分配收入,经营超市收入和私企工资属于按劳动要素分配收入,因此,按要素分配收入应为2000+1500+5000+500=9000元,C正确。
易混点二:误认为劳动收入就是按劳分配收入
分清按劳分配收入与劳动收入:按劳分配收入一定是劳动收入,但劳动收入不一定是按劳分配收入,还包括按劳动要素分配收入。
[矫正训练2] 小李在国有企业工作,年薪3万元;小李利用空闲时间在民营企业兼职,年薪1万元;小李购买股票,年终分得红利1万元;小李出租住房,年收入1万元。小李一年的劳动收入为( )
A.4万元 B.5万元
C.6万元 D.7万元
答案 A
解析 小李一年的劳动收入指工资收入:小李在国有企业工作年薪3万元,加上小李在民营企业兼职,年薪1万元,共4万元,A正确;购买股票、出租住房所得都属于非劳动收入。
命题点 区分分配方式
1.(2018·海南高考)现阶段我国实行按劳分配为主体、多种分配方式并存的分配制度,下列说法正确的是( )
①企业里工人的工资收入属于按劳分配所得 ②公有制经济中职工的收入属于按劳分配所得 ③工程师提供新技术获得的收入属于按生产要素分配所得 ④农民转让土地承包经营权获得的收入属于按生产要素分配所得
A.①② B.①④ C.②③ D.③④
答案 D
解析 本题考查我国的分配制度。按劳分配是在公有制经济的前提下,①中的“企业”不知道所有制是公有还是私有,所以排除;②具有一定的迷惑性,公有制经济中的职工收入中的工资和奖金是按劳分配,福利和社会保障等就不是按劳分配,另外由于公有制实现形式的多样化,还有其他分配方式,故排除。③④说法正确。答案选D。
[方法点拨] 判断分配方式的标准
(1)依据范围(所有制)判断:按劳分配只存在于公有制经济范围内;非公有制经济范围内的分配属于其他分配方式。
(2)依据分配尺度判断:凭借劳动获得的收入是劳动所得;凭借管理、技术、信息等获得的收入是按要素分配所得。
(3)依据形式判断:工资、奖金等是劳动收入;利息、股息、红利等是资本要素收入。
2.(2016·天津高考)《中共中央、国务院关于深化体制机制改革、加快实施创新驱动发展战略的若干意见》强调,要鼓励各类企业通过股权、期权、分红等激励方式,调动科研人员创新积极性。实施股权激励方式( )
A.是我国分配制度的重大变革
B.是生产要素按贡献参与分配的体现
C.是我国按劳分配制度的完善与发展
D.保障了科研人员在企业发展中的主体地位
答案 B
解析 本题考查分配制度的知识。通过股权、期权、分红等激励方式,调动科研人员创新积极性,是对各种生产要素所有权存在的合理性、合法性的确认,是生产要素按贡献参与分配的体现,故B符合题意。按生产要素分配是我国分配制度的重要内容,股权激励方式并没有变革我国的分配制度,A排除。实施股权、期权、分红等激励方式是按生产要素分配,不是按劳分配,故C排除。D中“保障……主体地位”说法不恰当。
3.(2016·上海高考)2016年4月,国务院印发通知,对专利成果收益分配、科研人员兼职收入、科研成果入股分红、科研人员成立公司等方面作出规定。为落实这些激励性规定,最需完善的分配方式是( )
A.按劳动要素分配 B.按资本要素分配
C.按技术要素分配 D.按管理要素分配
答案 C
解析 本题考查分配制度。为调动科研人员的积极性,国务院对专利成果收益分配、科研人员兼职收入、科研成果入股分红、科研人员成立公司等方面作出规定,这是允许技术要素按贡献参与分配的体现,C正确;A、B、D不符合题意,排除。
[方法点拨] 如何正确认识科技人员的收入分配方式
关于科技人员的分配方式应做具体分析,一般来说,科技人员的分配方式主要有以下几种情况:
(1)公有制企业中,科技人员的分配方式主要是按劳分配、非按劳分配的福利性分配及社会保障收入。
(2)股份制企业中,科技人员凭技术向企业投资入股,获得相应的股份,从股份制企业获取收入,属于按技术要素分配。
(3)私营企业或外资企业中,科技人员的工资所得属于按劳动要素分配,入股所得属于按要素分配。
(4)科技人员自办实业或转让技术成果、专利所得属于劳动收入。
4.(2014·四川高考)M村在确认村民的土地经营权等权属后,将1000亩土地的经营权流转给T公司,用于种植蔬菜和花卉,每户村民按850斤大米(约1400元)/亩·年的标准领取租金。对此认识正确的是( )
①村民获得租金是因为土地与资本和劳动结合创造了价值 ②土地所有权在土地向专业公司流转后仍归每户村民所有 ③村民通过土地经营权流转所获收入属于非农业劳动收入 ④土地经营权流转能使市场有效发挥配置土地资源的作用
A.①② B.①③ C.②④ D.③④
答案 D
解析 本题考查分配方式、市场的决定性作用。村民所获租金不是劳动所得,故①错误。土地经营权流转没有改变土地集体所有的性质,故②错误。农民所获租金是非劳动所得;土地经营权流转能盘活土地资源,发挥市场的作用,③④符合题意,应选D。
5.(2014·海南高考)党的十八届三中全会通过的《中共中央关于全面深化改革若干重大问题的决定》提出赋予农民更多的财产权利。下列举措中能够通过扩大财产权利而使农民增收的是( )
A.推进农民住房财产权的抵押、担保和转让
B.稳定农村土地承包关系,发展多种形式规模经营
C.改革农业补贴制度,完善粮食生产区的利益补偿机制
D.对农村集体土地所有权进行确权登记
答案 A
解析 本题考查个人收入分配等知识。农民住房属于农民的财产,由过去不准抵押、担保、转让到允许,这是农民财产权利扩大的表现,农民转让住房财产权能够获得一定收益,故A正确;稳定农村土地承包关系,不是对财产权利的扩大,排除B;对种粮农民进行补贴,目的是调动农民种粮的积极性,并没有扩大农民的财产权利,排除C;对农村集体土地所有权进行确权登记,目的是明确产权、保护产权,本身并没有扩大财产权利,排除D。
考点二 效率与公平
1 收入分配公平
(1)内涵:要求收入分配相对平等,即要求社会成员之间的收入差距不能过大,要保证人们的基本生活需要。
收入分配公平≠平均主义
收入分配公平不是消除收入差距、搞平均主义,而是要求将社会成员的收入差距控制在合理的范围之内,防止收入差距悬殊。
(2)意义:是中国特色社会主义的内在要求,是实现共同富裕的体现。
多角度把握注重社会公平的原因
(3)措施
根本途径
大力发展生产力,为实现社会公平提供物质基础
制度保证
坚持和完善按劳分配为主体、多种分配方式并存的分配制度
重要举措
①初次分配:增加居民收入,着重保护劳动所得,鼓励勤劳守法致富,坚持在经济增长的同时实现居民收入同步增长、在劳动生产率提高的同时实现劳动报酬同步提高
②再分配:要促进收入分配更合理、更有序,扩大中等收入群体,增加低收入者收入,调节过高收入,取缔非法收入。要履行好政府再分配调节职能,加快推进基本公共服务均等化,缩小收入分配差距
[知识拓展] 如何认识基本公共服务均等化
(1)含义:一般地说,基本公共服务均等化,是指政府为社会成员提供的,与经济发展水平相适应的,能够体现公平正义原则的大致均等的公共产品和服务,是人们生存和发展最基本的条件的均等。
(2)内容:从我国的现实情况出发。主要包括:
①基本民生性服务,如就业性服务、社会救助、养老保障等。
②公共事业性服务,如公共教育、公共卫生、公共文化、科学技术、人口控制等。
③公益基础性服务,如公共设施、生态保护、环境保护等。
④公共安全性服务,如社会治安、生产安全、消费安全、国防安全等。
2 效率与公平
效率
公平
含义
效率指经济活动中产出与投入的比率,表示资源有效利用的程度。效率提高意味着资源的节约和社会财富的增加
收入分配公平,要求收入分配相对平等,即要求社会成员之间的收入差距不能过大,要保证人们的基本生活需要
关系
①效率与公平具有一致性。一方面,效率是公平的物质前提。另一方面,公平是提高经济效率的保证;
②效率与公平分别强调不同的方面,二者又存在矛盾
处理二者关系的措施
①发展社会主义市场经济,初次分配和再分配都要兼顾效率和公平,既要提高效率,又要促进公平;
②兼顾效率与公平,既要反对平均主义,也要防止收入悬殊;既要落实分配政策,也要提倡奉献精神;在鼓励人们创业致富的同时,倡导回报社会和先富帮后富,朝着实现全体人民共同富裕不断迈进
[时政热词]
1.基尼系数:基尼系数是国际上用来综合考察居民内部收入分配差异状况的一个重要分析指标。基尼系数越小收入分配越平均,基尼系数越大收入分配越不平均。国际上通常把0.4作为贫富差距的警戒线,大于这一数值容易出现社会动荡。
2.如何正确认识财政转移支付
(1)含义:财政转移支付,是以各级政府之间所存在的财政能力差异为基础,以实现各地基本公共服务水平的均等化为主旨,而实行的一种财政资金转移或财政平衡的制度。
(2)基本形式:有三种,一是自上而下的纵向转移;二是横向转移;三是纵向和横向转移的混合。一般我们讲的财政转移支付,是指政府间的财政资金转移,是中央政府支出的一个重要组成部分。
(3)构成:中央对地方的财政转移支付由一般性转移支付和专项转移支付构成。一般性转移支付,主要是中央对地方的财力补助,不指定用途,地方自主安排;专项转移支付,是指中央财政为实现特定的宏观政策和事业发展战略目标,以及对委托地方政府代理的一些事务或中央地方共同承担事务进行补偿而设立的补助资金。专项转移支付资金,需按规定用途使用。专项转移支付重点用于教育、医疗卫生、社会保障、支农等公共服务领域。
(4)类型:按性质可分为如下几大类:①税收返还、体制补贴和结算补贴;②一般性转移支付;③专项转移支付;④其他转移支付,包括民族地区转移支付、调整工资转移支付、农村税费改革转移支付等。
1.收入差距扩大具有激励作用,效率将会提高。(×)
剖析:收入差距在一定范围内具有激励作用,过大则不利于提高效率。
2.在我国的分配制度中,按劳分配体现了公平,忽略了效率;按要素分配体现了效率,忽略了公平。(×)
剖析:效率和公平是不可分割的。
3.实现居民收入倍增是促进收入分配公平的根本措施。(×)
剖析:促进收入分配公平的根本性措施是大力发展生产力。
4.初次分配注重效率,再分配注重公平。(×)
剖析:初次分配和再分配都要兼顾效率与公平,既要提高效率,又要促进公平。
5.收入分配中注重公平就是消除收入差距。(×)
剖析:分配公平是指社会成员之间的收入差距不能过于悬殊,要将收入差距控制在合理范围之内,并不是要消除收入差距。
易混点一:不能区分初次分配与再分配
“四看法”区分初次分配与再分配
①一看分配的领域:初次分配是在创造它的物质生产领域进行的分配;再分配是在全社会范围内进行的分配。
②二看分配的主体:初次分配主体是企业,再次分配主体是国家。
③三看分配的手段:初次分配主要是对企业职工工资的调整;再分配主要是通过财政支出、税收调整等手段进行。
④四看关键词:体现初次分配的有:工资、劳动报酬、生产要素等;体现再分配的有:财政、税收、转移支付、社会保障等。
[矫正训练1] 百姓的钱袋子鼓不鼓,既要看收入涨不涨,也要看教育、医疗、养老等负担重不重。党的十九大报告提出,“履行好政府再分配调节职能,加快推进基本公共服务均等化,缩小收入分配差距”,说明了收入分配调节的方向。下列做法符合这一方向要求的是( )
A.辽宁省人社厅宣布2018年1月1日起,全省最低工资标准调至最高1620元/月
B.上海市人力资源和社会保障局表示,2018年将突出就业扶贫,支持返乡创业
C.2018年2月8日,国务院办公厅印发方案指出,将义务教育、基本医疗保障等18个基本公共服务事项首先纳入中央与地方共同财政事权范围,优先和重点保障
D.2018年1月,上海总工会提交《关于推动技术工人创新成果按要素参与分配的若干建议》的提案
答案 C
解析 A、D属于初次分配。B讲的是就业扶贫与返乡创业,不是再分配收入调节。
易混点二:不能正确理解效率与公平的关系及要求
准确理解并正确处理效率与公平的关系
①首先明确二者是辩证统一的关系,二者既有一致性,又存在不一致的地方。效率是前提,公平是保证,不能颠倒二者关系。
②其次明确正确处理二者关系的原则。初次分配和再分配都要兼顾效率与公平,不能认为初次分配重效率、再分配重公平,也不能认为效率优先,兼顾公平。
[矫正训练2] 到2020年,要实现城乡、区域发展差距扩大的趋势逐步扭转,合理有序的收入分配格局基本形成,家庭财产普遍增加,人民过上更加富足的生活。为此国家必须在以下方面作出努力( )
①坚持和完善按劳分配为主体、多种分配方式并存的分配制度 ②处理好效率与公平的关系 ③坚持平均分配,实现社会公平 ④初次分配解决好效率问题,再分配解决好公平问题
A.①② B.②④ C.①③ D.③④
答案 A
解析 实现收入分配的公平,让人民过上更加富足的生活,就要大力发展生产力,保持国民经济平稳运行,坚持和完善按劳分配为主体、多种分配方式并存的分配制度,处理好效率与公平的关系,无论初次分配还是再分配都要既提高效率,又注重公平,①②正确,④错误;收入分配的公平不是平均分配,③错误。
命题点 实现收入分配公平的措施
1.(2019·江苏高考)为加强癌症、罕见病等重大疾病防治,进一步减轻大病患者、困难群众医疗负担,2018年我国将17种抗癌药纳入医保目录,2019年又对21个罕见病药品给予增值税优惠,同时降低并统一大病保险起付线,报销比例由50%提高到60%。材料表明( )
①城乡居民的实际收入得到较大提高 ②我国坚持以人民为中心的发展理念 ③我国公民民主权利有切实物质保障 ④再分配是促进社会公平的重要举措
A.①② B.①③ C.②④ D.③④
答案 C
解析 本题主要考查新发展理念、收入分配公平。为减轻大病患者、困难群众医疗负担,我国将抗癌药纳入医保目录,对罕见病药品给予增值税优惠,并提高大病保险报销比例,这说明我国坚持以人民为中心的发展理念,②正确;国家对罕见病药品给予增值税优惠,并对调整医保目录、提高大病保险报销比例,这是国家通过财政、税收、社会保障等再分配调节手段促进社会公平的重要体现,④正确;材料中的这些举措能够减轻群众的医疗负担,但不会直接增加居民的实际收入,①排除;材料强调的是公民社会经济方面的权利,而没有体现保障公民的民主政治权利,③排除。故答案选C。
2.(2018·江苏高考)最低工资制度旨在保护低收入劳动者的合法权益,因此最低工资应高于劳动力市场供需平衡时的工资水平。2017年,我国有22个地区提高了最低工资标准。在其他条件不变的情况下,如图中(P代表劳动力价格,Q代表劳动力数量,D、S分别代表需求曲线和供给曲线,P1、P2分别表示变化前后的劳动力价格)能正确反映这一变化的是( )
答案 A
解析 本题考查实现收入分配的公平。最低工资制度旨在保护低收入劳动者的合法权益,提高最低工资标准属于初次分配更加注重公平。最低工资应高于劳动力市场供需平衡时的工资水平,劳动力价格直线P1应高于劳动力市场供需平衡时的工资水平。B、C、D不符合题意。答案为A。
3.(2015·山东高考)国务院决定,2015年我国城乡居民基本医疗保险财政补助标准由2014年的每人每年320元提高到380元。下列选项中,对国务院的这一决定理解正确的是( )
A.提高医疗补助标准,优化城乡居民的消费结构
B.健全初次分配机制,协调国家与个人的利益关系
C.加大再分配力度,提高城乡居民基本医疗保障水平
D.增加货币供应量,提高城乡居民基本医疗保险筹资水平
答案 C
解析 本题考查促进社会公平的知识。提高居民医疗补助标准属于再分配环节,针对的是基本的民生、公平问题,与优化居民消费结构没有直接关系,所以不选A、B。材料中没有提到增发货币,且提高居民医疗补助标准也不属于筹资行为,所以D说法错误。故选C。
4.(2015·广东高考)基尼系数是判断居民内部收入分配差异程度的指标。该系数介于0~1之间,值越小,表明收入分配越平均;反之,表明收入差距越大。国际上通常把0.40作为贫富差距的警戒线。2010~2014年,中国收入再分配后的基尼系数分别为0.481、0.477、0.474、0.473和0.469。对比下图,不考虑各国发展阶段和发展水平的差异,可以推断出( )
①近年来,中国的贫富差距越来越大且高于图中发达国家 ②法国收入再分配政策对贫富差距的调整效果比英国更明显 ③中国应运用税收、社会保障、转移支付等手段强化再分配功能 ④发达国家依赖以市场为主导的收入分配机制实现社会公平
A.①② B.②③ C.①④ D.③④
答案 B
解析 2010~2014年我国收入再分配后的基尼系数逐渐缩小,说明我国的贫富差距在不断缩小,因此①中“越来越大”说法错误。针对我国贫富差距较大的问题,国家应该加大再分配调节力度,进一步缩小收入差距,③符合题意。法国通过再分配政策,基尼系数下降了0.19,英国下降了0.11,说明法国的再分配政策对贫富差距的调整效果优于英国,②符合题意。由图中数据可以看出,发达国家初次分配后基尼系数较高,再分配后的基尼系数下降较多,这充分体现了宏观调控的作用,④说法错误。
5.(2014·广东高考)国家统计局数据显示,2013年平均工资保持较快增长,但工资水平的地区差距、行业差距、岗位差距仍然较大。针对这一问题,可采取的合理措施有( )
①提高劳动报酬在再分配中的比重 ②创新扶贫方式,推进特殊困难地区的发展 ③禁止非法垄断及非法竞争行为 ④逐步实现城乡基本公共服务平均化
A.①③ B.①④ C.②③ D.②④
答案 C
解析 本题考查收入分配的公平。根据材料中“工资水平的地区差距、行业差距、岗位差距仍然较大”可知,要解决上述问题,应创新扶贫方式,推进特殊困难地区的发展并禁止非法垄断及非法竞争行为,②③入选。故选C。①错误,应提高劳动报酬在初次分配中的比重;④错误,应逐步实现城乡基本公共服务均等化。
6.(2014·大纲卷)党的十八大报告指出:“必须深化收入分配制度改革……提高居民收入在国民收入分配中的比重,提高劳动报酬在初次分配中的比重。”下列措施中有助于“提高劳动报酬在初次分配中的比重”的是( )
A.加大财政转移支付力度
B.调高国有企业利润上缴比例
C.提高最低生活保障标准
D.建立健全工资正常增长机制
答案 D
解析 本题考查实现收入分配公平的相关知识。A、C涉及的措施属于再分配实现公平的措施,不符合设问要求;B措施有助于国家财政收入的增加,与实现社会公平无直接关系,排除。注意设问中“劳动报酬”和“初次分配”两项要求,故D应选。
[解题指导] 图解初次分配和再分配过程
相关资料
更多

