- 4.4 输血与血型(王子腾) 教案 教案 0 次下载
- 7.1 分析人类活动破坏生态环境的实例 教案2 教案 0 次下载
- 7.1 分析人类活动破坏生态环境的实例 教案1 教案 0 次下载
- 6.4 激素调节(王子腾) 教案 教案 1 次下载
- 3.2 空气质量与健康(王子腾) 教案 教案 0 次下载
初中生物人教版 (新课标)七年级下册第四单元 生物圈中的人第三章 人体的呼吸第二节 发生在肺内的气体交换教案
展开教学目标
(一)知识
1.概述肺内的气体交换——包括肺与外界的气体交换和肺泡与血液的气体交换。
2.通过测量胸围差,阐述膈肌的运动,感知呼吸时胸廓容积有变化。通过演示实验说明胸廓容积变化与气体进出的关系。通过吸入和呼出的气体成分的变化,分析呼吸与细胞生命活动的关系。
(二)能力
通过探究外界气体是怎样进出肺的,培养学生分析问题的能力。通过测量胸围差等活动,培养学生实践的能力。
(三)情感态度价值观
通过分析同学之间胸围差的差异,认同体育锻炼的重要性。
重点和难点
外界气体如何进出肺,肺内的二氧化碳如何排出。
肺泡与血液的气体交换。
教学准备
教师:新鲜的猪肺、多媒体课件、模拟隔肌运动的模型。澄清的石灰水,干净的玻璃管,烧杯,香水,广口瓶。
学生:
课时安排:2课时
教学设计
教学过程设计
引言:复习呼吸系统的组成。演示猪肺的通气,提出问题:肺是怎样实现与外界的气体交换的?(板书:第二节 发生在肺内的气体交换)
教师:组织学生感受自己在吸气和呼气时胸廓的变化。
学生:用双手轻触自己胸侧的肋骨,做深呼吸。
提问:用双手按在胸部两侧,深深地吸气,再深深地呼气,你有什么感觉?
学生推测胸腔体积的变化:吸气时肋骨向上向外运动,胸廓扩大。吸气时肋骨向下向内运动,胸廓缩小。
教师:这样的感觉准确吗?呼吸运动中胸廓容积是否发生了变化,还要进行准确的测量。
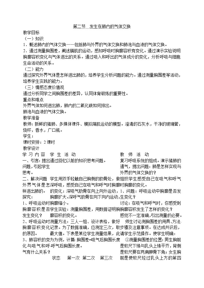
一、学生实验:测量胸围差,用数据证明胸廓容积的变化。
测量方法:三人一组、设计表格,做好记录。为了数据准确,应测定三次,取最大值。师生讨论测胸围差的用具、方法、步骤及注意事项。在达成共识后,请学生示范操作。使学生明确:①测量胸围差的位置:男生胸前是软尺下缘与乳头上缘平齐,背侧是软尺要在两肩胛骨下角;女生胸前是使软尺经过乳头上方的第四肋骨处;②测量呼气时胸围和吸气时胸围各两次,并计算出两次两者的差值,即是胸围差。
教师:请学生汇报测量结果。下表是某位学生测量结果,此为为例,计算该同学的胸围差。
学生通过感知和测量,知道吸气时,胸廓扩大了;呼气时,胸廓缩小了,吸气和呼气都与胸廓变化有关。
教师:吸气和呼气这两个动作合起来就是呼吸运动。那么,呼吸运动是怎样产生的呢?我们一起来探究呼吸运动时胸廓容积变化的原因。根据你的感受,对胸廓容积变化的原因作出假设。
教师做曲肘、深肘动作,启发学生讨论、交流,作出假设:胸廓容积变化的原因是有关肌肉的收缩和舒张。
教师演示肋骨运动的模型。说明所代表的脊柱,肋骨,胸骨,肋间外肌。提醒学生注意胸廓前后径有何变化。
提问:当“肋间外肌”收缩时,“肋骨”上升,“胸骨”上移时,“胸廓”的前后径增大了还是缩小了?当“肋间外肌”舒张时,“胸廓”的前后径增大了还是缩小了?
学生观察后回答:“肋间外肌”收缩时,“胸廓”的前后径增大了;“肋间外肌”舒张时,“胸廓”的前后径缩小了。
演示膈运动的模型,说明模型中所代表的胸廓,气管,肺和膈肌。教师一手握住瓶颈,一手向下拉橡皮膜,同时说明这示意膈肌收缩。此时,请同学们观察“胸廓”上下径的变化和“肺”的变化。然后,一手放开橡皮膜,同时说明这示意膈肌舒张。提醒学生观察观察“胸廓”上下径的变化和“肺”的变化。
提问:当“膈”运动时,“胸廓”的上下径和“肺”有什么变化?
学生观察后回答:当“膈肌”收缩时,“胸廓”的上下径增大,“肺”也扩大;当“膈肌”舒张时,“胸廓”上下径缩小,“肺”也回缩。
通过实验学生得出:①肋骨和膈运动的结果,使胸廓扩大或缩小。②肋骨和膈的运动,与肋间肌和膈肌的收缩和舒张有关。当肋间外肌和膈肌舒张时,胸廓的前后径和上下径缩小,这时候胸廓缩小。
教师启发学生进一步探究:为什么肺容积的变化会导致吸气和呼气?
演示气筒给气球打气的实验:模拟肺容积的变化引起肺内气压的改变。(气筒相当于肺)
肺的容积扩大—→外界气体入肺
肺的容积缩小—→肺内气体排出
学生分析、归纳肺与外界气体交换的原理和过程:呼吸肌的收缩和舒张,使胸廓扩大和缩小,引起肺被动地扩张和回缩,形成肺内气压与大气压之间的压力差,才使气体能够进出肺泡。
第二课时
引言: 气体在呼吸运动作用下进入了肺,这只是完成外界气体和肺泡内气体之间交换,它不是呼吸的结束,只是呼吸的第一步,只有肺泡内气体与血液间的气体进行交换了,而血液又与组织细胞之间的气体进行交换才是呼吸的实质。那么进入肺泡内的气体与血液之间是怎样进行交换的呢?下面我们一起来探究:肺内气体发生的变化。
探究:肺内气体是如何发生变化的?
教师演示喷洒香水的实验,引导学生领会气体交换的原理:一种气体总是由多的地方向少的地方扩散,直至平衡为止。
学生实验、观察:四位同学为一组,一位同学按课本实验的图示吹气。其他同学注意观察。
教师引导学生讨论:甲乙瓶中石灰水的浑浊程度不同说明了什么?
学生回忆做种子呼吸时释放二氧化碳的实验,也见到了试管中石灰水变浑浊的现象,分析石灰水变浑浊的原因:由于澄清的石灰水遇到二氧化碳后会变得浑浊。甲乙瓶中石灰水的浑浊程度不同说明了呼出的气体中含二氧化碳多于吸入气体中的二氧化碳.
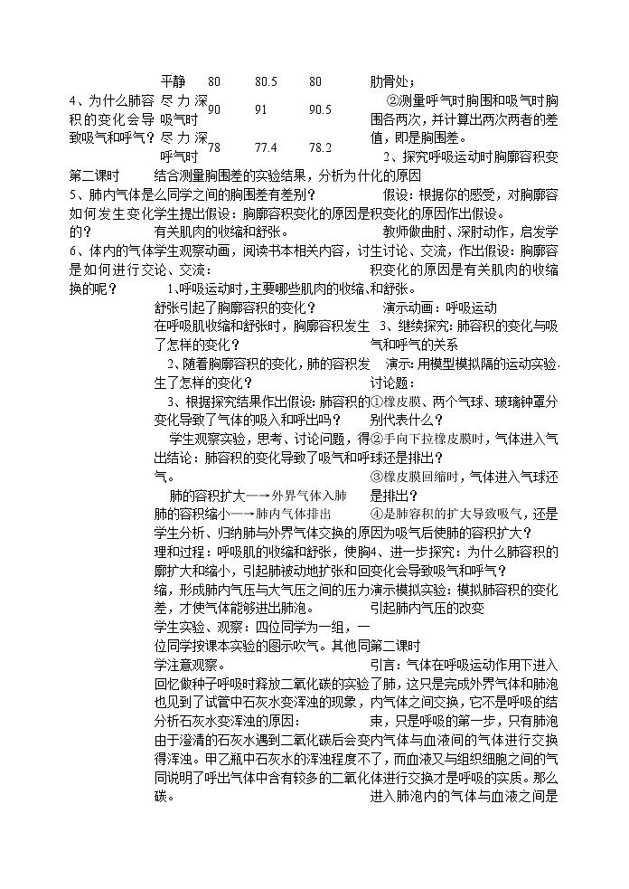
引导学生观察环境中的气体与呼出的气体成分对照表:
学生从图中分析出:呼出气体中的氧含量,少于吸入气体中的氧含量;呼出气体中的二氧化碳含量,多于吸入气体中的二氧化碳含量。根据呼出的气体中氧减少,二氧化碳增多的数据,推测其原因与体内进行气体交换有关。
演示肺泡的结构,启发学生思考肺泡结构适于气体交换功能的特点。
学生概括肺泡适于气体交换功能的结构特点:肺泡数量多;肺泡外包绕着毛细血管;肺泡壁很薄,只有一层上皮细胞。
演示动画:肺泡和血液之间的气体交换过程.提问:肺泡内的气体交换是怎样进行的?
学生回答:二氧化碳由血液进入肺泡,氧由肺泡进入血液。
教师:肺泡中的氧扩散到血液中;静脉血中的二氧化碳扩散到肺泡里。
提问:为什么在肺部,静脉血中的氧不向肺泡扩散,肺泡中的二氧化碳不向血液扩散?
学生推测:这是因为在吸入肺泡内的气体中,氧的含量比静脉血中的多,而二氧化碳的含量比静脉血中的少。因此,氧由肺泡扩散到血液中;二氧化碳由静脉血扩散到肺泡中。这完全符合气体扩散的原理。经过这样的气体交换,静脉血就变成了含氧丰富的动脉血。
教师:氧进入血液后,绝大部分与红细胞中的血红蛋白结合,通过血液循环被运输到全身各组织细胞。
演示动画:组织细胞与血液之间的气体交换.提问:组织细胞里的气体交换是怎样进行的?
学生回答:动脉血中的氧向组织细胞扩散;组织细胞里的二氧化碳向血液扩散。
提问:为什么氧和二氧化碳的扩散方向是这样的?
学生推测:这是因为组织细胞里的氧含量比动脉血中的少,而二氧化碳的含量比动脉血中的多的缘故。
师生总结归纳呼吸的全过程:
教学后记:学 习 内 容
学 生 活 动
教 师 活 动
一、引言:提出问题,引起学生思考。
通过回忆以前的知识思考问题。
复习呼吸系统的组成。演示猪肺的通气,提出问题:肺是怎样实现与外界的气体交换的?
二、解决问题
外界气体是怎样进出肺的。
探究:
1、呼吸运动时胸廓容积是否发生变化?
2、呼吸运动时胸廓容积变化的原因。
3、肺容积的变化与吸气和呼气有什么关系?
4、为什么肺容积的变化会导致吸气和呼气?
第二课时
5、肺内气体是如何发生变化的?
6、体内的气体是如何进行交换的呢?
学生用双手轻触自己胸侧的肋骨处,做深呼吸,感受自己在吸气和呼气时胸廓的变化:深吸气肋骨在向上向外运动,胸廓扩大。深呼气肋骨在向下向内运动,胸廓缩小。
学生实验:测量胸围差,用数据证明胸廓容积的变化。
测量方法:三人一组、设计表格,做好记录。为了数据准确,应测定三次,取最大值。下表是某位学生测量结果,此为为例,计算:胸围差=吸气后胸围长度-呼气后胸围长度。
状态
第一次
第二次
第三次
平静
80
80.5
80
尽力深吸气时
90
91
90.5
尽力深呼气时
78
77.4
78.2
结合测量胸围差的实验结果,分析为什么同学之间的胸围差有差别?
学生提出假设:胸廓容积变化的原因是有关肌肉的收缩和舒张。
学生观察动画,阅读书本相关内容,讨论、交流:
1、呼吸运动时,主要哪些肌肉的收缩、舒张引起了胸廓容积的变化?
在呼吸肌收缩和舒张时,胸廓容积发生了怎样的变化?
2、随着胸廓容积的变化,肺的容积发生了怎样的变化?
3、根据探究结果作出假设:肺容积的变化导致了气体的吸入和呼出吗?
学生观察实验,思考、讨论问题,得出结论:肺容积的变化导致了吸气和呼气。
肺的容积扩大—→外界气体入肺
肺的容积缩小—→肺内气体排出
学生分析、归纳肺与外界气体交换的原理和过程:呼吸肌的收缩和舒张,使胸廓扩大和缩小,引起肺被动地扩张和回缩,形成肺内气压与大气压之间的压力差,才使气体能够进出肺泡。
学生实验、观察:四位同学为一组,一位同学按课本实验的图示吹气。其他同学注意观察。
回忆做种子呼吸时释放二氧化碳的实验,也见到了试管中石灰水变浑浊的现象,分析石灰水变浑浊的原因:
由于澄清的石灰水遇到二氧化碳后会变得浑浊。甲乙瓶中石灰水的浑浊程度不同说明了呼出气体中含有较多的二氧化碳。
学生从图中分析出:呼出气体中的氧含量,少于吸入气体中的氧含量;呼出气体中的二氧化碳含量,多于吸入气体中的二氧化碳含量。根据呼出的气体中氧减少,二氧化碳增多的数据,推测其原因与体内进行气体交换有关。
学生观察课文中的“肺泡和血液之间的气体交换”图,探究肺泡内的气体交换是二氧化碳由血液进入肺泡,氧由肺泡进入血液。
学生根据图概括肺泡适于气体交换功能的结构特点:肺泡数量多;肺泡外包绕着毛细血管;肺泡壁很薄,只有一层上皮细胞。
组织学生感受自己在吸气和呼气时胸廓的变化。
1、问题:呼吸运动中胸廓是否发生变化?
讨论:在吸气和呼气时,你感受到胸廓容积发生了怎样的变化?
感觉不一定准确,引出测量的必要。
师生讨论测胸围差的用具、方法、步骤及注意事项。在达成共识后,请学生示范操作。使学生明确:
①测量胸围差的位置:男生胸前是软尺下缘与乳头上缘平齐,背侧是软尺要在两肩胛骨下角;女生胸前是使软尺经过乳头上方的第四肋骨处;
②测量呼气时胸围和吸气时胸围各两次,并计算出两次两者的差值,即是胸围差。
2、探究呼吸运动时胸廓容积变化的原因
假设:根据你的感受,对胸廓容积变化的原因作出假设。
教师做曲肘、深肘动作,启发学生讨论、交流,作出假设:胸廓容积变化的原因是有关肌肉的收缩和舒张。
演示动画:呼吸运动
3、继续探究:肺容积的变化与吸气和呼气的关系
演示:用模型模拟隔的运动实验。讨论题:
①橡皮膜、两个气球、玻璃钟罩分别代表什么?
②手向下拉橡皮膜时,气体进入气球还是排出?
③橡皮膜回缩时,气体进入气球还是排出?
④是肺容积的扩大导致吸气,还是因为吸气后使肺的容积扩大?
4、进一步探究:为什么肺容积的变化会导致吸气和呼气?
演示模拟实验:模拟肺容积的变化引起肺内气压的改变
第二课时
引言:气体在呼吸运动作用下进入了肺,这只是完成外界气体和肺泡内气体之间交换,它不是呼吸的结束,只是呼吸的第一步,只有肺泡内气体与血液间的气体进行交换了,而血液又与组织细胞之间的气体进行交换才是呼吸的实质。那么进入肺泡内的气体与血液之间是怎样进行交换的呢?下面我们一起来探究:肺内气体发生的变化。
5、肺内气体是如何发生变化的?
引导学生讨论:甲乙瓶中石灰水的浑浊程度不同说明了什么?
引导学生观察环境中的气体与呼出的气体成分对照表:
气体
成分
环境中的气体%
呼出的气体%
氮气
78
78
氧气
21
16
二氧化碳
0.03
4
水
0.07
1.1
其他气体
0.9
0.9
通过吸入和呼出的气体成分有差别的资料,引导学生分析呼吸与细胞生命活动的关系。
进一步探究:6、体内的气体是如何进行交换的呢?
通过香水的扩散作用,启发学生认同一种气体总是由多的地方向少的地方扩散,直至平衡为止。人体内的气体交换,也是通过扩散作用来完成的。
引导观察课文中的“肺泡和血液之间的气体交换”图,探究肺泡内的气体交换是怎样进行的?
演示肺泡的结构,启发学生思考肺泡结构适于气体交换功能的特点。
引导学生小结:体内的气体交换包括肺泡内的气体交换和组织里的气体交换两个过程。肺泡内的气体交换,是指肺泡与血液之间的气体交换。
总结
师生总结归纳呼吸的全过程:
状态
第一次
第二次
第三次
平静
80
80.5
80
尽力深吸气时
90
91
90.5
尽力深呼气时
78
77.4
78.2
气体成分
环境中的气体%
呼出的气体%
氮气
78
78
氧气
21
16
二氧化碳
0.03
4
水
0.07
1.1
其他气体
0.9
0.9
生物七年级下册第五章 人体内废物的排出教学设计: 这是一份生物七年级下册第五章 人体内废物的排出教学设计,共2页。教案主要包含了导入,人粪尿的价值,人粪尿的无害化处理,生态厕所等内容,欢迎下载使用。
生物七年级下册第四节 输血与血型教学设计及反思: 这是一份生物七年级下册第四节 输血与血型教学设计及反思,共4页。教案主要包含了关注新闻报道,问题呈现,协作探究,理清脉络,讨论交流,延伸拓展等内容,欢迎下载使用。
人教版 (新课标)七年级下册第四节 激素调节教学设计: 这是一份人教版 (新课标)七年级下册第四节 激素调节教学设计,共3页。

