江苏省无锡市江阴市高级中学2019-2020学年高一下学期期中考试化学试卷
展开江苏省无锡市江阴市高级中学2019-2020学年高一下学期期中考试化学试卷
本卷可能用到的相对原子质量:Zn—65
第I卷 选择题(共50分)
一、选择题(每小题只有1个选项符合题意,每小题2分,共计32分)
1. 江苏省已开始大力实施“清水蓝天”工程。下列不利于 “清水蓝天”工程实施的是
A.将废旧电池深埋,防止污染环境
B.加强城市生活污水脱氮除磷处理,遏制水体富营养化
C.积极推广太阳能、风能、地热能及水能等的使用,减少化石燃料的使用
D.农作物秸秆收割后可发酵制造沼气和农家肥
2. 下列化学用语正确的是 ( )
A.Cl-离子的结构示意图: : C.甲烷的比例模型:
C.N2的结构式:︰N≡N︰ D. 原子核内有l8个中子的氯原子:
3. 下列物质中既含有离子键又含有共价键的是
A.Na2O B.NaOH C.CH3COOH D.MgCl2
4.人工放射性核素I在核医学领域中有重要的用途。该原子的中子数是
A. 53 B. 131 C. 78 D. 184
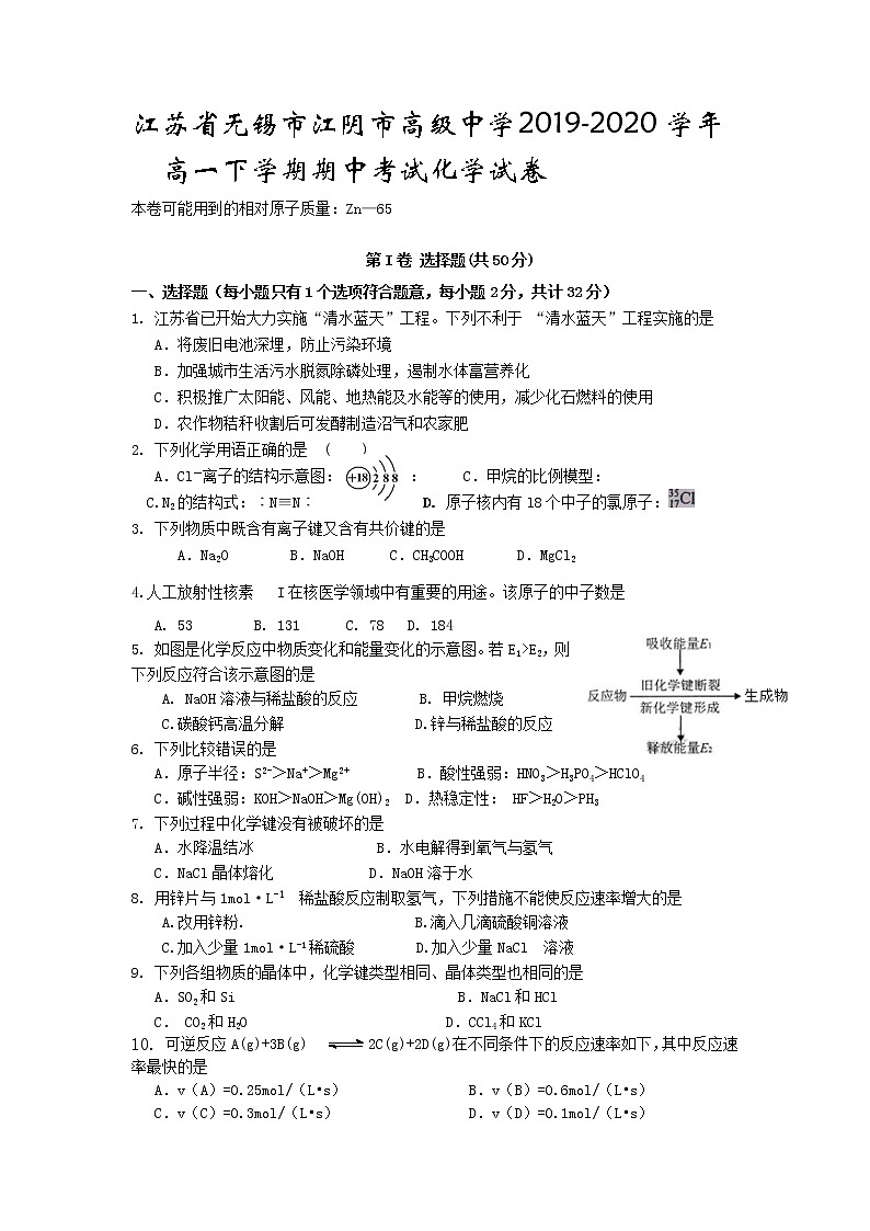
5. 如图是化学反应中物质变化和能量变化的示意图。若E1>E2,则下列反应符合该示意图的是
A. NaOH溶液与稀盐酸的反应 B. 甲烷燃烧
C.碳酸钙高温分解 D.锌与稀盐酸的反应
6. 下列比较错误的是
A.原子半径:S2->Na+>Mg2+ B.酸性强弱:HNO3>H3PO4>HClO4
C.碱性强弱:KOH>NaOH>Mg(OH)2 D.热稳定性: HF>H2O>PH3
7. 下列过程中化学键没有被破坏的是
A.水降温结冰 B.水电解得到氧气与氢气
C.NaCl晶体熔化 D.NaOH溶于水
8. 用锌片与1mol·L-l 稀盐酸反应制取氢气,下列措施不能使反应速率增大的是
A.改用锌粉. B.滴入几滴硫酸铜溶液
C.加入少量1mol·L-1稀硫酸 D.加入少量NaCl 溶液
9. 下列各组物质的晶体中,化学键类型相同、晶体类型也相同的是
A.SO2和Si B.NaCl和HCl
C. CO2和H2O D.CCl4和KCl
10. 可逆反应A(g)+3B(g) 2C(g)+2D(g)在不同条件下的反应速率如下,其中反应速
率最快的是
A.v(A)=0.25mol/(L•s) B.v(B)=0.6mol/(L•s)
C.v(C)=0.3mol/(L•s) D.v(D)=0.1mol/(L•s)
11. 下列有机反应中,不属于取代反应的是
A.CH4+Cl2 CH3Cl+HCl
B.2CH2=CH2+O2 2CH3CHO
C.CHCl3+HF CHFCl2+HCl
D.+Br2 +HBr
12. 下图各容器中均盛有稀盐酸,能形成原电池且铁为正极的是( )
A. B. C. D.
13. 下列有关化石能源的说法错误的是
A.煤、石油和天然气均属于化石能源,相比较天然气是一种更清洁的化石燃料
B.煤的干馏和石油的分馏均属化学变化
C.石油的裂化和裂解都是化学变化,但二者的目的不一样
D.煤转化为水煤气再燃烧放出的热量不会增加,但能减少对环境的影响
14. 下列说法中不正确的是
A. 需要持续不断加热才能发生的反应一定是吸热反应
B. 化学键的断裂和形成是化学反应中能量变化的根本原因
C.因为石墨变成金刚石吸热,所以金刚石比石墨稳定
D. 燃料电池是一种高效且对环境友好的新型电池
15.下列关于有机物的说法中不正确的是
A.正丁烷和异丁烷的熔、沸点不相同
B. 可用溴水除去甲烷中混有的少量乙烯
C.C5H12的同分异构体有3种
D.
16. 肼(N2H4)是一种高效清洁的火箭燃料。0.25mol N2H4(g)完全燃烧生成氮气和气态水时,放出133.5kJ热量.则下列热化学方程中正确的是
A.N2H4(g)+O2(g)=N2(g)+H2O(l)△H=+267kJ•mol-1
B.N2H4(g)+ O2(g)= N2(g)+ 2H2O(l)△H=-133.5kJ•mol-1
C.N2H4(g)+ O2(g)= N2(g)+ 2H2O(g)△H=+534kJ•mol-1
D.N2H4(g)+ O2(g)= N2(g)+ 2H2O(g)△H=-534kJ•mol-1
二、选择题(每小题有1-2个选项符合题意,每小题3分,漏选得2分,有错得0分)
17.下列说法正确的是
A.元素周期律是原子核外电子排布周期性变化的必然结果
B.在元素周期表中金属与非金属的分界线附近,可以找到制造农药的元素
C.最外层电子数相同的元素一定处于同一主族
D.在过渡元素中可寻找催化剂和耐高温、耐腐蚀的合金材料
18. 一定温度下, 将 3mol SO2 和 1 mol O2 充入一定容密闭容器中, 在催化剂存在下进行下列反应: 2SO2(g) + O2(g) 2SO3(g); △H= -197 kJ/ mol, 当达到平衡状态时, 下列说法中正确的是
A.达到反应限度时,生成 SO3 为2 mol
B.达到反应限度时,反应放出的热量一定小于197 kJ
C.达到反应限度时SO2、O2、SO3的分子数之比一定为2∶1∶2
D.达到反应限度时SO2的消耗速率必定等于SO3的消耗速率
19.根据下列实验操作和现象所得到的结论或解释不正确的是
选项 | 实验操作和现象 | 结论或解释 |
A | 向Na2SiO3溶液通入CO2气体,出现白色胶状沉淀 | 非金属性:C>Si |
B | 向AlCl3、MgCl2溶液中加入NaOH至过量,前者先有沉淀后消失,后者沉淀不溶解 | 碱性: Mg(OH)2>Al(OH)3 |
C | 取10mL 0.1mol•L﹣1FeCl3溶液,滴加5滴0.1mol•L﹣1KI溶液,振荡,再加入5mL CCl4,振荡,静置,取上层液体,向取出来的溶液中滴加KSCN溶液,显血红色 | KI和FeCl3反应有一定的限度 |
D | 向溴水中加入苯振荡,静置分层,上层为橙红色 | 苯分子结构中没有碳碳双键 |
20. 短周期的A、B、C、D、E五种元素,原子序数依次增大。已知元素A的简单气态氢化物和它的最高价氧化物的水化物反应生成盐;B、E为同主族元素,且B元素原子最外层电子数是次外层的3倍; C是短周期中与水反应最激烈的金属元素;A、D最外层电子数相差2。下列说法错误的是
A.原子半径:A>B
B.失电子的能力:C<D
C.简单气态氢化物的稳定性:B>E
D.元素C、D、E的最高价氧化物对应的水化物两两之间能发生反应
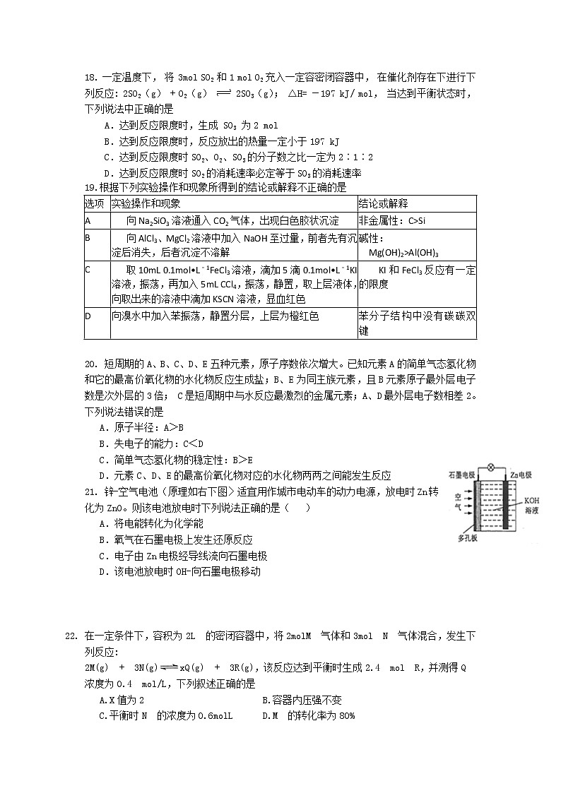
21. 锌-空气电池(原理如右下图〉适宜用作城市电动车的动力电源,放电时Zn转化为ZnO。则该电池放电时下列说法正确的是( )
A.将电能转化为化学能
B.氧气在石墨电极上发生还原反应
C.电子由Zn电极经导线流向石墨电极
D.该电池放电时OH-向石墨电极移动
22. 在一定条件下,容积为2L 的密闭容器中,将2molM 气体和3mol N 气体混合,发生下列反应:
2M(g) + 3N(g)xQ(g) + 3R(g),该反应达到平衡时生成2.4 mol R,并测得Q 浓度为0.4 mol/L,下列叙述正确的是
A.X值为2 B.容器内压强不变
C.平衡时N 的浓度为0.6molL D.M 的转化率为80%
第II卷 非选择题(共50分)
23.(5分)用序号填写下列空格:
① O2和O3 ② H2、D2和T2 ③ 12C和14 C ④ 石墨和足球烯(C60)
⑤ ⑥正丁烷和异丁烷
⑦ ⑧ CH3CH3和CH3CH2CH2CH3
互为同素异形体的是__________;互为同位素的是__________,互为同分异构体的是______________,互为同系物的是_____________,同一种物质的是______________。
24. (12分)元素①~⑩在周期表中的位置如表所示,试回答下列问题。
(1)上述10种元素中,化学性质最不活泼的是 (填元素符号,下同);与水反应最激烈的金属元素是___________。
(2)元素①最高价氧化物的结构式是 ;元素②的简单气态氢化物的电子式是 ;上述10种元素中,其最高价氧化物对应水化物的酸性最强的物质是_______(填化学式)。
(3) ①②⑤元素的原子半径由小到大的顺序为 (用元素符号表示) ;
(4) 请用一个化学方程式(或离子方程式)说明元素⑦和⑩非金属性的强弱: 。
(5) ④和⑥两元素的最高价氧化物对应的水化物相互反应的离子方程式: 。
(6)为了证明⑤和⑥两种元素的金属性强弱,下列说法或实验能提供证据的是 ;
A. 比较两种元素的单质的熔点、沸点高低
B. 将打磨过的形状、大小相同这两种元素的单质分别和热水作用,并滴入酚酞溶液
C. 比较两种元素的最高价氧化物对应的水化物碱性强弱
25.(16分) 已知锌与稀盐酸反应放热,某学生为了探究反应过程中的速率变化,用排水集气法收集反应放出的氢气。所用稀盐酸浓度有1.00 mol·L-1、2.00 mol·L-1两种浓度,每次实验稀盐酸的用量为25.00 mL,锌有细颗粒与粗颗粒两种规格,用量为6.50 g。实验温度为298 K、308 K。
(1)完成以下实验设计(填写表格中空白项),并在实验目的一栏中填出对应的实验编号:
编号 | T/K | 锌规格 | 盐酸浓度/mol·L-1 | 实验目的 |
① | 298 | 粗颗粒 | 2.00 | (Ⅰ)实验①和②探究盐酸浓度对该反应速率的影响; (Ⅱ)实验①和 探究温度对该反应速率的影响; (Ⅲ)实验①和 探究锌规格(粗、细)对该反应速率的影响。 |
② | 298 | 粗颗粒 | 1.00 | |
③ | 308 | 粗颗粒 | 2.00 | |
④ | 298 | 细颗粒 | 2.00 |
(2)实验①记录如下(换算成标况):
时间(s) | 10 | 20 | 30 | 40 | 50 | 60 | 70 | 80 | 90 | 100 |
氢气体积 (mL) | 16.8 | 39.2 | 67.2 | 224 | 420 | 492.8 | 520.8 | 543.2 | 554.4 | 560 |
①计算在30s~40s范围内盐酸的平均反应速率ν(HCl)= (忽略溶液体积变化)。
②反应速率最大的时间段(如0s~10s......)为 ,可能原因是 。
③反应速率最小的时间段为 ,可能原因是 。
(3)另一学生也做同样的实验,由于反应太快,测量氢气的体积时不好控制,他就事先在盐酸溶液中分别加入等体积的下列溶液以减慢反应速率,在不影响产生H2气体总量的情况下,你认为他上述做法中可行的是 (填相应字母);
A.蒸馏水 B. NaNO3溶液 C. NaCl溶液 D. CuSO4溶液 E.Na2CO3
(4)某化学研究小组的同学为比较Fe3+和Cu2+对H2O2分解的催化效果,分别设计了如下图甲、乙所示的实验。请回答相关问题:
①定性分析:如下图甲可通过观察 ,定性比较得出结论。甲同学提出将FeCl3改为Fe2(SO4)3更为合理,其理由是 。受甲同学的启发乙同学提出了另一种方案,你猜想乙同学的方案是 ;
②定量分析:如图乙所示,实验时均以生成40mL气体为准,其它可能影响实验的因素均已忽略,实验中需要测量的数据是 。
26.(8分)某校化学研究性学习小组欲设计实验验证Fe、Cu的金属活动性,他们提出了以下两种方案。请你帮助他们完成有关实验项目。
(1)方案Ⅰ:有人提出将大小相等的铁片和铜片同时放入稀硫酸(或稀盐酸)中,观察产生气泡的快慢,据此确定它们的活动性。该原理的离子方程式为 。
(2)方案Ⅱ:有人利用Fe、Cu作电极设计成原电池,以确定它们的活动性。试在下面的方框内画出原电池装置图,标出原电池的电极材料和电解质溶液,并写出负极的电极反应式____________________。
(3)方案Ⅲ:结合你所学的知识,帮助他们再设计一个验证Fe、Cu活动性的简单实验方案及现象(与方案Ⅰ、Ⅱ不能雷同): ;
27.(9分)有机A是衡量一个国家石油化学工业的发展水平,D的分子式为C2H5Cl,C是一种常见的高分化合物。请回答下列问题:
(1)写出A的结构式 ;
(2)写出②的方程式 ;途径②、③都可以得到D,更合理的是途径 ,理由是 ;
(3)写出区别A、B两种物质的一种试剂 ;
(4)写出④的方程式 ;
(5)体育比赛中,当运动员扭伤或肌肉挫伤时,队医随即对准运动员的受伤处喷射液体D(沸点12.27 ℃)进入局部冷冻麻醉处理,原理是 ;
参考答案
一、单项选择题:在每小题列出的四个选项中,只有一项是最符合题目要求的(本大题共38小题,每小题2分,共76分
1 | 2 | 3 | 4 | 5 | 6 | 7 | 8 | 9 | 10 |
C | B | D | B | B | D | A | B | B | D |
11 | 12 | 13 | 14 | 15 | 16 | 17 | 18 | 19 | 20 |
A | C | D | B | A | B | D | A | B | B |
21 | 22 | 23 | 24 | 25 | 26 | 27 | 28 | 29 | 30 |
A | C | B | C | D | D | C | C | B | B |
31 | 32 | 33 | 34 | 35 | 36 | 37 | 38 |
|
|
B | D | C | A | C | B | B | A |
|
|
二、材料解析题:本大题共2题,计24分。其中第39题12分,第40题12分。要求分析材料,结合所学知识回答问题。
39.(12分)
(1)影响:揭开家庭联产承包责任制的序幕。(2分)
举措:建立经济特区。(2分)
(2)主要内容:建立社会主义市场经济体制目标;论述社会主义本质是解放、发展生产力;提出“三个有利于”的是非标准。(3分)
标志事件:加入世界贸易组织。(1分)
(3)主要成就:推动中国经济快速发展;促进世界经济的增长。(2分)
(4)启示:改革开放需要解放思想、制度创新;坚持和深化改革开放。(2分)
- (12分)
(1)体制:高度集中的计划经济体制(斯大林模式)。(2分)
内容:优先发展重工业;农业集体化。(2分)
(2)措施:颁布《全国工业复兴法》;加强对工业的计划指导(规定生产规模、公平竞争、实行蓝鹰计划等)。(2分)
影响:稳定了资本主义制度;开创了国家干预经济的新模式。(2分)
(3)决策:“国民经济建设运动”。(1分)
特征:民族资本主义快较快发展。(1分)
(4)共同特点:都加强政府对经济的干预。(2分)

