还剩13页未读,
继续阅读
广东省广州市2020年中考物理猜想卷(三)(含解析)
展开
广东省广州市2020年中考物理猜想卷(三)
一.选择题(共12小题,满分36分,每小题3分)每小题给出的四个选项中,只有一项最符合题意。
1.(3分)下列描述不属于人们用来解释热现象的分子动理论的初步知识的是( )
A.常见的物质是由大量的分子、原子构成的
B.物质内的分子在不停地做热运动
C.分子之间存在引力和斥力
D.分子是由原子组成的
【答案】D
【解析】分子动理论的内容有三条:(1)物体是由大量分子组成的,分子间有间隙;(2)组成物质的分子在不停息的运动;(3)分子间有相互作用的引力和斥力,故ABC不符合题意;分子是由原子组成的是说明分子的组成,与分子动理论无关,故D符合题意。选D。
2.(3分)在探究电路的电压规律实验时用了如图中的某个电路,已知R1=R2,电压表V1、V2、V3的读数都是4V,测量时的电路图应是( )
A. B.
C. D.
【答案】C
【解析】A、R1和R2组成串联电路,电压表V1测R2的电压,电压表V2测R1的电压,电压表V3测R1和R2串联的总电压,V3的示数应该等于V1和V2示数的和,故A不合题意;B、R1和R2组成串联电路,电压表V1测R2的电压,电压表V2测R1的电压,电压表V3测R1和R2串联的总电压,V3的示数应该等于V1和V2示数的和,故B不合题意;C、R1和R2组成并联电路,电压表V1测R1的电压,电压表V2测R2的电压,电压表V3测电源电压,根据并联电路电压的特点,三个电压表的示数应该相等,故C符合题意;D、R1和R2组成串联电路,电压表V1测R1的电压,电压表V2测R2的电压,电压表V3测R1和R2串联的总电压,并且V3的示数等于V1和V2示数的和,故D不符合题意。选C。
3.(3分)下列说法中,正确的是( )
A.与任何物体摩擦后的玻璃棒一定带正电
B.摩擦起电是创造了电荷
C.一个带正电的物体能够吸引另一个物体,另一个物体一定带负电
D.在金属导体中电子定向移动的方向与电流的方向相反
【答案】D
【解析】A、玻璃棒束缚电子的能力比较差,如果遇到束缚电子的能力比它还差的物体,就将得到电子,带负电,故A错误。B、摩擦起电的实质因为物体对电子的束缚能力不同,在摩擦中有的物体得电子,带负电;另一物体失去电子,带正电,所以是电子的转移,故B错误;C、两个物体靠近时相互吸引,可能两个物体带异种电荷,也可能一个带电,一个不带电,故C错误;D、金属导体中自由电荷就是自由电子,自由电子定向移动的方向与导体中电流的方向相反,故D正确。选D。
4.(3分)我国独立自主建立的北斗卫星定位系统,可提供全天候的及时定位服务。该系统利用电磁波传递信息。下列关于电磁波说法正确的是( )
A.电磁波的波长越长,频率越小,波速就越快
B.电磁波不能在水中传播,所以北斗卫星定位系统无法给潜艇定位
C.与声波不同,电磁波在真空中传播速度最快
D.电磁波频率越高,其传播信息的速度就越快
【答案】C
【解析】A.所有电磁波的波速是一定的,波长λ与频率f成反比,因此电磁波的波长越长,频率越小,波速是不变的,故A错误;B.电磁波能在水中传播,所以北斗卫星定位系统可以给潜艇定位,故B错误;C.电磁波在真空中传播速度最快为3×108m/s,故C正确;D.从信息理论角度分析可知:作为载体的无线电波,频率越高,相同时间内传输的信息就越多,而不是传播信息的速度就越快,故D错误。选C。
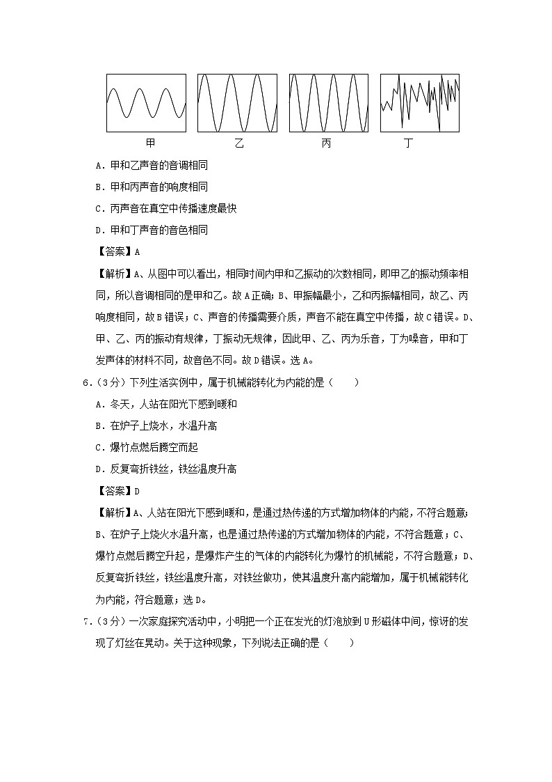
5.(3分)如图所示,甲、乙、丙、丁是不同的声音先后输入到同一示波器上所显示的波形图。则下面说法中正确的是( )
A.甲和乙声音的音调相同
B.甲和丙声音的响度相同
C.丙声音在真空中传播速度最快
D.甲和丁声音的音色相同
【答案】A
【解析】A、从图中可以看出,相同时间内甲和乙振动的次数相同,即甲乙的振动频率相同,所以音调相同的是甲和乙。故A正确;B、甲振幅最小,乙和丙振幅相同,故乙、丙响度相同,故B错误;C、声音的传播需要介质,声音不能在真空中传播,故C错误。D、甲、乙、丙的振动有规律,丁振动无规律,因此甲、乙、丙为乐音,丁为噪音,甲和丁发声体的材料不同,故音色不同。故D错误。选A。
6.(3分)下列生活实例中,属于机械能转化为内能的是( )
A.冬天,人站在阳光下感到暖和
B.在炉子上烧水,水温升高
C.爆竹点燃后腾空而起
D.反复弯折铁丝,铁丝温度升高
【答案】D
【解析】A、人站在阳光下感到暖和,是通过热传递的方式增加物体的内能,不符合题意;B、在炉子上烧火水温升高,也是通过热传递的方式增加物体的内能,不符合题意;C、爆竹点燃后腾空升起,是爆炸产生的气体的内能转化为爆竹的机械能,不符合题意;D、反复弯折铁丝,铁丝温度升高,对铁丝做功,使其温度升高内能增加,属于机械能转化为内能,符合题意;选D。
7.(3分)一次家庭探究活动中,小明把一个正在发光的灯泡放到U形磁体中间,惊讶的发现了灯丝在晃动。关于这种现象,下列说法正确的是( )
A.灯丝晃动是一种电磁感应现象
B.灯丝晃动是磁场对电流的作用
C.灯丝晃动是受到磁体的吸引作用
D.灯丝晃动是内能转化成了机械能
【答案】B
【解析】有电流通过的灯丝置于磁场中晃动,体现了通电导体在磁场中受到力的作用,在这个过程中,是电能转化为机械能。综上分析B正确。选B。
8.(3分)在电子技术中,经常用锡来焊接电路的接头。图中,能正确表示锡在焊接过程中温度变化的是( )
A.B.
C.D.
【答案】D
【解析】锡是晶体,有固定的熔点和凝固点。A、是晶体先凝固降温,后熔化升温的过程,不合题意;B、是非晶体先凝固降温,后熔化升温的过程,不合题意;C、是非晶体先熔化升温,后凝固降温的过程,不合题意;D、是晶体先熔化升温,后凝固降温的过程,符合题意。选D。
9.(3分)如下图所示,某同学在绘画时,他画出了一条小金鱼在水中吐出一个个的小泡泡,对他所画气泡的说法中,正确的是( )
A.越往上的时候,气泡越大
B.越往上的时候,气泡越小
C.无论在上,在下,气体体积都应该一样大
D.以上说法都不对
【答案】A
【解析】气泡在上升过程中,所处深度减小,根据p=ρ液gh可知,受到水的压强减小,所以气泡在上升过程中,其体积变大,即越往上的时候,气泡越大。选A。
10.(3分)取质量相同的甲、乙、丙三种液体,分别放入完全相同的烧杯中,液面如图所示,三种液体密度的关系是( )
A.ρ甲>ρ乙>ρ丙 B.ρ丙>ρ甲>ρ乙
C.ρ乙>ρ甲>ρ丙 D.ρ丙>ρ乙>ρ甲
【答案】B
【解析】根据公式ρ=可知,当质量相同时,密度越大,体积越小,由图中可看出深度最高的是乙,所以乙的密度最小,丙的体积最小,所以密度最大,因此三种液体的密度关系是ρ乙<ρ甲<ρ丙。选B。
11.(3分)如图所示,小明在探究“杠杆的平衡条件”实验中,要使杠杆在水平位置保持平衡,在其B点应挂相同钩码的个数为( )
A.1个 B.2个 C.3个 D.4个
【答案】C
【解析】设杠杆每个格的长度为L,每个钩码的重力为G,根据杠杆的平衡条件:FALA=FBLB,即:2G×3L=FB×2L,解得:FB=3G,因此需挂3个钩码。选C。
12.(3分)巨磁电阻(GMR)在磁场中,电阻会随着磁场的增大而急剧减小,用GMR组成的电路图如图所示,S断开。A2有示数,电源电压恒定。则( )
A.S闭合时,A2示数减小
B.S闭合时,A2示数不变
C.A1示数减小时,A2示数不变
D.A1示数增大时,A2示数增大
【答案】D
【解析】AB、由图,S闭合后,左侧电磁铁电路连通,电磁铁中产生磁性,巨磁电阻减小,所以右侧电路中电流增大,即A2示数变大。故A、B错误;CD、S闭合后,当滑动变阻器的滑片左滑,变阻器连入阻值变小,电源电压恒定,由I=可知,左侧电路电流增大,A1示数变大;左侧电路电流大,电磁铁中磁性增强,巨磁电阻减小,所以右侧电路中电流增大,即A2示数变大。故D正确;反之滑片右滑,电阻增大,左侧电路电流减小,即A1示数变小,电磁铁中磁性减弱,巨磁电阻增大,所以右侧电路中电流减小,即A2示数减小。故C错误。选D。
二.填空题、作图题(共7小题,满分21分)
13.(5分)如图所示,墙壁上的平面镜前立有一硬杆。
(1)画出杆顶A点在平面镜中的像。
(2)若杆在2s内右移1m,杆移动的速度是________m/s,杆的像相对镜向右还是向左移?________,移动时,杆的像大小会变大、变小还是不变?________。
【答案】(1)见下图:
(2)0.5;左;不变。
【解析】(1)根据像与物关于平面镜对称作出端点A在平面镜中的像点A′,即为A点在平面镜中的像,如图所示:(2)杆移动的速度v===0.5m/s,当杆以0.5m/s速度向平面镜右移,即远离镜面,则像也以0.5m/s的速度远离平面镜,即杆的像相对镜向左移,平面镜所成的像是等大的,即移动时,杆的像大小不变;
14.(3分)请在如图中根据入射光线和折射光线,在方框中填上一个合适的光学器材。
【答案】见解析
【解析】由图可知,通过光学元件的折射光线比起入射光线更加远离主光轴,所以该透镜对光线有发散作用,因此填凹透镜。如图所示:
15.(2分)如图是新型自拍神器﹣﹣无人机,可用手机发出的电磁波来遥控它在空中悬停、飞行、拍照,其镜头部分相当于一个________。拍照时,物体通过镜头成倒立、缩小的实像。当无人机自拍神器远离自己时,同步传播到手机上自己的像会变________。
【答案】凸透镜;小。
【解析】自拍神器﹣﹣无人机的前面有一个镜头,其镜头部分相当于一个凸透镜;照相时,物体离照相机镜头比较远,像是倒立、缩小的实像。现使自拍神器远离自己,物距增大,根据凸透镜成实像的规律可知,像距应变小,像变小。
16.(3分)高空坠物已经成为城市生活中的重大威胁,它对人身和财产安全造成严重危害,物体从高空下降时,将________能转化为________能(不计空气阻力)。物体下落过程中,惯性________(填“变大”、“变小”或“不变”)。
【答案】重力势;动;不变。
【解析】物体从高空下降时,质量不变,高度变小,速度变大,则重力势能减小,动能增加,所以该过程中重力势能转化为动能;质量是惯性大小的唯一量度,物体下落过程中,质量不变,故惯性大小不变。
17.(2分)小宇同学探究了“保温瓶塞跳出来的原因”。他做的实验如下:取两只同样的玻璃瓶,一只灌满开水,另一只不灌满。灌好后,立即在两个瓶口上用橡皮圈箍上一层橡胶薄膜。不一会儿就会发现,灌满开水的瓶口薄膜保持不动,未灌满开水的瓶口的薄膜向上凸了起来。如图所示。根据小宇的实验进行分析,薄膜向上凸出来的原因:一是瓶内温度高的水汽化成水蒸气,二是瓶内气体受热膨胀,使瓶内气体压强________(选填:“大于”、“小于”、“等于”)外界大气压。他又想到,第二天会出现较难拔出木塞的现象,这是因为瓶内温度降低,水蒸气液化成水,瓶内气体压强________外界大气压(选填:“大于”、“小于”、“等于”)。
【答案】大于;小于。
【解析】(1)当将开水倒入暖瓶中后(瓶中水不满),此时塞紧瓶塞,从而使得瓶中的水产生大量的水蒸气且跑出来,即瓶内的气压高于瓶外气压,于是瓶塞在内部较大气压的作用下被推起,从而造成跳塞现象。(2)暖瓶塞出现较难拔出木塞的现象,这是因为瓶内温度降低,水蒸气液化成水,瓶内气体压强低于外界大气压。
18.(4分)某快递公司为了更方便快捷地服务于广大客户,创新使用无人机快递服务。该公司使用的无人机如图所示,它的自重(含电池)160N,最大升力260N,脚架与水平地面的接触面积0.02m2(取g=10N/kg)
(1)悬停在空中的无人飞机,升力的方向________,升力的施力物体是________。
(2)无人飞机送货时最大能装载________千克的货物。
(3)当无人机载着40N的货物停在水平地面上,对地面的压强为________Pa。
【答案】(1)竖直向上;空气;(2)10;(3)1×104Pa。
【解析】(1)无人飞机悬停在空中,所以受到的重力与升力平衡,重力方向竖直向下,升力方向竖直向上;无人飞机的螺旋桨对空气施加了一个竖直向下的力,由于物体间力的作用是相互的,所以空气对直升机施加了一个竖直向上的反作用力,这个力就是飞机向上的升力;(2)无人机送货时,在空中匀速行驶时处于平衡状态,所载货物的重力最大,则G货物=F升﹣G飞机=260N﹣160N=100N,由G=mg可得,所载货物的最大质量:m货物===10kg;(3)当无人机载着40N货物降落在水平地面上时,对地面的压力:F=G飞机+G货物′=160N+40N=200N,则对地面产生的压强:p===1×104Pa。
19.(2分)搬运工人站在水平高台上,用如图所示的滑轮组将重物匀速竖直向上提升2m,当提升货物重为360N时,滑轮组的机械效率为75%,则动滑轮重为________N(不计绳重和摩擦);若将所提升货物重增大到480N,此时滑轮组的机械效率为________。
【答案】120;80%
【解析】(1)由图可知,n=3,则提升时绳自由端移动距离s=3h=3×2m=6m,有用功W有用=Gh=360N×2m=720J,
由η=可得,总功W总===960J,由W总=Fs可得,拉力F===160N,由F=(G+G动)可得,动滑轮的重力,G动=3F﹣G=3×160N﹣360N=120N;(2)若将所提升货物重增大到480N,不计绳重和摩擦,此时滑轮组的机械效率:η′=====80%。
三.解析题:(共2小题,满分22分,每小题11分)解题应写出必要的文字说明、公式和重要演算步骤,只写出最后答案的不能得分,有数值计算的题,演算过程及结果都要在数字的后面写上正确的单位。
20.(11分)效率为50%的电动吊钩机提升货物(如图甲),在5s内将货物从A点匀速竖直移动到B点,再从B点匀速水平移动10s到C点,所用时间及各点间距离如图乙所示;吊钩机从A点提升货物到B点时对货物的拉力F功率为4kW,求:
(1)从A到B过程,拉力F做了多少功?
(2)从A到B过程,消耗多少电能?
(3)从B到C过程,在方框图内画出货物运动时的受力示意图(以“黑点”代表物体)。
(4)货物受到的重力多大?
【答案】(1)从A到B过程,拉力F做了2×104J功;(2)从A到B过程,消耗4×104J电能;(3)见下图;(4)货物受到的重力为1×104N。
【解析】(1)已知P=4kW=4000W,A点匀速竖直移动到B点t=5s,由P=可得,拉力F做功W=Pt=4000W×5s=2×104J,(2)由η=可得,从A到B过程,消耗电能W电===4×104J;(3)从B到C过程,处于平衡状态,受平衡力作用;在水平方向上不受力,在竖直方向上受:向下的重力和向上的拉力,它们是一对平衡力,从物体车的重心沿力的作用线作出各力的示意图,如图所示:
(4)由W=Fs可得,F===1×104N,
由于货物是匀速被拉力F提起,所以G=F=1×104N。
21.(11分)(1)电热水壶的加热电阻R两端电压为220V,加热功率1100W,求通过R的电流是多少?R的阻值是多少?
(2)体积为1×10﹣3m3的水的质量是多少?这些水从30℃加热到80℃要吸收多少热量?[ρ水=1×103kg/m3,c水=4.2×103J/(kg•℃)]
图1的电热水壶有两个开关S1、S2,水达到100℃时沸腾,沸腾了一会后,壶内积聚大量水蒸气使S1自动断开,停止加热;若某种原因使S1不能断开,水会烧干,直至壶的温度升高到125℃时S2自动断开,才停止加热。
(3)为实现上述功能,应采用图2中哪幅电路图?________
(4)若壶盖未合上,水会一直沸腾,但壶不能自动断电。这是因为壶内水蒸气量不足导致哪个开关无法自动断开?________,水烧干前,为什么壶的温度不会达到125℃?________。
【答案】(1)通过R的电流是5A,R的阻值是44Ω;(2)体积为1×10﹣3m3的水的质量是1kg,这些水从30℃加热到80℃要吸收2.1×105J的热量;(3)A;(4)S1;水沸腾时不断吸收热量,但温度保持不变。
【解析】(1)由P=可知,电热水壶电阻:R===44Ω;通过电阻的电流:I===5A;
(2)由ρ=可知,水的质量:m=ρV=1×103kg/m3×1×10﹣3m3=1kg,水吸收的热量:Q=mc△t=1kg×4.2×103J/(kg•℃)×(80℃﹣30℃)=2.1×105J;
(3)“若某种原因使S1不能断开,水会烧开,直至壶的温度升高到125℃时,S2自动断开,才停止加热。”说明S1、S2不会是并联,而是串联。由图示电路图可知,图A所示电路符合要求,故选A。(4)由题意可知,水沸腾后壶内积聚大量水蒸气时,S2自动断开,若壶盖未合上,水会一直沸腾,壶内不能积聚大量水蒸气,开关S1不能自动断开,壶不能自动断电;水沸腾时不断吸收热量,当温度保持100℃不变,在水烧干前,壶的温度不会达到125℃。
四.实验探究题(共3小题,满分21分)
22.(4分)亲爱的同学,基本实验仪器的使用是物理学习中的一个很重要的内容,你掌握了吗?请你将图中几种仪器所显示的示数填在下图对应的横线上。
(1)________(2)________(3)________(4)________。
【答案】(1)3.4N;(2)10s;(3)50ml;(4)1.4g。
【解析】(1)在弹簧测力计上,1N之间有5个小格,一个小格代表0.2N,即弹簧测力计的分度值为0.2N,指针在“3”后2个小格处,所以弹簧测力计的示数为3N+2×0.2N=3.4N。(2)在停表的中间表盘上,5min中间有5个小格,所以一个小格代表1min,指针在略偏过0刻度线,所以分针指示的时间不到1min;在停表的大表盘上,5s之间有5个小格,所以一个小格代表1s,指针在10s处,所以秒针指示的时间为10s,即停表的读数为10s。(3)在量筒上,最大示数为100ml,所以其测量范围为0~100ml;10ml之间有5个小格,一个小格代表2ml,即量筒的分度值为2ml;液体的体积为V=50ml=10ml;
(4)在天平的标尺上,1g之间有5个小格,一个小格代表0.2g,即天平的分度值为0.2g.被测物体的质量为m=1.4g。
23.(11分)物理课上,老师拿来一电热毯,铭牌上标有“220V XXW”的字样,其中额定功率值不清,估计在40W﹣60W之间,老师请同学们通过实验测出电热毯的额定功率值,老师准备的材料有:一个蓄电池(电压为6V),三个开关,导线若干,另外,老师还提供选择的以下器材。
A.电流表(量程:0~0.6A,0~3A)。
B.电压表V(量程:0~3V,0~15V档已损坏)。
C.定值电阻R1(阻值:20Ω)。
D.定值电阻R2(阻值:500Ω)。
E.滑动变阻器RP1(阻值:0~50Ω)。
F.滑动变阻器RP2(阻值:0~3000Ω)。
请你帮助同学们设计一个实验方案,测出电热毯的额定功率值(电路不可重组,不计温度对电阻的影响),要求:
(1)为测出电热毯的额定功率,除了选择蓄电池、开关及导线外,还应选择的实验器材有________(填写器材前面的字母序号)
(2)请在虚线框内画出你所设计的实验电路图。
(3)根据你所设计的电路,写出主要实验步骤和需测量的物理量。
(4)写出额定功率P的数学表达式。(用已知量和测量量表示)
【答案】(1)B、D、F;(2)实验电路图如下图所示;(3)实验步骤:①按照电路图连接好实物图,调节滑动变阻器的滑片使其接入电路中的电阻最大时,闭合开关S、S1,断开S2,调节滑片适当的位置,读出并记录电压表的示数U1;②保持滑动变阻器的滑片不动,断开开关S1,闭合开关S2,读出并记录电压表的示数U2;(4)电热毯的额定功率的表达式:P=。
【解析】(1)由铭牌上标有“220V,XXW”的字样,其中额定功率值不清,在40W~60W之间,根据R=可计算出电热毯的电阻在1210Ω左右,把电热丝接在6V的电源上,电路中的最大电流I===0.005A<0.02A,因此无法用伏安法测电阻,为了准确测量被测电阻的阻值,根据串联电路的分压关系可知:滑动变阻器、定值电阻与电热毯的电阻相差不能太大,则利用与被测电阻接近的R2与被测电阻串联,电压表分别测量已知电阻和电热毯两端的电压,已知电阻两端电压,根据电压表示数和定值电阻的阻值即可求出电路中电流,再利用串联电路的特点和R=即可求出被测电阻,
故选择的器材有:B.电压表(量程:0~3V,0~15V档已损坏),D.定值电阻R2(阻值:500Ω),由于电压表0~15V档已损坏,故应串联一个F.滑动变阻器RP2(阻值:0~3000Ω);(2)设计电路:将滑动变阻器、定值电阻和电热毯串联,根据开关的闭合和断开用电压表分别测量电热毯和电热毯与定值电阻的电压U1和U2,如图:
(3)实验步骤:①按照电路图连接好实物图,调节滑动变阻器的滑片使其接入电路中的电阻最大时,闭合开关S、S1,断开S2,调节滑片适当的位置,读出并记录电压表的示数U1;②保持滑动变阻器的滑片不动,断开开关S1,闭合开关S2,读出并记录电压表的示数U2;(4)因串联电路中总电压等于各分电压之和,所以,R2两端的电压:UR2=U2﹣U1,因串联电路中各处的电流相等,所以,由I=可得:=,即=,解得:Rx=,则电热毯的额定功率:P===。
24.(6分)叶子姐姐买了一些樱桃,她想知道樱桃的密度,但身边只有一个烧杯、一个乒乓球、一把刻度尺、一袋食盐、水,请你帮她测出樱桃的密度,要求:
(1)推导出测量樱桃密度的数学表达式;
(2)说明测量的步骤。(配图说明,将图画在方框内)
【答案】(1)ρ盐水=ρ水。(2)如图所示。
【解析】(1)测量步骤:
①在烧杯内倒水,将樱桃放入水中,向水中加盐,直到樱桃在盐水中悬浮,如图①;
②将樱桃取出,用刻度尺测出烧杯中盐水的深度h1,如图②;
③将乒乓球放入盐水中,将漂浮,用刻度尺测出烧杯中此时盐水的深度h2,如图③;
④将盐水倒净,在烧杯内倒入适量水,用刻度尺测出烧杯中水的深度h3,如图④
⑤将乒乓球放入水中,将漂浮,用刻度尺测出烧杯中此时水的深度h4,如图⑤。
(2)数据处理:
因为樱桃悬浮在图①中盐水中,樱桃的密度等于盐水的密度;设烧杯的底面积为S,由图②和图③可得乒乓球受到的盐水的浮力:F1=ρ盐水V排g=ρ盐水S(h2﹣h1)g,
由图④和图⑤可得乒乓球受到的水的浮力:F2=ρ水V排水g=ρ水S(h4﹣h3)g,因为乒乓球都是漂浮,所以乒乓球在水、盐水中受到的浮力相同,都等于乒乓球的重力,
即:F1=F2,可得:ρ盐水S(h2﹣h1)g=ρ水S(h4﹣h3)g,则:ρ盐水=ρ水。
一.选择题(共12小题,满分36分,每小题3分)每小题给出的四个选项中,只有一项最符合题意。
1.(3分)下列描述不属于人们用来解释热现象的分子动理论的初步知识的是( )
A.常见的物质是由大量的分子、原子构成的
B.物质内的分子在不停地做热运动
C.分子之间存在引力和斥力
D.分子是由原子组成的
【答案】D
【解析】分子动理论的内容有三条:(1)物体是由大量分子组成的,分子间有间隙;(2)组成物质的分子在不停息的运动;(3)分子间有相互作用的引力和斥力,故ABC不符合题意;分子是由原子组成的是说明分子的组成,与分子动理论无关,故D符合题意。选D。
2.(3分)在探究电路的电压规律实验时用了如图中的某个电路,已知R1=R2,电压表V1、V2、V3的读数都是4V,测量时的电路图应是( )
A. B.
C. D.
【答案】C
【解析】A、R1和R2组成串联电路,电压表V1测R2的电压,电压表V2测R1的电压,电压表V3测R1和R2串联的总电压,V3的示数应该等于V1和V2示数的和,故A不合题意;B、R1和R2组成串联电路,电压表V1测R2的电压,电压表V2测R1的电压,电压表V3测R1和R2串联的总电压,V3的示数应该等于V1和V2示数的和,故B不合题意;C、R1和R2组成并联电路,电压表V1测R1的电压,电压表V2测R2的电压,电压表V3测电源电压,根据并联电路电压的特点,三个电压表的示数应该相等,故C符合题意;D、R1和R2组成串联电路,电压表V1测R1的电压,电压表V2测R2的电压,电压表V3测R1和R2串联的总电压,并且V3的示数等于V1和V2示数的和,故D不符合题意。选C。
3.(3分)下列说法中,正确的是( )
A.与任何物体摩擦后的玻璃棒一定带正电
B.摩擦起电是创造了电荷
C.一个带正电的物体能够吸引另一个物体,另一个物体一定带负电
D.在金属导体中电子定向移动的方向与电流的方向相反
【答案】D
【解析】A、玻璃棒束缚电子的能力比较差,如果遇到束缚电子的能力比它还差的物体,就将得到电子,带负电,故A错误。B、摩擦起电的实质因为物体对电子的束缚能力不同,在摩擦中有的物体得电子,带负电;另一物体失去电子,带正电,所以是电子的转移,故B错误;C、两个物体靠近时相互吸引,可能两个物体带异种电荷,也可能一个带电,一个不带电,故C错误;D、金属导体中自由电荷就是自由电子,自由电子定向移动的方向与导体中电流的方向相反,故D正确。选D。
4.(3分)我国独立自主建立的北斗卫星定位系统,可提供全天候的及时定位服务。该系统利用电磁波传递信息。下列关于电磁波说法正确的是( )
A.电磁波的波长越长,频率越小,波速就越快
B.电磁波不能在水中传播,所以北斗卫星定位系统无法给潜艇定位
C.与声波不同,电磁波在真空中传播速度最快
D.电磁波频率越高,其传播信息的速度就越快
【答案】C
【解析】A.所有电磁波的波速是一定的,波长λ与频率f成反比,因此电磁波的波长越长,频率越小,波速是不变的,故A错误;B.电磁波能在水中传播,所以北斗卫星定位系统可以给潜艇定位,故B错误;C.电磁波在真空中传播速度最快为3×108m/s,故C正确;D.从信息理论角度分析可知:作为载体的无线电波,频率越高,相同时间内传输的信息就越多,而不是传播信息的速度就越快,故D错误。选C。
5.(3分)如图所示,甲、乙、丙、丁是不同的声音先后输入到同一示波器上所显示的波形图。则下面说法中正确的是( )
A.甲和乙声音的音调相同
B.甲和丙声音的响度相同
C.丙声音在真空中传播速度最快
D.甲和丁声音的音色相同
【答案】A
【解析】A、从图中可以看出,相同时间内甲和乙振动的次数相同,即甲乙的振动频率相同,所以音调相同的是甲和乙。故A正确;B、甲振幅最小,乙和丙振幅相同,故乙、丙响度相同,故B错误;C、声音的传播需要介质,声音不能在真空中传播,故C错误。D、甲、乙、丙的振动有规律,丁振动无规律,因此甲、乙、丙为乐音,丁为噪音,甲和丁发声体的材料不同,故音色不同。故D错误。选A。
6.(3分)下列生活实例中,属于机械能转化为内能的是( )
A.冬天,人站在阳光下感到暖和
B.在炉子上烧水,水温升高
C.爆竹点燃后腾空而起
D.反复弯折铁丝,铁丝温度升高
【答案】D
【解析】A、人站在阳光下感到暖和,是通过热传递的方式增加物体的内能,不符合题意;B、在炉子上烧火水温升高,也是通过热传递的方式增加物体的内能,不符合题意;C、爆竹点燃后腾空升起,是爆炸产生的气体的内能转化为爆竹的机械能,不符合题意;D、反复弯折铁丝,铁丝温度升高,对铁丝做功,使其温度升高内能增加,属于机械能转化为内能,符合题意;选D。
7.(3分)一次家庭探究活动中,小明把一个正在发光的灯泡放到U形磁体中间,惊讶的发现了灯丝在晃动。关于这种现象,下列说法正确的是( )
A.灯丝晃动是一种电磁感应现象
B.灯丝晃动是磁场对电流的作用
C.灯丝晃动是受到磁体的吸引作用
D.灯丝晃动是内能转化成了机械能
【答案】B
【解析】有电流通过的灯丝置于磁场中晃动,体现了通电导体在磁场中受到力的作用,在这个过程中,是电能转化为机械能。综上分析B正确。选B。
8.(3分)在电子技术中,经常用锡来焊接电路的接头。图中,能正确表示锡在焊接过程中温度变化的是( )
A.B.
C.D.
【答案】D
【解析】锡是晶体,有固定的熔点和凝固点。A、是晶体先凝固降温,后熔化升温的过程,不合题意;B、是非晶体先凝固降温,后熔化升温的过程,不合题意;C、是非晶体先熔化升温,后凝固降温的过程,不合题意;D、是晶体先熔化升温,后凝固降温的过程,符合题意。选D。
9.(3分)如下图所示,某同学在绘画时,他画出了一条小金鱼在水中吐出一个个的小泡泡,对他所画气泡的说法中,正确的是( )
A.越往上的时候,气泡越大
B.越往上的时候,气泡越小
C.无论在上,在下,气体体积都应该一样大
D.以上说法都不对
【答案】A
【解析】气泡在上升过程中,所处深度减小,根据p=ρ液gh可知,受到水的压强减小,所以气泡在上升过程中,其体积变大,即越往上的时候,气泡越大。选A。
10.(3分)取质量相同的甲、乙、丙三种液体,分别放入完全相同的烧杯中,液面如图所示,三种液体密度的关系是( )
A.ρ甲>ρ乙>ρ丙 B.ρ丙>ρ甲>ρ乙
C.ρ乙>ρ甲>ρ丙 D.ρ丙>ρ乙>ρ甲
【答案】B
【解析】根据公式ρ=可知,当质量相同时,密度越大,体积越小,由图中可看出深度最高的是乙,所以乙的密度最小,丙的体积最小,所以密度最大,因此三种液体的密度关系是ρ乙<ρ甲<ρ丙。选B。
11.(3分)如图所示,小明在探究“杠杆的平衡条件”实验中,要使杠杆在水平位置保持平衡,在其B点应挂相同钩码的个数为( )
A.1个 B.2个 C.3个 D.4个
【答案】C
【解析】设杠杆每个格的长度为L,每个钩码的重力为G,根据杠杆的平衡条件:FALA=FBLB,即:2G×3L=FB×2L,解得:FB=3G,因此需挂3个钩码。选C。
12.(3分)巨磁电阻(GMR)在磁场中,电阻会随着磁场的增大而急剧减小,用GMR组成的电路图如图所示,S断开。A2有示数,电源电压恒定。则( )
A.S闭合时,A2示数减小
B.S闭合时,A2示数不变
C.A1示数减小时,A2示数不变
D.A1示数增大时,A2示数增大
【答案】D
【解析】AB、由图,S闭合后,左侧电磁铁电路连通,电磁铁中产生磁性,巨磁电阻减小,所以右侧电路中电流增大,即A2示数变大。故A、B错误;CD、S闭合后,当滑动变阻器的滑片左滑,变阻器连入阻值变小,电源电压恒定,由I=可知,左侧电路电流增大,A1示数变大;左侧电路电流大,电磁铁中磁性增强,巨磁电阻减小,所以右侧电路中电流增大,即A2示数变大。故D正确;反之滑片右滑,电阻增大,左侧电路电流减小,即A1示数变小,电磁铁中磁性减弱,巨磁电阻增大,所以右侧电路中电流减小,即A2示数减小。故C错误。选D。
二.填空题、作图题(共7小题,满分21分)
13.(5分)如图所示,墙壁上的平面镜前立有一硬杆。
(1)画出杆顶A点在平面镜中的像。
(2)若杆在2s内右移1m,杆移动的速度是________m/s,杆的像相对镜向右还是向左移?________,移动时,杆的像大小会变大、变小还是不变?________。
【答案】(1)见下图:
(2)0.5;左;不变。
【解析】(1)根据像与物关于平面镜对称作出端点A在平面镜中的像点A′,即为A点在平面镜中的像,如图所示:(2)杆移动的速度v===0.5m/s,当杆以0.5m/s速度向平面镜右移,即远离镜面,则像也以0.5m/s的速度远离平面镜,即杆的像相对镜向左移,平面镜所成的像是等大的,即移动时,杆的像大小不变;
14.(3分)请在如图中根据入射光线和折射光线,在方框中填上一个合适的光学器材。
【答案】见解析
【解析】由图可知,通过光学元件的折射光线比起入射光线更加远离主光轴,所以该透镜对光线有发散作用,因此填凹透镜。如图所示:
15.(2分)如图是新型自拍神器﹣﹣无人机,可用手机发出的电磁波来遥控它在空中悬停、飞行、拍照,其镜头部分相当于一个________。拍照时,物体通过镜头成倒立、缩小的实像。当无人机自拍神器远离自己时,同步传播到手机上自己的像会变________。
【答案】凸透镜;小。
【解析】自拍神器﹣﹣无人机的前面有一个镜头,其镜头部分相当于一个凸透镜;照相时,物体离照相机镜头比较远,像是倒立、缩小的实像。现使自拍神器远离自己,物距增大,根据凸透镜成实像的规律可知,像距应变小,像变小。
16.(3分)高空坠物已经成为城市生活中的重大威胁,它对人身和财产安全造成严重危害,物体从高空下降时,将________能转化为________能(不计空气阻力)。物体下落过程中,惯性________(填“变大”、“变小”或“不变”)。
【答案】重力势;动;不变。
【解析】物体从高空下降时,质量不变,高度变小,速度变大,则重力势能减小,动能增加,所以该过程中重力势能转化为动能;质量是惯性大小的唯一量度,物体下落过程中,质量不变,故惯性大小不变。
17.(2分)小宇同学探究了“保温瓶塞跳出来的原因”。他做的实验如下:取两只同样的玻璃瓶,一只灌满开水,另一只不灌满。灌好后,立即在两个瓶口上用橡皮圈箍上一层橡胶薄膜。不一会儿就会发现,灌满开水的瓶口薄膜保持不动,未灌满开水的瓶口的薄膜向上凸了起来。如图所示。根据小宇的实验进行分析,薄膜向上凸出来的原因:一是瓶内温度高的水汽化成水蒸气,二是瓶内气体受热膨胀,使瓶内气体压强________(选填:“大于”、“小于”、“等于”)外界大气压。他又想到,第二天会出现较难拔出木塞的现象,这是因为瓶内温度降低,水蒸气液化成水,瓶内气体压强________外界大气压(选填:“大于”、“小于”、“等于”)。
【答案】大于;小于。
【解析】(1)当将开水倒入暖瓶中后(瓶中水不满),此时塞紧瓶塞,从而使得瓶中的水产生大量的水蒸气且跑出来,即瓶内的气压高于瓶外气压,于是瓶塞在内部较大气压的作用下被推起,从而造成跳塞现象。(2)暖瓶塞出现较难拔出木塞的现象,这是因为瓶内温度降低,水蒸气液化成水,瓶内气体压强低于外界大气压。
18.(4分)某快递公司为了更方便快捷地服务于广大客户,创新使用无人机快递服务。该公司使用的无人机如图所示,它的自重(含电池)160N,最大升力260N,脚架与水平地面的接触面积0.02m2(取g=10N/kg)
(1)悬停在空中的无人飞机,升力的方向________,升力的施力物体是________。
(2)无人飞机送货时最大能装载________千克的货物。
(3)当无人机载着40N的货物停在水平地面上,对地面的压强为________Pa。
【答案】(1)竖直向上;空气;(2)10;(3)1×104Pa。
【解析】(1)无人飞机悬停在空中,所以受到的重力与升力平衡,重力方向竖直向下,升力方向竖直向上;无人飞机的螺旋桨对空气施加了一个竖直向下的力,由于物体间力的作用是相互的,所以空气对直升机施加了一个竖直向上的反作用力,这个力就是飞机向上的升力;(2)无人机送货时,在空中匀速行驶时处于平衡状态,所载货物的重力最大,则G货物=F升﹣G飞机=260N﹣160N=100N,由G=mg可得,所载货物的最大质量:m货物===10kg;(3)当无人机载着40N货物降落在水平地面上时,对地面的压力:F=G飞机+G货物′=160N+40N=200N,则对地面产生的压强:p===1×104Pa。
19.(2分)搬运工人站在水平高台上,用如图所示的滑轮组将重物匀速竖直向上提升2m,当提升货物重为360N时,滑轮组的机械效率为75%,则动滑轮重为________N(不计绳重和摩擦);若将所提升货物重增大到480N,此时滑轮组的机械效率为________。
【答案】120;80%
【解析】(1)由图可知,n=3,则提升时绳自由端移动距离s=3h=3×2m=6m,有用功W有用=Gh=360N×2m=720J,
由η=可得,总功W总===960J,由W总=Fs可得,拉力F===160N,由F=(G+G动)可得,动滑轮的重力,G动=3F﹣G=3×160N﹣360N=120N;(2)若将所提升货物重增大到480N,不计绳重和摩擦,此时滑轮组的机械效率:η′=====80%。
三.解析题:(共2小题,满分22分,每小题11分)解题应写出必要的文字说明、公式和重要演算步骤,只写出最后答案的不能得分,有数值计算的题,演算过程及结果都要在数字的后面写上正确的单位。
20.(11分)效率为50%的电动吊钩机提升货物(如图甲),在5s内将货物从A点匀速竖直移动到B点,再从B点匀速水平移动10s到C点,所用时间及各点间距离如图乙所示;吊钩机从A点提升货物到B点时对货物的拉力F功率为4kW,求:
(1)从A到B过程,拉力F做了多少功?
(2)从A到B过程,消耗多少电能?
(3)从B到C过程,在方框图内画出货物运动时的受力示意图(以“黑点”代表物体)。
(4)货物受到的重力多大?
【答案】(1)从A到B过程,拉力F做了2×104J功;(2)从A到B过程,消耗4×104J电能;(3)见下图;(4)货物受到的重力为1×104N。
【解析】(1)已知P=4kW=4000W,A点匀速竖直移动到B点t=5s,由P=可得,拉力F做功W=Pt=4000W×5s=2×104J,(2)由η=可得,从A到B过程,消耗电能W电===4×104J;(3)从B到C过程,处于平衡状态,受平衡力作用;在水平方向上不受力,在竖直方向上受:向下的重力和向上的拉力,它们是一对平衡力,从物体车的重心沿力的作用线作出各力的示意图,如图所示:
(4)由W=Fs可得,F===1×104N,
由于货物是匀速被拉力F提起,所以G=F=1×104N。
21.(11分)(1)电热水壶的加热电阻R两端电压为220V,加热功率1100W,求通过R的电流是多少?R的阻值是多少?
(2)体积为1×10﹣3m3的水的质量是多少?这些水从30℃加热到80℃要吸收多少热量?[ρ水=1×103kg/m3,c水=4.2×103J/(kg•℃)]
图1的电热水壶有两个开关S1、S2,水达到100℃时沸腾,沸腾了一会后,壶内积聚大量水蒸气使S1自动断开,停止加热;若某种原因使S1不能断开,水会烧干,直至壶的温度升高到125℃时S2自动断开,才停止加热。
(3)为实现上述功能,应采用图2中哪幅电路图?________
(4)若壶盖未合上,水会一直沸腾,但壶不能自动断电。这是因为壶内水蒸气量不足导致哪个开关无法自动断开?________,水烧干前,为什么壶的温度不会达到125℃?________。
【答案】(1)通过R的电流是5A,R的阻值是44Ω;(2)体积为1×10﹣3m3的水的质量是1kg,这些水从30℃加热到80℃要吸收2.1×105J的热量;(3)A;(4)S1;水沸腾时不断吸收热量,但温度保持不变。
【解析】(1)由P=可知,电热水壶电阻:R===44Ω;通过电阻的电流:I===5A;
(2)由ρ=可知,水的质量:m=ρV=1×103kg/m3×1×10﹣3m3=1kg,水吸收的热量:Q=mc△t=1kg×4.2×103J/(kg•℃)×(80℃﹣30℃)=2.1×105J;
(3)“若某种原因使S1不能断开,水会烧开,直至壶的温度升高到125℃时,S2自动断开,才停止加热。”说明S1、S2不会是并联,而是串联。由图示电路图可知,图A所示电路符合要求,故选A。(4)由题意可知,水沸腾后壶内积聚大量水蒸气时,S2自动断开,若壶盖未合上,水会一直沸腾,壶内不能积聚大量水蒸气,开关S1不能自动断开,壶不能自动断电;水沸腾时不断吸收热量,当温度保持100℃不变,在水烧干前,壶的温度不会达到125℃。
四.实验探究题(共3小题,满分21分)
22.(4分)亲爱的同学,基本实验仪器的使用是物理学习中的一个很重要的内容,你掌握了吗?请你将图中几种仪器所显示的示数填在下图对应的横线上。
(1)________(2)________(3)________(4)________。
【答案】(1)3.4N;(2)10s;(3)50ml;(4)1.4g。
【解析】(1)在弹簧测力计上,1N之间有5个小格,一个小格代表0.2N,即弹簧测力计的分度值为0.2N,指针在“3”后2个小格处,所以弹簧测力计的示数为3N+2×0.2N=3.4N。(2)在停表的中间表盘上,5min中间有5个小格,所以一个小格代表1min,指针在略偏过0刻度线,所以分针指示的时间不到1min;在停表的大表盘上,5s之间有5个小格,所以一个小格代表1s,指针在10s处,所以秒针指示的时间为10s,即停表的读数为10s。(3)在量筒上,最大示数为100ml,所以其测量范围为0~100ml;10ml之间有5个小格,一个小格代表2ml,即量筒的分度值为2ml;液体的体积为V=50ml=10ml;
(4)在天平的标尺上,1g之间有5个小格,一个小格代表0.2g,即天平的分度值为0.2g.被测物体的质量为m=1.4g。
23.(11分)物理课上,老师拿来一电热毯,铭牌上标有“220V XXW”的字样,其中额定功率值不清,估计在40W﹣60W之间,老师请同学们通过实验测出电热毯的额定功率值,老师准备的材料有:一个蓄电池(电压为6V),三个开关,导线若干,另外,老师还提供选择的以下器材。
A.电流表(量程:0~0.6A,0~3A)。
B.电压表V(量程:0~3V,0~15V档已损坏)。
C.定值电阻R1(阻值:20Ω)。
D.定值电阻R2(阻值:500Ω)。
E.滑动变阻器RP1(阻值:0~50Ω)。
F.滑动变阻器RP2(阻值:0~3000Ω)。
请你帮助同学们设计一个实验方案,测出电热毯的额定功率值(电路不可重组,不计温度对电阻的影响),要求:
(1)为测出电热毯的额定功率,除了选择蓄电池、开关及导线外,还应选择的实验器材有________(填写器材前面的字母序号)
(2)请在虚线框内画出你所设计的实验电路图。
(3)根据你所设计的电路,写出主要实验步骤和需测量的物理量。
(4)写出额定功率P的数学表达式。(用已知量和测量量表示)
【答案】(1)B、D、F;(2)实验电路图如下图所示;(3)实验步骤:①按照电路图连接好实物图,调节滑动变阻器的滑片使其接入电路中的电阻最大时,闭合开关S、S1,断开S2,调节滑片适当的位置,读出并记录电压表的示数U1;②保持滑动变阻器的滑片不动,断开开关S1,闭合开关S2,读出并记录电压表的示数U2;(4)电热毯的额定功率的表达式:P=。
【解析】(1)由铭牌上标有“220V,XXW”的字样,其中额定功率值不清,在40W~60W之间,根据R=可计算出电热毯的电阻在1210Ω左右,把电热丝接在6V的电源上,电路中的最大电流I===0.005A<0.02A,因此无法用伏安法测电阻,为了准确测量被测电阻的阻值,根据串联电路的分压关系可知:滑动变阻器、定值电阻与电热毯的电阻相差不能太大,则利用与被测电阻接近的R2与被测电阻串联,电压表分别测量已知电阻和电热毯两端的电压,已知电阻两端电压,根据电压表示数和定值电阻的阻值即可求出电路中电流,再利用串联电路的特点和R=即可求出被测电阻,
故选择的器材有:B.电压表(量程:0~3V,0~15V档已损坏),D.定值电阻R2(阻值:500Ω),由于电压表0~15V档已损坏,故应串联一个F.滑动变阻器RP2(阻值:0~3000Ω);(2)设计电路:将滑动变阻器、定值电阻和电热毯串联,根据开关的闭合和断开用电压表分别测量电热毯和电热毯与定值电阻的电压U1和U2,如图:
(3)实验步骤:①按照电路图连接好实物图,调节滑动变阻器的滑片使其接入电路中的电阻最大时,闭合开关S、S1,断开S2,调节滑片适当的位置,读出并记录电压表的示数U1;②保持滑动变阻器的滑片不动,断开开关S1,闭合开关S2,读出并记录电压表的示数U2;(4)因串联电路中总电压等于各分电压之和,所以,R2两端的电压:UR2=U2﹣U1,因串联电路中各处的电流相等,所以,由I=可得:=,即=,解得:Rx=,则电热毯的额定功率:P===。
24.(6分)叶子姐姐买了一些樱桃,她想知道樱桃的密度,但身边只有一个烧杯、一个乒乓球、一把刻度尺、一袋食盐、水,请你帮她测出樱桃的密度,要求:
(1)推导出测量樱桃密度的数学表达式;
(2)说明测量的步骤。(配图说明,将图画在方框内)
【答案】(1)ρ盐水=ρ水。(2)如图所示。
【解析】(1)测量步骤:
①在烧杯内倒水,将樱桃放入水中,向水中加盐,直到樱桃在盐水中悬浮,如图①;
②将樱桃取出,用刻度尺测出烧杯中盐水的深度h1,如图②;
③将乒乓球放入盐水中,将漂浮,用刻度尺测出烧杯中此时盐水的深度h2,如图③;
④将盐水倒净,在烧杯内倒入适量水,用刻度尺测出烧杯中水的深度h3,如图④
⑤将乒乓球放入水中,将漂浮,用刻度尺测出烧杯中此时水的深度h4,如图⑤。
(2)数据处理:
因为樱桃悬浮在图①中盐水中,樱桃的密度等于盐水的密度;设烧杯的底面积为S,由图②和图③可得乒乓球受到的盐水的浮力:F1=ρ盐水V排g=ρ盐水S(h2﹣h1)g,
由图④和图⑤可得乒乓球受到的水的浮力:F2=ρ水V排水g=ρ水S(h4﹣h3)g,因为乒乓球都是漂浮,所以乒乓球在水、盐水中受到的浮力相同,都等于乒乓球的重力,
即:F1=F2,可得:ρ盐水S(h2﹣h1)g=ρ水S(h4﹣h3)g,则:ρ盐水=ρ水。
相关资料
更多

