2020届二轮 专题二 大气的运动规律 专题练
展开专题练(二) 大气的运动规律
一、选择题(每小题4分,共44分)
(2019·高考全国卷Ⅱ)积云为常见的一类云,其形成受下垫面影响强烈。空气在对流过程中,气流携带来自下垫面的水汽上升,温度不断下降,至凝结温度时,水汽凝结成云。水汽开始凝结的高度即为积云的云底高度。据此完成1~3题。
1.大气对流过程中上升气流与下沉气流相间分布,因此积云常常呈( )
A.连续层片状 B.鱼鳞状
C.间隔团块状 D.条带状
2.积云出现频率最高的地带是( )
A.寒温带针叶林地带 B.温带落叶阔叶林地带
C.亚热带常绿阔叶林地带 D.热带雨林地带
3.在下垫面温度决定水汽凝结高度的区域,积云的云底高度低值多出现在( )
A.日出前后 B.正午
C.日落前后 D.午夜
解析:第1题,根据材料,积云是由空气对流上升冷却使水汽发生凝结而形成的。因此,积云的外形特征与空气对流运动的特点紧密相关。由于大气对流过程中上升气流和下沉气流相间分布,气流上升地方的高空形成积云,气流下沉地方的水汽不易凝结,高空无积云,故积云常出现间隔团块状。C对。连续层片状、鱼鳞状和条带状的云,都在空中大面积连续分布,不符合空气对流运动下积云的特点。A、B、D错。第2题,积云是下垫面受热使空气产生对流运动形成的,热带雨林地带属于热带雨林气候,空气对流运动最显著,因而积云出现频率最高。D对。寒温带针叶林地带分布纬度较高,主要属于亚寒带针叶林气候,空气对流运动弱。A错。温带落叶阔叶林地带主要受温带季风气候或温带海洋性气候影响,空气对流运动较弱。B错。亚热带常绿阔叶林地带地处亚热带,属于亚热带季风和季风性湿润气候,虽然气温较高,但空气对流运动比热带雨林地带弱。C错。第3题,一天中日出前后地面温度最低,近地面气温最低,导致空气对流运动最弱,上升气流到达的高度最低,因此积云的云底高度最低。A对。正午、午夜和日落前后的温度一般要高于日出前后,因而对流运动相对较强,其形成积云的云底高度也相对较高。B、C、D错。
答案:1.C 2.D 3.A
(2019·辽宁抚顺一模)下图为晴天我国某绿洲与周围沙漠气温日变化示意图。读图,完成4~6题。
4.该图所示的月份可能是( )
A.1月 B.3月
C.7月 D.11月
5.该绿洲可能位于( )
A.吐鲁番盆地 B.河西走廊
C.黄土高原 D.内蒙古高原
6.关于图中情况描述正确的是( )
A.第一天9:00~15:00地面风从沙漠吹向绿洲
B.第一天0:00~6:00地面风从绿洲吹向沙漠
C.第二天0:00~6:00地面风从沙漠吹向绿洲
D.第二天9:00~15:00地面风从沙漠吹向绿洲
解析:第4题,根据图中一天中绿洲与周围沙漠最高温和最低温在14~34 ℃可以判断,该时间最可能为夏季。第5题,据所学知识可知,一天中最高气温出现在当地14时左右,绿洲和周围沙漠气温在北京时间16时左右达到最大,因此,该绿洲位于90°E左右,位于吐鲁番盆地附近。第6题,白天沙漠升温快,气温高;绿洲升温慢,气温低,则图中虚线代表沙漠气温的日变化,实线代表绿洲气温的日变化。第一天、第二天9:00~15:00地面沙漠气温高于绿洲,风从绿洲吹向沙漠,A、D错误;第一天、第二天0:00~6:00地面绿洲气温高于沙漠,风从沙漠吹向绿洲,B错误,C正确。
答案:4.C 5.A 6.C
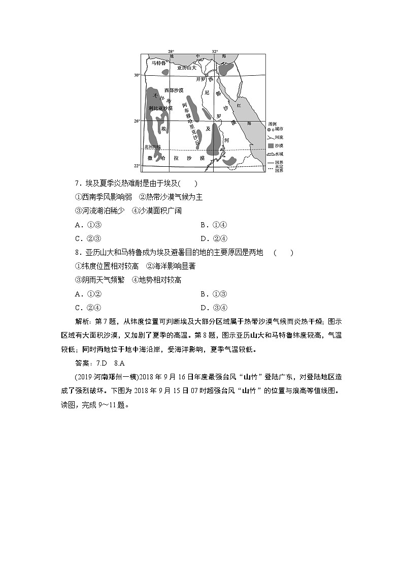
(2019·河北石家庄一模)埃及全国整体气候偏热,尤其到了夏季,炎热难耐,给人们工作和生活带来诸多不便。酷暑面前,一些埃及人选择到亚历山大或马特鲁避暑。下图示意埃及位置。据此完成7~8题。
7.埃及夏季炎热难耐是由于埃及( )
①西南季风影响弱 ②热带沙漠气候为主
③河流湖泊稀少 ④沙漠面积广阔
A.①③ B.①④
C.②③ D.②④
8.亚历山大和马特鲁成为埃及避暑目的地的主要原因是两地 ( )
①纬度位置相对较高 ②海洋影响显著
③阴雨天气频繁 ④地势相对较高
A.①② B.①③
C.②④ D.③④
解析:第7题,从纬度位置可判断埃及大部分区域属于热带沙漠气候而炎热干燥;图示区域有大面积沙漠,又加剧了夏季的高温。第8题,图示亚历山大和马特鲁纬度较高,气温较低;同时两地位于地中海沿岸,受海洋影响,夏季气温较低。
答案:7.D 8.A
(2019·河南郑州一模)2018年9月16日年度最强台风“山竹”登陆广东,对登陆地区造成了强烈破坏。下图为2018年9月15日07时超强台风“山竹”的位置与浪高等值线图。读图,完成9~11题。
9.图中M、N两地相比( )
A.风力:M>N,浪高:M>N
B.风力:M>N,浪高:M<N
C.风力:M<N,浪高:M<N
D.风力:M<N,浪高:M>N
10.图中M地的风向为( )
A.西北风 B.西南风
C.东北风 D.东南风
11.图示台风系统( )
A.正向西偏北方向移动
B.四周气流呈顺时针方向旋转
C.正向东偏北方向移动
D.中心气压值最低、风力最强
解析:第9题,台风的风力分布特点是中心附近(不包括台风眼)风力最大,向外围风力逐渐减小,M地距离中心较近,风力大于N地;从图中的等值线判断,M地的浪高在6~9 m之间,而N地的浪高在9~12 m之间,M地的浪高低于N地。第10题,台风为低压系统,中心附近气压最低,向外围气压逐渐升高;M地位于低压中心的北侧,盛行东北风。第11题,图示台风中心位于广东东南,而9月16日台风“山竹”在我国广东登陆,则其移动方向为由东南向西北,即向西偏北方向移动。
答案:9.B 10.C 11.A
二、非选择题(共46分)
12.(2019·河南平顶山二调)阅读图文材料,完成下列要求。(22分)
京津冀地区地势由西北向东南倾斜,有坝上高原(属内蒙古高原一部分)、燕山和太行山、河北平原三大地貌单元。下图为1961~2011年京津冀地区年平均降水量分布图(单位:mm)。
(1)简述京津冀地区年平均降水量的空间分布特征。(8分)
(2)比较甲、乙、丙三地降水量的大小,并分析原因。(8分)
(3)指出图中最具地理环境过渡性特征的城市,并说明该城市具有的过渡性特征。(6分)
解析:第(1)题,主要从总体分布特征、东西部对比、不同地形对比、最大值和最小值出现地区进行分析。第(2)题,甲地降水量:300~350 mm,乙地降水量:700~750 mm,丙地降水量:450~500 mm。主要结合海陆位置、地形进行分析。第(3)题,张家口地处400 mm年等降水量线附近,地理环境过渡性特征最明显,主要从地形、干湿地区、温度带、气候区、植被带、内外流域、农业活动等方面分析。
答案:(1)年降水量空间分布不均;东部降水量明显大于西部;平原地区降水量普遍高于坝上地区,燕山南麓和太行山东麓迎风坡一侧降水量较大;降水量最大值出现在唐山西北部,最小值出现在河北西北部。
(2)乙>丙>甲。甲地位于坝上高原,距海远,同时受燕山山脉的阻挡,夏季风影响弱,降水量少;乙地距海近,且地处燕山南侧,为东南季风的迎风坡,多地形雨,降水量丰富;丙地地处河北平原,地势平坦,地形抬升作用不明显,降水量较少。
(3)张家口。该市地处华北平原与内蒙古高原的过渡带;半干旱与半湿润地区的过渡带;暖温带与中温带的过渡带;温带季风气候与温带大陆性气候的过渡带;温带森林带和温带草原带的过渡带;内流区与外流区过渡地带;农耕区和牧业区的过渡带。(答出四点即可)
13.(2019·广东华南师大附中月考)阅读图文材料,回答下列问题。(24分)
蓝莓,因其果实颜色极具吸引力,好吃又兼具营养保健功能而深受消费者喜爱。我国东北地区分布有野生蓝莓,果实品质优但产量低。该地区在引进国外优良品种的基础上,现已培育出七十多个品种,这些蓝莓品种的共性是生长环境喜湿怕旱,主要差异是耐寒程度。例如,生长在我国东北地区的蓝莓可耐-35 ℃低温,但在极端天气下,当地可能会出现超低温,农民经常人工堆雪以防冻害。有的蓝莓品种植株高度达1.5米,有的品种仅0.3~0.8米。图a、图b分别示意我国东北地区某区域冬、夏季山谷、山顶的气温日变化。
(1)据图比较冬、夏季山谷和山顶气温及其日变化的差异。(8分)
(2)说明大兴安岭地区蓝莓主要种植在山谷、洼地的自然区位因素。(6分)
(3)分析生长在半山坡的野生蓝莓比山谷种植的蓝莓不易受到冻害的原因。(6分)
(4)简述当地果农采用人工堆雪方式防止蓝莓冻害的原理。(4分)
解析:第(1)题,根据图示曲线数值判断,冬季山顶气温高,山谷气温低。气温日较差是一日中气温最大值与最小值的差值。冬季山谷气温日较差大,山顶气温日较差小。夏季白天山谷气温高,夜晚山顶气温高。山谷和山顶气温日较差均较大,山谷变化更大。第(2)题,地形通过影响气温、降水、土壤肥力和厚度来影响农业。材料中蓝莓品种的共性是生长环境喜湿怕旱,主要差异是耐寒程度。大兴安岭地区蓝莓主要种植在山谷和洼地,是因为山谷和洼地夏季气温高,热量充足;山谷和洼地有河流和丰富的地下水,土壤湿润;山谷和洼地土层深厚,土壤肥沃。第(3)题,半山坡生长的野生蓝莓比山谷种植的蓝莓不易受到冻害,说明半山坡温度比山谷偏高。从气温的影响因素看,这是在一个小尺度范围内,大气环流都是季风环流,纬度差别不大,都不受洋流的影响,下垫面都是种植的蓝莓,因此,该区域气温高低的影响因素主要是微地表形态造成的山谷风。依题意,主要是山谷和山腰的差异,冬季太阳高度角小,太阳辐射减弱,夜晚山谷两侧的山坡降温快,山坡近地面的空气受冷收缩下沉至谷底,谷底的气温低,易受冻害。冷空气将山谷原本的暖空气抬升至半山坡,使得半山坡气温相对较高,所以半山坡生长的野生蓝莓不易受到冻害。且野生蓝莓长期生长在本地,对当地气候变化适应性强,不易受冻害。第(4)题,东北地区冬季降雪量大。冬季时堆雪覆盖,可以减少地表热量的散失,又可阻隔冷空气直接侵袭蓝莓树体和土壤;积雪较蓬松,孔隙多,孔隙中的空气对地面和树体具有保温作用,从而减少了冻害发生。
答案:(1)冬季:山顶气温高,山谷气温低,山谷气温日较差大,山顶气温日较差小。
夏季:白天山谷气温高于山顶,夜晚山顶气温高于山谷,山谷和山顶气温日较差均较大,山谷变化更大。
(2)山谷和洼地夏季气温高,热量充足;山谷和洼地因河流和丰富的地下水,土壤湿润;山谷和洼地土层深厚,土壤肥沃。
(3)冬季,太阳辐射减弱,(山谷两侧的)山坡降温快,山坡近地面的空气受冷收缩下沉至谷底,冷空气将山谷原本的暖空气抬升至半山坡,使得半山坡气温相对较高,在此生长的野生蓝莓不易受到冻害;野生蓝莓长期生长在本地,对当地气候变化适应性强。
(4)冬季时堆雪(积雪)可以减少地表热量的散失,又可阻隔冷空气直接侵袭蓝莓树体;土壤堆雪(积雪)较蓬松,孔隙多,孔隙中的空气对地面和树体具有保温作用。

