还剩18页未读,
继续阅读
2019届 二轮复习微专题5.5 动物 学案 (全国通用) Word版含解析
展开
微专题 动物
【知识构建】
【知识精析】
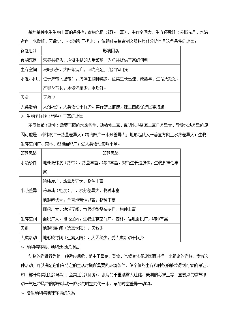
1、渔场的成因
渔场的形成结合成因分析,由果及因推理成因。渔场即渔业资源丰富、鱼类汇集、渔业活动频繁的场所。据此推理鱼类汇集的成因,思维过程是:鱼类汇集←饵料(浮游生物)丰富←营养盐类、有机物质丰富←特殊的海域位置。而特殊的海域位置包括温带海区、大陆架海区、寒暖流交汇海区、上升流海区、河流入海口海区。
答题思路
影响因素
饵料丰富
寒暖流交汇:海水受到扰动,将深层的营养类物质带到表层有利于浮游生物的大量繁殖,为鱼类提供丰富的饵料
上升流:将深层的营养类物质带到表层有利于浮游生物的大量繁殖,为鱼类提供丰富的饵料
河流入海口:将营养类物质带到入海口有利于浮游生物的大量繁殖,为鱼类提供丰富的饵料
生存空间
岛屿众多,大陆架宽广,阳光充足,光合作用强
水温、水质
位于热带(温带),海洋生物种类多、鱼类生长迅速、成熟早、生命周期短、产卵季节长;水源污染少,水质好。
2、渔业(某种生物)资源丰富的成因
某地某种水生生物丰富的条件有:食物充足(饵料丰富)、生存空间大、生存环境好(关照充足、水温适宜、水质好、天敌少、人类活动干扰少)。做题时要结合图文资料具体分析具备这些条件的原因。
答题思路
影响因素
食物充足
营养类物质、浮游生物的大量繁殖,为鱼类提供丰富的饵料
生存空间
岛屿众多,大陆架宽广,阳光充足,光合作用强
水温、水质
位于热带(温带),海洋生物种类多、鱼类生长迅速、成熟早、生命周期短、产卵季节长;水源污染少,水质好。
天敌
天敌少
人类活动
人烟稀少,人类活动干扰少。实行禁止捕捞,建立自然保护区等措施
3、生物多样性(物种)丰富的原因
不同植被(动物)需要不同的水热条件,动植物丰富,说明水热资源丰富且差异大,导致水热差异的原因可能是:跨纬度广→热量差异大;跨海陆广→水分差异大;地形起伏大→垂直方向上水热差异大;生物生存空间广、森林、湿地面积广;受人类活动影响小等。
答题思路
答题思路
水热条件
地处低纬度(热带),热量丰富,物种丰富,繁衍生长速度快,生物多样性丰富
水热差异
跨纬度广,热量差异大,物种丰富
跨海陆(经度)广,水分差异大,物种丰富
地形起伏大,垂直地带性显著,物种丰富
面积广大,地域辽阔,气候类型复杂多样,物种丰富
生存空间
面积广大,地域辽阔,生物生存空间广、森林、湿地面积广,物种丰富
天敌
地形较封闭(远离大陆),天敌少
人类活动
地形较封闭(远离大陆),人因稀少,受人类活动干扰少
4、动物与环境、动物迁徙的原因
动物的迁徙行为是一种适应现象,是由于繁殖、觅食、气候变化等原因而进行一定距离的迁移,凭借这种活动,可以满足它们在特定的生活时期所需要的环境条件,使个体的生存和种族的繁荣得到可靠的保证。如:部分鸟类迁徙(候鸟)、鱼类迁徙(洄游)、驯鹿的千里踏雪大迁徙、美洲的彩蝶王等。直射点的季节移动→气压带风带的季节移动→降水的时空变化→水、草的时空差异→动物。
5、陆生动物与地理环境的关系
(1)生存空间。
①面积大,地形复杂,气候差异显著,环境多样,适宜生存空间大;②环境空间差别大,适宜生存空间小;③长期与大陆分离,环境封闭,物种独特。
(2)气候。
①纬度(海拔)低,水热充足,植物繁茂,食物充足;②纬度(海拔)高,植物生长缓慢,食物供应量少;③冬季(终年)寒冷漫长,生存条件恶劣。
(3)环境。
①生态环境发生改变,食物来源减少,饮用水短缺,生存空间减小;②全球气候变化,草地退化,生存环境改变;③生态良好,环境污染少。
(4)天敌。
①缺少×××,天敌少;②受到×××天敌威胁。
(5)人类活动。
①人烟稀少,人类活动强度小,干扰少;②森林、草原减少,污染加剧,食物减少,栖息环境遭破坏。
【高考例析】(2018北京卷)在全球化背景下,中国与多米尼加等拉丁美洲国家的经济交流合作不断深化。读图16,回答下列问题。
多米尼加动植物种类丰富,东北部海域为大西洋座头鲸的洄游区。中部山区的植物达数千种,西南部湖泊是世界著名鳄鱼保护区。
(1)说明多米尼加生物多样性丰富的原因。(8分)
希马尼东北的恩里基约湖为咸水湖。
(2)分析气候对该湖泊水位和盐度季节变化的影响。(10分)
【答案】(1)纬度低,以热带气候为主;地势起伏大,自然带垂直分异明显;海陆兼备。
(2)该地区全年高温,蒸发旺盛,降水季节变化大;湖泊主要补给水源是大气降水。5月份和10月份降水多,湖泊水位高,盐度低;7月份气温最高,降水少,湖泊水位最低,盐度最高;其他月份降水少,湖泊水位较低,盐度较高。
【解析】(1)可迁移我国横断山区物种丰富的原因分析。据图可知,该国纬度较低,以热带气候为主,热量丰富;且中部山区地势起伏大,相对高差大,山地自然带垂直分异明显,物种丰富;从海陆位置分析,该国受海洋影响较大,海陆兼备,海陆生物种类众多。
(2)据希马尼气候资料分析可知,该地区最低气温20℃以上,全年高温,因此蒸发旺盛,且降水季节变化大,湖泊主要补给水源是大气降水。据图可知,5月份和10月份降水多,补给湖泊水多,因此湖泊水位高,降水多,起到稀释作用,因此湖水盐度低;而7月份气温最高,蒸发旺盛,且降水少,因此湖泊水位最低,盐度最高;其他月份降水少,湖泊水位较低,盐度较高。
【素养提升】
一、选择题
(四川省广安、眉山、内江、遂宁2018届高三第三次诊断性考试)英国面包蟹因其个大质优备受中国消费者青睐。每年9月~次年3月是英国面包蟹最肥美的时候,2~3月为销往中国的旺季。出口到中国的面包蟹均为严格筛选的个头最大的母蟹。据此完成1~3题。
1.2~3月,中国从英国大量进口面包蟹的主要原因是
A. 市场需求旺盛 B. 正值产蟹旺季 C. 进口关税较低 D. 保鲜成本较低
2.英国出口到中国的面包蟹均为母蟹的原因是
A. 母蟹个体更大,数量更多 B. 捕捞母蟹更利于维护生态平衡
C. 母蟹更适宜远距离运输 D. 食用母蟹更符合中国人偏好
3.英国面包蟹运至中国适宜采取的运输方式为
A. 海运 B. 公路运输 C. 航空运输 D. 铁路运输
1.A 读材料可知,英国面包蟹2~3月为销往中国的旺季。旺季说明此时市场需求量大,A正确;虽说一年四季皆有蟹吃,但是在秋天,才是吃蟹的最好季节。有说“秋风起,蟹脚痒;菊花开,闻蟹来”,每年9~10月正是螃蟹黄多油满之时,所以有食家言“秋天以吃螃蟹为最隆重之事”,同时,秋天是吃蟹的季节,是因为季节与蟹的生长质量有很大的关系,秋季是螃蟹生长最好的时期,它们的肉厚肥嫩,且味美色香,为一年当中最鲜美。故产蟹旺季是秋季,B错误;进口关税不因月份而变化,C错误;保鲜成本较低的季节应该是低温的冬季1月份,D错误。故选A。
2.D 不同国家饮食爱好不同,中国人爱吃母蟹,美国人爱吃公蟹。蟹黄是由蟹卵和其他的器官、腺体、组织液等物质组成,母蟹有蟹卵,其蟹黄大,蟹黄别有滋味,中国人偏好吃母蟹,D正确;读材料可知,“出口到中国的面包蟹均为严格筛选的个头最大的母蟹”, 蟹体的大小并不分公母,出口的母蟹个体大是严格筛选的,A错误;母蟹产卵,繁衍下一代,故捕捞母蟹更不利于维护生态平衡,B错误;公母蟹都是新鲜的水产品,容易变质,不适宜远距离运输,C错误。故选D。
3.C 面包蟹是新鲜的易变质的水产品,英国与中国距离遥远,故英国面包蟹运至中国适宜采取耗时短的运输方式,航空运输速度最快,耗时最短。故选C。
(湖北省沙市中学2018届高三高考冲刺第一次考试)黄山短尾猴栖息地依赖于植物的物候期,其海拔范围随季节变化有明显的差异。下图示意黄山短尾猴各季节栖息地的海拔范围与林带的关系(图中Ⅰ、Ⅱ、Ⅲ、Ⅳ代表四个季节黄山短尾猴活动的海拔范围)。读下图,回答4~6题。
4.图中Ⅲ所代表的季节是
A. 春季 B. 夏季 C. 秋季 D. 冬季
5.短尾猴食物供给最丰富的林带是
A. 常绿阔叶林 B. 常绿落叶阔叶混交林 C. 落叶阔叶林 D. 山地矮林
6.当地旅游活动可能对短尾猴造成的影响是
A. 食物种类变少 B. 主要活动空间变小
C. 患病率下降 D. 觅食时间变长
4.B 由材料分析可知,黄山短尾猴栖息地依赖于植物的物候期,其海拔范围随季节变化有明显的差异。图中Ⅲ所示黄山短尾猴栖息地活动范围小且主要分布在海拔较高地区(1000~1500米),位于常绿落叶阔叶混交林带和落叶阔叶林带。这种植被只有在夏季枝叶才比较茂密,因此该季节是夏季,短尾猴选择在海拔较高、植被茂密食物更丰富,气温更适宜地区活动。故答案选B项。
5.A 由材料分析可知,短尾猴的食物主要来自林区,马尾松林海拔较低,主要分布在500米以下,这些地区受人类活动影响较大,植被不丰富,短尾猴食物较少;另外落叶阔叶林和山地矮林具有季节性,在冬季提供的食物较少,而常绿阔叶林位于500-1000米的海拔高度范围内,人类活动较少,而且植被常年茂密,短尾猴的食物较多,故答案选A。
6.B 本题主要考查人类活动对生物多样性的影响。旅游活动会对周围的生态环境造成一定的影响,会破坏植被,食物种类变少; 随着旅游开发,大量人为投食使得短尾猴的活动范围减小,活动距离减小;短尾猴对环境的适应能力变差,生存能力减弱,患病率增加。因此B正确,AC D错误。故答案选B项。
点睛:保护生物多样性的措施主要有三条:
(1)建立自然保护区。建立自然公园和自然保护区已成为各国保护自然生态和野生动植物免于灭绝并得以繁殖的主要手段。我国的神农架、卧龙等自然保护区,对金丝猴、熊猫等珍稀、濒危物种的保护和繁殖起到了重要的作用。
(2)建立珍稀动物养殖场。由于栖息繁殖条件遭到破坏,有些野生动物的自然种群,将来势必会灭绝。为此,从现在起就必须着手建立某些珍稀动物的养殖场,进行保护和繁殖,或划定区域实行天然放养。
(3)建立全球性的基因库。如为了保护作物的栽培种及其会灭绝的野生亲缘种,建立全球性的基因库网。现在大多数基因库贮藏着谷类、薯类和豆类等主要农作物的种子。
(湖北省武汉市华大新高考联盟2018届高三4月教学质量测评)鸟类有候鸟和留鸟之分,终年生活在同一个地区的鸟称为留鸟,随季节而迁徙的鸟称为候鸟。候鸟又有夏候鸟与冬候鸟之分,夏候鸟是春季飞来观测地度夏繁殖,深秋又飞往原地越冬,至次年春季又飞临该地繁殖的鸟类。冬候鸟是秋季飞来观测地越冬,次年春季飞往原地繁殖,待幼鸟长大后,至次年秋季又飞临该地越冬的鸟类。下图示意某山地鸟类居留类型与海拔梯度变化。据此完成7~8题。
7.除观测地外,与夏候鸟的另一栖居地相比,冬候鸟的另一栖居地
A. 位置偏北 B. 昼长更长
C. 气温更低 D. 降水偏少
8.海拔200米左右的鸟类种数比海拔500米处少,主要原因可能是
A. 食物来源少 B. 受人类的影响大
C. 气候湿热 D. 光照少,孵化条件差
7.C 本题以某山地鸟类居留类型与海拔梯度变化方面的资料为载体,要求考生分析两种候鸟的另一栖居地的区域特征和区域差异,考查考生获取和解读地理信息并进行比较和分析的能力。 夏候鸟在另一栖居地越冬,说明另一栖居地冬季比该地温暖,其纬度应该比观测地低;冬候鸟在观测地越冬,说明其另一栖居地比观测地冷,其纬度应该比观测地高,故C项正确。但两地的降水情况具有不确定性,D项错误;A项对北半球而言正确,对南半球而言是错误的;B项对当地夏季而言正确,对冬季而言是错误的。故答案选C项。
8.B 本题以海拔200米左右和500米处的鸟类种数差异为背景,要求学生分析导致这种差异的原因,意在考查考生获取和解读图像信息并据此进行综合分析的能力。海拔200米左右的地区河湖湿地多,鸟类的食物来源更多,A项错;光照条件对鸟类的孵化条件影响不大,D项错;200米与500米的高差产生的气候差异很小,不足以影响鸟类的栖居情况,C错误;但200米左右的地区人类的生产生活活动频繁,对鸟类的生活惊扰多,故鸟类的种数偏少,B正确。故答案选B项。
(安徽省六安市2018年皖西高中教学联盟高三教学质量检测)黑鹤是一种进行长距离迁徙的候鸟,广泛分布于欧洲、亚洲和非洲大陆。它对栖息生存的环境要求较高,偏好在水质清澈的河流和沼泽觅食。下图是黑鹤分布与迁徙示意图。读图,完成9~11题。
9.黑鹤迁徙到甲地时
A. 甲地草木枯黄 B. 甲地处在3-4月
C. 乙地盛行东南风 D. 乙地正值水稻播种
0.长江中下游浅水湖泊是水鸟越冬地之一,但是黑鹤甚少问津,说明此处
A. 人类活动单一 B. 环境污染严重
C. 鱼虾等食物少 D. 栖息地范围小
11.欧洲路线沿途看到的自然景观是
A. 温带草原一亚热带常绿硬叶林—热带沙漠一热带草原
B. 温带荒漠一亚热带常绿阔叶林—热带沙漠—热带草原
C. 温带草原—亚热带常绿阔叶林—热带沙漠—热带草原
D. 温带荒漠—亚热带常绿硬叶林—热带沙漠_热带草原
9.A 黑鹤迁徙到甲地时属于北半球的冬季,甲地是热带草原,冬季草木枯黄,A对;甲地处在12-2月,B错;冬季乙地盛行西北风,C错;在长江中下游地区,早稻一般于3月底4月初播种,7月中下旬收获;中稻一般4月初至5月底播种,9月中下旬收获;晚稻一般于6月中下旬播种,十月上中旬收获,乙地不是水稻播种时间,D错。
10.B 人类活动单一不会影响鸟类越冬,A错;黑鹤偏好在水质清澈的河流和沼泽觅食,环境污染严重影响鸟类越冬,B对;鱼虾等食物丰富,栖息地范围大,CD错。
11. A 从图中可以看出黑鹤欧洲繁殖地主要在温带草原,欧洲路线沿途经过地中海气候区,热带沙漠气候区,热带草原气候区。看到的自然景观是温带草原一亚热带常绿硬叶林—热带沙漠一热带草原,选择A。
(湖南省怀化市2018届高三上学期期末考试试题) 天然大蚝生长在水流和缓的海域,附着在海底礁石上生长,以水中浮游生物和有机碎屑为食。茅尾海位于广西钦州湾北部,面积约135平方千米(不及鄱阳湖的1/20),海平面夏季稍高于冬季;水温适宜,咸淡适中,饵料丰富,非常造合大蚝生长。当地采取蚝排吊养方式大幅度增加了大蚝产量。下图为茅尾海位置及大蚝吊养景观图,读图完成12~4题。
12.关于茅尾海海平面夏季稍高于冬季的现象影响最小的因素是
A.海域面积的大小B.入海河流的流量C.夏季风D.全球变暖
13.图中最不可能发现大量蚝排的海域是
A.甲 B.乙 C.丙 D.丁
14.蚝排吊养方式能大幅度增加大蚝产量,其主要原因是蚝排吊养方式能够
A.使水流变得更和缓,易于摄取浮游饵料B.增加水域中浮游生物,饵料丰富
C.使大蚝接触水面广,摄取浮游饵料丰富
D.改变水域温度和盐度,增加养殖密度
12.D从图上看,茅尾海水域封闭,故海平面高低就取决于其周边陆上河流的补给的大小、季风的影响、海域面积的大小。其海平面夏季稍高于冬季,说明影响因素也要具有一定的季节变化,结合当地气候知识及本题所问的是影响因最小的因素,全球变暖对导致全球海平面上升冬夏都有影响。
13. A 从材料“天然大蚝生长在水流和缓的海域”、“水温适宜,咸淡适中,饵料丰富,非常适合大蚝生长”来看,甲处于茅尾海海域出口处,狭窄水流最急,故生长条件最不好;乙距出口较远且有不少岛屿,故水流较缓,饵料较丰富;丙、丁处于内海的河流入海口附近,水流缓慢且饵料丰富。
14. C 从图上看蚝排是立于水面之上,不可能使水流变得缓慢;当然也没有增加水中浮游生物;更不能改变水域温度和盐度;能改变的是大蚝接触的水面,从附着在海底礁石上生长到吊养在水中,接触水面大增,摄取浮游饵料就更丰富。
二、综合题
15.(20分)阅读图7和材料,完成下列要求。
金丝猴多栖息于2000-3000米的山区,植食,有垂直迁徙的习性。由于栖息地破坏和人为捕杀,数量稀少,已经成为我国濒危珍稀保护动物。贵州梵净山(海拔2-193米)有着世界上同纬度保存最完好的原始森林,繁衍着2600多种生物,成为人类难得的生态王国。“世界独生子”…黔金丝猴便是其中珍稀物种的代表。
(1)与三百万年前相比,描述十九世纪金丝猴分布范围发生的变化。(4分)
(2)说明梵净山成为黔金丝猴生存繁衍之地的有利条件。(10分)
(3)对于“设置生态走廊,将甲、乙两个金丝猴生存区域连成·体,以扩火其生存区域”的建议,有的学者赞成,有的学者反对,你支持哪种观点?清说明理由。
【命题立意】以贵州梵净山金丝猴栖息地环境变化为背景,考查学生获取解读地理信息的能力、调动和运用地理知识、描述和阐释地理事物的能力。
【试题解析】(1)考查学生描述地理事物空间变化的能力。(2)考查生物繁衍生存发展的有利条件,结合材料可从自然环境和人文环境两个方面作答。
(3)考查学生辩证分析、阐述地理事物的能力。赞同应从利于生态环境改善,利于保护,工程量小角度切入;反对从当前经济和社会发展影响的角度切入。
【试题答案】(1)分布范围明显减小(2分);由大块连片分布转变为分散的小块。(2分)
(2)纬度较低,全年气温适宜;山间河流众多,水源充足;山区植物种类丰富,食物来源广;山地有利于垂直迁徙;原始丛林,人迹罕至,受外界影响小;自然保护区的建立。(每点2分,任答5点共10分)
(3)赞成。理由:甲、乙两区域距离较近(3分);两者之间有张家界风景区可以利用,工程量小,成本低,易于开发建设(3分);扩大了金丝猴生存和活动空间。(每点3分,任答2点共6分)
反对。理由:两者之间是重要的农业、工业区(3分);人口众多,城市密集,建设难度大(3分)(或答人口迁移数量大,降低了土地的经济效益)。
16. (河北省石家庄市2017届高三毕业班第二次模拟)阅读图文材料,完成下列问题。
白头叶猴独产于中国广西西南部左江以南和明江以北喀斯特石山、土山镶嵌的狭小地带。喀斯特地貌(低峰丛洼地-峰丛谷地)的石山且有洞穴和石灰岩季雨林植被分布的区域是白头叶猴栖息地。近半个世纪以来,当地人口急剧增加,周边居民不断在峰丛洼地和谷地开垦土地,每年对薪柴的需求也远远大于该地区植物的生长量,加之野生动物保护意识淡薄,兰埔猎杀白头叶猴现象时有发生,白头叶猴正面临着生存危机。图7示意白头叶猴栖息地分布。
(1)描述该地区白叶头猴栖息地空间分布特征。(6分)
(2)分析影响该地区白叶头猴栖息地空间分布的原因。(8分)
(3)说明协调当地居民生产生活与野生动物栖息地保护的主要途径。(8分)
【答案】
(1)白头叶猴栖息地分布范围狭窄,总面积和单个栖息地面积小;(2分)各个栖息地不连续(呈斑块状)分布,相隔较远;(2分)弄康山区等为白头叶猴栖息地主要分布区,陇瑞山区、火连山区等原有栖息地白头叶猴种群已经消失。(2分)
(2)白头叶猴栖息地环境要求特殊,栖息地范围较小且不连续;(2分)区域人口大量增加,为了获取耕地和薪柴,砍伐森林,导致栖息地面积缩小;(2分)当地居民野生动物保护意识淡薄,滥捕猎杀,导致白头叶猴种群数量下降;(2分)铁路和公路从栖息地穿过,割裂栖息地之间联系。(2分)从而导致白头叶猴栖息地面积小且不连续,甚至消失。
(3)在石山地区实施退耕还林工程,为野生动物提供栖息地;(2分)推广沼气等新能源,解决生活用能问题,保护当地植被,促进生物多样性恢复;(2分)加强野生动物保护宣传和执法力度,禁止滥捕猎杀野生动物;(2分)合理规划交通线路,尽量避开野生动物栖息地,必须经过时,建设野生动物穿越道路的生态廊道。(2分)
【解析】本题以白头叶猴的生存与发展为背景,考查地理事物的分布描述,空间分布的成因、区域生态环境的可持续发展,意在考查学生的读图分析能力,材料信息的获取和解读能力,有效信息的提取与应用能力。
(1)本题主要考查描述地理事物的分布特点,一般要先整体,后局部。读图分析可知,白头叶猴栖息地分布范围比较狭窄,而且总面积和单个栖息地面积都较小;而且各个栖息地分布较为分散,呈斑块状,不连续分布,在距离上相隔较远;其中弄康山区等为白头叶猴栖息地主要分布区,陇瑞山区、火连山区等原有栖息地白头叶猴种群已经消失。
(2)本题主要考查白叶头猴栖息地空间分布的原因,需要从材料中获取信息,主要从自然原因和人为因素来进行分析。由材料中“白头叶猴独产于中国广西西南部左江以南和明江以北喀斯特石山、土山镶嵌的狭小地带”可知,白头叶猴对栖息地环境要求特殊,因此栖息地范围较小且不连续;由“人口急剧增加”“不断在峰丛洼地和谷地开垦土地”“薪柴的需求也远远大于该地区植物的生长量”可知,该区域由于人口大量增加,为了获取耕地和薪柴,砍伐森林,导致栖息地面积缩小;由“野生动物保护意识淡薄,烂捕猎杀白头叶猴”“面临着生存危机”说明,该地居民野生动物保护意识淡薄,滥捕猎杀,导致白头叶猴种群数量下降;由图示可知,铁路和公路从栖息地穿过,割裂栖息地之间联系,从而导致白头叶猴栖息地面积小且不连续,甚至消失。
(3)本题主要考查人类生产与保护动物的协调发展的措施。该措施要符合可持续发挥在哪的措施,在保护生态环境和生物多样性的基础之上,发展经济。为了满足农民的能源问题,可以推广沼气等新能源;在石山地区实施退耕还林工程,因地制宜发展经济,同时为野生动物提供栖息地;对已经破坏的森林植被,可以植树造林,恢复生态和生物多样性;同时要加强野生动物保护宣传和执法力度,禁止滥捕猎杀野生动物;合理规划交通线路,尽量避开野生动物栖息地,必须经过时,建设野生动物穿越道路的生态廊道。
17.(黑龙江省大庆实验中学2018届高三得分训练(三))读材料,回答问题。
材料一:珲春东北虎国家级自然保护区位于吉林省延边朝鲜族自治州东部中、俄、朝三国交界地带,主要保护对象为国际濒危物种、国家级重点保护野生动物东北虎及栖息地。该保护区是海洋性季风气候,地形以低山地为主,北部最高点海拔达973m,南部最低点海拔5m,盆地、台地、河谷、阶地、冲积扇三角洲均有发育。
材料二:近几年东北虎野生种群数量明显增加,其活动范逐步扩大。珲春林业局为更好地保护野生东北虎繁育种群,停止了部分伐区的木材生产作业,以及红松果林采集和林蛙养殖、人参种植等林地经济经营项目,经济损失数千万元。
材料三:下图为珲春水系图,图中阴影部位为东北虎保护区。
(1)分析保护区内地貌类型多样的原因。
(2)分析珲春自然保护区被认为是东北虎理想栖息地的原因。
(3)说明协调经济发展和野生动物保护的途径。
【答案】(1)位于地壳活跃地带,构造运动频繁,褶皱山地、盆地和谷地众多;降水较多,河流水系发育好,流水作用显著;地势起伏较大,上游坡徒流急,河流侵蚀作用强,河谷深窄;地壳隆起上升,河流下切台地阶地较多;中下游地形趋于平缓,河流沉积形成冲积扇和三角洲等地貌。
(2)珲春气候温和,生物资源丰富,东北虎食物充足:森林繁茂,人为干扰少;地貌类型多样,层峦叠嶂,利于东北虎栖息和捕食。
(3)重视规划,在保护野生动植物资源的同时尽量减少经济损失:加强宣传,发展生态旅游;延长林产品加工产业链,增加附加值。
【解析】(1)地貌的形成是内、外力共同作用得结果,内力作用塑造高山和低地。保护区位于地壳活跃地带,构造运动频繁,塑造了众多得褶皱山地、盆地和谷地;河谷、冲积扇三角洲等主要因流水侵蚀、沉积而成,东北地区受季风影响,降水较多,河流水系发育好,流水作用显著;地势起伏较大,上游地区水流急,河流侵蚀作用强,河谷深窄;中下游地形趋于平缓,河流沉积形成冲积扇和三角洲等地貌。河谷阶地主要是由于地壳隆起上升,河流下切而成。
(2)本题主要从东北虎的生存环境、食物来源、人类干扰等方面考虑。再结合当地的地形和气候即可作答。
(3)协调经济发展和野生动物保护的途径首先应做到合理规划,既发挥经济效益,又减少对野生动物栖息地的破坏;此外还应加强宣传,提高人们得环保意识;加强林区资源的开发,增加就业机会,提高居民收入,促进当地经济发展。
8.(山东省济宁市2018届高三第一次模拟考试试题)阅读图文材料,完成下列问题。(24分)
黄山短尾猴栖息地依赖于植物的物候期,其海拔范围随季节变化有明显的差异。近年来人类开垦种植茶园、竹林及人工投食现象,对短尾猴的栖息地与黄山的生态环境产生影响。下图示意黄山短尾猴各季节栖息地的海拔范围与林带的关系(图中1、2、3、4代表四个季节黄山短尾猴活动海拔范围)。
(1)判断图中1所代表的季节,并描述该季节黄山短尾猴栖息地活动范围的特征。(6分)
(2)分析季节4黄山短尾猴栖息地范围最广的原因。(6分)
(3)分析黄山短尾猴未在马尾松林范围内活动的原因。(6分)
(4)简述人类活动对黄山短尾猴带来的不利影响。(6分)
答案: (24分)
(1)冬季海拔600~900米;分布范围窄,仅位于常绿阔叶林带。(6分)
(2)春季,黄山短尾猴食物相对短缺,随天气逐渐转暖,各种植物的嫰芽、嫩叶等从麓向上逐渐生长发育,觅食短尾猴活动范围逐渐扩大。(6分)
(3)海拔低,受人类活动影响大;植被结构单一,地表植被不丰富;黄山短尾猴不喜食针叶(6分)
(4)人类开垦种植,破坏黄山短尾猴的栖息地,使其适宜栖息地面积减少;人为投食,限制了黄山短尾猴的活动范围,活动距离减小;对环境适应能力差,生存能力减弱。(6分)
19.(2018年高考《考试大纲》猜题卷(全国卷II、III)第五套)阅读材料,完成下列要求。
材料一 岩羊分布于我国青藏高原、内蒙古西部、甘肃、宁夏北部、新疆南部等地山区,善攀岩,肉可食,曾大量供应欧洲市场。多年来宁夏贺兰山国家级自然保护区采取封山禁牧禁猎措施,岩羊数量一直呈稳定增长趋势。目前保护区内岩羊种群的平均密度为4.4只/平方千米,核心区的岩羊种群密度高达8-12只/平方千米,居世界岩羊分布区之首。随着岩羊种群数量的增长,马麝、马鹿等同城分布的其他食草动物数量下降甚至濒危。
材料二 下表为岩羊的分布密度表。
材料三 豺是岩羊的天敌之一,豺已经从它们历史分布区城75%的范围内消失了。
(1)分析贺兰山地区与岩羊同域分布的马麝、马鹿等其他食草动物数量下降甚至濒危的原因。
(2)请你提出两条拯救马麝、马鹿的措施。
(3)读岩羊的分布密度表,分析三个地区中岩羊的分布密度不同的原因。
(4)近年来,架设在盐池湾自然保护区(甘肃)山涧内的红外线监测相机除了拍到豺结群活动的影像,还拍摄到了成群的岩羊。豺和岩羊在同一地区的同一地点多次出现、活动频繁。据此分析,该保护区接受保护以来发生了哪些重要变化?
【答案】(1)干旱气候区环境承载力有限;岩羊数量增多,哨食能力强,食物不足;天敌数量少 (2)适当捕杀岩羊,引入天敌捕食岩羊,平衡物种间的数量比例;人工驯养马麝、马鹿,并进行野外放生(其他回答合理亦可酌情给分) (3)气侯条件不同,环境承载力不同;距离市场近的地区,对岩羊的捕杀强度大;各区域保护力度不同 (4)植被覆盖率增加,动物种类和数量增加,生态环境得到改善。
【解析】整体分析:该题通过我国部分自然保护区内岩羊数量的变化材料,考查考生对生态系统中各要素的相互关系、地理环境各要素的认知。考查学生理解和掌握自然地理要素在地理环境形成和演变中的作用、区城存在的环境问题以及有关的治理保护措施。
(1)根据食物链和生态系统的知识可知植物数量稳定后,能够养活的动物数量和种类也相对稳定,如果食草动物中的某种或几种啃食能力强,则其他食草动物数量就会减少。
(2)主要靠增加岩羊天敌、人工捕杀岩羊、喂食啃食能力较弱的食草动物等方式来干预,维持马麝、马鹿等的数量,使其不至于灭绝。
(3)从三地的位置可以看出气候有差异,环境承载力不同。且新疆距离欧洲市场近,捕猎多,岩羊密度小。同时也反映出各地保护的力度不同。
(4)自然保护区内封山禁牧繁猎后,保护区接受保护后,在生物多样性和生态环境方面发生明显改变,生物的多样性增加,生态得以改善。
20.(广东省茂名市2018届高三5月五校联考)阅读图文材料,完成下列要求。
材料 北京雨燕是北京奥运会吉祥物“妮妮”的原型,常以古城楼等老建筑为巢址,因此又被称为“楼燕”。北京雨燕于春夏季在北京繁殖,每年7月中下旬开始迁徙,次年4月归来。通过为北京雨燕安装光敏定位仪,专家们掌握了北京雨燕的行踪。这种光敏定位仪重量仅0.65克,续航时间长达两年,通过记录周围环境光照强度的周期性变化,来估测鸟类的地理位置,经度值由日出和日落时间的中间点确定,纬度则由当天的日照长度计算得出。北京雨燕越冬地主要集中在南非、博茨瓦纳和纳米比亚三国,核心区域为三国交界处的喀拉哈里跨境国家公园及周边。这里主要的生境为稀树草原,专家发现雨燕迁徙路线选择避免海洋,绕过天山山脉、喜马拉雅山脉等高海拔地区,迁徙路线的单程距离超过1.6万千米,全年迁徙距离约为3.8万千米,其一生往返的旅程相当于地球到月球的距离。在20世纪前期,北京雨燕数量达5万只,近十几年只有3千只左右。为了防止雨燕筑巢、排泄物弄脏环境,北京很多名胜古迹都加设了遮挡缝隙的防鸟网。下图为北京雨燕迁徙路线示意图。
(1)说明喀拉哈里跨境国家公园成为北京雨燕越冬地的原因。
(2)简述北京雨燕选择的迁徙路线及途中停留地点具备的有利条件。
(3)分析近十几年北京雨燕数量锐减的原因。
(4)评价光敏定位仪用于北京雨燕迁徙路线追踪的条件。
【答案】(1)位于南半球热带稀树草原地区,草木繁茂,气温较高;1月-次年2月属于湿季,水源丰富,昆虫草籽等食物丰富;属于国家公园,环境保护状况好,居民保护意识强(2)迁徒路线选择经过陆地,避开海洋,可以中途停歇;绕过高海拔地区,可避免过多的能量消耗;中途停留地选择在里海沿岸、乍得草原刚果雨林分布地区,可停歇休养和补充能量(任答2点)(3)城市化的发展,水面、植被面积减少,雨燕栖息地减少;大量古建筑、传统民居被拆除;防鸟网的应用,雨燕繁殖地减少;杀虫剂、环境污染导致食物来源减少 (4)优点:重量轻,避免加大雨燕迁徙负担;续航时间长,可持续不间断记录雨燕飞行踪迹;精度高,可准确得出雨燕地理坐标、飞行时间与飞行速度(任答2点)缺点:易受天气状况影响,恶劣的天气条件下,记录到的光照信息会与实际有所出入,得到的地理坐标误差较大;春分、秋分前后的时间段,不同纬度地区的日照时长无显著差异,根据日照长度得到的纬度数据误差较大
【解析】(1) 北京雨燕属于迁徙鸟类,其迁徙是为了获得温暖舒适的环境和丰足的食物。喀拉哈里跨境国家公园位于南半球热带稀树草原地区,草木繁茂,气温较高;北京雨燕迁徙到这里时这里恰逢湿季,水源丰富,昆虫草籽等食物丰富;这里是国家公园,环境保护状况好,避免人为伤害少,据此,这里成为北京雨燕的越冬地。
(2)迁徒路线选择地具有地势相对较低,多位于陆地湖泊边缘、湿地、雨林地区,这是出于休憩、觅食、节能、补养的考虑。选择经过陆地,避开海洋,可以中途停歇;绕过高海拔地区,可避免过多的能量消耗;中途停留地选择在里海沿岸、乍得草原刚果雨林分布地区,可停歇休养和补充能量。
(3) 近十几年北京城市化的发展,使得雨燕的生存环境被破坏,栖息地减少、繁殖地减少;杀虫剂、环境污染导致食物来源减少,使得雨燕觅食受影响,最终导致雨燕数量锐减。
(4) )评价光敏定位仪用于北京雨燕迁徙路线追踪的条件既要考虑优点也要分析缺点。优点是仪器重量轻,避免加大雨燕迁徙负担;续航时间长,可持续不间断记录雨燕飞行踪迹;精度高,可准确得出雨燕地理坐标、飞行时间与飞行速度。缺点是仪器易受天气状况影响,恶劣天气会使获得结果与实际有出入、误差较大;春分、秋分前后的时间段,不同纬度地区的日照时长无显著差异,根据日照长度得到的纬度数据误差较大。
【点睛】
北京雨燕属于迁徙鸟类,其迁徙是为了获得温暖舒适的环境和丰足的食物。鸟类迁徒路线选择地要从安全、休憩、觅食、节能、补养等方面综合考虑。评价光敏定位仪用于北京雨燕迁徙路线追踪的条件既要考虑优点也要分析缺点。
21.(广东省广州市2018年高三第三次调研考)阅读图文材料,完成下列要求。
沙虫又叫海人参,它生长在沿海沙质滩涂的中、低潮区及潮下带,在涨潮时钻出沙面,退潮时藏身沙中。沙虫对生长环境的质量十分敏感,一旦污染则不能成活,因而有“环境标志生物”之称。沙虫要求的生活条件苛刻,生活的沙地要求含沙量70%以上,还要求松、粗,若沙质太细、粘实均不利于沙虫生活;水的盐度要求25%左右,过咸过淡都不利于沙虫生长;水温不能过冷,水温低则沙虫不长。
光村镇位于海南岛的西北部,濒临北部湾,地跨东经109.5°、北纬19.5° 。光村镇有2万多亩可采挖沙虫的海滩,赶海挖沙虫的传统由来已久。
(1)指出沙虫生长的海洋环境特点。
(2)分析光村镇沿海滩涂适合沙虫生长的条件。
(3)说明光村镇光渔民赶海挖沙虫的时间规律。
(4)分析光村镇长年累月的采挖,但是沙虫产量却保持着相对稳定的原因。
【答案】(1)热带水质洁净、有潮汐(潮间带)、沙质为主的海洋滩涂环境。(2)拥有大面积泥沙质滩涂;杨桥江注入海洋,淡水与海水交汇,盐度适中、藻类丰富,沙虫饵料充足;位于热带浅海湾内,风浪小,地势平缓,水流相对缓慢,适合沙虫栖息生长 (3)挖沙虫时间每天时刻随着潮汐而变化;退潮期间、滩涂出露的短暂时间 (4)大面积泥沙质滩涂沙虫繁殖快、数量巨大;水质洁净,滩涂环境不受破坏;挖沙虫时间短暂,采挖数量与繁殖更新大致平衡
【解析】(1)由材料可知,沙虫生长在海南岛沿海沙质滩涂的中、低潮区及潮下带,且对水温、水质要求极高,生活条件苛刻。因此,沙虫喜欢热带、水质洁净、有潮汐(潮间带)、沙质为主的海洋滩涂环境。
(2)读材料可知,沙虫栖息于沿海滩涂一带泥沙质的海域,以泥沙和藻类为食,淡水与海水交汇处是优质沙虫生长的绝佳地点。光村镇濒临海洋,拥有较长海岸线和大面积泥沙质滩涂;杨桥江注入海洋,淡水与海水交汇,藻类丰富,沙虫饵料充足,利于沙虫生长和繁殖;同时沙虫在涨潮时钻出沙面,退潮时藏身沙中,光村镇位于海湾内,风浪小,地势平缓,水流相对缓慢,适合沙虫栖息生长。
(3)光村镇光渔民赶海挖沙虫的时间规律应该与沙虫的活跃度有关,根据材料,沙虫“在涨潮时钻出沙面,退潮时藏身沙中”,因此沙虫随潮汐运动,故挖沙虫时间每天时刻随着潮汐而变化;必须抓住退潮期间、滩涂出露的短暂时间。
(4)光村镇长年累月的采挖,但是沙虫产量却保持着相对稳定,一方面说明该地沙虫繁殖的水质及滩涂环境保持好,有大面积泥沙质滩涂,沙虫繁殖快、数量巨大;另一方面虽然采挖沙虫时间长,但沙虫活跃时间段,挖沙虫时间短暂,采挖数量与繁殖更新大致平衡。
22.(人教版高中地理高考地理模拟试题精编 (十八))阅读材料,完成下列问题。
材料一 蜜蜂可以大量集中采蜜的地方被称为蜜源地。东非高原是世界蜂蜜生产和出口的重要地区,蜜源地集中在埃塞俄比亚、坦桑尼亚、肯尼亚三国,这三国的蜂蜜产量占非洲蜂蜜总产量的70%以上。受多种因素的影响,非洲蜂蜜的国际市场占有率低、竞争力弱。右图为埃塞俄比亚、肯尼亚、坦桑尼亚三国位置示意图。
材料二 非洲蜂有着极强的繁殖能力和迁徙能力,其产蜜能力也较高。然而近年来,自然灾害频发,蜜蜂觅食和采集花蜜受到较大威胁。
(1)东非高原蜜源地易遭遇水旱灾害,说明该自然灾害的成因及其对蜂蜜生产的不利影响。
(2)分析东非高原地区蜜源种类多,蜂群繁殖速度快的原因。
(3)为促进非洲蜂蜜产业的发展,请你提出一些可行性措施。
【答案】(1)原因:全球气候变化、全球大气环流异常导致热带草原地区的蒸发、降水条件发生变化,从而使得水旱灾害多发。不利影响:蜜源地植被生长受到威胁,蜂蜜产量减少。
(2)蜜源种类多的原因:地处热带,水热条件较好,利于植被生长;地势落差大,气候的垂直差异性明显,自然环境复杂,植被(蜜源)种类丰富。蜂群繁殖速度快的原因:地处热带,气温高,利于生物快速繁殖。
(3)保护蜜源地自然环境;提高防灾、减灾能力;延长产业链,提高蜂蜜加工水平;加大宣传力度,着力打造蜂蜜品牌,开拓国际市场;改进蜂蜜生产方式,规模化饲养蜜蜂,实现科学化管理等。
【解析】考查自然灾害、区域经济发展等知识。
第(1)题,东非高原水旱灾害频发,全球气候变化和全球大气环流异常是水旱灾害多发的根本原因。水旱灾害会威胁植被生长,从而影响蜂蜜生产。
第(2)题,东非高原自然环境复杂,植被种类丰富;位于热带,气候条件利于生物快速繁殖。
第(3)题,从保护蜜源地自然环境、提高防灾减灾能力、提高蜂蜜加工水平等方面分析。
23.(江西省新余市第一中学2018届高三第二模拟)阅读图文材料,完成下列问题。
滇金丝猴,被称为世界上最高贵的猴子,它栖息在海拔3000米以上的高山针叶林带,活动范围可从2500米到5000米的高山,以松萝针叶林的嫩叶、花苞等为食。滇金丝猴主要分布在金沙江与澜沧江之间狭长地带。现存自然种群几乎均处在相互隔离状态,各自然种群之间已不可能进行基因交流。
(1)描述图示两江地带滇金丝猴种群栖息地的分布特征。
(2)分析两江狭长地带有利于滇金丝猴生存的原因。
(3)说明导致两江地带滇金丝猴种群相互隔离的人为原因。
【答案】(1)分布在两江南北狭长地带;分布高差大;北多南少;分布相对隔离,呈孤岛状。
(2)海拔高,垂直高度大,活动空间大;高山针叶林分布广,食物来源丰富;山高谷深,天敌数量少。
(3)居民点扩张;道路的修建;当地人口增长,毁林开荒、放牧等人类活动对森林的砍伐,破坏了栖息地环境。
【解析】本题主要考查地理的分布特征、影响生物多样性的分布的因素等相关知识,意在考查学生的读图分析能力和相关知识的迁移应用能力。
(1)本题主要考查地理事物的分布特征,一般情况下为先整体,在局部。读图分析可知,两江地带滇金丝猴种群栖息地主要分布在两江狭长地带,分布的高差较大,北多南少,分布相对隔离,呈孤岛状。
(2)读材料分析可知,滇金丝猴栖息在海拔3000米以上的高山针叶林带,活动范围可从2500米到5000米的高山。该地位于横断山区,高山峡谷,海拔高,垂直高度大,活动空间大;海拔高,高山针叶林分布广,食物来源丰富;山高谷深,天敌数量少,有利于滇金丝猴的生存。
(3)本题主要考查影响滇金丝猴种群分布的人为原因。由材料分析可知,两江地带滇金丝猴种群相互隔离,分布分散,主要与居民点扩张、道路的修建;以及当地人口增长,毁林开荒、放牧等人类活动对森林的砍伐,破坏了栖息地环境等有关。
点睛:面状分布地理事物的描述:
“面”状分布应说明该地理事物的分布范围,即东南西北的界限;或该地理事物在某地理事物的分布方位及大致的面积。在描述面状地理事物的题目当中,相对而言其比例尺往往较大。
描述角度:范围(方位)+面积(大小、面积的变化)+伸展方向+极值区的分布。
【知识构建】
【知识精析】
1、渔场的成因
渔场的形成结合成因分析,由果及因推理成因。渔场即渔业资源丰富、鱼类汇集、渔业活动频繁的场所。据此推理鱼类汇集的成因,思维过程是:鱼类汇集←饵料(浮游生物)丰富←营养盐类、有机物质丰富←特殊的海域位置。而特殊的海域位置包括温带海区、大陆架海区、寒暖流交汇海区、上升流海区、河流入海口海区。
答题思路
影响因素
饵料丰富
寒暖流交汇:海水受到扰动,将深层的营养类物质带到表层有利于浮游生物的大量繁殖,为鱼类提供丰富的饵料
上升流:将深层的营养类物质带到表层有利于浮游生物的大量繁殖,为鱼类提供丰富的饵料
河流入海口:将营养类物质带到入海口有利于浮游生物的大量繁殖,为鱼类提供丰富的饵料
生存空间
岛屿众多,大陆架宽广,阳光充足,光合作用强
水温、水质
位于热带(温带),海洋生物种类多、鱼类生长迅速、成熟早、生命周期短、产卵季节长;水源污染少,水质好。
2、渔业(某种生物)资源丰富的成因
某地某种水生生物丰富的条件有:食物充足(饵料丰富)、生存空间大、生存环境好(关照充足、水温适宜、水质好、天敌少、人类活动干扰少)。做题时要结合图文资料具体分析具备这些条件的原因。
答题思路
影响因素
食物充足
营养类物质、浮游生物的大量繁殖,为鱼类提供丰富的饵料
生存空间
岛屿众多,大陆架宽广,阳光充足,光合作用强
水温、水质
位于热带(温带),海洋生物种类多、鱼类生长迅速、成熟早、生命周期短、产卵季节长;水源污染少,水质好。
天敌
天敌少
人类活动
人烟稀少,人类活动干扰少。实行禁止捕捞,建立自然保护区等措施
3、生物多样性(物种)丰富的原因
不同植被(动物)需要不同的水热条件,动植物丰富,说明水热资源丰富且差异大,导致水热差异的原因可能是:跨纬度广→热量差异大;跨海陆广→水分差异大;地形起伏大→垂直方向上水热差异大;生物生存空间广、森林、湿地面积广;受人类活动影响小等。
答题思路
答题思路
水热条件
地处低纬度(热带),热量丰富,物种丰富,繁衍生长速度快,生物多样性丰富
水热差异
跨纬度广,热量差异大,物种丰富
跨海陆(经度)广,水分差异大,物种丰富
地形起伏大,垂直地带性显著,物种丰富
面积广大,地域辽阔,气候类型复杂多样,物种丰富
生存空间
面积广大,地域辽阔,生物生存空间广、森林、湿地面积广,物种丰富
天敌
地形较封闭(远离大陆),天敌少
人类活动
地形较封闭(远离大陆),人因稀少,受人类活动干扰少
4、动物与环境、动物迁徙的原因
动物的迁徙行为是一种适应现象,是由于繁殖、觅食、气候变化等原因而进行一定距离的迁移,凭借这种活动,可以满足它们在特定的生活时期所需要的环境条件,使个体的生存和种族的繁荣得到可靠的保证。如:部分鸟类迁徙(候鸟)、鱼类迁徙(洄游)、驯鹿的千里踏雪大迁徙、美洲的彩蝶王等。直射点的季节移动→气压带风带的季节移动→降水的时空变化→水、草的时空差异→动物。
5、陆生动物与地理环境的关系
(1)生存空间。
①面积大,地形复杂,气候差异显著,环境多样,适宜生存空间大;②环境空间差别大,适宜生存空间小;③长期与大陆分离,环境封闭,物种独特。
(2)气候。
①纬度(海拔)低,水热充足,植物繁茂,食物充足;②纬度(海拔)高,植物生长缓慢,食物供应量少;③冬季(终年)寒冷漫长,生存条件恶劣。
(3)环境。
①生态环境发生改变,食物来源减少,饮用水短缺,生存空间减小;②全球气候变化,草地退化,生存环境改变;③生态良好,环境污染少。
(4)天敌。
①缺少×××,天敌少;②受到×××天敌威胁。
(5)人类活动。
①人烟稀少,人类活动强度小,干扰少;②森林、草原减少,污染加剧,食物减少,栖息环境遭破坏。
【高考例析】(2018北京卷)在全球化背景下,中国与多米尼加等拉丁美洲国家的经济交流合作不断深化。读图16,回答下列问题。
多米尼加动植物种类丰富,东北部海域为大西洋座头鲸的洄游区。中部山区的植物达数千种,西南部湖泊是世界著名鳄鱼保护区。
(1)说明多米尼加生物多样性丰富的原因。(8分)
希马尼东北的恩里基约湖为咸水湖。
(2)分析气候对该湖泊水位和盐度季节变化的影响。(10分)
【答案】(1)纬度低,以热带气候为主;地势起伏大,自然带垂直分异明显;海陆兼备。
(2)该地区全年高温,蒸发旺盛,降水季节变化大;湖泊主要补给水源是大气降水。5月份和10月份降水多,湖泊水位高,盐度低;7月份气温最高,降水少,湖泊水位最低,盐度最高;其他月份降水少,湖泊水位较低,盐度较高。
【解析】(1)可迁移我国横断山区物种丰富的原因分析。据图可知,该国纬度较低,以热带气候为主,热量丰富;且中部山区地势起伏大,相对高差大,山地自然带垂直分异明显,物种丰富;从海陆位置分析,该国受海洋影响较大,海陆兼备,海陆生物种类众多。
(2)据希马尼气候资料分析可知,该地区最低气温20℃以上,全年高温,因此蒸发旺盛,且降水季节变化大,湖泊主要补给水源是大气降水。据图可知,5月份和10月份降水多,补给湖泊水多,因此湖泊水位高,降水多,起到稀释作用,因此湖水盐度低;而7月份气温最高,蒸发旺盛,且降水少,因此湖泊水位最低,盐度最高;其他月份降水少,湖泊水位较低,盐度较高。
【素养提升】
一、选择题
(四川省广安、眉山、内江、遂宁2018届高三第三次诊断性考试)英国面包蟹因其个大质优备受中国消费者青睐。每年9月~次年3月是英国面包蟹最肥美的时候,2~3月为销往中国的旺季。出口到中国的面包蟹均为严格筛选的个头最大的母蟹。据此完成1~3题。
1.2~3月,中国从英国大量进口面包蟹的主要原因是
A. 市场需求旺盛 B. 正值产蟹旺季 C. 进口关税较低 D. 保鲜成本较低
2.英国出口到中国的面包蟹均为母蟹的原因是
A. 母蟹个体更大,数量更多 B. 捕捞母蟹更利于维护生态平衡
C. 母蟹更适宜远距离运输 D. 食用母蟹更符合中国人偏好
3.英国面包蟹运至中国适宜采取的运输方式为
A. 海运 B. 公路运输 C. 航空运输 D. 铁路运输
1.A 读材料可知,英国面包蟹2~3月为销往中国的旺季。旺季说明此时市场需求量大,A正确;虽说一年四季皆有蟹吃,但是在秋天,才是吃蟹的最好季节。有说“秋风起,蟹脚痒;菊花开,闻蟹来”,每年9~10月正是螃蟹黄多油满之时,所以有食家言“秋天以吃螃蟹为最隆重之事”,同时,秋天是吃蟹的季节,是因为季节与蟹的生长质量有很大的关系,秋季是螃蟹生长最好的时期,它们的肉厚肥嫩,且味美色香,为一年当中最鲜美。故产蟹旺季是秋季,B错误;进口关税不因月份而变化,C错误;保鲜成本较低的季节应该是低温的冬季1月份,D错误。故选A。
2.D 不同国家饮食爱好不同,中国人爱吃母蟹,美国人爱吃公蟹。蟹黄是由蟹卵和其他的器官、腺体、组织液等物质组成,母蟹有蟹卵,其蟹黄大,蟹黄别有滋味,中国人偏好吃母蟹,D正确;读材料可知,“出口到中国的面包蟹均为严格筛选的个头最大的母蟹”, 蟹体的大小并不分公母,出口的母蟹个体大是严格筛选的,A错误;母蟹产卵,繁衍下一代,故捕捞母蟹更不利于维护生态平衡,B错误;公母蟹都是新鲜的水产品,容易变质,不适宜远距离运输,C错误。故选D。
3.C 面包蟹是新鲜的易变质的水产品,英国与中国距离遥远,故英国面包蟹运至中国适宜采取耗时短的运输方式,航空运输速度最快,耗时最短。故选C。
(湖北省沙市中学2018届高三高考冲刺第一次考试)黄山短尾猴栖息地依赖于植物的物候期,其海拔范围随季节变化有明显的差异。下图示意黄山短尾猴各季节栖息地的海拔范围与林带的关系(图中Ⅰ、Ⅱ、Ⅲ、Ⅳ代表四个季节黄山短尾猴活动的海拔范围)。读下图,回答4~6题。
4.图中Ⅲ所代表的季节是
A. 春季 B. 夏季 C. 秋季 D. 冬季
5.短尾猴食物供给最丰富的林带是
A. 常绿阔叶林 B. 常绿落叶阔叶混交林 C. 落叶阔叶林 D. 山地矮林
6.当地旅游活动可能对短尾猴造成的影响是
A. 食物种类变少 B. 主要活动空间变小
C. 患病率下降 D. 觅食时间变长
4.B 由材料分析可知,黄山短尾猴栖息地依赖于植物的物候期,其海拔范围随季节变化有明显的差异。图中Ⅲ所示黄山短尾猴栖息地活动范围小且主要分布在海拔较高地区(1000~1500米),位于常绿落叶阔叶混交林带和落叶阔叶林带。这种植被只有在夏季枝叶才比较茂密,因此该季节是夏季,短尾猴选择在海拔较高、植被茂密食物更丰富,气温更适宜地区活动。故答案选B项。
5.A 由材料分析可知,短尾猴的食物主要来自林区,马尾松林海拔较低,主要分布在500米以下,这些地区受人类活动影响较大,植被不丰富,短尾猴食物较少;另外落叶阔叶林和山地矮林具有季节性,在冬季提供的食物较少,而常绿阔叶林位于500-1000米的海拔高度范围内,人类活动较少,而且植被常年茂密,短尾猴的食物较多,故答案选A。
6.B 本题主要考查人类活动对生物多样性的影响。旅游活动会对周围的生态环境造成一定的影响,会破坏植被,食物种类变少; 随着旅游开发,大量人为投食使得短尾猴的活动范围减小,活动距离减小;短尾猴对环境的适应能力变差,生存能力减弱,患病率增加。因此B正确,AC D错误。故答案选B项。
点睛:保护生物多样性的措施主要有三条:
(1)建立自然保护区。建立自然公园和自然保护区已成为各国保护自然生态和野生动植物免于灭绝并得以繁殖的主要手段。我国的神农架、卧龙等自然保护区,对金丝猴、熊猫等珍稀、濒危物种的保护和繁殖起到了重要的作用。
(2)建立珍稀动物养殖场。由于栖息繁殖条件遭到破坏,有些野生动物的自然种群,将来势必会灭绝。为此,从现在起就必须着手建立某些珍稀动物的养殖场,进行保护和繁殖,或划定区域实行天然放养。
(3)建立全球性的基因库。如为了保护作物的栽培种及其会灭绝的野生亲缘种,建立全球性的基因库网。现在大多数基因库贮藏着谷类、薯类和豆类等主要农作物的种子。
(湖北省武汉市华大新高考联盟2018届高三4月教学质量测评)鸟类有候鸟和留鸟之分,终年生活在同一个地区的鸟称为留鸟,随季节而迁徙的鸟称为候鸟。候鸟又有夏候鸟与冬候鸟之分,夏候鸟是春季飞来观测地度夏繁殖,深秋又飞往原地越冬,至次年春季又飞临该地繁殖的鸟类。冬候鸟是秋季飞来观测地越冬,次年春季飞往原地繁殖,待幼鸟长大后,至次年秋季又飞临该地越冬的鸟类。下图示意某山地鸟类居留类型与海拔梯度变化。据此完成7~8题。
7.除观测地外,与夏候鸟的另一栖居地相比,冬候鸟的另一栖居地
A. 位置偏北 B. 昼长更长
C. 气温更低 D. 降水偏少
8.海拔200米左右的鸟类种数比海拔500米处少,主要原因可能是
A. 食物来源少 B. 受人类的影响大
C. 气候湿热 D. 光照少,孵化条件差
7.C 本题以某山地鸟类居留类型与海拔梯度变化方面的资料为载体,要求考生分析两种候鸟的另一栖居地的区域特征和区域差异,考查考生获取和解读地理信息并进行比较和分析的能力。 夏候鸟在另一栖居地越冬,说明另一栖居地冬季比该地温暖,其纬度应该比观测地低;冬候鸟在观测地越冬,说明其另一栖居地比观测地冷,其纬度应该比观测地高,故C项正确。但两地的降水情况具有不确定性,D项错误;A项对北半球而言正确,对南半球而言是错误的;B项对当地夏季而言正确,对冬季而言是错误的。故答案选C项。
8.B 本题以海拔200米左右和500米处的鸟类种数差异为背景,要求学生分析导致这种差异的原因,意在考查考生获取和解读图像信息并据此进行综合分析的能力。海拔200米左右的地区河湖湿地多,鸟类的食物来源更多,A项错;光照条件对鸟类的孵化条件影响不大,D项错;200米与500米的高差产生的气候差异很小,不足以影响鸟类的栖居情况,C错误;但200米左右的地区人类的生产生活活动频繁,对鸟类的生活惊扰多,故鸟类的种数偏少,B正确。故答案选B项。
(安徽省六安市2018年皖西高中教学联盟高三教学质量检测)黑鹤是一种进行长距离迁徙的候鸟,广泛分布于欧洲、亚洲和非洲大陆。它对栖息生存的环境要求较高,偏好在水质清澈的河流和沼泽觅食。下图是黑鹤分布与迁徙示意图。读图,完成9~11题。
9.黑鹤迁徙到甲地时
A. 甲地草木枯黄 B. 甲地处在3-4月
C. 乙地盛行东南风 D. 乙地正值水稻播种
0.长江中下游浅水湖泊是水鸟越冬地之一,但是黑鹤甚少问津,说明此处
A. 人类活动单一 B. 环境污染严重
C. 鱼虾等食物少 D. 栖息地范围小
11.欧洲路线沿途看到的自然景观是
A. 温带草原一亚热带常绿硬叶林—热带沙漠一热带草原
B. 温带荒漠一亚热带常绿阔叶林—热带沙漠—热带草原
C. 温带草原—亚热带常绿阔叶林—热带沙漠—热带草原
D. 温带荒漠—亚热带常绿硬叶林—热带沙漠_热带草原
9.A 黑鹤迁徙到甲地时属于北半球的冬季,甲地是热带草原,冬季草木枯黄,A对;甲地处在12-2月,B错;冬季乙地盛行西北风,C错;在长江中下游地区,早稻一般于3月底4月初播种,7月中下旬收获;中稻一般4月初至5月底播种,9月中下旬收获;晚稻一般于6月中下旬播种,十月上中旬收获,乙地不是水稻播种时间,D错。
10.B 人类活动单一不会影响鸟类越冬,A错;黑鹤偏好在水质清澈的河流和沼泽觅食,环境污染严重影响鸟类越冬,B对;鱼虾等食物丰富,栖息地范围大,CD错。
11. A 从图中可以看出黑鹤欧洲繁殖地主要在温带草原,欧洲路线沿途经过地中海气候区,热带沙漠气候区,热带草原气候区。看到的自然景观是温带草原一亚热带常绿硬叶林—热带沙漠一热带草原,选择A。
(湖南省怀化市2018届高三上学期期末考试试题) 天然大蚝生长在水流和缓的海域,附着在海底礁石上生长,以水中浮游生物和有机碎屑为食。茅尾海位于广西钦州湾北部,面积约135平方千米(不及鄱阳湖的1/20),海平面夏季稍高于冬季;水温适宜,咸淡适中,饵料丰富,非常造合大蚝生长。当地采取蚝排吊养方式大幅度增加了大蚝产量。下图为茅尾海位置及大蚝吊养景观图,读图完成12~4题。
12.关于茅尾海海平面夏季稍高于冬季的现象影响最小的因素是
A.海域面积的大小B.入海河流的流量C.夏季风D.全球变暖
13.图中最不可能发现大量蚝排的海域是
A.甲 B.乙 C.丙 D.丁
14.蚝排吊养方式能大幅度增加大蚝产量,其主要原因是蚝排吊养方式能够
A.使水流变得更和缓,易于摄取浮游饵料B.增加水域中浮游生物,饵料丰富
C.使大蚝接触水面广,摄取浮游饵料丰富
D.改变水域温度和盐度,增加养殖密度
12.D从图上看,茅尾海水域封闭,故海平面高低就取决于其周边陆上河流的补给的大小、季风的影响、海域面积的大小。其海平面夏季稍高于冬季,说明影响因素也要具有一定的季节变化,结合当地气候知识及本题所问的是影响因最小的因素,全球变暖对导致全球海平面上升冬夏都有影响。
13. A 从材料“天然大蚝生长在水流和缓的海域”、“水温适宜,咸淡适中,饵料丰富,非常适合大蚝生长”来看,甲处于茅尾海海域出口处,狭窄水流最急,故生长条件最不好;乙距出口较远且有不少岛屿,故水流较缓,饵料较丰富;丙、丁处于内海的河流入海口附近,水流缓慢且饵料丰富。
14. C 从图上看蚝排是立于水面之上,不可能使水流变得缓慢;当然也没有增加水中浮游生物;更不能改变水域温度和盐度;能改变的是大蚝接触的水面,从附着在海底礁石上生长到吊养在水中,接触水面大增,摄取浮游饵料就更丰富。
二、综合题
15.(20分)阅读图7和材料,完成下列要求。
金丝猴多栖息于2000-3000米的山区,植食,有垂直迁徙的习性。由于栖息地破坏和人为捕杀,数量稀少,已经成为我国濒危珍稀保护动物。贵州梵净山(海拔2-193米)有着世界上同纬度保存最完好的原始森林,繁衍着2600多种生物,成为人类难得的生态王国。“世界独生子”…黔金丝猴便是其中珍稀物种的代表。
(1)与三百万年前相比,描述十九世纪金丝猴分布范围发生的变化。(4分)
(2)说明梵净山成为黔金丝猴生存繁衍之地的有利条件。(10分)
(3)对于“设置生态走廊,将甲、乙两个金丝猴生存区域连成·体,以扩火其生存区域”的建议,有的学者赞成,有的学者反对,你支持哪种观点?清说明理由。
【命题立意】以贵州梵净山金丝猴栖息地环境变化为背景,考查学生获取解读地理信息的能力、调动和运用地理知识、描述和阐释地理事物的能力。
【试题解析】(1)考查学生描述地理事物空间变化的能力。(2)考查生物繁衍生存发展的有利条件,结合材料可从自然环境和人文环境两个方面作答。
(3)考查学生辩证分析、阐述地理事物的能力。赞同应从利于生态环境改善,利于保护,工程量小角度切入;反对从当前经济和社会发展影响的角度切入。
【试题答案】(1)分布范围明显减小(2分);由大块连片分布转变为分散的小块。(2分)
(2)纬度较低,全年气温适宜;山间河流众多,水源充足;山区植物种类丰富,食物来源广;山地有利于垂直迁徙;原始丛林,人迹罕至,受外界影响小;自然保护区的建立。(每点2分,任答5点共10分)
(3)赞成。理由:甲、乙两区域距离较近(3分);两者之间有张家界风景区可以利用,工程量小,成本低,易于开发建设(3分);扩大了金丝猴生存和活动空间。(每点3分,任答2点共6分)
反对。理由:两者之间是重要的农业、工业区(3分);人口众多,城市密集,建设难度大(3分)(或答人口迁移数量大,降低了土地的经济效益)。
16. (河北省石家庄市2017届高三毕业班第二次模拟)阅读图文材料,完成下列问题。
白头叶猴独产于中国广西西南部左江以南和明江以北喀斯特石山、土山镶嵌的狭小地带。喀斯特地貌(低峰丛洼地-峰丛谷地)的石山且有洞穴和石灰岩季雨林植被分布的区域是白头叶猴栖息地。近半个世纪以来,当地人口急剧增加,周边居民不断在峰丛洼地和谷地开垦土地,每年对薪柴的需求也远远大于该地区植物的生长量,加之野生动物保护意识淡薄,兰埔猎杀白头叶猴现象时有发生,白头叶猴正面临着生存危机。图7示意白头叶猴栖息地分布。
(1)描述该地区白叶头猴栖息地空间分布特征。(6分)
(2)分析影响该地区白叶头猴栖息地空间分布的原因。(8分)
(3)说明协调当地居民生产生活与野生动物栖息地保护的主要途径。(8分)
【答案】
(1)白头叶猴栖息地分布范围狭窄,总面积和单个栖息地面积小;(2分)各个栖息地不连续(呈斑块状)分布,相隔较远;(2分)弄康山区等为白头叶猴栖息地主要分布区,陇瑞山区、火连山区等原有栖息地白头叶猴种群已经消失。(2分)
(2)白头叶猴栖息地环境要求特殊,栖息地范围较小且不连续;(2分)区域人口大量增加,为了获取耕地和薪柴,砍伐森林,导致栖息地面积缩小;(2分)当地居民野生动物保护意识淡薄,滥捕猎杀,导致白头叶猴种群数量下降;(2分)铁路和公路从栖息地穿过,割裂栖息地之间联系。(2分)从而导致白头叶猴栖息地面积小且不连续,甚至消失。
(3)在石山地区实施退耕还林工程,为野生动物提供栖息地;(2分)推广沼气等新能源,解决生活用能问题,保护当地植被,促进生物多样性恢复;(2分)加强野生动物保护宣传和执法力度,禁止滥捕猎杀野生动物;(2分)合理规划交通线路,尽量避开野生动物栖息地,必须经过时,建设野生动物穿越道路的生态廊道。(2分)
【解析】本题以白头叶猴的生存与发展为背景,考查地理事物的分布描述,空间分布的成因、区域生态环境的可持续发展,意在考查学生的读图分析能力,材料信息的获取和解读能力,有效信息的提取与应用能力。
(1)本题主要考查描述地理事物的分布特点,一般要先整体,后局部。读图分析可知,白头叶猴栖息地分布范围比较狭窄,而且总面积和单个栖息地面积都较小;而且各个栖息地分布较为分散,呈斑块状,不连续分布,在距离上相隔较远;其中弄康山区等为白头叶猴栖息地主要分布区,陇瑞山区、火连山区等原有栖息地白头叶猴种群已经消失。
(2)本题主要考查白叶头猴栖息地空间分布的原因,需要从材料中获取信息,主要从自然原因和人为因素来进行分析。由材料中“白头叶猴独产于中国广西西南部左江以南和明江以北喀斯特石山、土山镶嵌的狭小地带”可知,白头叶猴对栖息地环境要求特殊,因此栖息地范围较小且不连续;由“人口急剧增加”“不断在峰丛洼地和谷地开垦土地”“薪柴的需求也远远大于该地区植物的生长量”可知,该区域由于人口大量增加,为了获取耕地和薪柴,砍伐森林,导致栖息地面积缩小;由“野生动物保护意识淡薄,烂捕猎杀白头叶猴”“面临着生存危机”说明,该地居民野生动物保护意识淡薄,滥捕猎杀,导致白头叶猴种群数量下降;由图示可知,铁路和公路从栖息地穿过,割裂栖息地之间联系,从而导致白头叶猴栖息地面积小且不连续,甚至消失。
(3)本题主要考查人类生产与保护动物的协调发展的措施。该措施要符合可持续发挥在哪的措施,在保护生态环境和生物多样性的基础之上,发展经济。为了满足农民的能源问题,可以推广沼气等新能源;在石山地区实施退耕还林工程,因地制宜发展经济,同时为野生动物提供栖息地;对已经破坏的森林植被,可以植树造林,恢复生态和生物多样性;同时要加强野生动物保护宣传和执法力度,禁止滥捕猎杀野生动物;合理规划交通线路,尽量避开野生动物栖息地,必须经过时,建设野生动物穿越道路的生态廊道。
17.(黑龙江省大庆实验中学2018届高三得分训练(三))读材料,回答问题。
材料一:珲春东北虎国家级自然保护区位于吉林省延边朝鲜族自治州东部中、俄、朝三国交界地带,主要保护对象为国际濒危物种、国家级重点保护野生动物东北虎及栖息地。该保护区是海洋性季风气候,地形以低山地为主,北部最高点海拔达973m,南部最低点海拔5m,盆地、台地、河谷、阶地、冲积扇三角洲均有发育。
材料二:近几年东北虎野生种群数量明显增加,其活动范逐步扩大。珲春林业局为更好地保护野生东北虎繁育种群,停止了部分伐区的木材生产作业,以及红松果林采集和林蛙养殖、人参种植等林地经济经营项目,经济损失数千万元。
材料三:下图为珲春水系图,图中阴影部位为东北虎保护区。
(1)分析保护区内地貌类型多样的原因。
(2)分析珲春自然保护区被认为是东北虎理想栖息地的原因。
(3)说明协调经济发展和野生动物保护的途径。
【答案】(1)位于地壳活跃地带,构造运动频繁,褶皱山地、盆地和谷地众多;降水较多,河流水系发育好,流水作用显著;地势起伏较大,上游坡徒流急,河流侵蚀作用强,河谷深窄;地壳隆起上升,河流下切台地阶地较多;中下游地形趋于平缓,河流沉积形成冲积扇和三角洲等地貌。
(2)珲春气候温和,生物资源丰富,东北虎食物充足:森林繁茂,人为干扰少;地貌类型多样,层峦叠嶂,利于东北虎栖息和捕食。
(3)重视规划,在保护野生动植物资源的同时尽量减少经济损失:加强宣传,发展生态旅游;延长林产品加工产业链,增加附加值。
【解析】(1)地貌的形成是内、外力共同作用得结果,内力作用塑造高山和低地。保护区位于地壳活跃地带,构造运动频繁,塑造了众多得褶皱山地、盆地和谷地;河谷、冲积扇三角洲等主要因流水侵蚀、沉积而成,东北地区受季风影响,降水较多,河流水系发育好,流水作用显著;地势起伏较大,上游地区水流急,河流侵蚀作用强,河谷深窄;中下游地形趋于平缓,河流沉积形成冲积扇和三角洲等地貌。河谷阶地主要是由于地壳隆起上升,河流下切而成。
(2)本题主要从东北虎的生存环境、食物来源、人类干扰等方面考虑。再结合当地的地形和气候即可作答。
(3)协调经济发展和野生动物保护的途径首先应做到合理规划,既发挥经济效益,又减少对野生动物栖息地的破坏;此外还应加强宣传,提高人们得环保意识;加强林区资源的开发,增加就业机会,提高居民收入,促进当地经济发展。
8.(山东省济宁市2018届高三第一次模拟考试试题)阅读图文材料,完成下列问题。(24分)
黄山短尾猴栖息地依赖于植物的物候期,其海拔范围随季节变化有明显的差异。近年来人类开垦种植茶园、竹林及人工投食现象,对短尾猴的栖息地与黄山的生态环境产生影响。下图示意黄山短尾猴各季节栖息地的海拔范围与林带的关系(图中1、2、3、4代表四个季节黄山短尾猴活动海拔范围)。
(1)判断图中1所代表的季节,并描述该季节黄山短尾猴栖息地活动范围的特征。(6分)
(2)分析季节4黄山短尾猴栖息地范围最广的原因。(6分)
(3)分析黄山短尾猴未在马尾松林范围内活动的原因。(6分)
(4)简述人类活动对黄山短尾猴带来的不利影响。(6分)
答案: (24分)
(1)冬季海拔600~900米;分布范围窄,仅位于常绿阔叶林带。(6分)
(2)春季,黄山短尾猴食物相对短缺,随天气逐渐转暖,各种植物的嫰芽、嫩叶等从麓向上逐渐生长发育,觅食短尾猴活动范围逐渐扩大。(6分)
(3)海拔低,受人类活动影响大;植被结构单一,地表植被不丰富;黄山短尾猴不喜食针叶(6分)
(4)人类开垦种植,破坏黄山短尾猴的栖息地,使其适宜栖息地面积减少;人为投食,限制了黄山短尾猴的活动范围,活动距离减小;对环境适应能力差,生存能力减弱。(6分)
19.(2018年高考《考试大纲》猜题卷(全国卷II、III)第五套)阅读材料,完成下列要求。
材料一 岩羊分布于我国青藏高原、内蒙古西部、甘肃、宁夏北部、新疆南部等地山区,善攀岩,肉可食,曾大量供应欧洲市场。多年来宁夏贺兰山国家级自然保护区采取封山禁牧禁猎措施,岩羊数量一直呈稳定增长趋势。目前保护区内岩羊种群的平均密度为4.4只/平方千米,核心区的岩羊种群密度高达8-12只/平方千米,居世界岩羊分布区之首。随着岩羊种群数量的增长,马麝、马鹿等同城分布的其他食草动物数量下降甚至濒危。
材料二 下表为岩羊的分布密度表。
材料三 豺是岩羊的天敌之一,豺已经从它们历史分布区城75%的范围内消失了。
(1)分析贺兰山地区与岩羊同域分布的马麝、马鹿等其他食草动物数量下降甚至濒危的原因。
(2)请你提出两条拯救马麝、马鹿的措施。
(3)读岩羊的分布密度表,分析三个地区中岩羊的分布密度不同的原因。
(4)近年来,架设在盐池湾自然保护区(甘肃)山涧内的红外线监测相机除了拍到豺结群活动的影像,还拍摄到了成群的岩羊。豺和岩羊在同一地区的同一地点多次出现、活动频繁。据此分析,该保护区接受保护以来发生了哪些重要变化?
【答案】(1)干旱气候区环境承载力有限;岩羊数量增多,哨食能力强,食物不足;天敌数量少 (2)适当捕杀岩羊,引入天敌捕食岩羊,平衡物种间的数量比例;人工驯养马麝、马鹿,并进行野外放生(其他回答合理亦可酌情给分) (3)气侯条件不同,环境承载力不同;距离市场近的地区,对岩羊的捕杀强度大;各区域保护力度不同 (4)植被覆盖率增加,动物种类和数量增加,生态环境得到改善。
【解析】整体分析:该题通过我国部分自然保护区内岩羊数量的变化材料,考查考生对生态系统中各要素的相互关系、地理环境各要素的认知。考查学生理解和掌握自然地理要素在地理环境形成和演变中的作用、区城存在的环境问题以及有关的治理保护措施。
(1)根据食物链和生态系统的知识可知植物数量稳定后,能够养活的动物数量和种类也相对稳定,如果食草动物中的某种或几种啃食能力强,则其他食草动物数量就会减少。
(2)主要靠增加岩羊天敌、人工捕杀岩羊、喂食啃食能力较弱的食草动物等方式来干预,维持马麝、马鹿等的数量,使其不至于灭绝。
(3)从三地的位置可以看出气候有差异,环境承载力不同。且新疆距离欧洲市场近,捕猎多,岩羊密度小。同时也反映出各地保护的力度不同。
(4)自然保护区内封山禁牧繁猎后,保护区接受保护后,在生物多样性和生态环境方面发生明显改变,生物的多样性增加,生态得以改善。
20.(广东省茂名市2018届高三5月五校联考)阅读图文材料,完成下列要求。
材料 北京雨燕是北京奥运会吉祥物“妮妮”的原型,常以古城楼等老建筑为巢址,因此又被称为“楼燕”。北京雨燕于春夏季在北京繁殖,每年7月中下旬开始迁徙,次年4月归来。通过为北京雨燕安装光敏定位仪,专家们掌握了北京雨燕的行踪。这种光敏定位仪重量仅0.65克,续航时间长达两年,通过记录周围环境光照强度的周期性变化,来估测鸟类的地理位置,经度值由日出和日落时间的中间点确定,纬度则由当天的日照长度计算得出。北京雨燕越冬地主要集中在南非、博茨瓦纳和纳米比亚三国,核心区域为三国交界处的喀拉哈里跨境国家公园及周边。这里主要的生境为稀树草原,专家发现雨燕迁徙路线选择避免海洋,绕过天山山脉、喜马拉雅山脉等高海拔地区,迁徙路线的单程距离超过1.6万千米,全年迁徙距离约为3.8万千米,其一生往返的旅程相当于地球到月球的距离。在20世纪前期,北京雨燕数量达5万只,近十几年只有3千只左右。为了防止雨燕筑巢、排泄物弄脏环境,北京很多名胜古迹都加设了遮挡缝隙的防鸟网。下图为北京雨燕迁徙路线示意图。
(1)说明喀拉哈里跨境国家公园成为北京雨燕越冬地的原因。
(2)简述北京雨燕选择的迁徙路线及途中停留地点具备的有利条件。
(3)分析近十几年北京雨燕数量锐减的原因。
(4)评价光敏定位仪用于北京雨燕迁徙路线追踪的条件。
【答案】(1)位于南半球热带稀树草原地区,草木繁茂,气温较高;1月-次年2月属于湿季,水源丰富,昆虫草籽等食物丰富;属于国家公园,环境保护状况好,居民保护意识强(2)迁徒路线选择经过陆地,避开海洋,可以中途停歇;绕过高海拔地区,可避免过多的能量消耗;中途停留地选择在里海沿岸、乍得草原刚果雨林分布地区,可停歇休养和补充能量(任答2点)(3)城市化的发展,水面、植被面积减少,雨燕栖息地减少;大量古建筑、传统民居被拆除;防鸟网的应用,雨燕繁殖地减少;杀虫剂、环境污染导致食物来源减少 (4)优点:重量轻,避免加大雨燕迁徙负担;续航时间长,可持续不间断记录雨燕飞行踪迹;精度高,可准确得出雨燕地理坐标、飞行时间与飞行速度(任答2点)缺点:易受天气状况影响,恶劣的天气条件下,记录到的光照信息会与实际有所出入,得到的地理坐标误差较大;春分、秋分前后的时间段,不同纬度地区的日照时长无显著差异,根据日照长度得到的纬度数据误差较大
【解析】(1) 北京雨燕属于迁徙鸟类,其迁徙是为了获得温暖舒适的环境和丰足的食物。喀拉哈里跨境国家公园位于南半球热带稀树草原地区,草木繁茂,气温较高;北京雨燕迁徙到这里时这里恰逢湿季,水源丰富,昆虫草籽等食物丰富;这里是国家公园,环境保护状况好,避免人为伤害少,据此,这里成为北京雨燕的越冬地。
(2)迁徒路线选择地具有地势相对较低,多位于陆地湖泊边缘、湿地、雨林地区,这是出于休憩、觅食、节能、补养的考虑。选择经过陆地,避开海洋,可以中途停歇;绕过高海拔地区,可避免过多的能量消耗;中途停留地选择在里海沿岸、乍得草原刚果雨林分布地区,可停歇休养和补充能量。
(3) 近十几年北京城市化的发展,使得雨燕的生存环境被破坏,栖息地减少、繁殖地减少;杀虫剂、环境污染导致食物来源减少,使得雨燕觅食受影响,最终导致雨燕数量锐减。
(4) )评价光敏定位仪用于北京雨燕迁徙路线追踪的条件既要考虑优点也要分析缺点。优点是仪器重量轻,避免加大雨燕迁徙负担;续航时间长,可持续不间断记录雨燕飞行踪迹;精度高,可准确得出雨燕地理坐标、飞行时间与飞行速度。缺点是仪器易受天气状况影响,恶劣天气会使获得结果与实际有出入、误差较大;春分、秋分前后的时间段,不同纬度地区的日照时长无显著差异,根据日照长度得到的纬度数据误差较大。
【点睛】
北京雨燕属于迁徙鸟类,其迁徙是为了获得温暖舒适的环境和丰足的食物。鸟类迁徒路线选择地要从安全、休憩、觅食、节能、补养等方面综合考虑。评价光敏定位仪用于北京雨燕迁徙路线追踪的条件既要考虑优点也要分析缺点。
21.(广东省广州市2018年高三第三次调研考)阅读图文材料,完成下列要求。
沙虫又叫海人参,它生长在沿海沙质滩涂的中、低潮区及潮下带,在涨潮时钻出沙面,退潮时藏身沙中。沙虫对生长环境的质量十分敏感,一旦污染则不能成活,因而有“环境标志生物”之称。沙虫要求的生活条件苛刻,生活的沙地要求含沙量70%以上,还要求松、粗,若沙质太细、粘实均不利于沙虫生活;水的盐度要求25%左右,过咸过淡都不利于沙虫生长;水温不能过冷,水温低则沙虫不长。
光村镇位于海南岛的西北部,濒临北部湾,地跨东经109.5°、北纬19.5° 。光村镇有2万多亩可采挖沙虫的海滩,赶海挖沙虫的传统由来已久。
(1)指出沙虫生长的海洋环境特点。
(2)分析光村镇沿海滩涂适合沙虫生长的条件。
(3)说明光村镇光渔民赶海挖沙虫的时间规律。
(4)分析光村镇长年累月的采挖,但是沙虫产量却保持着相对稳定的原因。
【答案】(1)热带水质洁净、有潮汐(潮间带)、沙质为主的海洋滩涂环境。(2)拥有大面积泥沙质滩涂;杨桥江注入海洋,淡水与海水交汇,盐度适中、藻类丰富,沙虫饵料充足;位于热带浅海湾内,风浪小,地势平缓,水流相对缓慢,适合沙虫栖息生长 (3)挖沙虫时间每天时刻随着潮汐而变化;退潮期间、滩涂出露的短暂时间 (4)大面积泥沙质滩涂沙虫繁殖快、数量巨大;水质洁净,滩涂环境不受破坏;挖沙虫时间短暂,采挖数量与繁殖更新大致平衡
【解析】(1)由材料可知,沙虫生长在海南岛沿海沙质滩涂的中、低潮区及潮下带,且对水温、水质要求极高,生活条件苛刻。因此,沙虫喜欢热带、水质洁净、有潮汐(潮间带)、沙质为主的海洋滩涂环境。
(2)读材料可知,沙虫栖息于沿海滩涂一带泥沙质的海域,以泥沙和藻类为食,淡水与海水交汇处是优质沙虫生长的绝佳地点。光村镇濒临海洋,拥有较长海岸线和大面积泥沙质滩涂;杨桥江注入海洋,淡水与海水交汇,藻类丰富,沙虫饵料充足,利于沙虫生长和繁殖;同时沙虫在涨潮时钻出沙面,退潮时藏身沙中,光村镇位于海湾内,风浪小,地势平缓,水流相对缓慢,适合沙虫栖息生长。
(3)光村镇光渔民赶海挖沙虫的时间规律应该与沙虫的活跃度有关,根据材料,沙虫“在涨潮时钻出沙面,退潮时藏身沙中”,因此沙虫随潮汐运动,故挖沙虫时间每天时刻随着潮汐而变化;必须抓住退潮期间、滩涂出露的短暂时间。
(4)光村镇长年累月的采挖,但是沙虫产量却保持着相对稳定,一方面说明该地沙虫繁殖的水质及滩涂环境保持好,有大面积泥沙质滩涂,沙虫繁殖快、数量巨大;另一方面虽然采挖沙虫时间长,但沙虫活跃时间段,挖沙虫时间短暂,采挖数量与繁殖更新大致平衡。
22.(人教版高中地理高考地理模拟试题精编 (十八))阅读材料,完成下列问题。
材料一 蜜蜂可以大量集中采蜜的地方被称为蜜源地。东非高原是世界蜂蜜生产和出口的重要地区,蜜源地集中在埃塞俄比亚、坦桑尼亚、肯尼亚三国,这三国的蜂蜜产量占非洲蜂蜜总产量的70%以上。受多种因素的影响,非洲蜂蜜的国际市场占有率低、竞争力弱。右图为埃塞俄比亚、肯尼亚、坦桑尼亚三国位置示意图。
材料二 非洲蜂有着极强的繁殖能力和迁徙能力,其产蜜能力也较高。然而近年来,自然灾害频发,蜜蜂觅食和采集花蜜受到较大威胁。
(1)东非高原蜜源地易遭遇水旱灾害,说明该自然灾害的成因及其对蜂蜜生产的不利影响。
(2)分析东非高原地区蜜源种类多,蜂群繁殖速度快的原因。
(3)为促进非洲蜂蜜产业的发展,请你提出一些可行性措施。
【答案】(1)原因:全球气候变化、全球大气环流异常导致热带草原地区的蒸发、降水条件发生变化,从而使得水旱灾害多发。不利影响:蜜源地植被生长受到威胁,蜂蜜产量减少。
(2)蜜源种类多的原因:地处热带,水热条件较好,利于植被生长;地势落差大,气候的垂直差异性明显,自然环境复杂,植被(蜜源)种类丰富。蜂群繁殖速度快的原因:地处热带,气温高,利于生物快速繁殖。
(3)保护蜜源地自然环境;提高防灾、减灾能力;延长产业链,提高蜂蜜加工水平;加大宣传力度,着力打造蜂蜜品牌,开拓国际市场;改进蜂蜜生产方式,规模化饲养蜜蜂,实现科学化管理等。
【解析】考查自然灾害、区域经济发展等知识。
第(1)题,东非高原水旱灾害频发,全球气候变化和全球大气环流异常是水旱灾害多发的根本原因。水旱灾害会威胁植被生长,从而影响蜂蜜生产。
第(2)题,东非高原自然环境复杂,植被种类丰富;位于热带,气候条件利于生物快速繁殖。
第(3)题,从保护蜜源地自然环境、提高防灾减灾能力、提高蜂蜜加工水平等方面分析。
23.(江西省新余市第一中学2018届高三第二模拟)阅读图文材料,完成下列问题。
滇金丝猴,被称为世界上最高贵的猴子,它栖息在海拔3000米以上的高山针叶林带,活动范围可从2500米到5000米的高山,以松萝针叶林的嫩叶、花苞等为食。滇金丝猴主要分布在金沙江与澜沧江之间狭长地带。现存自然种群几乎均处在相互隔离状态,各自然种群之间已不可能进行基因交流。
(1)描述图示两江地带滇金丝猴种群栖息地的分布特征。
(2)分析两江狭长地带有利于滇金丝猴生存的原因。
(3)说明导致两江地带滇金丝猴种群相互隔离的人为原因。
【答案】(1)分布在两江南北狭长地带;分布高差大;北多南少;分布相对隔离,呈孤岛状。
(2)海拔高,垂直高度大,活动空间大;高山针叶林分布广,食物来源丰富;山高谷深,天敌数量少。
(3)居民点扩张;道路的修建;当地人口增长,毁林开荒、放牧等人类活动对森林的砍伐,破坏了栖息地环境。
【解析】本题主要考查地理的分布特征、影响生物多样性的分布的因素等相关知识,意在考查学生的读图分析能力和相关知识的迁移应用能力。
(1)本题主要考查地理事物的分布特征,一般情况下为先整体,在局部。读图分析可知,两江地带滇金丝猴种群栖息地主要分布在两江狭长地带,分布的高差较大,北多南少,分布相对隔离,呈孤岛状。
(2)读材料分析可知,滇金丝猴栖息在海拔3000米以上的高山针叶林带,活动范围可从2500米到5000米的高山。该地位于横断山区,高山峡谷,海拔高,垂直高度大,活动空间大;海拔高,高山针叶林分布广,食物来源丰富;山高谷深,天敌数量少,有利于滇金丝猴的生存。
(3)本题主要考查影响滇金丝猴种群分布的人为原因。由材料分析可知,两江地带滇金丝猴种群相互隔离,分布分散,主要与居民点扩张、道路的修建;以及当地人口增长,毁林开荒、放牧等人类活动对森林的砍伐,破坏了栖息地环境等有关。
点睛:面状分布地理事物的描述:
“面”状分布应说明该地理事物的分布范围,即东南西北的界限;或该地理事物在某地理事物的分布方位及大致的面积。在描述面状地理事物的题目当中,相对而言其比例尺往往较大。
描述角度:范围(方位)+面积(大小、面积的变化)+伸展方向+极值区的分布。
相关资料
更多

