还剩21页未读,
继续阅读
2019届二轮复习 物质结构 元素周期律 学案(全国通用) (3)
展开
专题四 物质结构 元素周期律
最新考纲解读
命题热点透析
1.了解元素、核素和同位素的含义。
2.了解原子构成。了解原子序数、核电荷数、质子数、中子数、核外电子数以及它们之间的相互关系。
3.了解原子核外电子排布规律。
4.掌握元素周期律的实质。了解元素周期表(长式)的结构(周期、族)及其应用。
5.以第三周期为例,掌握同一周期内元素性质的递变规律与原子结构的关系。
6.以ⅠA和ⅦA族为例,掌握同一主族内元素性质的递变规律与原子结构的关系。
7.了解金属、非金属元素在元素周期表中的位置及其性质递变规律。
8.了解化学键的定义。了解离子键、共价键的形成。
命题热点
考查方式
1.原子结构、元素性质及其推断
2.元素周期律
3.离子化合物、共价化合物的判断及电子式的书写
在高考中,通常以选择题的形式出现,根据核外电子排布规律、元素周期表结构特征先推断元素,再结合元素周期律、化学键和元素化合物等相关知识进行考查
主干知识梳理
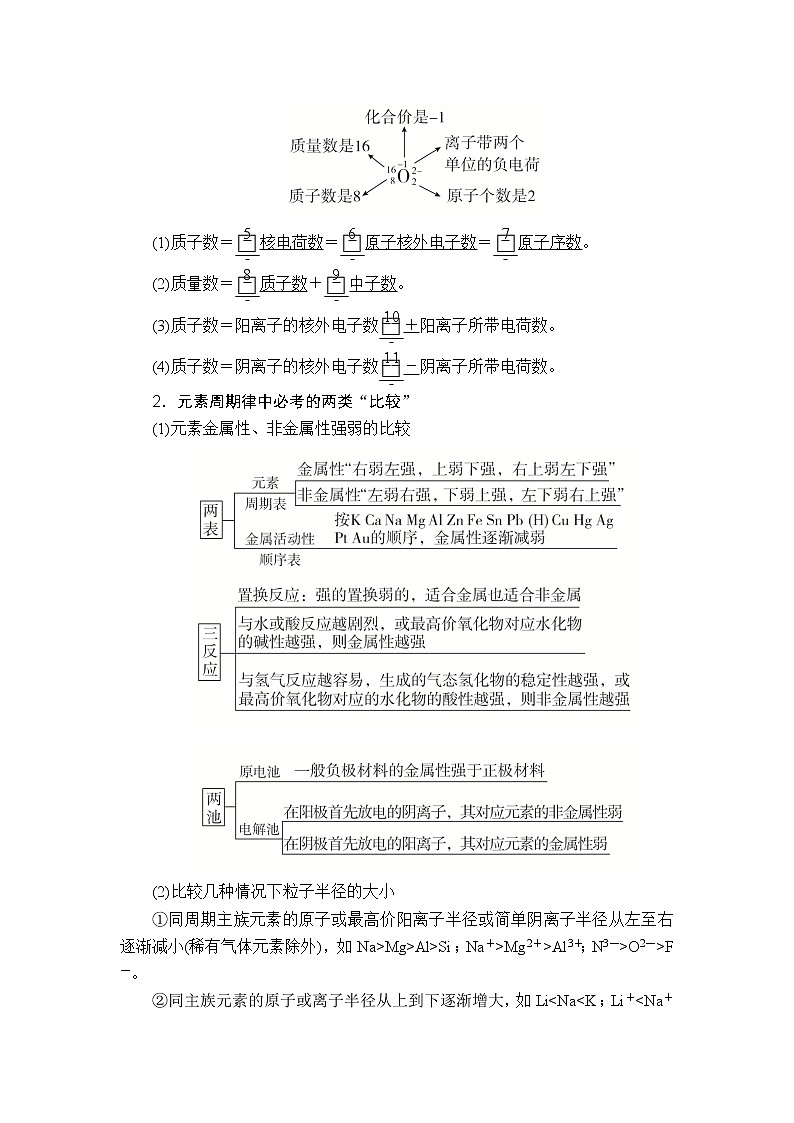
1.正确把握一个信息丰富的符号和四个“关系式”
如过氧根离子:
(1)质子数=核电荷数=原子核外电子数=原子序数。
(2)质量数=质子数+中子数。
(3)质子数=阳离子的核外电子数+阳离子所带电荷数。
(4)质子数=阴离子的核外电子数-阴离子所带电荷数。
2.元素周期律中必考的两类“比较”
(1)元素金属性、非金属性强弱的比较
(2)比较几种情况下粒子半径的大小
①同周期主族元素的原子或最高价阳离子半径或简单阴离子半径从左至右逐渐减小(稀有气体元素除外),如Na>Mg>Al>Si;Na+>Mg2+>Al3+;N3->O2->F-。
②同主族元素的原子或离子半径从上到下逐渐增大,如Li
③电子层结构相同的离子半径随核电荷数的增加而减小,如O2->F->Na+>Mg2+>Al3+。
④核电荷数相同(即同种元素)的微粒,核外电子数越多,半径越大,如Fe3+
3.化学键与物质类别的关系特例
(1)含有离子键的化合物一定是离子化合物,但离子化合物中可能含有共价键,如Na2O2。
(2)只含有共价键的化合物一定是共价化合物。
(3)由金属元素和非金属元素组成的化合物不一定是离子化合物,如AlCl3是共价化合物;只含有非金属元素的化合物不一定是共价化合物,如铵盐。
(4)非金属单质不一定含有共价键,如稀有气体。
(5)气态氢化物是共价化合物,只含共价键,如NH3,而金属氢化物是离子化合物,含离子键,如NaH。
高频考点探究
考点1 微粒结构及相互作用力
例1 (2017·北京高考)2016年IUPAC命名117号元素为Ts(中文名“”,tián),Ts的原子核外最外层电子数是7。下列说法不正确的是( )
A.Ts是第七周期第ⅦA族元素
B.Ts的同位素原子具有相同的电子数
C.Ts在同族元素中非金属性最弱
D.中子数为176的Ts核素符号是Ts
答案 D
解析 A对:Ts的原子序数为117,其原子核外最外层电子数是7,则Ts元素处于周期表的第七周期第ⅦA族。B对:Ts元素的同位素原子具有相同的电子数和不同的中子数(或质量数)。C对:Ts元素与F、Cl、Br、I、At元素同处于第ⅦA族,从上到下,原子半径逐渐增大,则元素的非金属性逐渐减弱,故Ts在同族元素中非金属性最弱。D错:核电荷数为117、中子数为176的Ts核素,其质量数为117+176=293,该核素应表示为Ts。
同位素、同素异形体、同分异构体、同系物
同位素
同素异形体
同分异构体
同系物
概念
质子数相同,中子数不同的同一种元素的不同原子之间互为同位素
同种元素组成的结构不同的单质之间互为同素异形体
分子式相同,结构不同的化合物互为同分异构体
结构相似,在分子组成上相差一个或若干个CH2原子团的物质互称同系物
对象
原子之间
单质之间
一般为有机化合物之间
有机化合物之间
化学性质
几乎完全相同
相似,一定条件下可以相互转化
可能相似也可能不同
相似
实
例
H、H、H
金刚石、石墨、C60;红磷与白磷;O2与O3
CH3COOH、HCOOCH3
甲烷、乙烷、丙烷;乙烯、丙烯;甲酸、乙酸
1.下列说法正确的是( )
A.Pu与U互为同位素,Pu与Pu互为同素异形体
B.CH4和CCl4中,每个原子的最外层都具有8电子稳定结构
C.由阳离子和阴离子结合生成的化合物一定是离子化合物
D.干冰和石英晶体中的化学键类型相同,熔化时需克服微粒间的作用力类型不相同
答案 D
解析 Pu与U的质子数不同,二者不属于同位素,Pu与Pu 的质子数相同,中子数不同,二者互为同位素,而不是同素异形体,A错误;CH4中H的最外层具有2电子稳定结构,B错误;由阳离子和阴离子结合生成的化合物不一定是离子化合物,如NH+OH-===NH3·H2O,C错误;干冰和石英晶体中的化学键类型相同,熔化时需克服微粒间的作用力分别是分子间作用力和共价键,D正确。
2.在“石蜡→液体石蜡→石蜡蒸气→裂化气”的变化过程中,被破坏的作用力依次是( )
A.范德华力、范德华力、范德华力
B.范德华力、范德华力、共价键
C.范德华力、共价键、共价键
D.共价键、共价键、共价键
答案 B
解析 “石蜡→液体石蜡→石蜡蒸气”属于物质的“三态”变化,为物理变化,破坏了范德华力;“石蜡蒸气→裂化气”属于化学变化,破坏了共价键。
3.原子序数依次增大的元素a、b、c、d,它们的最外层电子数分别为1、6、7、1。a-的电子层结构与氦相同,b和c的次外层有8个电子,c-和d+的电子层结构相同。下列叙述正确的是( )
A.a元素的三种核素的氧化物互为同素异形体
B.a和其他3种元素均能形成共价化合物
C.d和其他3种元素均能形成离子化合物
D.元素a与b、c、d均能形成18电子微粒
答案 C
解析 根据a-与氦具有相同电子层结构可确定a为H,结合b、c次外层均为8个电子,且最外层电子数分别
为6和7,可确定b、c分别为S和Cl,因c-和d+的电子层结构相同,可确定d为K。H的三种核素分别是1H、2H、3H,三种核素的氧化物是化合物,同素异形体是单质,A错误;H与K形成的KH是离子化合物,B错误;K与S、Cl、H均形成离子化合物,C正确;H与K、S、Cl形成KH、H2S、HCl,KH为20电子微粒,H2S、HCl为18电子微粒,D错误。
考点2 元素周期表 元素周期律
例2 (2017·天津高考)根据元素周期表和元素周期律,判断下列叙述不正确的是( )
A.气态氢化物的稳定性:H2O>NH3>SiH4
B.氢元素与其他元素可形成共价化合物或离子化合物
C.图中所示实验可证明元素的非金属性:Cl>C>Si
D.用中文“”(ào)命名的第118号元素在周期表中位于第七周期0族
答案 C
解析 气态氢化物稳定性与非金属性一致,非金属性O>N>Si,所以气态氢化物稳定性H2O>NH3>SiH4,A正确;氢元素可与非金属元素形成共价化合物(如H2O)和离子化合物(如NH4H),也可以与某些金属形成离子化合物(如NaH),B正确;该实验只能证明酸性:HCl>H2CO3>H2SiO3,由于HCl是无氧酸,不能用于元素非金属性强弱的比较,C错误;根据元素周期表知识判断,D正确。
1.元素周期表中重要规律
(1)三角递变规律
相邻的四种元素关系如图所示:,则有原子半径C>A>B,C>D>B;金属性C>A>B,C>D>B;非金属性B>A>C,B>D>C。
(2)相似规律
同主族元素性质相似,位于左上和右下对角线位置的元素性质相似,相邻元素性质差别不大。
(3)电子排布规律
原子最外层电子数大于或等于3而又小于8的元素一定是主族元素;原子最外层电子数为1或2的元素可能是主族、副族或0族(He)元素;原子最外层电子数为8的元素是稀有气体元素。
2.含量、性质特殊的元素
含量或性质特点
元素
含量或性质特点
元素
地壳中含量
O>Si> Al>Fe
常温单质气态且有颜色的短周期元素
F、Cl
单质硬度最大
C(金刚石)
单质熔点最高
金属W,非金
属C(石墨)
气态氢化物与最
高价含氧酸成盐
N
单质常温
下呈液态
金属Hg,非金属Br
单质最轻
非金H,金属Li
单质与水反应最剧烈的非金属元素
F
4.下列有关性质的比较,不能用元素周期律解释的是( )
A.酸性:H2SO4>H3PO4
B.非金属性:Cl>Br
C.碱性:NaOH>Mg(OH)2
D.热稳定性:Na2CO3>NaHCO3
答案 D
解析 同周期元素从左向右非金属性逐渐增强,故非金属性S>P,所以H2SO4的酸性大于H3PO4,A正确;同主族元素由上到下非金属性逐渐减弱,故非金属性Cl>Br,B正确;同周期元素从左向右金属性逐渐减弱,Na的金属性比Mg的强,则NaOH的碱性比Mg(OH)2的强,C正确;盐的热稳定性与元素周期律无直接关系,D错误。
5.硒为第四周期、第ⅥA族元素,根据它在元素周期表中位置推测,硒不可能具有的性质是( )
A.硒的氧化性比硫弱
B.可以存在至少三种以上的化合价
C.SeO3对应水化物的酸性比HBrO4弱
D.硒化氢的分子式为SeH3
答案 D
解析 A项,非金属性:S>Se,硒的氧化性比硫弱,正确;B项,S有-2、+4、+6等价态,则硒可以存在至少三种以上的化合价,正确;C项,非金属性:Br>Se,则最高价氧化物对应的水化物的酸性:HBrO4>H2SeO4,正确;D项,硒化氢的分子式为H2Se,错误。
6.短周期元素X、Y、Z、W在元素周期表中的相对位置如图所示,其中W原子的最外层电子数是最内层电子数的3倍。下列判断正确的是( )
A.原子半径:W>Z>Y>X
B.含Y元素的硫酸盐溶液可以和强酸、强碱反应
C.最简单气态氢化物的热稳定性:Z>W
D.X的氢化物与X的最高价氧化物对应水化物能形成离子化合物
答案 D
解析 W原子的最外层电子数是最内层电子数的3倍,推出W为O或S,根据元素周期表的结构,W为S,X为N,Z为Si,Y为Al。原子半径Al>Si>S>N,A错误;Al3+和强碱反应、不和强酸反应,B错误;非金属性越强,其氢化物越稳定,非金属性S>Si,稳定性H2S>SiH4,C错误;X的氢化物是NH3,X的最高价氧化物对应水化物是HNO3,两者发生反应生成NH4NO3,铵盐属于离子化合物,D正确。
考点3 元素“位-构-性”的综合推断
例3 (2018·全国卷Ⅰ)主族元素W、X、Y、Z的原子序数依次增加,且均不大于20。W、X、Z最外层电子数之和为10;W与Y同族;W与Z形成的化合物可与浓硫酸反应,其生成物可腐蚀玻璃。下列说法正确的是( )
A.常温常压下X的单质为气态
B.Z的氢化物为离子化合物
C.Y和Z形成的化合物的水溶液呈碱性
D.W与Y具有相同的最高化合价
答案 B
解析 主族元素W、X、Y、Z的原子序数依次增加,且均不大于20。W与Z形成的化合物可与浓硫酸反应,其生成物可腐蚀玻璃,生成物是HF,因此W是F,W与Y同族,则Y是Cl。W、X、Z的最外层电子数之和为10,则X、Z应分别是Mg、K或Na、Ca,金属钠或镁常温常压下是固态,A错误;CaH2或KH中含有离子键,属于离子化合物,B正确;Y与Z形成的化合物是氯化钾或氯化钙,其水溶液都呈中性,C错误;F是最活泼的非金属,没有正价,Cl元素的最高价是+7价,D错误。
1.必须掌握的几个关系式
(1)电子层数=周期序数(Pd除外)。
(2)中性原子:质子数=原子序数=核外电子数=核电荷数。
(3)主族元素:最外层电子数=价电子数=主族序数=最高正价(O、F除外)。
(4)主族元素:最高正化合价=主族序数(O、F除外);
最低负化合价=主族序数-8。
2.已知元素原子(离子)的核外电子排布
核外电子排布电子层数、最外层电子数周期序数、族序数单质及化合物的性质
3.已知单质或化合物的特性
4.已知元素在周期表中的位置
7.a、b、c三种主族元素在元素周期表中的位置如图所示,下列说法正确的是( )
A.若b的最高价氧化物对应的水化物为H2bO4,则a的简单氢化物的化学式为aH3
B.若b的单质可作半导体材料,则c的单质不可能作半导体材料
C.若b的单质易与H2化合,则c的单质更易与H2化合
D.a与b容易形成离子化合物
答案 A
解析 若b的最高价氧化物对应的水化物为H2bO4,即b的最高正化合价为+6,b为S,再利用a、b在元素周期表中的位置知,a为N,a的简单氢化物的化学式为aH3,A正确;若b是Si,则c是Ge,Si单质和Ge单质均可作半导体材料,B错误;同主族元素从上到下非金属性逐渐减弱,因此c的单质与H2化合比b的单质与H2化合难,C错误;若b为非金属元素,则a的金属性很弱,故a、b不易形成离子化合物,D错误。
8.第三周期元素X、Y、Z、W的最高价氧化物溶于水可得四种溶液,其中Y的最高价氧化物对应水化物为三元中强酸。常温下0.01 mol·L-1这四种溶液的pH与该元素原子半径的关系如图所示。下列说法正确的是( )
A.气态氢化物的稳定性:Z>W>Y
B.简单离子半径:Z
C.Y元素存在同素异形体
D.X和Y的最高价氧化物对应水化物恰好中和时,溶液呈中性
答案 C
解析 第三周期元素中,X的最高价氧化物对应水化物的溶液pH为12,氢氧根离子浓度为0.01 mol·L-1,故为一元强碱,则X为Na;Y、W、Z的最高价氧化物对应水化物的溶液pH均小于7,均为酸,W最高价含氧酸溶液中氢离子浓度为0.01 mol·L-1,故为一元强酸,则W为Cl;最高价含氧酸中,Z对应的pH更小,则Z为S;Y的最高价含氧酸为三元中强酸,故Y为P。非金属性Cl>S>P,气态氢化物的稳定性HCl>H2S>PH3,故A错误;电子层结构相同,核电荷数越大离子半径越小,离子半径S2->Cl-,故B错误;Y为磷元素,单质有红磷、白磷,故C正确;X和Y的最高价氧化物对应水化物分别为NaOH、磷酸,恰好中和生成磷酸钠,溶液中磷酸根离子水解,溶液呈碱性,故D错误。
9.常温下,A是只含X和Y两种短周期元素的气体,X的原子序数小于Y,甲、乙、丙分别是X、Y、Z元素的单质,Z是地壳中含量最高的元素。甲、乙、丙和B、C、D都是常见的物质,其转化关系如图所示。下列说法正确的是( )
A.原子半径:Z>X>Y
B.常温常压下,Z的氢化物为气态
C.反应②为化合反应,反应③为置换反应
D.由X、Y、Z三种元素组成的化合物可能是离子化合物
答案 C
解析 Z是地壳中含量最高的元素,则Z为氧元素,丙为O2;A是由X和Y两种短周期元素组成的气体,短周期元素形成的气态化合物主要为氧化物和氢化物,A在足量O2中燃烧生成两种物质,则A为氢化物,又X的原子序数小于Y,所以X为氢元素,甲为H2。假设Y为碳元素,则乙为碳单质,A可以为CxHy;A在足量氧气中燃烧生成CO2与H2O,由C+碳―→甲(H2)+D可推出,C为H2O,B为CO2,D为CO;H2O+CCO+H2,CO2+C2CO,均符合图中转化关系,则假设成立。综上所述,X为氢元素,Y为碳元素,Z为氧元素。同周期主族元素从左向右原子半径逐渐减小,氢元素原子半径最小,则原子半径Y>Z>X,故A错误;Z的氢化物为H2O或H2O2,由于分子间含氢键,分子间作用力较强,所以H2O和H2O2在常温常压下均为液态,故B错误;反应②属于化合反应,反应③属于置换反应,故C正确;X为氢元素,Y为碳元素,Z为氧元素,三者不能组成离子化合物,故D错误。
1.(2018·全国卷Ⅱ)W、X、Y和Z为原子序数依次增大的四种短周期元素。W与X可生成一种红棕色有刺激性气味的气体;Y的周期数是族序数的3倍;Z原子最外层的电子数与W的电子总数相同。下列叙述正确的是( )
A.X与其他三种元素均可形成两种或两种以上的二元化合物
B.Y与其他三种元素分别形成的化合物中只含有离子键
C.四种元素的简单离子具有相同的电子层结构
D.W的氧化物对应的水化物均为强酸
答案 A
解析 根据分析可知W、X、Y和Z分别是N、O、Na、Cl。则氧元素与N、Na、Cl三种元素均可形成两种或两种以上的二元化合物,例如NO、NO2、Na2O、Na2O2、Cl2O7、ClO2等,A正确;过氧化钠中含有离子键和共价键,B错误;N、O、Na三种元素的简单离子具有相同的电子层结构,均是10电子微粒,氯离子是18电子微粒,C错误;亚硝酸为弱酸,D错误。
2.(2017·全国卷Ⅰ)短周期主族元素W、X、Y、Z的原子序数依次增大,W的简单氢化物可用作制冷剂,Y的原子半径是所有短周期主族元素中最大的。由X、Y和Z三种元素形成的一种盐溶于水后,加入稀盐酸,有黄色沉淀析出,同时有刺激性气体产生。下列说法不正确的是( )
A.X的简单氢化物的热稳定性比W的强
B.Y的简单离子与X的具有相同的电子层结构
C.Y与Z形成的化合物的水溶液可使蓝色石蕊试纸变红
D.Z与X属于同一主族,与Y属于同一周期
答案 C
解析 氨可作制冷剂,所以W是氮;钠是短周期元素中原子半径最大的,所以Y是钠;硫代硫酸钠与稀盐酸反应生成黄色沉淀硫单质和刺激性气味的气体二氧化硫,所以X、Z分别是氧、硫。非金属性X强于W,所以X的简单氢化物的热稳定性强于W的,A正确;Y、X的简单离子都具有与氖原子相同的电子层结构,B正确;硫化钠水解使溶液呈碱性,该溶液使红色石蕊试纸变蓝,C错误;S、O属于第ⅥA族,S、Na属于第三周期,D正确。
3.(2017·全国卷Ⅲ)短周期元素W、X、Y和Z在周期表中的相对位置如表所示,这四种元素原子的最外层电子数之和为21。下列关系正确的是( )
A.氢化物沸点:W
B.氧化物对应水化物的酸性:Y >W
C.化合物熔点:Y2X3
D.简单离子的半径:Y
答案 D
解析 由图表及题干信息可知,W为N元素、X为O元素、Y为Al元素、Z为Cl元素;NH3分子间有氢键,其沸点比HCl高,A错误;Al(OH)3显两性,N元素的氧化物对应的水化物HNO3、HNO2均显酸性,B错误;Al2O3是离子晶体,熔点高,而AlCl3是分子晶体,熔点低,C错误;Al3+和O2-电子层结构相同,核电荷数大,离子半径小,D正确。
4.(2016·全国卷Ⅰ)短周期元素W、X、Y、Z的原子序数依次增加。m、p、r是由这些元素组成的二元化合物,n是元素Z的单质,通常为黄绿色气体,q的水溶液具有漂白性,0.01 mol·L-1r溶液的pH为2,s通常是难溶于水的混合物。上述物质的转化关系如图所示。下列说法正确的是( )
A.原子半径的大小W
B.元素的非金属性Z>X>Y
C.Y的氢化物常温常压下为液态
D.X的最高价氧化物的水化物为强酸
答案 C
解析 Z的单质为黄绿色气体,n为Cl2,因此Z为氯元素。0.01 mol·L-1 r的水溶液pH为2,说明r为一元强酸。则r为HCl,然后根据n和p的反应条件,以及s通常是难溶于水的混合物,可知p为烷烃,s为烷烃的氯代物;根据题意,W、X、Y、Z是短周期原子序数依次增加的四种元素,综上,W、X、Y、Z分别为H、C、O、Cl。根据原子半径的变化规律,可知原子半径:HC,再由CCl4、ClO2中化合价的正负,可知非金属性:O>Cl>C,B错误;氧的氢化物可能为H2O或H2O2,常温常压下二者均为液态,C正确;碳的最高价氧化物的水化物H2CO3为弱酸,D错误。
5.(2016·浙江高考)短周期主族元素X、Y、Z、W的原子序数依次增大,X原子核外最外层电子数是其电子层数的2倍,X、Y的核电荷数之比为3∶4。W-的最外层为8电子结构。金属单质Z在空气中燃烧生成的化合物可与水发生氧化还原反应。下列说法正确的是( )
A.X与Y能形成多种化合物,一般条件下都能与Z的最高价氧化物的水化物发生反应
B.原子半径大小:XW
C.化合物Z2Y和ZWY3都只存在离子键
D.Y、W的某些单质或两元素之间形成的某些化合物可作水的消毒剂
答案 D
解析 结合四种元素的原子序数依次增大及X原子核外最外层电子数是其电子层数的2倍,可知X为C;X、Y的核电荷数之比为3∶4,则Y为O;金属单质Z在空气中燃烧生成的化合物可与水发生氧化还原反应,则Z为Na;又因W-的最外层为8电子结构,结合四种元素原子序数依次增大,故W为Cl。碳和氧形成的化合物主要为CO、CO2,其中CO不能与氢氧化钠反应,A错误;原子半径:C>O,Na>Cl,B错误;化合物Na2O中只存在离子键,而化合物NaClO3中存在离子键和共价键,C错误;O3、Cl2、ClO2等均可用作水的消毒剂,D正确。
6.(2015·全国卷Ⅰ)W、X、Y、Z均为短周期主族元素,原子序数依次增加,且原子核外L电子层的电子数分别为0、5、8、8,它们的最外层电子数之和为18。下列说法正确的是( )
A.单质的沸点:W>X
B.阴离子的还原性:W>Z
C.氧化物的水化物的酸性:Y
D.X与Y不能存在于同一离子化合物中
答案 B
解析 根据题给条件可知,W为H,X为N,Y为P,Z为Cl。N2的沸点高于H2,A错误;H-的还原性比Cl-强,B正确;同周期元素最高价含氧酸的酸性随核电荷数的增加而增强,C错误;(NH4)3PO4为离子化合物,D错误。
7.(2017·海南高考)X、Y、L、M为核电荷数依次增大的前20号主族元素。X2是最轻的气体,Y、L与M三种元素的质子数均为5的倍数。回答下列问题:
(1)X与L组成的最简单化合物的电子式为________。
(2)X与M组成的物质为________(填“共价”或“离子”)化合物,该物质可作为野外工作的应急燃料,其与水反应的化学方程式为______________。
(3)Y在周期表中的位置是______________,其含氧酸的化学式为________。
(4)L与M形成的化合物中L的化合价是________。
答案 (1)
(2)离子 CaH2+2H2O===Ca(OH)2+2H2↑
(3)第二周期第ⅢA族 H3BO3 (4)-3
解析 X2为最轻的气体,即X为H,Y、L、M三种元素的质子数为5的倍数,质子数等于原子序数,质子数可能为5、10、15、20中的三个,四种元素为主族元素,因此质子数为10舍去,即Y、L、M分别为B、P、Ca。
(1)形成的简单化合物是PH3,其电子式为。
(2)形成的化合物是CaH2,属于离子化合物,与水发生的反应是CaH2+2H2O===Ca(OH)2+2H2↑。
(3)Y为B,属于第二周期第ⅢA族元素,其含氧酸为H3BO3。
(4)形成的化合物是Ca3P2,其中P显-3价。
8.短周期主族元素W、X、Y、Z的原子序数依次增大。工业上以金红石(主要成分为TiO2)为原料制备金属钛的步骤:①在高温下,向金红石与W的单质的混合物中通入Z的气体单质,得到化合物甲和化学式为WX的常见可燃气体乙;②在氩气氛围和加热条件下,用Y的金属单质与甲反应可得到钛。下列说法不正确的是( )
A.非金属性:Z>X>W
B.简单离子半径:Z>X>Y
C.W与Z形成的化合物可用于海水提溴
D.ZX2具有强氧化性,可用于饮用水消毒
答案 A
解析 由短周期主族元素组成的化学式为WX的常见可燃气体乙应为CO,则W为C,X为O,根据四种元素原子序数依次增大,可知反应需要的气体单质应为氯气,Z为Cl。Y的金属单质与甲反应可得到钛,则该反应为置换反应,Y可能为Na、Mg、Al中的一种(不影响选项的判断)。O与Cl形成化合物时O显负价,故非金属性O>Cl,A错误;简单离子半径Cl->O2->Mg2+(Na+或Al3+),B正确;四氯化碳可用于海水提溴,C正确;ClO2中Cl为+4价,容易得电子,具有氧化性,结合氯气可用于饮用水的消毒推得ClO2可用于饮用水的消毒,D正确。
9.短周期元素W、X、Y、Z的原子序数依次增加,由这些元素组成的常见物质的转化关系如图,其中c、d为单质,其他物质为化合物,a为淡黄色固体,c是Z的单质,f为强酸,g的水溶液有漂白性。下列有关说法正确的是( )
A.简单离子的离子半径:Y>Z>X
B.元素的非金属性:W>X
C.Y与Z形成的化合物中各原子最外层均满足8电子稳定结构
D.由X、Y两种元素组成的化合物只含离子键
答案 C
解析 a为淡黄色固体,且为化合物,故a为Na2O2;c为单质,b、c反应的生成物f为强酸、g的水溶液具有漂白性,由此联系Cl2与水反应生成HCl和HClO,故c为Cl2,则b为H2O,由此可知W、X、Y、Z分别为H、O、Na、Cl。简单离子半径:Cl->O2-> Na+,A错误;O的非金属性比H大,B错误;NaCl中Na+、Cl-的最外层均为8个电子,C正确;O、Na可组成Na2O、Na2O2,前者只含离子键,后者含离子键和共价键,D错误。
配套作业
1.下列关于指定粒子构成的叙述中,不正确的是( )
A.14C与16O具有相同的中子数
B.Sn与Pb具有相同的最外层电子数
C.NH与OH-具有相同的质子数和电子数
D.O与S2-具有相同的质子数和电子数
答案 C
解析 中子数=质量数-质子数,14C的中子数=14-6=8,16O的中子数=16-8=8,A正确;Sn与Pb同主族,最外层电子数相同,B正确;NH的质子数为11,OH-的质子数为9,故NH与OH-的质子数不同,C错误;O与S2-的质子数均为16,电子数均为18,D正确。
2.下列说法中,不正确的是( )
A.短周期元素中,最外层电子数是其电子层数两倍的元素共有3种
B.第三周期元素的离子半径大小比较:Cl->S2->Na+>Mg2+>Al3+
C.日本福岛核电站释放出的放射性核素131I、132I、133I互为同位素
D.相同条件下,通过测定同浓度的Na2CO3溶液和Na2SO4溶液的pH,可比较C和S的非金属性强弱
答案 B
解析 短周期元素中,最外层电子数是其电子层数两倍的元素有He、C、S,共3种,A正确;电子层数越多,离子半径越大,可知S2-、Cl-半径大于Na+、Mg2+、Al3+,具有相同电子排布的离子,原子序数大的离子半径小,则离子半径为S2->Cl->Na+>Mg2+>Al3+,B错误;131I、132I和133I为质子数相同而中子数不同的原子,互为同位素,C正确;测定同浓度的Na2CO3溶液和Na2SO4溶液的pH,可知酸性:硫酸>碳酸,故非金属性S>C,D正确。
3.(2018·潍坊市高三一模)短周期主族元素W、X、Y、Z原子序数依次增大,其中W元素原子的最外层电子数是内层电子数的两倍。X与Z同主族,两原子的核外电子数之和为24。Y的原子半径是所有短周期主族元素中最大的。下列说法正确的是( )
A.简单离子半径:Z>Y>X
B.Y分别与X、Z形成二元化合物中不可能存在共价键
C.W、Y、Z的单质分别与X2反应时,条件不同产物均不同
D.如右图所示实验可证明非金属性:Cl>Z
答案 D
解析 W元素原子的最外层电子数是内层电子数的两倍,W又是短周期主族元素,则为C元素,X与Z同主族,两原子的核外电子数之和为24,则X为O,Z为S,Y的原子半径是所有短周期主族元素中最大的,则Y为Na。核外电子层结构相同的离子,核电荷数越大,半径越小,故O2->Na+,A错误;Na与O能形成过氧化钠,与S能形成过硫化钠,过氧根离子和过硫根离子都含有共价键,B错误;S与氧气反应生成SO2,与反应条件无关,C错误;浓盐酸和高锰酸钾反应生成Cl2,Cl2通入硫化氢溶液中,生成S单质沉淀,可证明非金属性:Cl>Z,D正确。
4.几种短周期元素的原子半径及主要化合价如表:
元素代号
X
Y
Z
W
原子半径/pm
160
143
70
66
主要化合价
+2
+3
+3、+5、-3
-2
下列叙述正确的是( )
A.X、Y元素的金属性:X
B.一定条件下,W单质可以将Z从其氢化物中置换出来
C.Y的最高价氧化物对应的水化物能溶于稀氨水
D.常温下,Z单质与W的常见单质直接生成ZW2
答案 B
解析 由主要化合价及原子半径可推知:X是Mg,Y是Al,Z是N,W是O。金属性:Mg>Al,A错误;非金属性:O>N,所以一定条件下可发生4NH3+3O2===2N2+6H2O,B正确;Al(OH)3不能与弱碱反应,C错误;常温下N2和O2无法直接反应生成NO2,D错误。
5.(2018·唐山一模)短周期元素X、Y、Z、W的原子序数依次增大,X在元素周期表中原子半径最小,Y的次外层电子数是最外层的,ZX是一种生氢剂,W与Y同一主族。下列叙述正确的是( )
A.原子半径:rW>rZ>rY
B.化合物ZX中各原子均满足8电子稳定结构
C.由X、Y、Z、W组成的化合物的水溶液可能显酸性
D.简单气态氢化物稳定性:W>Y
答案 C
解析 依据题意推知:X为H,Y为O,W为S,Z为Na。Na与S处于同一周期,核电荷数越小原子半径越大,即rNa>rS,所以A错误;ZX为NaH,H元素核外为2电子稳定结构,B错误;O元素的非金属性比S强,所以简单气态氢化物H2O比H2S稳定,D错误。
6.(2018·太原市高三模拟)a、b、c、d为短周期元素,a的M电子层有1个电子,b的最外层电子数为内层电子数的2倍,c的最高化合价为其最低化合价绝对值的3倍,c与d同周期,d的原子半径小于c。下列叙述错误的是( )
A.简单离子半径:c>d
B.最高价含氧酸的酸性:d>c>b
C.a与其他三种元素都能形成离子化合物
D.b与氢形成的化合物中化学键都是极性共价键
答案 D
解析 a、b、c、d为短周期元素,a的M电子层有1个电子,则a为Na元素;b的最外层电子数为内层电子数的2倍,则b为C元素;c的最高化合价为最低化合价绝对值的3倍,则c为S元素;c与d同周期,d的原子半径小于c,则d为Cl元素。电子层结构相同的离子,核电荷数越大,离子半径越小,简单离子半径:S2->Cl-,A正确;元素的非金属性越强,对应的最高价氧化物的水化物的酸性越强,最高价含氧酸的酸性:HClO4>H2SO4>H2CO3,B正确;Na是活泼的金属元素,与非金属元素形成离子化合物,C正确;碳与氢形成的化合物属于烃,可能含有碳碳单键,碳碳双键等非极性共价键,D错误。
7.短周期元素Q、W、X、Y、Z在元素周期表中的相对位置如图所示,其中只有Z为金属元素。则下列说法中,正确的是( )
A.W、X两种元素在自然界中都存在相应的单质
B.Q、Y分别与活泼金属元素形成的化合物中仅含离子键
C.Y、Z分别形成的简单离子中,前者的半径较大
D.X、Z的最高价氧化物对应的水化物之间容易相互发生反应
答案 C
解析 由元素所在周期表中的位置可知,X为C元素,Y为O元素,Z为Al元素,W为Si元素,Q为Cl元素。C在自然界中存在单质,Si在自然界中全部以化合态存在,A错误;O与活泼金属形成的化合物中可以含有共价键,如过氧化钠,B错误;电子排布相同的离子,原子序数越大,离子半径越小,则O、Al分别形成的简单离子中,前者的半径较大,C正确;C的最高价氧化物的水化物为弱酸,与氢氧化铝不反应,D错误。
8.W、X、Y、Z为原子序数依次增大的短周期元素。已知W的某种单质是自然界中硬度最大的物质,a为W的最高价氧化物,Y是地壳中含量最高的金属元素,b、c、d分别为X、Y、Z的最高价氧化物对应的水化物。化合物a~g的转化关系如图所示(部分产物已略去)。下列说法正确的是( )
A.简单离子半径大小:X>Y>Z
B.a中含有极性共价键,属于共价化合物
C.g的水溶液可能显中性
D.工业上通过电解其氯化物的方法制取Y的单质
答案 B
解析 由W的某种单质是自然界中硬度最大的物质,可知W为碳元素,a为CO2,由Y是地壳中含量最高的金属元素,可知Y是铝元素,c为Al(OH)3,由转化关系知b、d为强酸或强碱,且f能与CO2反应生成Al(OH)3,则b只能为强碱,又X位于C与Al之间,故X为钠元素,b为NaOH,f为NaAlO2,结合原子序数关系知,d只能为强酸,且符合题意的有H2SO4和HClO4,所以Z为S或Cl,g为Al2(SO4)3或Al(ClO4)3。A项,简单离子半径大小:S2-(或Cl-)>Na+>Al3+,错误;B项,CO2中的共价键为不同种元素间形成的极性共价键,CO2为共价化合物,正确;C项,g溶液中Al3+水解使溶液显酸性,错误;D项,工业制铝利用的是电解熔融状态的氧化铝,错误。
9.如图是部分短周期元素原子序数与最外层电子数之间的关系图,下列说法中正确的是( )
A.元素对应的离子半径:Z>M>R>W
B.简单氢化物的沸点:W>R>Y>X
C.M、N、R、W的简单离子均能促进水的电离
D.Z、X、R、W的最高价氧化物对应的水化物均能与N的单质反应
答案 D
解析 根据题中图像分析可知,X为N,Y为O,Z为Na,M为Mg,N为Al,R为S,W为Cl。元素对应的离子半径:R>W>Z>M,A错误;简单氢化物的沸点:Y>X>W>R,B错误;W的简单离子(Cl-)不能促进水的电离,C错误;N的单质为Al,其既可以与强酸反应,又可以与强碱反应,D正确。
10.(2018·长春市高三质检)四种短周期主族元素W、X、Y、Z的原子序数依次增大,W、X的简单离子具有相同电子层结构,X的原子半径是短周期主族元素原子中最大的,W与Y同族,Z与X形成的离子化合物的水溶液呈中性。下列说法正确的是( )
A.简单离子半径:W
B.W与X形成的化合物溶于水后溶液呈碱性
C.气态氢化物的热稳定性:W
D.最高价氧化物对应的水化物的酸性:Y>Z
答案 B
解析 四种短周期主族元素W、X、Y、Z的原子序数依次增大,X的原子半径是短周期主族元素原子中最大的,则X为Na。由原子序数可知,Y、Z处于第三周期,而Z与X(Na)形成的离子化合物的水溶液呈中性,则Z为Cl。W、X的简单离子具有相同电子层结构,且W与Y同族,W在第二周期且是非金属元素,W可能是N(或O),则对应的Y为P(或S)。X离子(Na+)、W离子的电子层为2层,Z离子(Cl-)电子层为3层,电子层结构相同,核电荷数越大离子半径越小,离子电子层越多离子半径越大,故简单离子半径大小顺序是:XY,C项错误;Y与Z处于同同期,从左到右非金属性逐渐增强,最高价氧化物的水化物的酸性:Z>Y,D项错误。
11.甲~庚等元素在周期表中的相对位置如下表,己的最高价氧化物对应水化物有强脱水性,甲和丁在同一周期,甲原子最外层与最内层具有相同电子数。下列判断正确的是( )
A.丙与戊的原子序数相差18
B.气态氢化物的稳定性:庚<己<戊
C.常温下,甲和乙的单质均能与水剧烈反应
D.丁的最高价氧化物可用于制造光导纤维
答案 D
解析 己的最高价氧化物对应水化物有强脱水性,则己为S;由元素在周期表中的相对位置可推断:丙为B、丁为Si、庚为F。因甲和丁在同一周期,且甲原子最外层与最内层具有相同电子数,则甲为Mg,乙为Ca。丙为B,原子序数为5,而戊位于P的下方,其原子序数比P的原子序数大18,即戊的原子序数为33,则丙与戊的原子序数相差28,A错误;同周期元素自左向右,元素的非金属性逐渐增强,同主族元素自上而下,元素的非金属性逐渐减弱,因此元素的非金属性:庚>己>戊,元素的非金属性越强,其气态氢化物的稳定性越强,故氢化物稳定性:庚>己>戊,B错误;常温下,甲(Mg)与水反应缓慢,加热时反应较快,C错误;丁(Si)的最高价氧化物为SiO2,可用于制造光导纤维,D正确。
12.(2018·东北三校高三模拟)a、b、c、d为原子序数依次增大的短周期主族元素,a原子核外电子总数是其次外层电子数的4倍,b、c、d的最高价氧化物的水化物能两两反应生成盐和水,d与a同族。下列叙述正确的是( )
A.简单离子半径:d>b>c>a
B.a、d形成的简单氢化物的沸点:d>a
C.由a、b、c形成的化合物的水溶液一定呈碱性
D.工业上利用电解熔融的c的氯化物来冶炼c
答案 C
解析 a、b、c、d为原子序数依次增大的短周期主族元素,a原子核外电子总数是其次外层电子数的4倍,则a为O元素,b、c、d的最高价氧化物的水化物能两两反应生成盐和水,d与a同族,则b为Na元素,c为Al元素,d为S元素,a、b、c、d元素形成的简单离子分别是O2-、Na+、Al3+、S2-,O2-、Na+、Al3+离子的核外电子排布相同,核电荷数越大,离子半径越小,所以离子半径O2->Na+>Al3+,S2-与O2-的最外层电子数相同,电子层越多,离子半径越大,所以离子半径S2->O2-,所以离子半径顺序为S2->O2->Na+>Al3+,A错误;a、d形成的简单氢化物是H2O与H2S,H2O能形成氢键,常温下为液态,沸点H2O>H2S,B错误;由钠、铝、氧形成的化合物为NaAlO2,其水溶液由于AlO水解呈碱性,C正确;工业上冶炼铝的方法为电解熔融氧化铝,D错误。
13.(2018·湖北部分重点中学联考)部分短周期元素原子半径的相对大小、最高正价或最低负价随原子序数的变化关系如图所示,下列说法正确的是( )
A.简单离子半径由小到大的顺序:d
B.与x形成简单化合物的沸点:y>z>d
C.除去实验后试管中残留的g单质,可用热的氢氧化钠溶液
D.g、h的氧化物对应的水化物的酸性:h>g
答案 C
解析 从题图中元素的化合价、原子半径的相对大小及原子序数,可知x是H,y是C,z是N,d是O,e是Na,f是Al,g是S,h是Cl。电子层结构相同的离子,核电荷数越大离子半径越小,离子半径r(O2-)>r(Na+)>r(Al3+),故A错误;常温下,水为液体,甲烷、氨气为气体,水的沸点最高,氨气分子之间存在氢键,沸点高于甲烷,故B错误;除去实验后试管中残留的硫单质,可用热的氢氧化钠溶液洗涤,化学方程式为6NaOH+3S===2Na2S+Na2SO3+3H2O,故C正确;S、Cl的氧化物对应的水化物的酸性不一定满足h>g,如次氯酸为弱酸,硫酸为强酸,故D错误。
14.(2018·石家庄高三质检)
短周期元素X、Y、Z、W的原子序数依次增大。Z在短周期主族元素中原子半径最大;m、n、p、q为它们的单质;常温下,q为黄绿色气体,a为无色液体;各物质间转化关系如图所示。下列说法不正确的是( )
A.元素非金属性:Y>W>X
B.d中可能含有非极性共价键
C.Y、Z、W分别与X形成的简单化合物沸点:Z
D.m在q中燃烧,产生大量白雾
答案 C
解析 由“Z在短周期主族元素中原子半径最大”,推出Z为Na;由“常温下,q为黄绿色气体”推出W为Cl;由X、Y、Z、W是原子序数依次增大的短周期元素,常温下,“a为无色液体”,再结合题图中转化关系,推出a为H2O,则X为H,Y为O;进一步推出b为NaCl,c为HCl,d为Na2O2或Na2O。元素非金属性:Y(O)>W(Cl)>X(H),A正确;d为Na2O2时,含有非极性共价键,B正确;沸点:HCl
最新考纲解读
命题热点透析
1.了解元素、核素和同位素的含义。
2.了解原子构成。了解原子序数、核电荷数、质子数、中子数、核外电子数以及它们之间的相互关系。
3.了解原子核外电子排布规律。
4.掌握元素周期律的实质。了解元素周期表(长式)的结构(周期、族)及其应用。
5.以第三周期为例,掌握同一周期内元素性质的递变规律与原子结构的关系。
6.以ⅠA和ⅦA族为例,掌握同一主族内元素性质的递变规律与原子结构的关系。
7.了解金属、非金属元素在元素周期表中的位置及其性质递变规律。
8.了解化学键的定义。了解离子键、共价键的形成。
命题热点
考查方式
1.原子结构、元素性质及其推断
2.元素周期律
3.离子化合物、共价化合物的判断及电子式的书写
在高考中,通常以选择题的形式出现,根据核外电子排布规律、元素周期表结构特征先推断元素,再结合元素周期律、化学键和元素化合物等相关知识进行考查
主干知识梳理
1.正确把握一个信息丰富的符号和四个“关系式”
如过氧根离子:
(1)质子数=核电荷数=原子核外电子数=原子序数。
(2)质量数=质子数+中子数。
(3)质子数=阳离子的核外电子数+阳离子所带电荷数。
(4)质子数=阴离子的核外电子数-阴离子所带电荷数。
2.元素周期律中必考的两类“比较”
(1)元素金属性、非金属性强弱的比较
(2)比较几种情况下粒子半径的大小
①同周期主族元素的原子或最高价阳离子半径或简单阴离子半径从左至右逐渐减小(稀有气体元素除外),如Na>Mg>Al>Si;Na+>Mg2+>Al3+;N3->O2->F-。
②同主族元素的原子或离子半径从上到下逐渐增大,如Li
④核电荷数相同(即同种元素)的微粒,核外电子数越多,半径越大,如Fe3+
(1)含有离子键的化合物一定是离子化合物,但离子化合物中可能含有共价键,如Na2O2。
(2)只含有共价键的化合物一定是共价化合物。
(3)由金属元素和非金属元素组成的化合物不一定是离子化合物,如AlCl3是共价化合物;只含有非金属元素的化合物不一定是共价化合物,如铵盐。
(4)非金属单质不一定含有共价键,如稀有气体。
(5)气态氢化物是共价化合物,只含共价键,如NH3,而金属氢化物是离子化合物,含离子键,如NaH。
高频考点探究
考点1 微粒结构及相互作用力
例1 (2017·北京高考)2016年IUPAC命名117号元素为Ts(中文名“”,tián),Ts的原子核外最外层电子数是7。下列说法不正确的是( )
A.Ts是第七周期第ⅦA族元素
B.Ts的同位素原子具有相同的电子数
C.Ts在同族元素中非金属性最弱
D.中子数为176的Ts核素符号是Ts
答案 D
解析 A对:Ts的原子序数为117,其原子核外最外层电子数是7,则Ts元素处于周期表的第七周期第ⅦA族。B对:Ts元素的同位素原子具有相同的电子数和不同的中子数(或质量数)。C对:Ts元素与F、Cl、Br、I、At元素同处于第ⅦA族,从上到下,原子半径逐渐增大,则元素的非金属性逐渐减弱,故Ts在同族元素中非金属性最弱。D错:核电荷数为117、中子数为176的Ts核素,其质量数为117+176=293,该核素应表示为Ts。
同位素、同素异形体、同分异构体、同系物
同位素
同素异形体
同分异构体
同系物
概念
质子数相同,中子数不同的同一种元素的不同原子之间互为同位素
同种元素组成的结构不同的单质之间互为同素异形体
分子式相同,结构不同的化合物互为同分异构体
结构相似,在分子组成上相差一个或若干个CH2原子团的物质互称同系物
对象
原子之间
单质之间
一般为有机化合物之间
有机化合物之间
化学性质
几乎完全相同
相似,一定条件下可以相互转化
可能相似也可能不同
相似
实
例
H、H、H
金刚石、石墨、C60;红磷与白磷;O2与O3
CH3COOH、HCOOCH3
甲烷、乙烷、丙烷;乙烯、丙烯;甲酸、乙酸
1.下列说法正确的是( )
A.Pu与U互为同位素,Pu与Pu互为同素异形体
B.CH4和CCl4中,每个原子的最外层都具有8电子稳定结构
C.由阳离子和阴离子结合生成的化合物一定是离子化合物
D.干冰和石英晶体中的化学键类型相同,熔化时需克服微粒间的作用力类型不相同
答案 D
解析 Pu与U的质子数不同,二者不属于同位素,Pu与Pu 的质子数相同,中子数不同,二者互为同位素,而不是同素异形体,A错误;CH4中H的最外层具有2电子稳定结构,B错误;由阳离子和阴离子结合生成的化合物不一定是离子化合物,如NH+OH-===NH3·H2O,C错误;干冰和石英晶体中的化学键类型相同,熔化时需克服微粒间的作用力分别是分子间作用力和共价键,D正确。
2.在“石蜡→液体石蜡→石蜡蒸气→裂化气”的变化过程中,被破坏的作用力依次是( )
A.范德华力、范德华力、范德华力
B.范德华力、范德华力、共价键
C.范德华力、共价键、共价键
D.共价键、共价键、共价键
答案 B
解析 “石蜡→液体石蜡→石蜡蒸气”属于物质的“三态”变化,为物理变化,破坏了范德华力;“石蜡蒸气→裂化气”属于化学变化,破坏了共价键。
3.原子序数依次增大的元素a、b、c、d,它们的最外层电子数分别为1、6、7、1。a-的电子层结构与氦相同,b和c的次外层有8个电子,c-和d+的电子层结构相同。下列叙述正确的是( )
A.a元素的三种核素的氧化物互为同素异形体
B.a和其他3种元素均能形成共价化合物
C.d和其他3种元素均能形成离子化合物
D.元素a与b、c、d均能形成18电子微粒
答案 C
解析 根据a-与氦具有相同电子层结构可确定a为H,结合b、c次外层均为8个电子,且最外层电子数分别
为6和7,可确定b、c分别为S和Cl,因c-和d+的电子层结构相同,可确定d为K。H的三种核素分别是1H、2H、3H,三种核素的氧化物是化合物,同素异形体是单质,A错误;H与K形成的KH是离子化合物,B错误;K与S、Cl、H均形成离子化合物,C正确;H与K、S、Cl形成KH、H2S、HCl,KH为20电子微粒,H2S、HCl为18电子微粒,D错误。
考点2 元素周期表 元素周期律
例2 (2017·天津高考)根据元素周期表和元素周期律,判断下列叙述不正确的是( )
A.气态氢化物的稳定性:H2O>NH3>SiH4
B.氢元素与其他元素可形成共价化合物或离子化合物
C.图中所示实验可证明元素的非金属性:Cl>C>Si
D.用中文“”(ào)命名的第118号元素在周期表中位于第七周期0族
答案 C
解析 气态氢化物稳定性与非金属性一致,非金属性O>N>Si,所以气态氢化物稳定性H2O>NH3>SiH4,A正确;氢元素可与非金属元素形成共价化合物(如H2O)和离子化合物(如NH4H),也可以与某些金属形成离子化合物(如NaH),B正确;该实验只能证明酸性:HCl>H2CO3>H2SiO3,由于HCl是无氧酸,不能用于元素非金属性强弱的比较,C错误;根据元素周期表知识判断,D正确。
1.元素周期表中重要规律
(1)三角递变规律
相邻的四种元素关系如图所示:,则有原子半径C>A>B,C>D>B;金属性C>A>B,C>D>B;非金属性B>A>C,B>D>C。
(2)相似规律
同主族元素性质相似,位于左上和右下对角线位置的元素性质相似,相邻元素性质差别不大。
(3)电子排布规律
原子最外层电子数大于或等于3而又小于8的元素一定是主族元素;原子最外层电子数为1或2的元素可能是主族、副族或0族(He)元素;原子最外层电子数为8的元素是稀有气体元素。
2.含量、性质特殊的元素
含量或性质特点
元素
含量或性质特点
元素
地壳中含量
O>Si> Al>Fe
常温单质气态且有颜色的短周期元素
F、Cl
单质硬度最大
C(金刚石)
单质熔点最高
金属W,非金
属C(石墨)
气态氢化物与最
高价含氧酸成盐
N
单质常温
下呈液态
金属Hg,非金属Br
单质最轻
非金H,金属Li
单质与水反应最剧烈的非金属元素
F
4.下列有关性质的比较,不能用元素周期律解释的是( )
A.酸性:H2SO4>H3PO4
B.非金属性:Cl>Br
C.碱性:NaOH>Mg(OH)2
D.热稳定性:Na2CO3>NaHCO3
答案 D
解析 同周期元素从左向右非金属性逐渐增强,故非金属性S>P,所以H2SO4的酸性大于H3PO4,A正确;同主族元素由上到下非金属性逐渐减弱,故非金属性Cl>Br,B正确;同周期元素从左向右金属性逐渐减弱,Na的金属性比Mg的强,则NaOH的碱性比Mg(OH)2的强,C正确;盐的热稳定性与元素周期律无直接关系,D错误。
5.硒为第四周期、第ⅥA族元素,根据它在元素周期表中位置推测,硒不可能具有的性质是( )
A.硒的氧化性比硫弱
B.可以存在至少三种以上的化合价
C.SeO3对应水化物的酸性比HBrO4弱
D.硒化氢的分子式为SeH3
答案 D
解析 A项,非金属性:S>Se,硒的氧化性比硫弱,正确;B项,S有-2、+4、+6等价态,则硒可以存在至少三种以上的化合价,正确;C项,非金属性:Br>Se,则最高价氧化物对应的水化物的酸性:HBrO4>H2SeO4,正确;D项,硒化氢的分子式为H2Se,错误。
6.短周期元素X、Y、Z、W在元素周期表中的相对位置如图所示,其中W原子的最外层电子数是最内层电子数的3倍。下列判断正确的是( )
A.原子半径:W>Z>Y>X
B.含Y元素的硫酸盐溶液可以和强酸、强碱反应
C.最简单气态氢化物的热稳定性:Z>W
D.X的氢化物与X的最高价氧化物对应水化物能形成离子化合物
答案 D
解析 W原子的最外层电子数是最内层电子数的3倍,推出W为O或S,根据元素周期表的结构,W为S,X为N,Z为Si,Y为Al。原子半径Al>Si>S>N,A错误;Al3+和强碱反应、不和强酸反应,B错误;非金属性越强,其氢化物越稳定,非金属性S>Si,稳定性H2S>SiH4,C错误;X的氢化物是NH3,X的最高价氧化物对应水化物是HNO3,两者发生反应生成NH4NO3,铵盐属于离子化合物,D正确。
考点3 元素“位-构-性”的综合推断
例3 (2018·全国卷Ⅰ)主族元素W、X、Y、Z的原子序数依次增加,且均不大于20。W、X、Z最外层电子数之和为10;W与Y同族;W与Z形成的化合物可与浓硫酸反应,其生成物可腐蚀玻璃。下列说法正确的是( )
A.常温常压下X的单质为气态
B.Z的氢化物为离子化合物
C.Y和Z形成的化合物的水溶液呈碱性
D.W与Y具有相同的最高化合价
答案 B
解析 主族元素W、X、Y、Z的原子序数依次增加,且均不大于20。W与Z形成的化合物可与浓硫酸反应,其生成物可腐蚀玻璃,生成物是HF,因此W是F,W与Y同族,则Y是Cl。W、X、Z的最外层电子数之和为10,则X、Z应分别是Mg、K或Na、Ca,金属钠或镁常温常压下是固态,A错误;CaH2或KH中含有离子键,属于离子化合物,B正确;Y与Z形成的化合物是氯化钾或氯化钙,其水溶液都呈中性,C错误;F是最活泼的非金属,没有正价,Cl元素的最高价是+7价,D错误。
1.必须掌握的几个关系式
(1)电子层数=周期序数(Pd除外)。
(2)中性原子:质子数=原子序数=核外电子数=核电荷数。
(3)主族元素:最外层电子数=价电子数=主族序数=最高正价(O、F除外)。
(4)主族元素:最高正化合价=主族序数(O、F除外);
最低负化合价=主族序数-8。
2.已知元素原子(离子)的核外电子排布
核外电子排布电子层数、最外层电子数周期序数、族序数单质及化合物的性质
3.已知单质或化合物的特性
4.已知元素在周期表中的位置
7.a、b、c三种主族元素在元素周期表中的位置如图所示,下列说法正确的是( )
A.若b的最高价氧化物对应的水化物为H2bO4,则a的简单氢化物的化学式为aH3
B.若b的单质可作半导体材料,则c的单质不可能作半导体材料
C.若b的单质易与H2化合,则c的单质更易与H2化合
D.a与b容易形成离子化合物
答案 A
解析 若b的最高价氧化物对应的水化物为H2bO4,即b的最高正化合价为+6,b为S,再利用a、b在元素周期表中的位置知,a为N,a的简单氢化物的化学式为aH3,A正确;若b是Si,则c是Ge,Si单质和Ge单质均可作半导体材料,B错误;同主族元素从上到下非金属性逐渐减弱,因此c的单质与H2化合比b的单质与H2化合难,C错误;若b为非金属元素,则a的金属性很弱,故a、b不易形成离子化合物,D错误。
8.第三周期元素X、Y、Z、W的最高价氧化物溶于水可得四种溶液,其中Y的最高价氧化物对应水化物为三元中强酸。常温下0.01 mol·L-1这四种溶液的pH与该元素原子半径的关系如图所示。下列说法正确的是( )
A.气态氢化物的稳定性:Z>W>Y
B.简单离子半径:Z
D.X和Y的最高价氧化物对应水化物恰好中和时,溶液呈中性
答案 C
解析 第三周期元素中,X的最高价氧化物对应水化物的溶液pH为12,氢氧根离子浓度为0.01 mol·L-1,故为一元强碱,则X为Na;Y、W、Z的最高价氧化物对应水化物的溶液pH均小于7,均为酸,W最高价含氧酸溶液中氢离子浓度为0.01 mol·L-1,故为一元强酸,则W为Cl;最高价含氧酸中,Z对应的pH更小,则Z为S;Y的最高价含氧酸为三元中强酸,故Y为P。非金属性Cl>S>P,气态氢化物的稳定性HCl>H2S>PH3,故A错误;电子层结构相同,核电荷数越大离子半径越小,离子半径S2->Cl-,故B错误;Y为磷元素,单质有红磷、白磷,故C正确;X和Y的最高价氧化物对应水化物分别为NaOH、磷酸,恰好中和生成磷酸钠,溶液中磷酸根离子水解,溶液呈碱性,故D错误。
9.常温下,A是只含X和Y两种短周期元素的气体,X的原子序数小于Y,甲、乙、丙分别是X、Y、Z元素的单质,Z是地壳中含量最高的元素。甲、乙、丙和B、C、D都是常见的物质,其转化关系如图所示。下列说法正确的是( )
A.原子半径:Z>X>Y
B.常温常压下,Z的氢化物为气态
C.反应②为化合反应,反应③为置换反应
D.由X、Y、Z三种元素组成的化合物可能是离子化合物
答案 C
解析 Z是地壳中含量最高的元素,则Z为氧元素,丙为O2;A是由X和Y两种短周期元素组成的气体,短周期元素形成的气态化合物主要为氧化物和氢化物,A在足量O2中燃烧生成两种物质,则A为氢化物,又X的原子序数小于Y,所以X为氢元素,甲为H2。假设Y为碳元素,则乙为碳单质,A可以为CxHy;A在足量氧气中燃烧生成CO2与H2O,由C+碳―→甲(H2)+D可推出,C为H2O,B为CO2,D为CO;H2O+CCO+H2,CO2+C2CO,均符合图中转化关系,则假设成立。综上所述,X为氢元素,Y为碳元素,Z为氧元素。同周期主族元素从左向右原子半径逐渐减小,氢元素原子半径最小,则原子半径Y>Z>X,故A错误;Z的氢化物为H2O或H2O2,由于分子间含氢键,分子间作用力较强,所以H2O和H2O2在常温常压下均为液态,故B错误;反应②属于化合反应,反应③属于置换反应,故C正确;X为氢元素,Y为碳元素,Z为氧元素,三者不能组成离子化合物,故D错误。
1.(2018·全国卷Ⅱ)W、X、Y和Z为原子序数依次增大的四种短周期元素。W与X可生成一种红棕色有刺激性气味的气体;Y的周期数是族序数的3倍;Z原子最外层的电子数与W的电子总数相同。下列叙述正确的是( )
A.X与其他三种元素均可形成两种或两种以上的二元化合物
B.Y与其他三种元素分别形成的化合物中只含有离子键
C.四种元素的简单离子具有相同的电子层结构
D.W的氧化物对应的水化物均为强酸
答案 A
解析 根据分析可知W、X、Y和Z分别是N、O、Na、Cl。则氧元素与N、Na、Cl三种元素均可形成两种或两种以上的二元化合物,例如NO、NO2、Na2O、Na2O2、Cl2O7、ClO2等,A正确;过氧化钠中含有离子键和共价键,B错误;N、O、Na三种元素的简单离子具有相同的电子层结构,均是10电子微粒,氯离子是18电子微粒,C错误;亚硝酸为弱酸,D错误。
2.(2017·全国卷Ⅰ)短周期主族元素W、X、Y、Z的原子序数依次增大,W的简单氢化物可用作制冷剂,Y的原子半径是所有短周期主族元素中最大的。由X、Y和Z三种元素形成的一种盐溶于水后,加入稀盐酸,有黄色沉淀析出,同时有刺激性气体产生。下列说法不正确的是( )
A.X的简单氢化物的热稳定性比W的强
B.Y的简单离子与X的具有相同的电子层结构
C.Y与Z形成的化合物的水溶液可使蓝色石蕊试纸变红
D.Z与X属于同一主族,与Y属于同一周期
答案 C
解析 氨可作制冷剂,所以W是氮;钠是短周期元素中原子半径最大的,所以Y是钠;硫代硫酸钠与稀盐酸反应生成黄色沉淀硫单质和刺激性气味的气体二氧化硫,所以X、Z分别是氧、硫。非金属性X强于W,所以X的简单氢化物的热稳定性强于W的,A正确;Y、X的简单离子都具有与氖原子相同的电子层结构,B正确;硫化钠水解使溶液呈碱性,该溶液使红色石蕊试纸变蓝,C错误;S、O属于第ⅥA族,S、Na属于第三周期,D正确。
3.(2017·全国卷Ⅲ)短周期元素W、X、Y和Z在周期表中的相对位置如表所示,这四种元素原子的最外层电子数之和为21。下列关系正确的是( )
A.氢化物沸点:W
C.化合物熔点:Y2X3
解析 由图表及题干信息可知,W为N元素、X为O元素、Y为Al元素、Z为Cl元素;NH3分子间有氢键,其沸点比HCl高,A错误;Al(OH)3显两性,N元素的氧化物对应的水化物HNO3、HNO2均显酸性,B错误;Al2O3是离子晶体,熔点高,而AlCl3是分子晶体,熔点低,C错误;Al3+和O2-电子层结构相同,核电荷数大,离子半径小,D正确。
4.(2016·全国卷Ⅰ)短周期元素W、X、Y、Z的原子序数依次增加。m、p、r是由这些元素组成的二元化合物,n是元素Z的单质,通常为黄绿色气体,q的水溶液具有漂白性,0.01 mol·L-1r溶液的pH为2,s通常是难溶于水的混合物。上述物质的转化关系如图所示。下列说法正确的是( )
A.原子半径的大小W
C.Y的氢化物常温常压下为液态
D.X的最高价氧化物的水化物为强酸
答案 C
解析 Z的单质为黄绿色气体,n为Cl2,因此Z为氯元素。0.01 mol·L-1 r的水溶液pH为2,说明r为一元强酸。则r为HCl,然后根据n和p的反应条件,以及s通常是难溶于水的混合物,可知p为烷烃,s为烷烃的氯代物;根据题意,W、X、Y、Z是短周期原子序数依次增加的四种元素,综上,W、X、Y、Z分别为H、C、O、Cl。根据原子半径的变化规律,可知原子半径:H
5.(2016·浙江高考)短周期主族元素X、Y、Z、W的原子序数依次增大,X原子核外最外层电子数是其电子层数的2倍,X、Y的核电荷数之比为3∶4。W-的最外层为8电子结构。金属单质Z在空气中燃烧生成的化合物可与水发生氧化还原反应。下列说法正确的是( )
A.X与Y能形成多种化合物,一般条件下都能与Z的最高价氧化物的水化物发生反应
B.原子半径大小:X
C.化合物Z2Y和ZWY3都只存在离子键
D.Y、W的某些单质或两元素之间形成的某些化合物可作水的消毒剂
答案 D
解析 结合四种元素的原子序数依次增大及X原子核外最外层电子数是其电子层数的2倍,可知X为C;X、Y的核电荷数之比为3∶4,则Y为O;金属单质Z在空气中燃烧生成的化合物可与水发生氧化还原反应,则Z为Na;又因W-的最外层为8电子结构,结合四种元素原子序数依次增大,故W为Cl。碳和氧形成的化合物主要为CO、CO2,其中CO不能与氢氧化钠反应,A错误;原子半径:C>O,Na>Cl,B错误;化合物Na2O中只存在离子键,而化合物NaClO3中存在离子键和共价键,C错误;O3、Cl2、ClO2等均可用作水的消毒剂,D正确。
6.(2015·全国卷Ⅰ)W、X、Y、Z均为短周期主族元素,原子序数依次增加,且原子核外L电子层的电子数分别为0、5、8、8,它们的最外层电子数之和为18。下列说法正确的是( )
A.单质的沸点:W>X
B.阴离子的还原性:W>Z
C.氧化物的水化物的酸性:Y
答案 B
解析 根据题给条件可知,W为H,X为N,Y为P,Z为Cl。N2的沸点高于H2,A错误;H-的还原性比Cl-强,B正确;同周期元素最高价含氧酸的酸性随核电荷数的增加而增强,C错误;(NH4)3PO4为离子化合物,D错误。
7.(2017·海南高考)X、Y、L、M为核电荷数依次增大的前20号主族元素。X2是最轻的气体,Y、L与M三种元素的质子数均为5的倍数。回答下列问题:
(1)X与L组成的最简单化合物的电子式为________。
(2)X与M组成的物质为________(填“共价”或“离子”)化合物,该物质可作为野外工作的应急燃料,其与水反应的化学方程式为______________。
(3)Y在周期表中的位置是______________,其含氧酸的化学式为________。
(4)L与M形成的化合物中L的化合价是________。
答案 (1)
(2)离子 CaH2+2H2O===Ca(OH)2+2H2↑
(3)第二周期第ⅢA族 H3BO3 (4)-3
解析 X2为最轻的气体,即X为H,Y、L、M三种元素的质子数为5的倍数,质子数等于原子序数,质子数可能为5、10、15、20中的三个,四种元素为主族元素,因此质子数为10舍去,即Y、L、M分别为B、P、Ca。
(1)形成的简单化合物是PH3,其电子式为。
(2)形成的化合物是CaH2,属于离子化合物,与水发生的反应是CaH2+2H2O===Ca(OH)2+2H2↑。
(3)Y为B,属于第二周期第ⅢA族元素,其含氧酸为H3BO3。
(4)形成的化合物是Ca3P2,其中P显-3价。
8.短周期主族元素W、X、Y、Z的原子序数依次增大。工业上以金红石(主要成分为TiO2)为原料制备金属钛的步骤:①在高温下,向金红石与W的单质的混合物中通入Z的气体单质,得到化合物甲和化学式为WX的常见可燃气体乙;②在氩气氛围和加热条件下,用Y的金属单质与甲反应可得到钛。下列说法不正确的是( )
A.非金属性:Z>X>W
B.简单离子半径:Z>X>Y
C.W与Z形成的化合物可用于海水提溴
D.ZX2具有强氧化性,可用于饮用水消毒
答案 A
解析 由短周期主族元素组成的化学式为WX的常见可燃气体乙应为CO,则W为C,X为O,根据四种元素原子序数依次增大,可知反应需要的气体单质应为氯气,Z为Cl。Y的金属单质与甲反应可得到钛,则该反应为置换反应,Y可能为Na、Mg、Al中的一种(不影响选项的判断)。O与Cl形成化合物时O显负价,故非金属性O>Cl,A错误;简单离子半径Cl->O2->Mg2+(Na+或Al3+),B正确;四氯化碳可用于海水提溴,C正确;ClO2中Cl为+4价,容易得电子,具有氧化性,结合氯气可用于饮用水的消毒推得ClO2可用于饮用水的消毒,D正确。
9.短周期元素W、X、Y、Z的原子序数依次增加,由这些元素组成的常见物质的转化关系如图,其中c、d为单质,其他物质为化合物,a为淡黄色固体,c是Z的单质,f为强酸,g的水溶液有漂白性。下列有关说法正确的是( )
A.简单离子的离子半径:Y>Z>X
B.元素的非金属性:W>X
C.Y与Z形成的化合物中各原子最外层均满足8电子稳定结构
D.由X、Y两种元素组成的化合物只含离子键
答案 C
解析 a为淡黄色固体,且为化合物,故a为Na2O2;c为单质,b、c反应的生成物f为强酸、g的水溶液具有漂白性,由此联系Cl2与水反应生成HCl和HClO,故c为Cl2,则b为H2O,由此可知W、X、Y、Z分别为H、O、Na、Cl。简单离子半径:Cl->O2-> Na+,A错误;O的非金属性比H大,B错误;NaCl中Na+、Cl-的最外层均为8个电子,C正确;O、Na可组成Na2O、Na2O2,前者只含离子键,后者含离子键和共价键,D错误。
配套作业
1.下列关于指定粒子构成的叙述中,不正确的是( )
A.14C与16O具有相同的中子数
B.Sn与Pb具有相同的最外层电子数
C.NH与OH-具有相同的质子数和电子数
D.O与S2-具有相同的质子数和电子数
答案 C
解析 中子数=质量数-质子数,14C的中子数=14-6=8,16O的中子数=16-8=8,A正确;Sn与Pb同主族,最外层电子数相同,B正确;NH的质子数为11,OH-的质子数为9,故NH与OH-的质子数不同,C错误;O与S2-的质子数均为16,电子数均为18,D正确。
2.下列说法中,不正确的是( )
A.短周期元素中,最外层电子数是其电子层数两倍的元素共有3种
B.第三周期元素的离子半径大小比较:Cl->S2->Na+>Mg2+>Al3+
C.日本福岛核电站释放出的放射性核素131I、132I、133I互为同位素
D.相同条件下,通过测定同浓度的Na2CO3溶液和Na2SO4溶液的pH,可比较C和S的非金属性强弱
答案 B
解析 短周期元素中,最外层电子数是其电子层数两倍的元素有He、C、S,共3种,A正确;电子层数越多,离子半径越大,可知S2-、Cl-半径大于Na+、Mg2+、Al3+,具有相同电子排布的离子,原子序数大的离子半径小,则离子半径为S2->Cl->Na+>Mg2+>Al3+,B错误;131I、132I和133I为质子数相同而中子数不同的原子,互为同位素,C正确;测定同浓度的Na2CO3溶液和Na2SO4溶液的pH,可知酸性:硫酸>碳酸,故非金属性S>C,D正确。
3.(2018·潍坊市高三一模)短周期主族元素W、X、Y、Z原子序数依次增大,其中W元素原子的最外层电子数是内层电子数的两倍。X与Z同主族,两原子的核外电子数之和为24。Y的原子半径是所有短周期主族元素中最大的。下列说法正确的是( )
A.简单离子半径:Z>Y>X
B.Y分别与X、Z形成二元化合物中不可能存在共价键
C.W、Y、Z的单质分别与X2反应时,条件不同产物均不同
D.如右图所示实验可证明非金属性:Cl>Z
答案 D
解析 W元素原子的最外层电子数是内层电子数的两倍,W又是短周期主族元素,则为C元素,X与Z同主族,两原子的核外电子数之和为24,则X为O,Z为S,Y的原子半径是所有短周期主族元素中最大的,则Y为Na。核外电子层结构相同的离子,核电荷数越大,半径越小,故O2->Na+,A错误;Na与O能形成过氧化钠,与S能形成过硫化钠,过氧根离子和过硫根离子都含有共价键,B错误;S与氧气反应生成SO2,与反应条件无关,C错误;浓盐酸和高锰酸钾反应生成Cl2,Cl2通入硫化氢溶液中,生成S单质沉淀,可证明非金属性:Cl>Z,D正确。
4.几种短周期元素的原子半径及主要化合价如表:
元素代号
X
Y
Z
W
原子半径/pm
160
143
70
66
主要化合价
+2
+3
+3、+5、-3
-2
下列叙述正确的是( )
A.X、Y元素的金属性:X
C.Y的最高价氧化物对应的水化物能溶于稀氨水
D.常温下,Z单质与W的常见单质直接生成ZW2
答案 B
解析 由主要化合价及原子半径可推知:X是Mg,Y是Al,Z是N,W是O。金属性:Mg>Al,A错误;非金属性:O>N,所以一定条件下可发生4NH3+3O2===2N2+6H2O,B正确;Al(OH)3不能与弱碱反应,C错误;常温下N2和O2无法直接反应生成NO2,D错误。
5.(2018·唐山一模)短周期元素X、Y、Z、W的原子序数依次增大,X在元素周期表中原子半径最小,Y的次外层电子数是最外层的,ZX是一种生氢剂,W与Y同一主族。下列叙述正确的是( )
A.原子半径:rW>rZ>rY
B.化合物ZX中各原子均满足8电子稳定结构
C.由X、Y、Z、W组成的化合物的水溶液可能显酸性
D.简单气态氢化物稳定性:W>Y
答案 C
解析 依据题意推知:X为H,Y为O,W为S,Z为Na。Na与S处于同一周期,核电荷数越小原子半径越大,即rNa>rS,所以A错误;ZX为NaH,H元素核外为2电子稳定结构,B错误;O元素的非金属性比S强,所以简单气态氢化物H2O比H2S稳定,D错误。
6.(2018·太原市高三模拟)a、b、c、d为短周期元素,a的M电子层有1个电子,b的最外层电子数为内层电子数的2倍,c的最高化合价为其最低化合价绝对值的3倍,c与d同周期,d的原子半径小于c。下列叙述错误的是( )
A.简单离子半径:c>d
B.最高价含氧酸的酸性:d>c>b
C.a与其他三种元素都能形成离子化合物
D.b与氢形成的化合物中化学键都是极性共价键
答案 D
解析 a、b、c、d为短周期元素,a的M电子层有1个电子,则a为Na元素;b的最外层电子数为内层电子数的2倍,则b为C元素;c的最高化合价为最低化合价绝对值的3倍,则c为S元素;c与d同周期,d的原子半径小于c,则d为Cl元素。电子层结构相同的离子,核电荷数越大,离子半径越小,简单离子半径:S2->Cl-,A正确;元素的非金属性越强,对应的最高价氧化物的水化物的酸性越强,最高价含氧酸的酸性:HClO4>H2SO4>H2CO3,B正确;Na是活泼的金属元素,与非金属元素形成离子化合物,C正确;碳与氢形成的化合物属于烃,可能含有碳碳单键,碳碳双键等非极性共价键,D错误。
7.短周期元素Q、W、X、Y、Z在元素周期表中的相对位置如图所示,其中只有Z为金属元素。则下列说法中,正确的是( )
A.W、X两种元素在自然界中都存在相应的单质
B.Q、Y分别与活泼金属元素形成的化合物中仅含离子键
C.Y、Z分别形成的简单离子中,前者的半径较大
D.X、Z的最高价氧化物对应的水化物之间容易相互发生反应
答案 C
解析 由元素所在周期表中的位置可知,X为C元素,Y为O元素,Z为Al元素,W为Si元素,Q为Cl元素。C在自然界中存在单质,Si在自然界中全部以化合态存在,A错误;O与活泼金属形成的化合物中可以含有共价键,如过氧化钠,B错误;电子排布相同的离子,原子序数越大,离子半径越小,则O、Al分别形成的简单离子中,前者的半径较大,C正确;C的最高价氧化物的水化物为弱酸,与氢氧化铝不反应,D错误。
8.W、X、Y、Z为原子序数依次增大的短周期元素。已知W的某种单质是自然界中硬度最大的物质,a为W的最高价氧化物,Y是地壳中含量最高的金属元素,b、c、d分别为X、Y、Z的最高价氧化物对应的水化物。化合物a~g的转化关系如图所示(部分产物已略去)。下列说法正确的是( )
A.简单离子半径大小:X>Y>Z
B.a中含有极性共价键,属于共价化合物
C.g的水溶液可能显中性
D.工业上通过电解其氯化物的方法制取Y的单质
答案 B
解析 由W的某种单质是自然界中硬度最大的物质,可知W为碳元素,a为CO2,由Y是地壳中含量最高的金属元素,可知Y是铝元素,c为Al(OH)3,由转化关系知b、d为强酸或强碱,且f能与CO2反应生成Al(OH)3,则b只能为强碱,又X位于C与Al之间,故X为钠元素,b为NaOH,f为NaAlO2,结合原子序数关系知,d只能为强酸,且符合题意的有H2SO4和HClO4,所以Z为S或Cl,g为Al2(SO4)3或Al(ClO4)3。A项,简单离子半径大小:S2-(或Cl-)>Na+>Al3+,错误;B项,CO2中的共价键为不同种元素间形成的极性共价键,CO2为共价化合物,正确;C项,g溶液中Al3+水解使溶液显酸性,错误;D项,工业制铝利用的是电解熔融状态的氧化铝,错误。
9.如图是部分短周期元素原子序数与最外层电子数之间的关系图,下列说法中正确的是( )
A.元素对应的离子半径:Z>M>R>W
B.简单氢化物的沸点:W>R>Y>X
C.M、N、R、W的简单离子均能促进水的电离
D.Z、X、R、W的最高价氧化物对应的水化物均能与N的单质反应
答案 D
解析 根据题中图像分析可知,X为N,Y为O,Z为Na,M为Mg,N为Al,R为S,W为Cl。元素对应的离子半径:R>W>Z>M,A错误;简单氢化物的沸点:Y>X>W>R,B错误;W的简单离子(Cl-)不能促进水的电离,C错误;N的单质为Al,其既可以与强酸反应,又可以与强碱反应,D正确。
10.(2018·长春市高三质检)四种短周期主族元素W、X、Y、Z的原子序数依次增大,W、X的简单离子具有相同电子层结构,X的原子半径是短周期主族元素原子中最大的,W与Y同族,Z与X形成的离子化合物的水溶液呈中性。下列说法正确的是( )
A.简单离子半径:W
C.气态氢化物的热稳定性:W
答案 B
解析 四种短周期主族元素W、X、Y、Z的原子序数依次增大,X的原子半径是短周期主族元素原子中最大的,则X为Na。由原子序数可知,Y、Z处于第三周期,而Z与X(Na)形成的离子化合物的水溶液呈中性,则Z为Cl。W、X的简单离子具有相同电子层结构,且W与Y同族,W在第二周期且是非金属元素,W可能是N(或O),则对应的Y为P(或S)。X离子(Na+)、W离子的电子层为2层,Z离子(Cl-)电子层为3层,电子层结构相同,核电荷数越大离子半径越小,离子电子层越多离子半径越大,故简单离子半径大小顺序是:X
11.甲~庚等元素在周期表中的相对位置如下表,己的最高价氧化物对应水化物有强脱水性,甲和丁在同一周期,甲原子最外层与最内层具有相同电子数。下列判断正确的是( )
A.丙与戊的原子序数相差18
B.气态氢化物的稳定性:庚<己<戊
C.常温下,甲和乙的单质均能与水剧烈反应
D.丁的最高价氧化物可用于制造光导纤维
答案 D
解析 己的最高价氧化物对应水化物有强脱水性,则己为S;由元素在周期表中的相对位置可推断:丙为B、丁为Si、庚为F。因甲和丁在同一周期,且甲原子最外层与最内层具有相同电子数,则甲为Mg,乙为Ca。丙为B,原子序数为5,而戊位于P的下方,其原子序数比P的原子序数大18,即戊的原子序数为33,则丙与戊的原子序数相差28,A错误;同周期元素自左向右,元素的非金属性逐渐增强,同主族元素自上而下,元素的非金属性逐渐减弱,因此元素的非金属性:庚>己>戊,元素的非金属性越强,其气态氢化物的稳定性越强,故氢化物稳定性:庚>己>戊,B错误;常温下,甲(Mg)与水反应缓慢,加热时反应较快,C错误;丁(Si)的最高价氧化物为SiO2,可用于制造光导纤维,D正确。
12.(2018·东北三校高三模拟)a、b、c、d为原子序数依次增大的短周期主族元素,a原子核外电子总数是其次外层电子数的4倍,b、c、d的最高价氧化物的水化物能两两反应生成盐和水,d与a同族。下列叙述正确的是( )
A.简单离子半径:d>b>c>a
B.a、d形成的简单氢化物的沸点:d>a
C.由a、b、c形成的化合物的水溶液一定呈碱性
D.工业上利用电解熔融的c的氯化物来冶炼c
答案 C
解析 a、b、c、d为原子序数依次增大的短周期主族元素,a原子核外电子总数是其次外层电子数的4倍,则a为O元素,b、c、d的最高价氧化物的水化物能两两反应生成盐和水,d与a同族,则b为Na元素,c为Al元素,d为S元素,a、b、c、d元素形成的简单离子分别是O2-、Na+、Al3+、S2-,O2-、Na+、Al3+离子的核外电子排布相同,核电荷数越大,离子半径越小,所以离子半径O2->Na+>Al3+,S2-与O2-的最外层电子数相同,电子层越多,离子半径越大,所以离子半径S2->O2-,所以离子半径顺序为S2->O2->Na+>Al3+,A错误;a、d形成的简单氢化物是H2O与H2S,H2O能形成氢键,常温下为液态,沸点H2O>H2S,B错误;由钠、铝、氧形成的化合物为NaAlO2,其水溶液由于AlO水解呈碱性,C正确;工业上冶炼铝的方法为电解熔融氧化铝,D错误。
13.(2018·湖北部分重点中学联考)部分短周期元素原子半径的相对大小、最高正价或最低负价随原子序数的变化关系如图所示,下列说法正确的是( )
A.简单离子半径由小到大的顺序:d
C.除去实验后试管中残留的g单质,可用热的氢氧化钠溶液
D.g、h的氧化物对应的水化物的酸性:h>g
答案 C
解析 从题图中元素的化合价、原子半径的相对大小及原子序数,可知x是H,y是C,z是N,d是O,e是Na,f是Al,g是S,h是Cl。电子层结构相同的离子,核电荷数越大离子半径越小,离子半径r(O2-)>r(Na+)>r(Al3+),故A错误;常温下,水为液体,甲烷、氨气为气体,水的沸点最高,氨气分子之间存在氢键,沸点高于甲烷,故B错误;除去实验后试管中残留的硫单质,可用热的氢氧化钠溶液洗涤,化学方程式为6NaOH+3S===2Na2S+Na2SO3+3H2O,故C正确;S、Cl的氧化物对应的水化物的酸性不一定满足h>g,如次氯酸为弱酸,硫酸为强酸,故D错误。
14.(2018·石家庄高三质检)
短周期元素X、Y、Z、W的原子序数依次增大。Z在短周期主族元素中原子半径最大;m、n、p、q为它们的单质;常温下,q为黄绿色气体,a为无色液体;各物质间转化关系如图所示。下列说法不正确的是( )
A.元素非金属性:Y>W>X
B.d中可能含有非极性共价键
C.Y、Z、W分别与X形成的简单化合物沸点:Z
答案 C
解析 由“Z在短周期主族元素中原子半径最大”,推出Z为Na;由“常温下,q为黄绿色气体”推出W为Cl;由X、Y、Z、W是原子序数依次增大的短周期元素,常温下,“a为无色液体”,再结合题图中转化关系,推出a为H2O,则X为H,Y为O;进一步推出b为NaCl,c为HCl,d为Na2O2或Na2O。元素非金属性:Y(O)>W(Cl)>X(H),A正确;d为Na2O2时,含有非极性共价键,B正确;沸点:HCl
相关资料
更多

