还剩15页未读,
继续阅读
【化学】广东省佛山市三水区实验中学2018-2019学年高一下学期第三学段考试试题(解析版)
展开
广东省佛山市三水区实验中学2018-2019学年高一下学期第三学段考试试题
一、单项选择题(每题只有一个正确答案,每题2分,一共50分)
1.C-NMR(核磁共振)可以用于含碳化合物的结构分析,有关 C的说法正确的是( )
A. 质子数为6 B. 电子数为13
C. 中子数为6 D. 质量数为6
【答案】A
【解析】136C中质子数为6,质量数为13,中子数为13-6=7,核外电子数为6;A.质子数为6,故A正确;B.核外电子数为6,故B错误;C.中子数为7,故C错误;D.质量数为13,故D错误;故选A。
2.下列各组元素中,按最高正价递增顺序排列的是( )
A. C、N、O、F B. K、Mg、C、S
C. F、Cl、Br、I D. Li、Na、K、Rb
【答案】B
【解析】试题分析:A. C、N、O、F中氧元素没有最高正价,氟元素无正价,A错误;B、K、Mg、C、S最高正价依次是:+1、+2、+4、+6,B正确;C、F、Cl、Br、I中氟元素无正价,Cl、Br、I的最高正价均为+7,C错误;D、Li、Na、K、Rb的最高正价均为+1价,D错误.选B。
3.下列关于燃料充分燃烧的说法,不正确的是 ( )
A. 空气量越多越好 B. 应通入适量空气
C. 固体燃料燃烧前要粉碎 D. 液体燃料燃烧时可以以雾状喷出
【答案】A
【解析】试题分析:A.通入适量的空气使燃烧充分,并不是越多越好,A错误;B.通入空气的量过大、空气的量过多会带走热量,所以一般是通入适当过量的空气,B正确;C.因固体燃料粉碎,燃烧会增大与氧气的接触面积,有利用充分燃烧,C正确;D.液体燃料雾化,燃烧会增大与氧气的接触面积,有利用充分燃烧,D正确。答案选A。
4.下列各组性质比较中,正确的是( )
①沸点:F2>Cl2>Br2>I2
②离子还原性:S2->Cl->Br->I-
③酸性:HClO4>HBrO4>HIO4
④金属性:K>Na>Mg>Al
⑤气态氢化物稳定性:HF>HCl>H2S
A. ①②③ B. ③④⑤ C. ②③④ D. ①③④⑤
【答案】B
【解析】
【分析】①分子晶体,相对分子质量越大沸点越高;
②非金属性越强,对应阴离子的还原性越弱;
③非金属性越强,对应最高价含氧酸的酸性越强;
④同主族从上到下金属性增强,同周期从左向右金属性减弱;
⑤非金属性越强,对应氢化物越稳定;
【详解】①分子晶体,相对分子质量越大沸点越高,沸点:F2
②非金属性越强,对应阴离子的还原性越弱,则离子还原性:S2->I->Br->Cl-,故错误;
③非金属性越强,对应最高价含氧酸的酸性越强,则酸性:HClO4>HBrO4>HIO4,故正确;
④同主族从上到下金属性增强,同周期从左向右金属性减弱,则金属性:K>Na>Mg>Al,故正确;
⑤非金属性越强,对应氢化物越稳定,则气态氢化物稳定性:HF>HCl>H2S,故正确;
故选B。
5.某元素X的气态氢化物的化学式为H2X,则X的最高价氧化物的水化物的化学式为( )
A. H2XO3 B. HXO3 C. H3XO4 D. H2XO4
【答案】D
【解析】试题分析:氢化物中X的化合价为-2价,则其最高价为+6价,最高价氧化物对应的水化物的化学式为H2XO4,故选D。
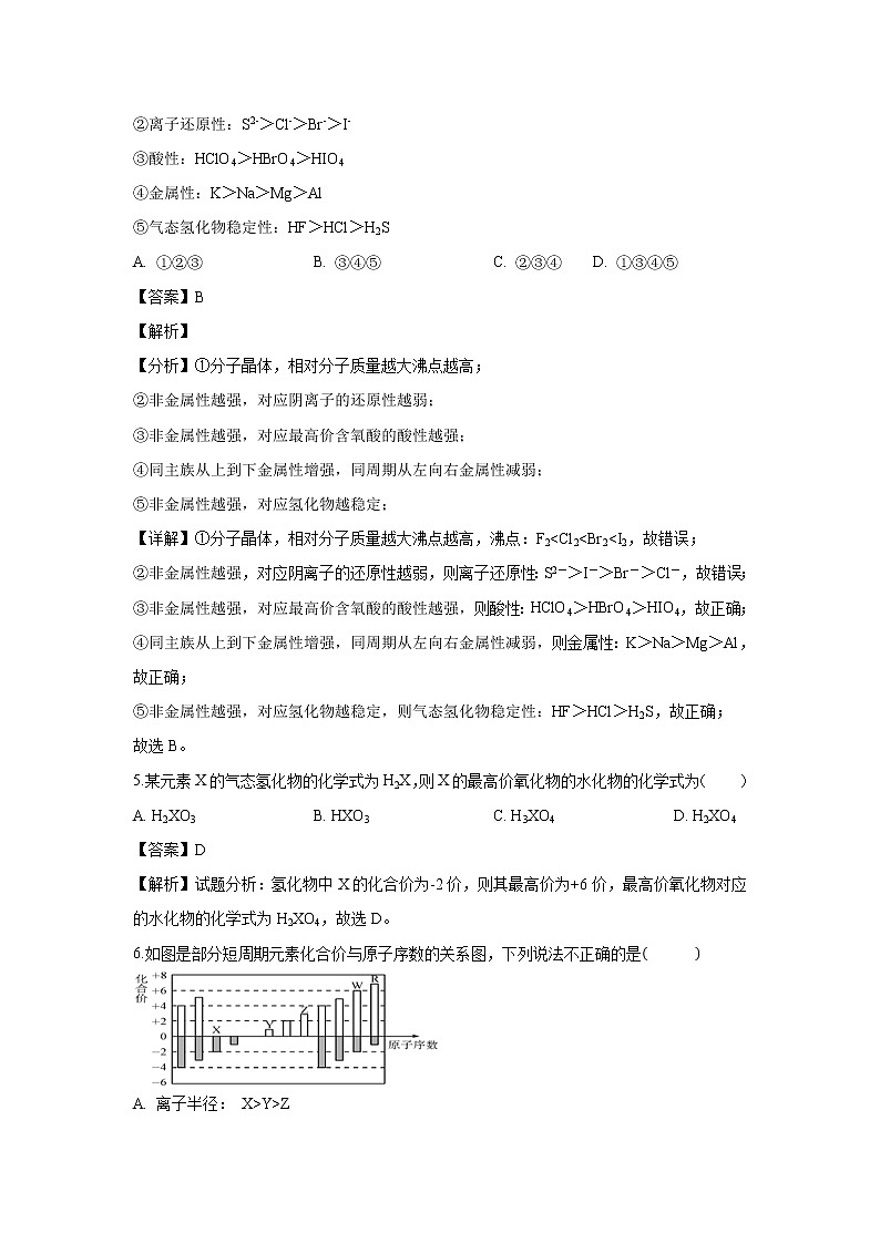
6.如图是部分短周期元素化合价与原子序数的关系图,下列说法不正确的是
A. 离子半径: X>Y>Z
B. WX3和水反应形成的化合物是离子化合物
C. 最高价氧化物对应的水化物酸性:R>W
D. Y和Z两者最高价氧化物对应的水化物能相互反应
【答案】B
【解析】
【分析】这几种元素都是短周期元素,根据元素化合价知,X只有-2价,X是O元素、Y只有+1价,Y是Na元素、Z是+3价,Z是Al元素、W有+6价,-2价,W是S元素、R是Cl元素。
【详解】A.电子层结构相同的离子,离子半径随着原子序数增大而减小,X、Y、Z离子的电子层结构相同,原子序数X<Y<Z,则离子半径X>Y>Z,故A正确;
B.SO3和水反应形成的化合物是H2SO4,硫酸分子中只含共价键,为共价化合物,故B错误;
C.同一周期元素,元素的非金属性随着原子序数增大而增强,元素的非金属性越强,其最高价氧化物的水化物酸性越强,非金属性S<Cl,则最高价氧化物对应的水化物酸性:Cl>S,故C正确;
D.Y、Z两者的最高价氧化物对应的水化物分别是NaOH、Al(OH)3,氢氧化铝属于两性氢氧化物,能溶于强酸强碱溶液,NaOH是强碱,所以Y、Z两者的最高价氧化物对应的水化物能相互反应,故D正确;
故选:B。
7.下列说法中错误的是( )
A. 化学反应必然伴随发生能量变化
B. 化学变化中的能量变化主要是由化学键变化引起的
C. 能量变化是化学反应的基本特征之一
D. 化学反应中能量变化的大小与反应物的质量多少无关
【答案】D
【解析】试题分析:A、化学反应中的能量变化就是因为旧化学键断裂和新化学键生成引起的,故A正确;B、化学反应的主要特征:(1)有新物质生成.(2)伴随能量变化.(3)外在现象.故B正确;C、任何化学反应都是断裂旧键形成新键的过程,化学键的断裂和生成会吸收能量和释放能量,故C正确;D、反应物越多能量变化越大,故D错误.故选:D
8.下列说法正确的是( )
A. 含有金属元素的化合物一定是离子化合物
B. 具有共价键的化合物就是共价化合物
C. 由非金属元素形成的化合物一定不是离子化合物
D. 含有离子键的化合物必是离子化合物
【答案】D
【解析】A、含有金属元素的化合物不一定是离子化合物,如:AlCl3是共价化合物,故A错误;
B、离子化合物中一定含有离子键,可能含有共价键,如NaOH等,含共价键的化合物不一定是共价化合物,故B错误;
C、由非金属元素形成的化合物大都不是离子化合物,但也可形成离子化合物,如铵盐,故C错误;
D、物质只要含有离子键就一定是离子化合物,故D正确;
故选D。
9.将等物质的量的甲烷和氯气混合后,在漫射光的照射下充分反应,生成物中物质的量最大的是 ( )
A. CH3Cl B. CH2Cl2 C. CCl4 D. HCl
【答案】D
【解析】
【分析】甲烷分子中4个H均可被取代,甲烷第一步取代生成等量的HCl和一氯甲烷,在后续的取代中氯代甲烷总的物质的量不变,而HCl不断增多,因此其物质的量在生成物中最大。
【详解】甲烷分子中4个H均可被取代,甲烷在发生取代反应时,除了生成有机物之外,还有氯化氢生成,且有几个氢原子被取代,就生成几分子氯化氢,所以氯化氢的量最多。
故选:D。
10.已知 2SO2+O2 2SO3为放热反应,对该反应的下列说法中正确的是( )
A. O2的能量一定高于SO2的能量
B. SO2和O2的总能量一定高于SO3的总能量
C. SO2的能量一定高于SO3的能量
D. 因该反应为放热反应,故不必加热就可发生
【答案】B
【解析】判断一个反应是放热反应还是吸热反应,关键看反应物的总能量与生成物的总能量的差值。如果反应物的总能量高于生成物的总能量,反应就放热,B项正确;A、C两项错误,都没有考虑总能量差;放热反应只表明反应物总能量比生成物总能量高,而加热是反应的条件,两者无必然联系,许多放热反应也必须加热才能开始进行,D项错误。
11.下列反应既属于氧化还原反应,又是吸热反应的是 ( )
A. 锌粒与稀硫酸的反应
B. 灼热的木炭与CO2反应
C. 甲烷在氧气中的燃烧反应
D. Ba(OH)2·8H2O晶体与NH4Cl晶体的反应
【答案】B
【解析】
【分析】存在元素的化合价变化的反应为氧化还原反应,常见的吸热反应有:Ba(OH)2·8H2O与NH4Cl反应、大多数的分解反应、C(或氢气)参加的氧化还原反应等。
【详解】A、锌粒与稀硫酸的反应为放热反应,Zn、H元素的化合价变化,属于氧化还原反应,故A不选;
B、灼热的木炭与CO2反应为吸热反应,且C元素的化合价变化,属于氧化还原反应,故B选;
C、甲烷在氧气中的燃烧反应为放热反应,C、O元素的化合价变化,属于氧化还原反应,故C不选;
D、Ba(OH)2·8H2O晶体与NH4Cl晶体的反应为吸热反应,但没有元素的化合价变化,不属于氧化还原反应,故D不选;
故选B。
12.SO2在400~600℃下的催化氧化:2SO2+O22SO3,这是一个正反应放热的可逆反应。如果反应在密闭容器中进行,下述有关说法中错误的是( )
A. 使用催化剂是为了加快反应速率,提高生产效率
B. 在上述条件下,SO2不可能100%地转化为SO3
C. 达到平衡时,SO2的浓度与SO3的浓度相等
D. 为了提高SO2的转化率,应适当提高O2的浓度
【答案】C
【解析】催化剂不能提高产率,但能缩短生产周期,提高生产效率,A项正确;可逆反应中哪种物质也不可能100%全部转化,B项正确;达到平衡时,SO2和SO3的浓度不变,但不一定相等,C项不正确;提高O2的浓度,平衡向右进行,SO2的转化率提高,D项正确。
13.下列图各个装置中能组成原电池的是 ( )
A. B. C. D.
【答案】B
【解析】
【分析】根据原电池的构成条件判断;原电池的构成条件是:①有两个活泼性不同的电极,②将电极插入电解质溶液中,③两电极间构成闭合回路,④能自发的进行氧化还原反应。
【详解】A. 两电极的活泼性相同,A项错误;
B. 符合原电池的构成条件,B项正确;
C. 酒精溶液为非电解质,C项错误;
D. 该装置为断路状态,不能形成闭合回路,D项错误;
答案选B。
14.反应4NH3(气)+5O2(气)4NO(气)+6H2O(气)在10L密闭容器中进行,半分钟后,水蒸气的物质的量增加了0.45mol,则此反应的平均速率υ (X)(反应物的消耗速率或产物的生成速率)可表示为( )
A. υ(NH3)=0.0100mol·L-1·s-1 B. υ(O2)=0.0010 mol·L-1·s-1
C. υ(NO)=0.0010 mol·L-1·s-1 D. υ(H2O)=0.045 mol·L-1·s-1
【答案】C
【解析】
【分析】根据υ=△c/△t计算υ(H2O),利用速率之比等于化学计量数之比计算各物质表示的反应速率。
【详解】在体积10L的密闭容器中进行,半分钟后,水蒸气的物质的量增加了0.45mol,则υ(H2O)=0.45mol/(10L·30s)=0.0015mol·L-1·s-1,
A、速率之比等于化学计量数之比,所以υ(NH3)=2/3×0.0015mol·L-1·s-1=0.0010mol·L-1·s-1,故A错误;
B、速率之比等于化学计量数之比,所以υ(O2)=5/6×0.0015mol·L-1·s-1=0.00125mol·L-1·s-1,故B错误;
C、速率之比等于化学计量数之比,所以υ(NO)=2/3×0.0015mol·L-1·s-1=0.0010mol·L-1·s-1,故C正确;
D、υ(H2O)=0.0015mol·L-1·s-1,故D错误。
故选:C。
15.对于100mL 1mol/L盐酸与锌粒的反应,采取下列措施能使反应速率加快的是:①升高温度;②改用100mL 3mol/L盐酸;③多用300mL 1mol/L盐酸;④用等量锌粉代替锌粒( )
A. ①③④ B. ①②④ C. ②③④ D. ①②③
【答案】B
【解析】
【分析】增大反应速率,可增大固体表面积、升高温度,增大浓度,加入催化剂或形成原电池反应等。
【详解】①适当升高温度,增大活化分子百分数,增加单位体积内的活化分子数,反应速率加快,故①正确;
②改用100mL 3mol·L-1盐酸,酸浓度增大,反应速率加快,故②正确;
③多用300mL 1mol·L-1盐酸,酸的浓度不变,反应速率不变,故③错误;
④用等量锌粉代替锌粒,增大固体接触面积,使反应速率加快,故④正确;
故选:B。
16.对于A2 + 3B22C的反应来说,以下化学反应速率的表示中,反应速率最快的是( )
A. υ(B2) =0.8mol/(L•s) B. υ(A2) =0.4mol/(L•s)
C. υ(C) =0.6mol/(L•s) D. υ(B2) =54mol/(L•min)
【答案】B
【解析】
【分析】由于不同物质表示的速率之比等于化学计量数之比,故不同物质表示的反应速率与其化学计量数的比值越大,则表示的反应速率越快。
【详解】A.υ(B2)/3=0.267 mol/(L·s);
B.υ(A2)/1=0.4 mol/(L·s);
C.υ(C)/2=0.3 mol/(L·s);
D.υ(B2)=5.4 mol/(L·min)=0.09 mol/(L·s),
υ(B2)/3=0.03 mol/(L·s),
故反应速率B>C>A>D,
故选B。
17.将等物质的量的A、B混合于2L的密闭容器中,发生下列反应:3A(g)+B(g)⇌xC(g)+2D(g),经2min后测得D的浓度为0.5mol/L,c(A):c(B)=3:5,以C表示的平均速率v(C)=0.25mol•L-1•min-1,下列说法正确的是( )
A. 反应速率v(B)=0.25 mol•L-1•min-1
B. 该反应方程式中,x=1
C. 2min时,A的物质的量为1.5mol
D. 2min时,A转化率为60%
【答案】C
【解析】A、根据题意得v(D)=0.5mol/L÷2min=0.25 mol·L-1·min-1,则根据化学反应速率之比等于方程式中化学计量数之比可知v(B)=1/2v(D)=0.125 mol·L-1·min-1,A错误;
B、根据题意得v(D)=0.5mol/L÷2min=0.25 mol·L-1·min-1,以C表示的平均速率v(C)=0.25mol·L-1·min-1,根据化学反应速率之比等于方程式中化学计量数之比可知x=2,B错误;
C、2min时,D的物质的量是0.5mol/L×2 L=1mol,所以消耗A、B的物质的量分别是1.5mol、0.5mol,设A、B起始物质的量均为y,则剩余A、B的物质的量分别是y-1.5mol、y-0.5mol,根据c(A):c(B)=3:5,解得(y-1.5mol)/(y-0.5mol)=3:5,解得y=3mol。所以2min时,A的物质的量为3mol-1.5mol=1.5mol,C正确;
D、A的转化率为1.5mol/3mol×100%=50%,D错误;
答案选C。
18.下列反应中,光照对反应几乎没有影响的是( )
A. 氯气和甲烷的反应 B. 氧气和甲烷的反应
C. 氯气和氢气的反应 D. 次氯酸的分解
【答案】B
【解析】
【分析】中学化学中,能在光照条件下反应的有:氯气与氢气、氯气与甲烷、次氯酸分解、硝酸分解以及卤化银的分解等反应。
【详解】A、氯气和甲烷能在光照条件下反应,生成氯代甲烷和HCl,故A不选;
B、氧气和甲烷的反应不能在光照条件下反应,应在点燃条件下反应,故B选;
C、氯气和氢气能在光照条件下反应生成氯化氢,故C不选;
D、次氯酸能在光照条件下反应生成氯化氢和氧气,故D不选;
故选B。
19.苏轼的《格物粗谈》有这样的记载:“红柿摘下未熟,每篮用木瓜三枚放入,得气即发,并无涩味。”按照现代科技观点,该文中的“气”是指( )
A. 脱落酸 B. 乙烯 C. 生长素 D. 甲烷
【答案】B
【解析】A、脱落酸是一种抑制生长的植物激素,能促使叶子脱落,但不能催熟果实,A错误;B、乙烯具有促进果实成熟的作用,主要由成熟果实产生,是唯一的气体植物激素,成熟的木瓜能够释放乙烯,促进未成熟的红柿成熟,B正确;C、生长素能促进茎、芽、根生长,但不能促进果实成熟,C错误;D、植物能产生甲烷,但甲烷不能催熟果实,D错误。答案选B。
20.下列有机反应属于加成反应的是( )
A. CH4 + Cl2CH3Cl + HCl
B. 2CH3CH3+5O22CO2+6H2O
C. +3H2
D. 2CH3CH2OH+2Na2CH3CH2ONa+H2
【答案】C
【解析】
【分析】有机物分子中双键或三键两端的碳原子与其他原子或原子团直接结合生成新的化合物的反应叫加成反应,据此解答。
【详解】A. CH4+Cl2CH3Cl+HCl是甲烷与氯气的取代反应,A错误;
B. 2CH3CH3+5O22CO2+6H2O是乙烷的燃烧,属于氧化反应,B错误;
C. 是苯与氢气发生加成反应生成环己烷,C正确;
D. 2CH3CH2OH+2Na→2CH3CH2ONa+H2↑是乙醇和钠发生反应生成乙醇钠和氢气,不是加成反应,可以看作是置换反应,D错误。
答案选C。
21.下列关于乙醇的说法中,不正确的是( )
A. 与金属钠反应时,键①断裂
B. 乙醇可以使酸性高锰酸钾溶液褪色
C. 乙醇属于烃类物质
D. 无水硫酸铜常用于检验乙醇中是否含有水
【答案】C
【解析】
【分析】乙醇含有-OH,可发生取代、氧化和消去反应,可与钠反应,结合官能团的结构和性质判断。
【详解】A. 金属钠与乙醇反应生成乙醇钠和氢气,与金属钠反应时,键①断裂,故A正确;
B. 乙醇含有-OH,能被氧化,乙醇可以使酸性高锰酸钾溶液褪色,故B正确;
C. 乙醇含有-OH,乙醇属于烃的衍生物,故C错误;
D. 无水硫酸铜吸水后由白色变成蓝色,常用于检验乙醇中是否含有水,故D正确;
故选C。
22.表中物质与其所含化学键类型、所属化合物类型完全对应的一组是( )
选项
A
B
C
D
物质
CO2
MgCl2
HCl
NaOH
化学键类型
共价键
离子键、共价键
离子键
离子键、共价键
化合物类型
共价化合物
离子化合物
离子化合物
共价化合物
【答案】A
【解析】试题分析:一般活泼的金属和活泼的非金属容易形成离子键,非金属元素的原子间容易形成共价键。含有离子键的化合物是离子化合物,全部由共价键形成的化合物是共价化合物,这说明在离子化合物中可能含有共价键,但在共价化合物中不可能含有离子键。据此可知,CO2是含有共价键的共价化合物,氯化镁是含有离子键的离子化合物,氯化氢是含有共价键的共价化合物,氢氧化钠是含有离子键和共价键的离子化合物,答案选A。
23.砹(At)与F、Cl、Br、I同族,推测砹或砹的化合物不可能具有的性质是( )
A. 砹是有色固体
B. 非金属性:At>I
C. HAt非常不稳定
D. I2 可以将At2从At的可溶性的盐溶液中置换出来
【答案】B
【解析】
【分析】砹(At)原子序数85,与F、Cl、Br、I同属于ⅦA族,砹是原子序数最大的卤族元素,其性质与卤族其它元素具有相似性和递变性。
【详解】A.卤素单质从上到下状态从气态、液态、固态变化,颜色逐渐加深,则砹是有色固体,故A正确;
B.同一主族元素,其非金属性随着原子序数增大而减小,所以非金属性:At<I,故B错误;
C.同一主族元素中,其非金属性随着原子序数的增大而减小,相应氢化物的稳定性随着原子序数的增大而减弱,HAt很不稳定,故C正确;
D.同一主族元素,其单质的氧化性随着原子序数的增大而减弱,I2能从At的可溶性盐溶液中置换出At2,故D正确;
故选B。
24.能通过化学反应使溴水褪色,又能使酸性高锰酸钾溶液褪色的是( )
A. 苯 B. 乙烷 C. 乙烯 D. 氯化铁
【答案】C
【解析】
【分析】含碳碳双键和碳碳三键的有机物,与溴水发生加成反应,能被酸性高锰酸钾溶液氧化,则既能使酸性高锰酸钾溶液褪色,又能使溴水褪色。
【详解】A、苯是不含碳碳双键和碳碳三键的有机物,苯不能通过化学反应使溴水和酸性高锰酸钾溶液褪色,故A不选;
B、乙烷是不含碳碳双键和碳碳三键的有机物,不能通过化学反应使溴水和酸性高锰酸钾溶液褪色,故B不选;
C、乙烯是含碳碳双键有机物,与溴水发生加成反应,能被酸性高锰酸钾溶液氧化,则既能使酸性高锰酸钾溶液褪色,又能使溴水褪色,故C选;
D、氯化铁是不含碳碳双键和碳碳三键的无机物,氯化铁具有氧化性,与溴水不反应,与酸性高锰酸钾溶液可发生反应:2MnO4-+10Cl-+16H+==2Mn2++5Cl2↑+8H2O,故D不选;
故选C。
25.质量为ag的铜丝,在空气中灼热变黑,趁热放入下列物质中,铜丝不变红,质量大于a g的是( )
A. 盐酸 B. CH3COOH C. C2H5OH D. NaOH
【答案】D
【解析】
【分析】质量为ag的铜丝,在空气中灼热变黑,是生成了CuO:2Cu+O22CuO,再结合CuO与选项中的物质发生的化学反应来分析判断。
【详解】A、质量为ag的铜丝,在空气中灼热变黑,立即放入盐酸中,CuO与盐酸反应,生成铜盐,质量减少,故A错误;
B、质量为ag的铜丝,在空气中灼热变黑,立即放入CH3COOH中,CuO与CH3COOH反应,生成铜盐,质量减少,故B错误;
C、质量为ag的铜丝,在空气中灼热变黑,立即放入C2H5OH中,CuO与C2H5OH反应:CuO+C2H5OHCH3CHO+Cu+H2O,反应前后其质量不变,故C错误;
D、质量为ag的铜丝,在空气中灼热变黑,立即放入NaOH中,CuO、Cu与NaOH不反应,质量增加,故D正确;
故选D。
二、填空题(一共50分)
26.Ⅰ.(1)NaOH的电子式_______________;二氧化碳的电子式___________________.
Ⅱ.下列物质: ①N2②H2O2③NH3④MgCl2⑤NaOH
(2)含有极性键和非极性键的物质是______(填序号,下同);含有极性键的离子化合物是________
Ⅲ.下列物质:①1H,2H,3H②H2O,D2O,T2O③O2,O3④14N,14C
(3)互为同位素的是________(填序号,下同);
(4)互为同素异形体的是__________
Ⅳ、写出以下反应的化学方程式
(5)甲烷燃烧______________
(6)乙烯和溴水_____________
(7)乙醇的催化氧化_____________
【答案】(1). (2). (3). ② (4). ⑤ (5). ① (6). ③ (7). CH4+2O2CO2+2H2O (8). CH2=CH2+Br2→CH2BrCH2Br (9). 2CH3CH2OH+O22CH3CHO+2H2O;
【解析】
【分析】Ⅰ.(1)NaOH是离子化合物,氢和氧以共价键结合,二氧化碳是共价化合物,碳与氧间形成4对共用电子对;
Ⅱ.一般来说,活泼金属和活泼非金属元素之间易形成离子键,不同非金属元素之间易形成极性键,同种非金属元素之间易形成非极性键,含有离子键的化合物是离子化合物,只含共价键的化合物是共价化合物;
Ⅲ.具有相同质子数、不同中子数的原子互为同位素;
同种元素的不同单质,互为同素异形体;
Ⅳ、(5)甲烷燃烧生成水和二氧化碳;
(6)乙烯与溴水发生加成反应生成1,2-二溴乙烷;
(7)乙醇催化氧化生成乙醛和水。
【详解】Ⅰ.(1)NaOH是离子化合物,氢和氧以共价键结合,NaOH的电子式;二氧化碳是共价化合物,碳与氧间形成4对共用电子对,二氧化碳的电子式。
Ⅱ.①N2中只含非极性键,属于单质;
②H2O2含有H-O极性键和O-O非极性键,属于共价化合物;
③NH3中只含极性键,属于共价化合物;
④MgCl2中只含离子键,属于离子化合物;
⑤NaOH中含有离子键和极性键,属于离子化合物;
(2)含有极性键和非极性键的物质是②;含有极性键的离子化合物是⑤;
(3)①1H,2H,3H具有相同质子数均为1、不同中子数分别为0、1、2,互为同位素的是①;
(4)③O2,O3均由氧组成的不同的单质,互为同素异形体的是③。
Ⅳ、(5)甲烷燃烧生成水和二氧化碳:CH4+2O2CO2+2H2O;
(6)乙烯与溴水发生加成反应生成1,2-二溴乙烷,化学方程式:CH2=CH2+Br2→CH2BrCH2Br;
(7)乙醇催化氧化生成乙醛和水,其反应方程式为:2CH3CH2OH+O22CH3CHO+2H2O;
27.下表是元素周期表的一部分,表中序号分别代表某一元素。请回答下列问题:
周期
ⅠA
ⅡA
ⅢA
ⅣA
ⅤA
ⅥA
ⅦA
0
2
①
②
③
④
3
⑤
⑥
⑦
⑧
⑨
⑩
(1)①~⑩中,最活泼的金属元素是 ______ (写元素符号,下同);最不活泼的元素是 ____ ;可作半导体材料的元素是 ______;某元素的气态氢化物与其最高价氧化物的水化物可直接化合生成一种盐,该元素是 ______ 。
(2)④、⑤的简单离子,其半径更大的是 ______ (写离子符号)。
(3)⑧、⑨的气态氢化物,更稳定的是 ______ (填化学式)。
(4)元素的非金属性:① ______ ⑦(填“>”或“<”)。
(5)①~⑨的最高价氧化物的水化物中:酸性最强的是 ______ (填化学式); 碱性最强的是 ______ (填化学式),它与⑥的最高价氧化物的水化物反应的离子方程式为 ________ 。
(6)写出⑦元素的氧化物和氢氟酸反应的化学方程式________
【答案】(1). Na (2). Ar (3). Si (4). N (5). F- (6). HCl (7). > (8). HClO4 (9). NaOH (10). OH-+Al(OH)3==AlO2-+2H2O (11). SiO2+4HF==SiF4 ↑+2H2O
【解析】
【分析】由元素在周期表的位置可知,①②③④⑤⑥⑦⑧⑨⑩分别为C、N、O、F、Na、Al、Si、S、Cl、Ar,
(1)周期表中左下角的金属性最强,最不活泼的元素是Ar,Si为常见的半导体材料,N元素的气态氢化物与其最高价氧化物的水化物可直接化合生成铵盐;
(2)具有相同电子排布的离子,原子序数大的离子半径小;
(3)非金属性越强,气态氢化物越稳定;
(4)同主族,从上到下非金属性减弱;
(5)高氯酸为含氧酸中酸性最强的酸;短周期中Na的金属性最强,其对应碱NaOH与氢氧化铝反应生成偏铝酸钠和水;
(6)二氧化硅与氢氟酸反应生成四氟化硅和水。
【详解】由元素在周期表的位置可知,①②③④⑤⑥⑦⑧⑨⑩分别为C、N、O、F、Na、Al、Si、S、Cl、Ar,
(1)上表中左下角的金属Na金属性最强,最不活泼的元素是Ar,Si为常见的半导体材料,N元素的气态氢化物与其最高价氧化物的水化物可直接化合生成铵盐;
(2)具有相同电子排布的离子,原子序数大的离子半径小,则离子半径更大为F-;
(3)非金属性越强,气态氢化物越稳定,则更稳定的为HCl;
(4)同主族,从上到下非金属性减弱,则非金属性①>⑦;
(5)高氯酸为含氧酸中酸性最强的酸,该酸的化学式为HClO4;短周期中Na的金属性最强,其对应碱NaOH的碱性最强,NaOH与氢氧化铝反应生成偏铝酸钠和水,离子反应方程式为OH-+Al(OH)3==AlO2-+2H2O;
(6)二氧化硅与氢氟酸反应生成四氟化硅和水,反应方程式为SiO2+4HF==SiF4 ↑+2H2O。
28.某学习小组用如图所示A、B装置分别探究金属锌与稀硫酸的反应,实验过程中A装置烧杯内的溶液温度升高,B装置的电流计指针发生偏转。
(1)A装置的烧杯中发生反应的离子方程式为________。
(2)B装置中Zn板是________极,Cu板上的现象是________,发生的电极反应式是________。若有1 mol电子流过导线,则正极生成的产物在标准状况下的体积为_______ L。
(3)从能量转化的角度看,A、B中反应物的总能量________(填“大于”“小于”或“等于”)生成物的总能量,A中主要是将化学能转化为________,B中主要是将化学能转化为________。
(4)该小组同学反思原电池的原理,其中观点正确的是________(填字母)。
A.原电池反应的过程中可能没有电子发生转移
B.原电池装置需要2个电极
C.电极一定不能参加反应
D.氧化反应和还原反应可以拆开在两极发生
(5)有人以化学反应:2Zn+O2+4H+==2Zn2++2H2O为基础设计一种原电池,移入人体内作为心脏起搏器能源,它们靠人体内血液中溶有一定浓度的O2、H+、Zn2+进行工作。则该原电池的负极发生的电极反应为___________。
【答案】(1). Zn+2H+==Zn2++H2↑ (2). 负 (3). 有气泡冒出 (4). 2H++2e-==H2↑ (5). 11.2 (6). 大于 (7). 热能 (8). 电能 (9). BD (10). Zn-2e-==Zn2+
【解析】
【分析】(1)锌与氢离子反应生成锌离子与氢气;
(2)锌铜稀硫酸原电池中,活泼金属锌作负极,锌失电子发生氧化反应,氢离子在正极铜上得电子发生还原反应,铜电极上有气泡冒出,根据电极反应求出氢气的体积;
(3)A烧杯中温度升高,该反应是放热反应;原电池将化学能转化成电能;
(4)A.原电池的本质是有电子转移;
B.原电池的构成条件必须有两个电极;
C.活泼金属作负极失电子发生氧化反应;
D.负极发生氧化反应,正极发生还原反应。
(5)活泼金属锌作负极,锌失电子发生氧化反应。
【详解】(1)锌与氢离子反应生成锌离子与氢气,离子方程式为Zn+2H+==Zn2++H2↑;
(2)锌铜稀硫酸原电池中,活泼金属锌作负极,电极反应为Zn-2e-==Zn2+,氢离子在正极铜上得电子产生氢气,铜电极上有气泡冒出,电极反应为2H++2e-==H2↑,若有1 mol电子流过导线,产生氢气0.5mol,则正极生成的产物在标准状况下的体积为0.5mol×22.4L·mol-1=11.2 L;
(3)A烧杯中温度升高,该反应是放热反应,所以反应物总能量大于生成物总能量;A中主要是将化学能转化成热能,B中是原电池,主要将化学能转化成电能;
(4)A.原电池要有自发进行的氧化还原反应发生,一定有电子的转移,故A错误;
B.原电池的构成条件必须有两个电极,故B正确;
C.活泼金属作负极失电子发生氧化反应,正极上得电子发生还原反应,一般负极溶解,正极质量增重或析出气体,故C错误;
D.负极发生氧化反应,正极发生还原反应,故D正确;
故选BD。
(5)活泼金属锌作负极,锌失电子发生氧化反应,原电池的负极发生的电极反应为 Zn-2e-==Zn2+。
29.苯和溴取代反应的实验装置如图所示,其中A为由具支试管改制成的反应容器,在其下端开了一小孔,塞好石棉绒,再加入少量铁屑粉。填写下列空白:
(1)装有溴和苯的混合液的仪器名称为__________
(2)向反应容器A中逐滴加入溴和苯的混合液,几秒内就发生反应.写出A中所发生反应的化学方程式(有机物写结构简式)________。
(3)B中NaOH溶液的作用是___________。
(4)试管C中苯的作用是________。
(5)反应开始后,观察D和E两试管,看到的现象为________、_______,此现象可以验证苯和液溴的反应为_________(填反应类型)。
【答案】(1). 分液漏斗 (2). +Br2+HBr (3). 除去溶于溴苯中的溴 (4). 除去HBr气体中混有的溴蒸气 (5). D试管中紫色石蕊试液慢慢变红,并在导管口有白雾产生 (6). E试管中出现淡黄色沉淀 (7). 取代反应
【解析】
【分析】(1)根据仪器的结构解答;
(2)苯与溴在溴化铁做催化剂条件下发生取代反应生成溴苯和溴化氢;
(3)溴单质易溶于溴苯,可以用氢氧化钠溶液洗涤除去;
(4)溴易挥发,易溶于有机溶剂,溴能够对溴化氢检验造成干扰;溴化氢溶于水电离产生氢离子和溴离子。
【详解】(1)装有溴和苯混合液的仪器名称为分液漏斗;
(2)苯与溴在溴化铁做催化剂条件下发生取代反应生成溴苯和溴化氢,化学方程式:+Br2+HBr ;
(3)B中的NaOH溶液作用是除去反应生成的溴苯中混有的溴单质;
(4)溴易挥发,易溶于有机溶剂,苯是非极性分子,用C来吸收溴化氢中的溴和挥发的有机物蒸汽,防止对溴化氢的检验造成干扰;溴化氢溶于水电离产生氢离子和溴离子,溶液显酸性,能使紫色石蕊变红色,并在导管口有白雾产生,硝酸银中的银离子与溴离子反应生成淡黄色的AgBr沉淀,D试管中紫色石蕊试液慢慢变红,在导管口有白雾产生,然后E试管中出现淡黄色沉淀,可以验证苯和液溴的反应生成溴化氢为取代反应。
一、单项选择题(每题只有一个正确答案,每题2分,一共50分)
1.C-NMR(核磁共振)可以用于含碳化合物的结构分析,有关 C的说法正确的是( )
A. 质子数为6 B. 电子数为13
C. 中子数为6 D. 质量数为6
【答案】A
【解析】136C中质子数为6,质量数为13,中子数为13-6=7,核外电子数为6;A.质子数为6,故A正确;B.核外电子数为6,故B错误;C.中子数为7,故C错误;D.质量数为13,故D错误;故选A。
2.下列各组元素中,按最高正价递增顺序排列的是( )
A. C、N、O、F B. K、Mg、C、S
C. F、Cl、Br、I D. Li、Na、K、Rb
【答案】B
【解析】试题分析:A. C、N、O、F中氧元素没有最高正价,氟元素无正价,A错误;B、K、Mg、C、S最高正价依次是:+1、+2、+4、+6,B正确;C、F、Cl、Br、I中氟元素无正价,Cl、Br、I的最高正价均为+7,C错误;D、Li、Na、K、Rb的最高正价均为+1价,D错误.选B。
3.下列关于燃料充分燃烧的说法,不正确的是 ( )
A. 空气量越多越好 B. 应通入适量空气
C. 固体燃料燃烧前要粉碎 D. 液体燃料燃烧时可以以雾状喷出
【答案】A
【解析】试题分析:A.通入适量的空气使燃烧充分,并不是越多越好,A错误;B.通入空气的量过大、空气的量过多会带走热量,所以一般是通入适当过量的空气,B正确;C.因固体燃料粉碎,燃烧会增大与氧气的接触面积,有利用充分燃烧,C正确;D.液体燃料雾化,燃烧会增大与氧气的接触面积,有利用充分燃烧,D正确。答案选A。
4.下列各组性质比较中,正确的是( )
①沸点:F2>Cl2>Br2>I2
②离子还原性:S2->Cl->Br->I-
③酸性:HClO4>HBrO4>HIO4
④金属性:K>Na>Mg>Al
⑤气态氢化物稳定性:HF>HCl>H2S
A. ①②③ B. ③④⑤ C. ②③④ D. ①③④⑤
【答案】B
【解析】
【分析】①分子晶体,相对分子质量越大沸点越高;
②非金属性越强,对应阴离子的还原性越弱;
③非金属性越强,对应最高价含氧酸的酸性越强;
④同主族从上到下金属性增强,同周期从左向右金属性减弱;
⑤非金属性越强,对应氢化物越稳定;
【详解】①分子晶体,相对分子质量越大沸点越高,沸点:F2
③非金属性越强,对应最高价含氧酸的酸性越强,则酸性:HClO4>HBrO4>HIO4,故正确;
④同主族从上到下金属性增强,同周期从左向右金属性减弱,则金属性:K>Na>Mg>Al,故正确;
⑤非金属性越强,对应氢化物越稳定,则气态氢化物稳定性:HF>HCl>H2S,故正确;
故选B。
5.某元素X的气态氢化物的化学式为H2X,则X的最高价氧化物的水化物的化学式为( )
A. H2XO3 B. HXO3 C. H3XO4 D. H2XO4
【答案】D
【解析】试题分析:氢化物中X的化合价为-2价,则其最高价为+6价,最高价氧化物对应的水化物的化学式为H2XO4,故选D。
6.如图是部分短周期元素化合价与原子序数的关系图,下列说法不正确的是
A. 离子半径: X>Y>Z
B. WX3和水反应形成的化合物是离子化合物
C. 最高价氧化物对应的水化物酸性:R>W
D. Y和Z两者最高价氧化物对应的水化物能相互反应
【答案】B
【解析】
【分析】这几种元素都是短周期元素,根据元素化合价知,X只有-2价,X是O元素、Y只有+1价,Y是Na元素、Z是+3价,Z是Al元素、W有+6价,-2价,W是S元素、R是Cl元素。
【详解】A.电子层结构相同的离子,离子半径随着原子序数增大而减小,X、Y、Z离子的电子层结构相同,原子序数X<Y<Z,则离子半径X>Y>Z,故A正确;
B.SO3和水反应形成的化合物是H2SO4,硫酸分子中只含共价键,为共价化合物,故B错误;
C.同一周期元素,元素的非金属性随着原子序数增大而增强,元素的非金属性越强,其最高价氧化物的水化物酸性越强,非金属性S<Cl,则最高价氧化物对应的水化物酸性:Cl>S,故C正确;
D.Y、Z两者的最高价氧化物对应的水化物分别是NaOH、Al(OH)3,氢氧化铝属于两性氢氧化物,能溶于强酸强碱溶液,NaOH是强碱,所以Y、Z两者的最高价氧化物对应的水化物能相互反应,故D正确;
故选:B。
7.下列说法中错误的是( )
A. 化学反应必然伴随发生能量变化
B. 化学变化中的能量变化主要是由化学键变化引起的
C. 能量变化是化学反应的基本特征之一
D. 化学反应中能量变化的大小与反应物的质量多少无关
【答案】D
【解析】试题分析:A、化学反应中的能量变化就是因为旧化学键断裂和新化学键生成引起的,故A正确;B、化学反应的主要特征:(1)有新物质生成.(2)伴随能量变化.(3)外在现象.故B正确;C、任何化学反应都是断裂旧键形成新键的过程,化学键的断裂和生成会吸收能量和释放能量,故C正确;D、反应物越多能量变化越大,故D错误.故选:D
8.下列说法正确的是( )
A. 含有金属元素的化合物一定是离子化合物
B. 具有共价键的化合物就是共价化合物
C. 由非金属元素形成的化合物一定不是离子化合物
D. 含有离子键的化合物必是离子化合物
【答案】D
【解析】A、含有金属元素的化合物不一定是离子化合物,如:AlCl3是共价化合物,故A错误;
B、离子化合物中一定含有离子键,可能含有共价键,如NaOH等,含共价键的化合物不一定是共价化合物,故B错误;
C、由非金属元素形成的化合物大都不是离子化合物,但也可形成离子化合物,如铵盐,故C错误;
D、物质只要含有离子键就一定是离子化合物,故D正确;
故选D。
9.将等物质的量的甲烷和氯气混合后,在漫射光的照射下充分反应,生成物中物质的量最大的是 ( )
A. CH3Cl B. CH2Cl2 C. CCl4 D. HCl
【答案】D
【解析】
【分析】甲烷分子中4个H均可被取代,甲烷第一步取代生成等量的HCl和一氯甲烷,在后续的取代中氯代甲烷总的物质的量不变,而HCl不断增多,因此其物质的量在生成物中最大。
【详解】甲烷分子中4个H均可被取代,甲烷在发生取代反应时,除了生成有机物之外,还有氯化氢生成,且有几个氢原子被取代,就生成几分子氯化氢,所以氯化氢的量最多。
故选:D。
10.已知 2SO2+O2 2SO3为放热反应,对该反应的下列说法中正确的是( )
A. O2的能量一定高于SO2的能量
B. SO2和O2的总能量一定高于SO3的总能量
C. SO2的能量一定高于SO3的能量
D. 因该反应为放热反应,故不必加热就可发生
【答案】B
【解析】判断一个反应是放热反应还是吸热反应,关键看反应物的总能量与生成物的总能量的差值。如果反应物的总能量高于生成物的总能量,反应就放热,B项正确;A、C两项错误,都没有考虑总能量差;放热反应只表明反应物总能量比生成物总能量高,而加热是反应的条件,两者无必然联系,许多放热反应也必须加热才能开始进行,D项错误。
11.下列反应既属于氧化还原反应,又是吸热反应的是 ( )
A. 锌粒与稀硫酸的反应
B. 灼热的木炭与CO2反应
C. 甲烷在氧气中的燃烧反应
D. Ba(OH)2·8H2O晶体与NH4Cl晶体的反应
【答案】B
【解析】
【分析】存在元素的化合价变化的反应为氧化还原反应,常见的吸热反应有:Ba(OH)2·8H2O与NH4Cl反应、大多数的分解反应、C(或氢气)参加的氧化还原反应等。
【详解】A、锌粒与稀硫酸的反应为放热反应,Zn、H元素的化合价变化,属于氧化还原反应,故A不选;
B、灼热的木炭与CO2反应为吸热反应,且C元素的化合价变化,属于氧化还原反应,故B选;
C、甲烷在氧气中的燃烧反应为放热反应,C、O元素的化合价变化,属于氧化还原反应,故C不选;
D、Ba(OH)2·8H2O晶体与NH4Cl晶体的反应为吸热反应,但没有元素的化合价变化,不属于氧化还原反应,故D不选;
故选B。
12.SO2在400~600℃下的催化氧化:2SO2+O22SO3,这是一个正反应放热的可逆反应。如果反应在密闭容器中进行,下述有关说法中错误的是( )
A. 使用催化剂是为了加快反应速率,提高生产效率
B. 在上述条件下,SO2不可能100%地转化为SO3
C. 达到平衡时,SO2的浓度与SO3的浓度相等
D. 为了提高SO2的转化率,应适当提高O2的浓度
【答案】C
【解析】催化剂不能提高产率,但能缩短生产周期,提高生产效率,A项正确;可逆反应中哪种物质也不可能100%全部转化,B项正确;达到平衡时,SO2和SO3的浓度不变,但不一定相等,C项不正确;提高O2的浓度,平衡向右进行,SO2的转化率提高,D项正确。
13.下列图各个装置中能组成原电池的是 ( )
A. B. C. D.
【答案】B
【解析】
【分析】根据原电池的构成条件判断;原电池的构成条件是:①有两个活泼性不同的电极,②将电极插入电解质溶液中,③两电极间构成闭合回路,④能自发的进行氧化还原反应。
【详解】A. 两电极的活泼性相同,A项错误;
B. 符合原电池的构成条件,B项正确;
C. 酒精溶液为非电解质,C项错误;
D. 该装置为断路状态,不能形成闭合回路,D项错误;
答案选B。
14.反应4NH3(气)+5O2(气)4NO(气)+6H2O(气)在10L密闭容器中进行,半分钟后,水蒸气的物质的量增加了0.45mol,则此反应的平均速率υ (X)(反应物的消耗速率或产物的生成速率)可表示为( )
A. υ(NH3)=0.0100mol·L-1·s-1 B. υ(O2)=0.0010 mol·L-1·s-1
C. υ(NO)=0.0010 mol·L-1·s-1 D. υ(H2O)=0.045 mol·L-1·s-1
【答案】C
【解析】
【分析】根据υ=△c/△t计算υ(H2O),利用速率之比等于化学计量数之比计算各物质表示的反应速率。
【详解】在体积10L的密闭容器中进行,半分钟后,水蒸气的物质的量增加了0.45mol,则υ(H2O)=0.45mol/(10L·30s)=0.0015mol·L-1·s-1,
A、速率之比等于化学计量数之比,所以υ(NH3)=2/3×0.0015mol·L-1·s-1=0.0010mol·L-1·s-1,故A错误;
B、速率之比等于化学计量数之比,所以υ(O2)=5/6×0.0015mol·L-1·s-1=0.00125mol·L-1·s-1,故B错误;
C、速率之比等于化学计量数之比,所以υ(NO)=2/3×0.0015mol·L-1·s-1=0.0010mol·L-1·s-1,故C正确;
D、υ(H2O)=0.0015mol·L-1·s-1,故D错误。
故选:C。
15.对于100mL 1mol/L盐酸与锌粒的反应,采取下列措施能使反应速率加快的是:①升高温度;②改用100mL 3mol/L盐酸;③多用300mL 1mol/L盐酸;④用等量锌粉代替锌粒( )
A. ①③④ B. ①②④ C. ②③④ D. ①②③
【答案】B
【解析】
【分析】增大反应速率,可增大固体表面积、升高温度,增大浓度,加入催化剂或形成原电池反应等。
【详解】①适当升高温度,增大活化分子百分数,增加单位体积内的活化分子数,反应速率加快,故①正确;
②改用100mL 3mol·L-1盐酸,酸浓度增大,反应速率加快,故②正确;
③多用300mL 1mol·L-1盐酸,酸的浓度不变,反应速率不变,故③错误;
④用等量锌粉代替锌粒,增大固体接触面积,使反应速率加快,故④正确;
故选:B。
16.对于A2 + 3B22C的反应来说,以下化学反应速率的表示中,反应速率最快的是( )
A. υ(B2) =0.8mol/(L•s) B. υ(A2) =0.4mol/(L•s)
C. υ(C) =0.6mol/(L•s) D. υ(B2) =54mol/(L•min)
【答案】B
【解析】
【分析】由于不同物质表示的速率之比等于化学计量数之比,故不同物质表示的反应速率与其化学计量数的比值越大,则表示的反应速率越快。
【详解】A.υ(B2)/3=0.267 mol/(L·s);
B.υ(A2)/1=0.4 mol/(L·s);
C.υ(C)/2=0.3 mol/(L·s);
D.υ(B2)=5.4 mol/(L·min)=0.09 mol/(L·s),
υ(B2)/3=0.03 mol/(L·s),
故反应速率B>C>A>D,
故选B。
17.将等物质的量的A、B混合于2L的密闭容器中,发生下列反应:3A(g)+B(g)⇌xC(g)+2D(g),经2min后测得D的浓度为0.5mol/L,c(A):c(B)=3:5,以C表示的平均速率v(C)=0.25mol•L-1•min-1,下列说法正确的是( )
A. 反应速率v(B)=0.25 mol•L-1•min-1
B. 该反应方程式中,x=1
C. 2min时,A的物质的量为1.5mol
D. 2min时,A转化率为60%
【答案】C
【解析】A、根据题意得v(D)=0.5mol/L÷2min=0.25 mol·L-1·min-1,则根据化学反应速率之比等于方程式中化学计量数之比可知v(B)=1/2v(D)=0.125 mol·L-1·min-1,A错误;
B、根据题意得v(D)=0.5mol/L÷2min=0.25 mol·L-1·min-1,以C表示的平均速率v(C)=0.25mol·L-1·min-1,根据化学反应速率之比等于方程式中化学计量数之比可知x=2,B错误;
C、2min时,D的物质的量是0.5mol/L×2 L=1mol,所以消耗A、B的物质的量分别是1.5mol、0.5mol,设A、B起始物质的量均为y,则剩余A、B的物质的量分别是y-1.5mol、y-0.5mol,根据c(A):c(B)=3:5,解得(y-1.5mol)/(y-0.5mol)=3:5,解得y=3mol。所以2min时,A的物质的量为3mol-1.5mol=1.5mol,C正确;
D、A的转化率为1.5mol/3mol×100%=50%,D错误;
答案选C。
18.下列反应中,光照对反应几乎没有影响的是( )
A. 氯气和甲烷的反应 B. 氧气和甲烷的反应
C. 氯气和氢气的反应 D. 次氯酸的分解
【答案】B
【解析】
【分析】中学化学中,能在光照条件下反应的有:氯气与氢气、氯气与甲烷、次氯酸分解、硝酸分解以及卤化银的分解等反应。
【详解】A、氯气和甲烷能在光照条件下反应,生成氯代甲烷和HCl,故A不选;
B、氧气和甲烷的反应不能在光照条件下反应,应在点燃条件下反应,故B选;
C、氯气和氢气能在光照条件下反应生成氯化氢,故C不选;
D、次氯酸能在光照条件下反应生成氯化氢和氧气,故D不选;
故选B。
19.苏轼的《格物粗谈》有这样的记载:“红柿摘下未熟,每篮用木瓜三枚放入,得气即发,并无涩味。”按照现代科技观点,该文中的“气”是指( )
A. 脱落酸 B. 乙烯 C. 生长素 D. 甲烷
【答案】B
【解析】A、脱落酸是一种抑制生长的植物激素,能促使叶子脱落,但不能催熟果实,A错误;B、乙烯具有促进果实成熟的作用,主要由成熟果实产生,是唯一的气体植物激素,成熟的木瓜能够释放乙烯,促进未成熟的红柿成熟,B正确;C、生长素能促进茎、芽、根生长,但不能促进果实成熟,C错误;D、植物能产生甲烷,但甲烷不能催熟果实,D错误。答案选B。
20.下列有机反应属于加成反应的是( )
A. CH4 + Cl2CH3Cl + HCl
B. 2CH3CH3+5O22CO2+6H2O
C. +3H2
D. 2CH3CH2OH+2Na2CH3CH2ONa+H2
【答案】C
【解析】
【分析】有机物分子中双键或三键两端的碳原子与其他原子或原子团直接结合生成新的化合物的反应叫加成反应,据此解答。
【详解】A. CH4+Cl2CH3Cl+HCl是甲烷与氯气的取代反应,A错误;
B. 2CH3CH3+5O22CO2+6H2O是乙烷的燃烧,属于氧化反应,B错误;
C. 是苯与氢气发生加成反应生成环己烷,C正确;
D. 2CH3CH2OH+2Na→2CH3CH2ONa+H2↑是乙醇和钠发生反应生成乙醇钠和氢气,不是加成反应,可以看作是置换反应,D错误。
答案选C。
21.下列关于乙醇的说法中,不正确的是( )
A. 与金属钠反应时,键①断裂
B. 乙醇可以使酸性高锰酸钾溶液褪色
C. 乙醇属于烃类物质
D. 无水硫酸铜常用于检验乙醇中是否含有水
【答案】C
【解析】
【分析】乙醇含有-OH,可发生取代、氧化和消去反应,可与钠反应,结合官能团的结构和性质判断。
【详解】A. 金属钠与乙醇反应生成乙醇钠和氢气,与金属钠反应时,键①断裂,故A正确;
B. 乙醇含有-OH,能被氧化,乙醇可以使酸性高锰酸钾溶液褪色,故B正确;
C. 乙醇含有-OH,乙醇属于烃的衍生物,故C错误;
D. 无水硫酸铜吸水后由白色变成蓝色,常用于检验乙醇中是否含有水,故D正确;
故选C。
22.表中物质与其所含化学键类型、所属化合物类型完全对应的一组是( )
选项
A
B
C
D
物质
CO2
MgCl2
HCl
NaOH
化学键类型
共价键
离子键、共价键
离子键
离子键、共价键
化合物类型
共价化合物
离子化合物
离子化合物
共价化合物
【答案】A
【解析】试题分析:一般活泼的金属和活泼的非金属容易形成离子键,非金属元素的原子间容易形成共价键。含有离子键的化合物是离子化合物,全部由共价键形成的化合物是共价化合物,这说明在离子化合物中可能含有共价键,但在共价化合物中不可能含有离子键。据此可知,CO2是含有共价键的共价化合物,氯化镁是含有离子键的离子化合物,氯化氢是含有共价键的共价化合物,氢氧化钠是含有离子键和共价键的离子化合物,答案选A。
23.砹(At)与F、Cl、Br、I同族,推测砹或砹的化合物不可能具有的性质是( )
A. 砹是有色固体
B. 非金属性:At>I
C. HAt非常不稳定
D. I2 可以将At2从At的可溶性的盐溶液中置换出来
【答案】B
【解析】
【分析】砹(At)原子序数85,与F、Cl、Br、I同属于ⅦA族,砹是原子序数最大的卤族元素,其性质与卤族其它元素具有相似性和递变性。
【详解】A.卤素单质从上到下状态从气态、液态、固态变化,颜色逐渐加深,则砹是有色固体,故A正确;
B.同一主族元素,其非金属性随着原子序数增大而减小,所以非金属性:At<I,故B错误;
C.同一主族元素中,其非金属性随着原子序数的增大而减小,相应氢化物的稳定性随着原子序数的增大而减弱,HAt很不稳定,故C正确;
D.同一主族元素,其单质的氧化性随着原子序数的增大而减弱,I2能从At的可溶性盐溶液中置换出At2,故D正确;
故选B。
24.能通过化学反应使溴水褪色,又能使酸性高锰酸钾溶液褪色的是( )
A. 苯 B. 乙烷 C. 乙烯 D. 氯化铁
【答案】C
【解析】
【分析】含碳碳双键和碳碳三键的有机物,与溴水发生加成反应,能被酸性高锰酸钾溶液氧化,则既能使酸性高锰酸钾溶液褪色,又能使溴水褪色。
【详解】A、苯是不含碳碳双键和碳碳三键的有机物,苯不能通过化学反应使溴水和酸性高锰酸钾溶液褪色,故A不选;
B、乙烷是不含碳碳双键和碳碳三键的有机物,不能通过化学反应使溴水和酸性高锰酸钾溶液褪色,故B不选;
C、乙烯是含碳碳双键有机物,与溴水发生加成反应,能被酸性高锰酸钾溶液氧化,则既能使酸性高锰酸钾溶液褪色,又能使溴水褪色,故C选;
D、氯化铁是不含碳碳双键和碳碳三键的无机物,氯化铁具有氧化性,与溴水不反应,与酸性高锰酸钾溶液可发生反应:2MnO4-+10Cl-+16H+==2Mn2++5Cl2↑+8H2O,故D不选;
故选C。
25.质量为ag的铜丝,在空气中灼热变黑,趁热放入下列物质中,铜丝不变红,质量大于a g的是( )
A. 盐酸 B. CH3COOH C. C2H5OH D. NaOH
【答案】D
【解析】
【分析】质量为ag的铜丝,在空气中灼热变黑,是生成了CuO:2Cu+O22CuO,再结合CuO与选项中的物质发生的化学反应来分析判断。
【详解】A、质量为ag的铜丝,在空气中灼热变黑,立即放入盐酸中,CuO与盐酸反应,生成铜盐,质量减少,故A错误;
B、质量为ag的铜丝,在空气中灼热变黑,立即放入CH3COOH中,CuO与CH3COOH反应,生成铜盐,质量减少,故B错误;
C、质量为ag的铜丝,在空气中灼热变黑,立即放入C2H5OH中,CuO与C2H5OH反应:CuO+C2H5OHCH3CHO+Cu+H2O,反应前后其质量不变,故C错误;
D、质量为ag的铜丝,在空气中灼热变黑,立即放入NaOH中,CuO、Cu与NaOH不反应,质量增加,故D正确;
故选D。
二、填空题(一共50分)
26.Ⅰ.(1)NaOH的电子式_______________;二氧化碳的电子式___________________.
Ⅱ.下列物质: ①N2②H2O2③NH3④MgCl2⑤NaOH
(2)含有极性键和非极性键的物质是______(填序号,下同);含有极性键的离子化合物是________
Ⅲ.下列物质:①1H,2H,3H②H2O,D2O,T2O③O2,O3④14N,14C
(3)互为同位素的是________(填序号,下同);
(4)互为同素异形体的是__________
Ⅳ、写出以下反应的化学方程式
(5)甲烷燃烧______________
(6)乙烯和溴水_____________
(7)乙醇的催化氧化_____________
【答案】(1). (2). (3). ② (4). ⑤ (5). ① (6). ③ (7). CH4+2O2CO2+2H2O (8). CH2=CH2+Br2→CH2BrCH2Br (9). 2CH3CH2OH+O22CH3CHO+2H2O;
【解析】
【分析】Ⅰ.(1)NaOH是离子化合物,氢和氧以共价键结合,二氧化碳是共价化合物,碳与氧间形成4对共用电子对;
Ⅱ.一般来说,活泼金属和活泼非金属元素之间易形成离子键,不同非金属元素之间易形成极性键,同种非金属元素之间易形成非极性键,含有离子键的化合物是离子化合物,只含共价键的化合物是共价化合物;
Ⅲ.具有相同质子数、不同中子数的原子互为同位素;
同种元素的不同单质,互为同素异形体;
Ⅳ、(5)甲烷燃烧生成水和二氧化碳;
(6)乙烯与溴水发生加成反应生成1,2-二溴乙烷;
(7)乙醇催化氧化生成乙醛和水。
【详解】Ⅰ.(1)NaOH是离子化合物,氢和氧以共价键结合,NaOH的电子式;二氧化碳是共价化合物,碳与氧间形成4对共用电子对,二氧化碳的电子式。
Ⅱ.①N2中只含非极性键,属于单质;
②H2O2含有H-O极性键和O-O非极性键,属于共价化合物;
③NH3中只含极性键,属于共价化合物;
④MgCl2中只含离子键,属于离子化合物;
⑤NaOH中含有离子键和极性键,属于离子化合物;
(2)含有极性键和非极性键的物质是②;含有极性键的离子化合物是⑤;
(3)①1H,2H,3H具有相同质子数均为1、不同中子数分别为0、1、2,互为同位素的是①;
(4)③O2,O3均由氧组成的不同的单质,互为同素异形体的是③。
Ⅳ、(5)甲烷燃烧生成水和二氧化碳:CH4+2O2CO2+2H2O;
(6)乙烯与溴水发生加成反应生成1,2-二溴乙烷,化学方程式:CH2=CH2+Br2→CH2BrCH2Br;
(7)乙醇催化氧化生成乙醛和水,其反应方程式为:2CH3CH2OH+O22CH3CHO+2H2O;
27.下表是元素周期表的一部分,表中序号分别代表某一元素。请回答下列问题:
周期
ⅠA
ⅡA
ⅢA
ⅣA
ⅤA
ⅥA
ⅦA
0
2
①
②
③
④
3
⑤
⑥
⑦
⑧
⑨
⑩
(1)①~⑩中,最活泼的金属元素是 ______ (写元素符号,下同);最不活泼的元素是 ____ ;可作半导体材料的元素是 ______;某元素的气态氢化物与其最高价氧化物的水化物可直接化合生成一种盐,该元素是 ______ 。
(2)④、⑤的简单离子,其半径更大的是 ______ (写离子符号)。
(3)⑧、⑨的气态氢化物,更稳定的是 ______ (填化学式)。
(4)元素的非金属性:① ______ ⑦(填“>”或“<”)。
(5)①~⑨的最高价氧化物的水化物中:酸性最强的是 ______ (填化学式); 碱性最强的是 ______ (填化学式),它与⑥的最高价氧化物的水化物反应的离子方程式为 ________ 。
(6)写出⑦元素的氧化物和氢氟酸反应的化学方程式________
【答案】(1). Na (2). Ar (3). Si (4). N (5). F- (6). HCl (7). > (8). HClO4 (9). NaOH (10). OH-+Al(OH)3==AlO2-+2H2O (11). SiO2+4HF==SiF4 ↑+2H2O
【解析】
【分析】由元素在周期表的位置可知,①②③④⑤⑥⑦⑧⑨⑩分别为C、N、O、F、Na、Al、Si、S、Cl、Ar,
(1)周期表中左下角的金属性最强,最不活泼的元素是Ar,Si为常见的半导体材料,N元素的气态氢化物与其最高价氧化物的水化物可直接化合生成铵盐;
(2)具有相同电子排布的离子,原子序数大的离子半径小;
(3)非金属性越强,气态氢化物越稳定;
(4)同主族,从上到下非金属性减弱;
(5)高氯酸为含氧酸中酸性最强的酸;短周期中Na的金属性最强,其对应碱NaOH与氢氧化铝反应生成偏铝酸钠和水;
(6)二氧化硅与氢氟酸反应生成四氟化硅和水。
【详解】由元素在周期表的位置可知,①②③④⑤⑥⑦⑧⑨⑩分别为C、N、O、F、Na、Al、Si、S、Cl、Ar,
(1)上表中左下角的金属Na金属性最强,最不活泼的元素是Ar,Si为常见的半导体材料,N元素的气态氢化物与其最高价氧化物的水化物可直接化合生成铵盐;
(2)具有相同电子排布的离子,原子序数大的离子半径小,则离子半径更大为F-;
(3)非金属性越强,气态氢化物越稳定,则更稳定的为HCl;
(4)同主族,从上到下非金属性减弱,则非金属性①>⑦;
(5)高氯酸为含氧酸中酸性最强的酸,该酸的化学式为HClO4;短周期中Na的金属性最强,其对应碱NaOH的碱性最强,NaOH与氢氧化铝反应生成偏铝酸钠和水,离子反应方程式为OH-+Al(OH)3==AlO2-+2H2O;
(6)二氧化硅与氢氟酸反应生成四氟化硅和水,反应方程式为SiO2+4HF==SiF4 ↑+2H2O。
28.某学习小组用如图所示A、B装置分别探究金属锌与稀硫酸的反应,实验过程中A装置烧杯内的溶液温度升高,B装置的电流计指针发生偏转。
(1)A装置的烧杯中发生反应的离子方程式为________。
(2)B装置中Zn板是________极,Cu板上的现象是________,发生的电极反应式是________。若有1 mol电子流过导线,则正极生成的产物在标准状况下的体积为_______ L。
(3)从能量转化的角度看,A、B中反应物的总能量________(填“大于”“小于”或“等于”)生成物的总能量,A中主要是将化学能转化为________,B中主要是将化学能转化为________。
(4)该小组同学反思原电池的原理,其中观点正确的是________(填字母)。
A.原电池反应的过程中可能没有电子发生转移
B.原电池装置需要2个电极
C.电极一定不能参加反应
D.氧化反应和还原反应可以拆开在两极发生
(5)有人以化学反应:2Zn+O2+4H+==2Zn2++2H2O为基础设计一种原电池,移入人体内作为心脏起搏器能源,它们靠人体内血液中溶有一定浓度的O2、H+、Zn2+进行工作。则该原电池的负极发生的电极反应为___________。
【答案】(1). Zn+2H+==Zn2++H2↑ (2). 负 (3). 有气泡冒出 (4). 2H++2e-==H2↑ (5). 11.2 (6). 大于 (7). 热能 (8). 电能 (9). BD (10). Zn-2e-==Zn2+
【解析】
【分析】(1)锌与氢离子反应生成锌离子与氢气;
(2)锌铜稀硫酸原电池中,活泼金属锌作负极,锌失电子发生氧化反应,氢离子在正极铜上得电子发生还原反应,铜电极上有气泡冒出,根据电极反应求出氢气的体积;
(3)A烧杯中温度升高,该反应是放热反应;原电池将化学能转化成电能;
(4)A.原电池的本质是有电子转移;
B.原电池的构成条件必须有两个电极;
C.活泼金属作负极失电子发生氧化反应;
D.负极发生氧化反应,正极发生还原反应。
(5)活泼金属锌作负极,锌失电子发生氧化反应。
【详解】(1)锌与氢离子反应生成锌离子与氢气,离子方程式为Zn+2H+==Zn2++H2↑;
(2)锌铜稀硫酸原电池中,活泼金属锌作负极,电极反应为Zn-2e-==Zn2+,氢离子在正极铜上得电子产生氢气,铜电极上有气泡冒出,电极反应为2H++2e-==H2↑,若有1 mol电子流过导线,产生氢气0.5mol,则正极生成的产物在标准状况下的体积为0.5mol×22.4L·mol-1=11.2 L;
(3)A烧杯中温度升高,该反应是放热反应,所以反应物总能量大于生成物总能量;A中主要是将化学能转化成热能,B中是原电池,主要将化学能转化成电能;
(4)A.原电池要有自发进行的氧化还原反应发生,一定有电子的转移,故A错误;
B.原电池的构成条件必须有两个电极,故B正确;
C.活泼金属作负极失电子发生氧化反应,正极上得电子发生还原反应,一般负极溶解,正极质量增重或析出气体,故C错误;
D.负极发生氧化反应,正极发生还原反应,故D正确;
故选BD。
(5)活泼金属锌作负极,锌失电子发生氧化反应,原电池的负极发生的电极反应为 Zn-2e-==Zn2+。
29.苯和溴取代反应的实验装置如图所示,其中A为由具支试管改制成的反应容器,在其下端开了一小孔,塞好石棉绒,再加入少量铁屑粉。填写下列空白:
(1)装有溴和苯的混合液的仪器名称为__________
(2)向反应容器A中逐滴加入溴和苯的混合液,几秒内就发生反应.写出A中所发生反应的化学方程式(有机物写结构简式)________。
(3)B中NaOH溶液的作用是___________。
(4)试管C中苯的作用是________。
(5)反应开始后,观察D和E两试管,看到的现象为________、_______,此现象可以验证苯和液溴的反应为_________(填反应类型)。
【答案】(1). 分液漏斗 (2). +Br2+HBr (3). 除去溶于溴苯中的溴 (4). 除去HBr气体中混有的溴蒸气 (5). D试管中紫色石蕊试液慢慢变红,并在导管口有白雾产生 (6). E试管中出现淡黄色沉淀 (7). 取代反应
【解析】
【分析】(1)根据仪器的结构解答;
(2)苯与溴在溴化铁做催化剂条件下发生取代反应生成溴苯和溴化氢;
(3)溴单质易溶于溴苯,可以用氢氧化钠溶液洗涤除去;
(4)溴易挥发,易溶于有机溶剂,溴能够对溴化氢检验造成干扰;溴化氢溶于水电离产生氢离子和溴离子。
【详解】(1)装有溴和苯混合液的仪器名称为分液漏斗;
(2)苯与溴在溴化铁做催化剂条件下发生取代反应生成溴苯和溴化氢,化学方程式:+Br2+HBr ;
(3)B中的NaOH溶液作用是除去反应生成的溴苯中混有的溴单质;
(4)溴易挥发,易溶于有机溶剂,苯是非极性分子,用C来吸收溴化氢中的溴和挥发的有机物蒸汽,防止对溴化氢的检验造成干扰;溴化氢溶于水电离产生氢离子和溴离子,溶液显酸性,能使紫色石蕊变红色,并在导管口有白雾产生,硝酸银中的银离子与溴离子反应生成淡黄色的AgBr沉淀,D试管中紫色石蕊试液慢慢变红,在导管口有白雾产生,然后E试管中出现淡黄色沉淀,可以验证苯和液溴的反应生成溴化氢为取代反应。
相关资料
更多

