还剩9页未读,
继续阅读
【化学】江西省赣州市五校协作体2018-2019学年高一下学期期中联考试题(解析版)
展开
江西省赣州市五校协作体2018-2019学年高一下学期期中联考试题
1.焚烧垃圾会产生有害气体污染环境,因此垃圾处理中不能随便焚烧。焚烧垃圾过程中发生了( )
A. 吸热非氧化还原反应 B. 吸热的氧化还原反应
C. 放热的非氧化还原反应 D. 放热的氧化还原反应
【答案】D
【解析】焚烧垃圾会产生有害气体污染环境,因此垃圾处理中不能随便焚烧。在焚烧垃圾过程中发生了放热的氧化还原反应。
答案选D。
2.下列叙述中能说明金属X比金属Y的活泼性强的是( )
A. 1 mol X从酸中置换生成的H2比1 mol Y从酸中置换生成的H2多
B. X原子电子层数比Y原子的电子层数多
C. X原子最外层电子数比Y原子的最外层电子数少
D. 常温时,X能从酸中置换出氢,而Y不能
【答案】D
【解析】A.金属的活泼性与从酸中置换出的H2多少无关,如1molAl可置换出1.5molH2,1molNa可置换出0.5molH2,但Na活泼,选项A错误;
B、金属的活泼性取决于失电子的能力,与电子层数目无关,如Cu原子核外有4个电子层,Na核外有3个电子层,但Na比Cu活泼,选项B错误;
C、金属的活泼性取决于失电子的能力,而与原子的最外层电子数目的多少无关,如Ca最外层有2个电子,Li最外层有1个电子,但Ca较Li活泼,选项C错误;
D、常温时,X能从酸中置换出氢,而Y不能,可说明X比Y活泼,选项D正确;
答案选D。
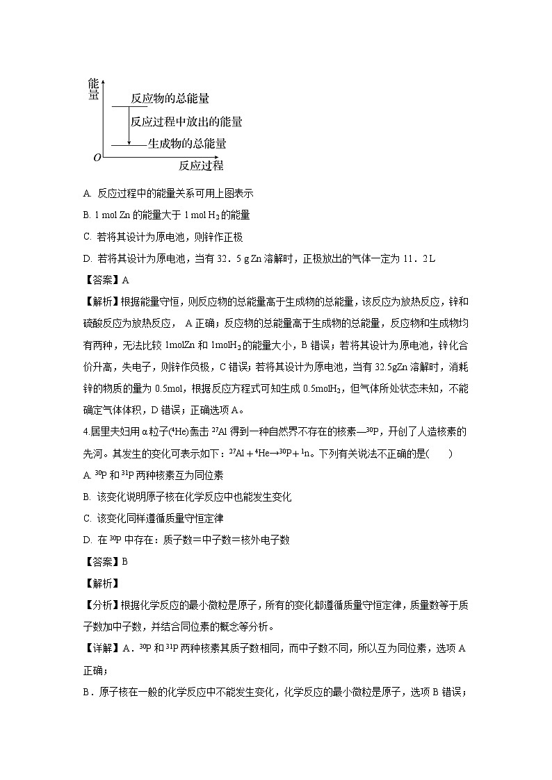
3.对于放热反应Zn+H2SO4===ZnSO4+H2↑,下列叙述正确的是( )
A. 反应过程中的能量关系可用上图表示
B. 1 mol Zn的能量大于1 mol H2的能量
C. 若将其设计为原电池,则锌作正极
D. 若将其设计为原电池,当有32.5 g Zn溶解时,正极放出的气体一定为11.2 L
【答案】A
【解析】根据能量守恒,则反应物的总能量高于生成物的总能量,该反应为放热反应,锌和硫酸反应为放热反应, A正确;反应物的总能量高于生成物的总能量,反应物和生成物均有两种,无法比较1molZn和1molH2的能量大小,B错误;若将其设计为原电池,锌化合价升高,失电子,则锌作负极,C错误;若将其设计为原电池,当有32.5gZn溶解时,消耗锌的物质的量为0.5mol,根据反应方程式可知生成0.5molH2,但气体所处状态未知,不能确定气体体积,D错误;正确选项A。
4.居里夫妇用α粒子(4He)轰击27Al得到一种自然界不存在的核素—30P,开创了人造核素的先河。其发生的变化可表示如下:27Al+4He→30P+1n。下列有关说法不正确的是( )
A. 30P和31P两种核素互为同位素
B. 该变化说明原子核在化学反应中也能发生变化
C. 该变化同样遵循质量守恒定律
D. 在30P中存在:质子数=中子数=核外电子数
【答案】B
【解析】
【分析】根据化学反应的最小微粒是原子,所有的变化都遵循质量守恒定律,质量数等于质子数加中子数,并结合同位素的概念等分析。
【详解】A.30P和31P两种核素其质子数相同,而中子数不同,所以互为同位素,选项A正确;
B.原子核在一般的化学反应中不能发生变化,化学反应的最小微粒是原子,选项B错误;
C.所有的变化都遵循质量守恒定律,选项C正确;
D.30P是原子,中子数为30-15=15,对该原子来说,存在原子序数=质子数=中子数=核外电子数,选项D正确;
答案选B。
5.下列关于元素周期表的叙述正确的是( )
A. 短周期元素是指1~20号元素
B. 目前使用的元素周期表中,最长的周期含有32种元素
C. 周期表中有八个主族,八个副族
D. 原子的最外层电子数都等于该元素所在的族序数
【答案】B
【解析】A.短周期为一、二、三周期,短周期元素是指1-18号元素,选项A错误;
B.一至七周期元素的种类数为2、8、8、18、18、32、26(32),最长的周期为第六、七周期,含有32种元素,选项B正确;
C.元素周期表有18个纵行,含7个主族、7个副族、1个0族、1个ⅤⅢ族,选项C错误;
D.对于主族元素族序数=原子最外层电子数,但对于副族元素有的族序数对于最外层电子数,有的等于价层电子数等,选项D错误;
答案选B。
6.运用元素周期律分析下面的推断,其中不正确的是( )
A. 硒化氢是无色、比硫化氢稳定的气体 B. 砹化银不溶于水也不溶于稀硝酸
C. 硫酸镭是难溶于水的白色固体 D. 锗单质是一种半导体材料
【答案】A
【解析】A .同主族元素的原子,从上到下氢化物的稳定性逐渐减弱,所以硒化氢(H2Se)不如 H2S 稳定,选项 A 错误;
B .Cl、At 同主族, AgCl 不溶于水和硝酸,则砹化银不溶于水也不溶于稀硝酸,选项 B 正确;
C .锶与钡是同主族元素, BaSO4 是难溶于水的白色固体,所以 RaSO4 也是难溶于水的白色固体,选项 C 正确;
D . Ge 位于金属元素与非金属元素的交界处,则锗单质是一种优良的半导体材料,选项 D 正确;
答案选 A 。
7.下面有关几种化合物的叙述正确的是( )。
A. H2O2分子中只存在极性键 B. NH3的结构式为
C. HCl的电子式为 D. H2O的比例模型为
【答案】B
【解析】A、H2O2分子中O-O键为非极性键,选项A错误;
B、结构式只用短线标出共用电子对即可,选项B正确;
C、HCl为共价化合物,其电子式为,选项C错误;
D、水分子为V形,图给为直线形,选项D错误.
答案选:B。
8.某元素X最高价含氧酸的相对分子质量为98,且X的氢化物的分子式不是H2X,则下列说法正确的是( )
A. X是第二周期ⅥA族元素 B. X是第二周期ⅤA族元素
C. X的最高价含氧酸的分子式可表示为H3XO4 D. X的最高正化合价为+4
【答案】C
【解析】
【分析】某元素X最高价含氧酸的相对分子质量为98,则酸为硫酸或磷酸,即X为P或S,由X的氢化物的化学式不是H2X可知,X应为P,以此来解答。
【详解】某元素X最高价含氧酸的相对分子质量为98,则酸为硫酸或磷酸,即X为P或S,由X的氢化物的化学式不是H2X可知,X应为P,
A.X为P,位于第三周期ⅤA族,选项A错误;
B.X为P,位于第三周期ⅤA族,选项B错误;
C.X的最高价含氧酸的化学式可表示为H3PO4,选项C正确;
D.X的最高化合价为+5,选项D错误;
答案选C。
9.下列分子中所有原子都满足最外层为8电子稳定结构的是( )
A. BF3 B. H2SO4 C. PCl5 D. SiCl4
【答案】D
【解析】A、BF3中B元素的化合价为+3,B原子最外层电子数为3,则3+3=6,故B原子不满足8电子结构;F元素化合价为-1,F原子最外层电子数为7,所以1+7=8,F原子满足8电子结构,选项A错误;
B、H2SO4中S元素的化合价为+6,S原子最外层电子数为6,则6+6=12,H满足两个电子的稳定结构,O满足8电子的稳定结构,选项B错误;
C、PCl5中P元素的化合价为+5,P原子最外层电子数为5,则5+5=10,故P原子不满足8电子结构,氯元素化合价为-1价,氯原子最外层电子数为7,则|-1|+7=8,Cl原子满足8电子结构,选项C错误;
D、SiCl4中Si元素化合价为+4,Si原子最外层电子数为4,所以4+4=8,Si原子满足8电子结构,Cl元素化合价为-1,Cl原子最外层电子数为7,所以1+7=8,Cl原子满足8电子结构,选项D正确;
答案选D。
10.X和Y两种元素原子序数分别为11和8,两者化合生成离子化合物Z,下列说法中正确的是( )
A. X单质密度比水略大
B. Y形成的一定是-2价的单核阴离子
C. Z一定能与水反应
D. Z一定是X2Y型化合物
【答案】C
【解析】
分析】X和Y两种元索的原子序数分别11和8,则X为钠元素,Y为氧元素,二者的离子化合物为Na2O或Na2O2,据此结合选项分析。
【详解】X和Y两种元索的原子序数分别11和8,则X为钠元素,Y为氧元素,二者的离子化合物为Na2O或Na2O2,
A、X为钠元素,Na单质密度比水小,选项A错误;
B、Y为氧元素,氧元素的常见阴离子有O2-和O22-,选项B错误;
C、离子化合物Z为Na2O或Na2O2,二者均能与水反应,选项C正确;
D、离子化合物Z为Na2O或Na2O2,所以Z不一定是X2Y型化合物,选项D错误;
答案选C。
11.下列叙述不正确的是( )
A. 同周期非金属元素的原子半径越大,其气态氢化物越稳定
B. 同周期非金属元素的原子半径越小,其单质的氧化性越强
C. 同周期主族元素的原子半径越大,其原子越容易失去电子
D. 非金属性越活泼,其阴离子在反应中越难失去电子
【答案】A
【解析】A、同周期从左到右原子半径依次减小,非金属性逐渐增强,故非金属元素的原子半径越大,其气态氢化物越不稳定,选项A不正确;
B. 同周期从左到右原子半径依次减小,非金属性逐渐增强,其单质的氧化性逐渐增强,选项B正确;
C.同一周期主族元素从右到左原子半径逐渐增大,金属性逐渐增强,则半径越大越容易失去电子,选项C正确;
D、非金属性越活泼,元素的氧化性越强,其原子越容易得到电子,所形成的阴离子就越难失去电子,选项D正确;
答案选A。
12.下列说法不正确的是( )
A. 沸点:H2O>HF
B. 热稳定性:HF>H2O
C. 仅由N、H、O三种元素形成的化合物中不可能有离子化合物
D. NCl3是共价化合物
【答案】C
【解析】A、常温下,水为液体,HF为气体,所以沸点:H2O>HF,选项A正确;
B、F的非金属性大于O的,所以热稳定性:HF>H2O,选项B正确;
C、仅由N、H、O三种元素形成的化合物NH4NO3中既含有离子键又含有共价键,选项C不正确;
D、NCl3中N原子与3个Cl原子形成共价键而形成共价化合物,选项D正确;
答案选C。
13. 下列各组给定原子序数的元素,不能形成原子数之比为1∶1稳定化合物的是( )
A. 3和17 B. 1和8 C. 11和8 D. 7和12
【答案】D
【解析】试题分析:A、该组元素分别是Li和Cl元素,则二者形成LiCl的化合物,符合题意,正确;B、该组元素是H与O元素,形成的H2O2是原子数比为1:1的化合物,正确;C、该组元素是Na与O,形成的化合物是Na2O2是原子数比为1:1的化合物,正确;D、该组元素是N与Mg元素,二者形成Mg3N2的化合物,不是原子数比为1:1的化合物,错误,答案选D。
14.下列说法中不正确的是( )
A. HCl稳定性比HBr强
B. 等物质的量的H2S和H2O2含电子数相同
C. Mg失电子能力比Ca弱
D. NaCl与NH4Cl含有的化学键类型相同
【答案】D
【解析】A、Cl的非金属性比Br强,所以氢化物的稳定性也强,选项A正确;
B、1个H2S和H2O2含电子数相同都是18电子,所以等物质的量的H2S和H2O2含电子数相同,选项B正确;
C、Mg与Ca同主族,且电子层数小于Ca 所以金属性比Ca弱,失电子能力比Ca弱,选项C正确;
D、NaCl中只含离子键,而NH4Cl含有离子键和共价键,选项D错误;
答案选D。
15.2018年12月8日,我国嫦娥四号月球探测器在西昌卫星发射中心发射,踏上茫茫奔月之路,其中用到了一种高能电池—银锌蓄电池,其电池的电极反应式为:Zn+2OH--2e-===ZnO+H2O,Ag2O+H2O+2e-===2Ag+2OH-。据此判断氧化银是( )
A. 正极,并被还原 B. 负极,并被还原
C. 负极,并被氧化 D. 正极,并被氧化
【答案】A
【解析】
【分析】根据化合价变化可知Ag元素化合价降低被还原,应为原电池的正极,在正极上得电子被还原。
【详解】由电极反应可知该高能电池的反应中Zn为还原剂、氧化银为氧化剂,故Zn为负极被氧化、氧化银为正极被还原。
答案选A。
16.短周期主族元素X,Y,Z,W的原子序数依次增大,X原子核外最外层电子数是其电子层数的2倍,X,Y的核电荷数之比为3:4,W﹣的最外层为8电子结构,金属单质Z在空气中燃烧生成的化合物可与水发生氧化还原反应,下列说法正确的是( )
A. X与Y能形成多种化合物,一般条件下都能与Z的最高价氧化物的水化物发生反应
B. Y和W的某些单质或两元素之间形成的某些化合物可作水的消毒剂
C. 化合物Z2Y和ZWY3都只存在离子键
D. 原子半径大小:X<Y,Z>W
【答案】B
【解析】短周期主族元素X、Y、Z、W的原子序数依次增大,X原子核外最外层电子数是其电子层数的2 倍,则X为C元素,X、Y的核电荷数之比为3:4,则Y为O元素,W−的最外层为8电子结构,W为F元素或Cl元素,金属单质Z在空气中燃烧生成的化合物可与水发生氧化还原反应,则Z为Na元素,W只能是Cl元素。
A.X与Y形成的化合物有CO和CO2,Z的最高价氧化物的水化物是NaOH,CO与NaOH不反应,选项A错误;
B.Y的单质臭氧,W的单质氯气,Y、W的化合物ClO2可作水的消毒剂,选项B正确;
C.化合物Z2Y和ZWY3分别是Na2O、NaClO3,氯酸钠是含氧酸盐,既存在离子键,也存在共价键,选项C错误;
D.一般来说,电子层数越多,原子半径越大,电子层数相同,质子数越多,半径越小,则原子半径大小:X>Y,Z>W,D错误;
答案选B。
17.在一试管中放入几小块镁片,把试管放入盛有25 ℃的饱和石灰水的烧杯中,用胶头滴管滴入5 mL1 mol/L盐酸于试管中。试回答下列问题:
(1)实验中产生的现象是_________。
(2)产生上述现象的原因是____________。
(3)写出有关的离子方程式:____________。
(4)由实验推知:MgCl2溶液与H2的总能量________(填“<”“>”或“=”)镁片和盐酸的总能量。
(5)实验室制氢气常用____________,为什么不用镁的原因是____________。
【答案】(1). 试管中镁片溶解,有气泡,烧杯中溶液变浑浊(或析出固体) (2). 放热反应,Ca(OH)2的溶解度随温度的升高而减小,析出固体(溶液变浑浊) (3). Mg+2H+===Mg2++H2↑ (4). < (5). 锌与稀硫酸(或稀盐酸) (6). 反应太剧烈,不方便收集氢气
【解析】(1)镁与盐酸反应,故实验中产生的现象是试管中镁片溶解,有气泡,烧杯中溶液变浑浊(或析出固体);
(2)镁与盐酸反应放出氢气,该反应为放热反应,Ca(OH)2的溶解度随温度的升高而减小,析出固体(溶液变浑浊);
(3)镁与盐酸反应生成氯化镁和氢气,反应的离子方程式为:Mg+2H+===Mg2++H2↑;
(4)由实验推知反应为放热反应,反应物的总能量大于生成物的总能量 ,故MgCl2溶液与H2的总能量<镁片和盐酸的总能量;
(5)实验室制氢气常用锌与稀硫酸(或稀盐酸),若用镁,则反应太剧烈,不方便收集氢气。
18.如图是某粒子的结构示意图,试回答:
(1)当x-y=10时,该粒子为________(填“原子”、“阳离子”或“阴离子”)。
(2)当y=8时,该粒子可能是(写微粒符号):______、______、_____、_____、_____;按离子半径从大到小顺序排列上述离子:____________。
(3)写出y=3的元素最高价氧化物对应的水化物与NaOH溶液发生反应的离子方程式______________。
【答案】(1). 原子 (2). S2- (3). Cl- (4). Ar (5). K+ (6). Ca2+ (7). S2->Cl->K+>Ca2+ (8). Al(OH)3+OH-===AlO2-+2H2O
【解析】(1)根据结构示意图可知,该微粒核内质子数为:x,核外电子数为:10+y,因为 x-y=10,所以质子数等于电子数,微粒是呈电中性的原子,故答案为:原子;
(2)具有相同的核外电子排布结构的元素在周期表中的位置关系遵循“阴上阳下“的规律,核外电子数有18个的微粒有:硫离子、氯离子、氩原子、钾离子、钙离子,故答案为:S2-、Cl-、Ar、K+、Ca2+;具有相同电子层结构的离子核电荷数越大半径越小,故按离子半径从大到小顺序排列上述离子为:S2->Cl->K+>Ca2+;
(3)y=3推出微粒是铝原子,最高价氧化物对应的水化物Al(OH)3与NaOH溶液发生反应的离子方程式为:Al(OH)3+OH-===AlO2-+2H2O。
19.观察下图A、B、C三个装置,回答下列问题:
(1)把一块纯净的锌片插入装有稀硫酸的烧杯中,可观察到锌片上有气泡,再平行插入一碳棒,可观察到碳棒上________(填“有”或“没有”)气泡产生。用导线把锌片和碳棒连接起来组成一个原电池(图A),正极的反应式为_______________。
(2)如果烧杯中最初装入的是500 mL 2 mol/L硫酸溶液,构成铜锌原电池(图B,假设产生的气体没有损失),当收集到11.2 L(标准状况下)H2时,溶液体积变化忽略不计,则烧杯内硫酸的物质的量浓度为________。
(3)如果电极材料分别是铁片和石墨并进行连接,插入氯化钠溶液中(图C),放置数天后,铁片生锈;负极的反应式为_______________。
【答案】(1). 没有 (2). 2H++2e-===H2↑ (3). c(H2SO4)=1 mol·L-1 (4). Fe-2e-===Fe2+
【解析】(1)碳棒和硫酸不反应,不会产生气泡,锌片、碳棒和硫酸形成的原电池中,碳棒为正极,该极上氢离子得电子生成氢气,电极反应为:2H++2e-===H2↑,故答案为:没有;2H++2e-===H2↑;
(2)根据正极反应:2H++2e-===H2↑,当在标准状况下收集到11.2L即0.5mol的氢气时,转移电子是1mol,减少的氢离子为1mol,烧杯中最初装入的是500 mL 2 mol/L硫酸溶液,所以剩余的硫酸的物质的量为:0.5×2mol/L-0.5mol=0.5mol,浓度为0.5mol÷0.5L=1mol/L,故答案为:c(H2SO4)=1mol/L;
(3)铁片、石墨和氯化钠溶液构成的原电池中,金属铁发生吸氧腐蚀,负极上是铁失去电子发生氧化反应,电极反应为:Fe-2e-===Fe2+。
20.下表是元素周期表的短周期部分,表中字母分别表示一种元素。
请回答下列问题:
(1)以上元素中,原子半径最大的元素是(用元素符号表示)______。
(2)g与b可形成离子化合物b2g,试写出它的电子式_____。
(3)e、f、g三种元素气态氢化物的稳定性由弱到强的顺序为(用化学式表示)______。
(4)使用a和g单质组成的燃料电池,具有高能、轻便和不污染环境等优点。该电池反应为______。
(5)d、e两种元素形成的化合物为(用化学式表示)_______,硬度很大。
【答案】(1). Na (2). (3). SiH4<NH3<H2O (4). 2H2+O2===2H2O (5). SiC
【解析】
【分析】根据元素周期表的结构可知a、b、c、d、e、f、g、h依次为氢、钠、铝、碳、硅、氮、氧、氯,据此分析解答。
【详解】(1)同周期从左到右原子半径减小,同主族从上而下原子半径增大,故以上元素中,原子半径最大的元素是Na ;
(2)g与b可形成离子化合物b2g,即Na2O,其电子式为;
(3)元素非金属性越强其气态氢化物的稳定性越强,非金属性Si<N<O,e、f、g三种元素气态氢化物的稳定性由弱到强的顺序为SiH4<NH3<H2O;
(4)使用a和g单质氢气和氧气组成的氢氧燃料电池,具有高能、轻便和不污染环境等优点。该电池反应为2H2+O2===2H2O;
(5)d、e两种元素形成的化合物为SiC,硬度很大。
21.(1)甲同学拟通过实验探究同主族元素性质的递变规律。其设计的实验方案如下,请你帮他填写完整,并做出评价。(实验室提供的试剂:NaBr溶液、NaI溶液、新制的氯水)
①写出下列实验报告中的实验现象和离子方程式。
实验步骤
实验现象
实验结论及离子方程式
甲__________
乙__________
离子方程式
甲__________
乙__________
结论:卤素单质的氧化性由强到弱的顺序为Cl2>Br2>I2
②[评价]甲同学设计的实验方案的合理性是__________(填字母)。
A.非常合理 B.部分合理 C.完全不合理
③[补充和完善]上一题②中若选A,则此项不用再作答,若选B或C,则完成实验还需要的试剂是________。
(2)乙同学验证了“酸性:H2SO3>H2CO3”,能否得出“非金属性:S>C ”的结论?___(能或否)。
【答案】(1). 溶液由无色变为橙色 (2). 溶液由无色变为黄色(或黄褐色) (3). 2Br-+Cl2===Br2+2Cl- (4). 2I-+Cl2===I2+2Cl- (5). B (6). 溴水 (7). 否
【解析】
【分析】(1)根据氯气氧化性大于溴单质和碘单质的氧化性分析并写出反应的离子方程式;由于乙试管使用的是氯水,无法证明溴单质的氧化性大于碘单质的氧化性;
(2)利用最高价氧化物的水化物的酸性比较非金属性。
【详解】(1)①甲试管中加入氯水,溶液中溴离子被氯气氧化成溴单质,溶液由无色变为橙色,反应的离子方程式为:2Br-+Cl2===Br2+2Cl-,
乙试管中加入氯水,溶液中的碘离子被氯气氧化成碘单质,溶液由无色变为黄色,反应的离子方程式为:2I-+Cl2===I2+2Cl-,
②由于乙试管使用的是氯水,无法证明溴单质的氧化性大于碘单质的氧化性,甲同学设计的实验方案部分合理,答案选B;根据上述分析,试管乙应该使用溴水;
(2)利用最高价氧化物的水化物的酸性比较非金属性,而H2SO3不是最高价氧化物的水化物,则不能比较S、C的非金属性,答案为否。
1.焚烧垃圾会产生有害气体污染环境,因此垃圾处理中不能随便焚烧。焚烧垃圾过程中发生了( )
A. 吸热非氧化还原反应 B. 吸热的氧化还原反应
C. 放热的非氧化还原反应 D. 放热的氧化还原反应
【答案】D
【解析】焚烧垃圾会产生有害气体污染环境,因此垃圾处理中不能随便焚烧。在焚烧垃圾过程中发生了放热的氧化还原反应。
答案选D。
2.下列叙述中能说明金属X比金属Y的活泼性强的是( )
A. 1 mol X从酸中置换生成的H2比1 mol Y从酸中置换生成的H2多
B. X原子电子层数比Y原子的电子层数多
C. X原子最外层电子数比Y原子的最外层电子数少
D. 常温时,X能从酸中置换出氢,而Y不能
【答案】D
【解析】A.金属的活泼性与从酸中置换出的H2多少无关,如1molAl可置换出1.5molH2,1molNa可置换出0.5molH2,但Na活泼,选项A错误;
B、金属的活泼性取决于失电子的能力,与电子层数目无关,如Cu原子核外有4个电子层,Na核外有3个电子层,但Na比Cu活泼,选项B错误;
C、金属的活泼性取决于失电子的能力,而与原子的最外层电子数目的多少无关,如Ca最外层有2个电子,Li最外层有1个电子,但Ca较Li活泼,选项C错误;
D、常温时,X能从酸中置换出氢,而Y不能,可说明X比Y活泼,选项D正确;
答案选D。
3.对于放热反应Zn+H2SO4===ZnSO4+H2↑,下列叙述正确的是( )
A. 反应过程中的能量关系可用上图表示
B. 1 mol Zn的能量大于1 mol H2的能量
C. 若将其设计为原电池,则锌作正极
D. 若将其设计为原电池,当有32.5 g Zn溶解时,正极放出的气体一定为11.2 L
【答案】A
【解析】根据能量守恒,则反应物的总能量高于生成物的总能量,该反应为放热反应,锌和硫酸反应为放热反应, A正确;反应物的总能量高于生成物的总能量,反应物和生成物均有两种,无法比较1molZn和1molH2的能量大小,B错误;若将其设计为原电池,锌化合价升高,失电子,则锌作负极,C错误;若将其设计为原电池,当有32.5gZn溶解时,消耗锌的物质的量为0.5mol,根据反应方程式可知生成0.5molH2,但气体所处状态未知,不能确定气体体积,D错误;正确选项A。
4.居里夫妇用α粒子(4He)轰击27Al得到一种自然界不存在的核素—30P,开创了人造核素的先河。其发生的变化可表示如下:27Al+4He→30P+1n。下列有关说法不正确的是( )
A. 30P和31P两种核素互为同位素
B. 该变化说明原子核在化学反应中也能发生变化
C. 该变化同样遵循质量守恒定律
D. 在30P中存在:质子数=中子数=核外电子数
【答案】B
【解析】
【分析】根据化学反应的最小微粒是原子,所有的变化都遵循质量守恒定律,质量数等于质子数加中子数,并结合同位素的概念等分析。
【详解】A.30P和31P两种核素其质子数相同,而中子数不同,所以互为同位素,选项A正确;
B.原子核在一般的化学反应中不能发生变化,化学反应的最小微粒是原子,选项B错误;
C.所有的变化都遵循质量守恒定律,选项C正确;
D.30P是原子,中子数为30-15=15,对该原子来说,存在原子序数=质子数=中子数=核外电子数,选项D正确;
答案选B。
5.下列关于元素周期表的叙述正确的是( )
A. 短周期元素是指1~20号元素
B. 目前使用的元素周期表中,最长的周期含有32种元素
C. 周期表中有八个主族,八个副族
D. 原子的最外层电子数都等于该元素所在的族序数
【答案】B
【解析】A.短周期为一、二、三周期,短周期元素是指1-18号元素,选项A错误;
B.一至七周期元素的种类数为2、8、8、18、18、32、26(32),最长的周期为第六、七周期,含有32种元素,选项B正确;
C.元素周期表有18个纵行,含7个主族、7个副族、1个0族、1个ⅤⅢ族,选项C错误;
D.对于主族元素族序数=原子最外层电子数,但对于副族元素有的族序数对于最外层电子数,有的等于价层电子数等,选项D错误;
答案选B。
6.运用元素周期律分析下面的推断,其中不正确的是( )
A. 硒化氢是无色、比硫化氢稳定的气体 B. 砹化银不溶于水也不溶于稀硝酸
C. 硫酸镭是难溶于水的白色固体 D. 锗单质是一种半导体材料
【答案】A
【解析】A .同主族元素的原子,从上到下氢化物的稳定性逐渐减弱,所以硒化氢(H2Se)不如 H2S 稳定,选项 A 错误;
B .Cl、At 同主族, AgCl 不溶于水和硝酸,则砹化银不溶于水也不溶于稀硝酸,选项 B 正确;
C .锶与钡是同主族元素, BaSO4 是难溶于水的白色固体,所以 RaSO4 也是难溶于水的白色固体,选项 C 正确;
D . Ge 位于金属元素与非金属元素的交界处,则锗单质是一种优良的半导体材料,选项 D 正确;
答案选 A 。
7.下面有关几种化合物的叙述正确的是( )。
A. H2O2分子中只存在极性键 B. NH3的结构式为
C. HCl的电子式为 D. H2O的比例模型为
【答案】B
【解析】A、H2O2分子中O-O键为非极性键,选项A错误;
B、结构式只用短线标出共用电子对即可,选项B正确;
C、HCl为共价化合物,其电子式为,选项C错误;
D、水分子为V形,图给为直线形,选项D错误.
答案选:B。
8.某元素X最高价含氧酸的相对分子质量为98,且X的氢化物的分子式不是H2X,则下列说法正确的是( )
A. X是第二周期ⅥA族元素 B. X是第二周期ⅤA族元素
C. X的最高价含氧酸的分子式可表示为H3XO4 D. X的最高正化合价为+4
【答案】C
【解析】
【分析】某元素X最高价含氧酸的相对分子质量为98,则酸为硫酸或磷酸,即X为P或S,由X的氢化物的化学式不是H2X可知,X应为P,以此来解答。
【详解】某元素X最高价含氧酸的相对分子质量为98,则酸为硫酸或磷酸,即X为P或S,由X的氢化物的化学式不是H2X可知,X应为P,
A.X为P,位于第三周期ⅤA族,选项A错误;
B.X为P,位于第三周期ⅤA族,选项B错误;
C.X的最高价含氧酸的化学式可表示为H3PO4,选项C正确;
D.X的最高化合价为+5,选项D错误;
答案选C。
9.下列分子中所有原子都满足最外层为8电子稳定结构的是( )
A. BF3 B. H2SO4 C. PCl5 D. SiCl4
【答案】D
【解析】A、BF3中B元素的化合价为+3,B原子最外层电子数为3,则3+3=6,故B原子不满足8电子结构;F元素化合价为-1,F原子最外层电子数为7,所以1+7=8,F原子满足8电子结构,选项A错误;
B、H2SO4中S元素的化合价为+6,S原子最外层电子数为6,则6+6=12,H满足两个电子的稳定结构,O满足8电子的稳定结构,选项B错误;
C、PCl5中P元素的化合价为+5,P原子最外层电子数为5,则5+5=10,故P原子不满足8电子结构,氯元素化合价为-1价,氯原子最外层电子数为7,则|-1|+7=8,Cl原子满足8电子结构,选项C错误;
D、SiCl4中Si元素化合价为+4,Si原子最外层电子数为4,所以4+4=8,Si原子满足8电子结构,Cl元素化合价为-1,Cl原子最外层电子数为7,所以1+7=8,Cl原子满足8电子结构,选项D正确;
答案选D。
10.X和Y两种元素原子序数分别为11和8,两者化合生成离子化合物Z,下列说法中正确的是( )
A. X单质密度比水略大
B. Y形成的一定是-2价的单核阴离子
C. Z一定能与水反应
D. Z一定是X2Y型化合物
【答案】C
【解析】
分析】X和Y两种元索的原子序数分别11和8,则X为钠元素,Y为氧元素,二者的离子化合物为Na2O或Na2O2,据此结合选项分析。
【详解】X和Y两种元索的原子序数分别11和8,则X为钠元素,Y为氧元素,二者的离子化合物为Na2O或Na2O2,
A、X为钠元素,Na单质密度比水小,选项A错误;
B、Y为氧元素,氧元素的常见阴离子有O2-和O22-,选项B错误;
C、离子化合物Z为Na2O或Na2O2,二者均能与水反应,选项C正确;
D、离子化合物Z为Na2O或Na2O2,所以Z不一定是X2Y型化合物,选项D错误;
答案选C。
11.下列叙述不正确的是( )
A. 同周期非金属元素的原子半径越大,其气态氢化物越稳定
B. 同周期非金属元素的原子半径越小,其单质的氧化性越强
C. 同周期主族元素的原子半径越大,其原子越容易失去电子
D. 非金属性越活泼,其阴离子在反应中越难失去电子
【答案】A
【解析】A、同周期从左到右原子半径依次减小,非金属性逐渐增强,故非金属元素的原子半径越大,其气态氢化物越不稳定,选项A不正确;
B. 同周期从左到右原子半径依次减小,非金属性逐渐增强,其单质的氧化性逐渐增强,选项B正确;
C.同一周期主族元素从右到左原子半径逐渐增大,金属性逐渐增强,则半径越大越容易失去电子,选项C正确;
D、非金属性越活泼,元素的氧化性越强,其原子越容易得到电子,所形成的阴离子就越难失去电子,选项D正确;
答案选A。
12.下列说法不正确的是( )
A. 沸点:H2O>HF
B. 热稳定性:HF>H2O
C. 仅由N、H、O三种元素形成的化合物中不可能有离子化合物
D. NCl3是共价化合物
【答案】C
【解析】A、常温下,水为液体,HF为气体,所以沸点:H2O>HF,选项A正确;
B、F的非金属性大于O的,所以热稳定性:HF>H2O,选项B正确;
C、仅由N、H、O三种元素形成的化合物NH4NO3中既含有离子键又含有共价键,选项C不正确;
D、NCl3中N原子与3个Cl原子形成共价键而形成共价化合物,选项D正确;
答案选C。
13. 下列各组给定原子序数的元素,不能形成原子数之比为1∶1稳定化合物的是( )
A. 3和17 B. 1和8 C. 11和8 D. 7和12
【答案】D
【解析】试题分析:A、该组元素分别是Li和Cl元素,则二者形成LiCl的化合物,符合题意,正确;B、该组元素是H与O元素,形成的H2O2是原子数比为1:1的化合物,正确;C、该组元素是Na与O,形成的化合物是Na2O2是原子数比为1:1的化合物,正确;D、该组元素是N与Mg元素,二者形成Mg3N2的化合物,不是原子数比为1:1的化合物,错误,答案选D。
14.下列说法中不正确的是( )
A. HCl稳定性比HBr强
B. 等物质的量的H2S和H2O2含电子数相同
C. Mg失电子能力比Ca弱
D. NaCl与NH4Cl含有的化学键类型相同
【答案】D
【解析】A、Cl的非金属性比Br强,所以氢化物的稳定性也强,选项A正确;
B、1个H2S和H2O2含电子数相同都是18电子,所以等物质的量的H2S和H2O2含电子数相同,选项B正确;
C、Mg与Ca同主族,且电子层数小于Ca 所以金属性比Ca弱,失电子能力比Ca弱,选项C正确;
D、NaCl中只含离子键,而NH4Cl含有离子键和共价键,选项D错误;
答案选D。
15.2018年12月8日,我国嫦娥四号月球探测器在西昌卫星发射中心发射,踏上茫茫奔月之路,其中用到了一种高能电池—银锌蓄电池,其电池的电极反应式为:Zn+2OH--2e-===ZnO+H2O,Ag2O+H2O+2e-===2Ag+2OH-。据此判断氧化银是( )
A. 正极,并被还原 B. 负极,并被还原
C. 负极,并被氧化 D. 正极,并被氧化
【答案】A
【解析】
【分析】根据化合价变化可知Ag元素化合价降低被还原,应为原电池的正极,在正极上得电子被还原。
【详解】由电极反应可知该高能电池的反应中Zn为还原剂、氧化银为氧化剂,故Zn为负极被氧化、氧化银为正极被还原。
答案选A。
16.短周期主族元素X,Y,Z,W的原子序数依次增大,X原子核外最外层电子数是其电子层数的2倍,X,Y的核电荷数之比为3:4,W﹣的最外层为8电子结构,金属单质Z在空气中燃烧生成的化合物可与水发生氧化还原反应,下列说法正确的是( )
A. X与Y能形成多种化合物,一般条件下都能与Z的最高价氧化物的水化物发生反应
B. Y和W的某些单质或两元素之间形成的某些化合物可作水的消毒剂
C. 化合物Z2Y和ZWY3都只存在离子键
D. 原子半径大小:X<Y,Z>W
【答案】B
【解析】短周期主族元素X、Y、Z、W的原子序数依次增大,X原子核外最外层电子数是其电子层数的2 倍,则X为C元素,X、Y的核电荷数之比为3:4,则Y为O元素,W−的最外层为8电子结构,W为F元素或Cl元素,金属单质Z在空气中燃烧生成的化合物可与水发生氧化还原反应,则Z为Na元素,W只能是Cl元素。
A.X与Y形成的化合物有CO和CO2,Z的最高价氧化物的水化物是NaOH,CO与NaOH不反应,选项A错误;
B.Y的单质臭氧,W的单质氯气,Y、W的化合物ClO2可作水的消毒剂,选项B正确;
C.化合物Z2Y和ZWY3分别是Na2O、NaClO3,氯酸钠是含氧酸盐,既存在离子键,也存在共价键,选项C错误;
D.一般来说,电子层数越多,原子半径越大,电子层数相同,质子数越多,半径越小,则原子半径大小:X>Y,Z>W,D错误;
答案选B。
17.在一试管中放入几小块镁片,把试管放入盛有25 ℃的饱和石灰水的烧杯中,用胶头滴管滴入5 mL1 mol/L盐酸于试管中。试回答下列问题:
(1)实验中产生的现象是_________。
(2)产生上述现象的原因是____________。
(3)写出有关的离子方程式:____________。
(4)由实验推知:MgCl2溶液与H2的总能量________(填“<”“>”或“=”)镁片和盐酸的总能量。
(5)实验室制氢气常用____________,为什么不用镁的原因是____________。
【答案】(1). 试管中镁片溶解,有气泡,烧杯中溶液变浑浊(或析出固体) (2). 放热反应,Ca(OH)2的溶解度随温度的升高而减小,析出固体(溶液变浑浊) (3). Mg+2H+===Mg2++H2↑ (4). < (5). 锌与稀硫酸(或稀盐酸) (6). 反应太剧烈,不方便收集氢气
【解析】(1)镁与盐酸反应,故实验中产生的现象是试管中镁片溶解,有气泡,烧杯中溶液变浑浊(或析出固体);
(2)镁与盐酸反应放出氢气,该反应为放热反应,Ca(OH)2的溶解度随温度的升高而减小,析出固体(溶液变浑浊);
(3)镁与盐酸反应生成氯化镁和氢气,反应的离子方程式为:Mg+2H+===Mg2++H2↑;
(4)由实验推知反应为放热反应,反应物的总能量大于生成物的总能量 ,故MgCl2溶液与H2的总能量<镁片和盐酸的总能量;
(5)实验室制氢气常用锌与稀硫酸(或稀盐酸),若用镁,则反应太剧烈,不方便收集氢气。
18.如图是某粒子的结构示意图,试回答:
(1)当x-y=10时,该粒子为________(填“原子”、“阳离子”或“阴离子”)。
(2)当y=8时,该粒子可能是(写微粒符号):______、______、_____、_____、_____;按离子半径从大到小顺序排列上述离子:____________。
(3)写出y=3的元素最高价氧化物对应的水化物与NaOH溶液发生反应的离子方程式______________。
【答案】(1). 原子 (2). S2- (3). Cl- (4). Ar (5). K+ (6). Ca2+ (7). S2->Cl->K+>Ca2+ (8). Al(OH)3+OH-===AlO2-+2H2O
【解析】(1)根据结构示意图可知,该微粒核内质子数为:x,核外电子数为:10+y,因为 x-y=10,所以质子数等于电子数,微粒是呈电中性的原子,故答案为:原子;
(2)具有相同的核外电子排布结构的元素在周期表中的位置关系遵循“阴上阳下“的规律,核外电子数有18个的微粒有:硫离子、氯离子、氩原子、钾离子、钙离子,故答案为:S2-、Cl-、Ar、K+、Ca2+;具有相同电子层结构的离子核电荷数越大半径越小,故按离子半径从大到小顺序排列上述离子为:S2->Cl->K+>Ca2+;
(3)y=3推出微粒是铝原子,最高价氧化物对应的水化物Al(OH)3与NaOH溶液发生反应的离子方程式为:Al(OH)3+OH-===AlO2-+2H2O。
19.观察下图A、B、C三个装置,回答下列问题:
(1)把一块纯净的锌片插入装有稀硫酸的烧杯中,可观察到锌片上有气泡,再平行插入一碳棒,可观察到碳棒上________(填“有”或“没有”)气泡产生。用导线把锌片和碳棒连接起来组成一个原电池(图A),正极的反应式为_______________。
(2)如果烧杯中最初装入的是500 mL 2 mol/L硫酸溶液,构成铜锌原电池(图B,假设产生的气体没有损失),当收集到11.2 L(标准状况下)H2时,溶液体积变化忽略不计,则烧杯内硫酸的物质的量浓度为________。
(3)如果电极材料分别是铁片和石墨并进行连接,插入氯化钠溶液中(图C),放置数天后,铁片生锈;负极的反应式为_______________。
【答案】(1). 没有 (2). 2H++2e-===H2↑ (3). c(H2SO4)=1 mol·L-1 (4). Fe-2e-===Fe2+
【解析】(1)碳棒和硫酸不反应,不会产生气泡,锌片、碳棒和硫酸形成的原电池中,碳棒为正极,该极上氢离子得电子生成氢气,电极反应为:2H++2e-===H2↑,故答案为:没有;2H++2e-===H2↑;
(2)根据正极反应:2H++2e-===H2↑,当在标准状况下收集到11.2L即0.5mol的氢气时,转移电子是1mol,减少的氢离子为1mol,烧杯中最初装入的是500 mL 2 mol/L硫酸溶液,所以剩余的硫酸的物质的量为:0.5×2mol/L-0.5mol=0.5mol,浓度为0.5mol÷0.5L=1mol/L,故答案为:c(H2SO4)=1mol/L;
(3)铁片、石墨和氯化钠溶液构成的原电池中,金属铁发生吸氧腐蚀,负极上是铁失去电子发生氧化反应,电极反应为:Fe-2e-===Fe2+。
20.下表是元素周期表的短周期部分,表中字母分别表示一种元素。
请回答下列问题:
(1)以上元素中,原子半径最大的元素是(用元素符号表示)______。
(2)g与b可形成离子化合物b2g,试写出它的电子式_____。
(3)e、f、g三种元素气态氢化物的稳定性由弱到强的顺序为(用化学式表示)______。
(4)使用a和g单质组成的燃料电池,具有高能、轻便和不污染环境等优点。该电池反应为______。
(5)d、e两种元素形成的化合物为(用化学式表示)_______,硬度很大。
【答案】(1). Na (2). (3). SiH4<NH3<H2O (4). 2H2+O2===2H2O (5). SiC
【解析】
【分析】根据元素周期表的结构可知a、b、c、d、e、f、g、h依次为氢、钠、铝、碳、硅、氮、氧、氯,据此分析解答。
【详解】(1)同周期从左到右原子半径减小,同主族从上而下原子半径增大,故以上元素中,原子半径最大的元素是Na ;
(2)g与b可形成离子化合物b2g,即Na2O,其电子式为;
(3)元素非金属性越强其气态氢化物的稳定性越强,非金属性Si<N<O,e、f、g三种元素气态氢化物的稳定性由弱到强的顺序为SiH4<NH3<H2O;
(4)使用a和g单质氢气和氧气组成的氢氧燃料电池,具有高能、轻便和不污染环境等优点。该电池反应为2H2+O2===2H2O;
(5)d、e两种元素形成的化合物为SiC,硬度很大。
21.(1)甲同学拟通过实验探究同主族元素性质的递变规律。其设计的实验方案如下,请你帮他填写完整,并做出评价。(实验室提供的试剂:NaBr溶液、NaI溶液、新制的氯水)
①写出下列实验报告中的实验现象和离子方程式。
实验步骤
实验现象
实验结论及离子方程式
甲__________
乙__________
离子方程式
甲__________
乙__________
结论:卤素单质的氧化性由强到弱的顺序为Cl2>Br2>I2
②[评价]甲同学设计的实验方案的合理性是__________(填字母)。
A.非常合理 B.部分合理 C.完全不合理
③[补充和完善]上一题②中若选A,则此项不用再作答,若选B或C,则完成实验还需要的试剂是________。
(2)乙同学验证了“酸性:H2SO3>H2CO3”,能否得出“非金属性:S>C ”的结论?___(能或否)。
【答案】(1). 溶液由无色变为橙色 (2). 溶液由无色变为黄色(或黄褐色) (3). 2Br-+Cl2===Br2+2Cl- (4). 2I-+Cl2===I2+2Cl- (5). B (6). 溴水 (7). 否
【解析】
【分析】(1)根据氯气氧化性大于溴单质和碘单质的氧化性分析并写出反应的离子方程式;由于乙试管使用的是氯水,无法证明溴单质的氧化性大于碘单质的氧化性;
(2)利用最高价氧化物的水化物的酸性比较非金属性。
【详解】(1)①甲试管中加入氯水,溶液中溴离子被氯气氧化成溴单质,溶液由无色变为橙色,反应的离子方程式为:2Br-+Cl2===Br2+2Cl-,
乙试管中加入氯水,溶液中的碘离子被氯气氧化成碘单质,溶液由无色变为黄色,反应的离子方程式为:2I-+Cl2===I2+2Cl-,
②由于乙试管使用的是氯水,无法证明溴单质的氧化性大于碘单质的氧化性,甲同学设计的实验方案部分合理,答案选B;根据上述分析,试管乙应该使用溴水;
(2)利用最高价氧化物的水化物的酸性比较非金属性,而H2SO3不是最高价氧化物的水化物,则不能比较S、C的非金属性,答案为否。
相关资料
更多

