【化学】安徽省滁州市定远县育才学校2018-2019学年高一上学期期中模拟考试试题
展开安徽省滁州市定远县育才学校2018-2019学年高一上学期期中模拟考试试题
一、选择题(本大题共16题,满分64分)
1.钛和钛的合金被誉为“21世纪最有发展前景的金属材料”,它们具有很多优良的性能,如熔点高、密度小、可塑性好、易于加工,尤其是钛合金与人体器官具有很好的“生物相容性”.根据它们的主要性能,下列用途不切合实际的是 ( )
A.用来做保险丝 B.用于制造航天飞机
C.用来制造人造骨 D.用于家庭装修,做钛合金装饰门
2.过氧化钠具有强氧化性,遇木炭、铝粉等还原性物质时可燃烧.下列有关说法不正确的是( )
A.Na2O2与CO2反应时,Na2O2是氧化剂,CO2是还原剂
B.1mol过氧化钠中阴离子数目为1NA
C.过氧化钠与木炭、铝粉反应时,过氧化钠均表现出强氧化性
D.过氧化钠与二氧化硫反应时可生成硫酸钠
3.取一小块金属钠放在滴有酚酞的水中,下列实验现象正确的是
①钠浮在水面迅速反应 ②钠沉在水底迅速反应 ③钠熔成小球并快速游动 ④反应后的溶液变为红色 ⑤反应中可以听到嘶嘶的响声
A. ①④⑤ B. ②③⑤ C. ②③④⑤ D. ①③④⑤
4.下列实验中,对应的现象以及结论都正确且两者具有因果关系的是( )
选项 | 实验 | 现象 | 结论 |
A | 将稀硫酸加入铁粉中,充分反应后滴加KSCN溶液 | 有气体生成,溶液呈红色 | 反应中有Fe3+生成 |
B | 将铜粉加入1.0mol·L-1Fe2(SO4)3溶液中 | 溶液变蓝,有黑色固体出现 | 金属铁比铜活泼 |
C | 用坩埚钳夹住一小块用砂纸仔细打磨过的铝箔在酒精灯上加热 | 熔化后的液态铝滴落下来 | 金属铝的熔点较低 |
D | 制蒸馏水时,取最初的馏出液加AgNO3溶液 | 有少量白色沉淀生成 | 冷凝管用自来水洗后残留有Cl- |
5.有一铁的氧化物样品,用50mL5mol/L的盐酸恰好完全溶解,所得溶液还能与通入的0.56L氯气(标准状况)反应,使Fe2+全部转化为Fe3+,则此氧化物为( )
A. Fe2O3 B. Fe3O4 C. Fe4O5 D. Fe5O7
6.将1.12 g铁粉加入25 mL 2mol/L的氯化铁溶液中,充分反应后,其结果是( )
A. 铁有剩余,溶液呈浅绿色,Cl- 浓度基本不变
B. 往溶液中滴入无色KSCN溶液,显黄色
C. 氧化产物与还原产物的物质的量之比为2∶5
D. Fe2+和Fe3+的物质的量之比为6∶1
7.在2KMnO4+16HCl===2KCl+2MnCl2+5Cl2↑+8H2O反应中( )
A. 氧化剂与还原剂的物质的量之比为1∶8
B. 氧化剂与还原剂的物质的量之比为5∶1
C. 氧化产物与还原产物的物质的量之比为5∶2
D. 氧化产物与还原产物的物质的量之比为2∶5
8.下列说法正确的是( )
A.金属单质在反应中只能作还原剂,非金属单质只能作氧化剂
B.失电子多的金属还原性强
C.某元素从化合态到游离态,该元素一定被还原
D.金属阳离子被还原不一定得到金属单质
9.下列表示对应化学反应的离子方程式正确的是( )
A. 向FeCl3溶液中加入几滴KSCN溶液:3SCN— + Fe3+ ═Fe(SCN)3 ↓
B. AlCl3溶液中加入过量的浓氨水:Al3++4NH3•H2O═AlO2—+4NH4++2H2O
C. 大理石溶于醋酸中的反应:CaCO3+2H+═Ca2++H2O+CO2↑
D. 钠与水反应: 2Na+2H2O═2Na++2OH—+H2↑
10.下列说法正确的是( )
A. 在水溶液中可以显酸性的物质是酸
B. 电离时产生的阳离子中有H+的化合物是酸
C. 电离时产生的阴离子全部是OH-的化合物是碱
D. 盐只能电离出金属阳离子和酸根离子
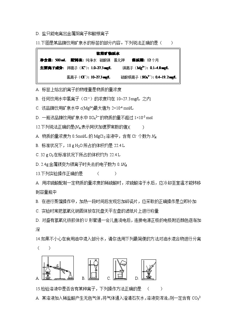
11.下图是某品牌饮用矿泉水的标签的部分内容。下列说法正确的是( )
A. 标签上给出的离子的物理量是物质的量浓度
B. 任何饮用水中氯离子(Cl-)的浓度均在10~27.3 mg/L 之内
C. 该品牌饮用矿泉水中c(Mg2+)最大值为2×10-4 mol/L
D. 一瓶该品牌饮用矿泉水中SO42-的物质的量不超过1×10-5 mol
12.下列说法正确的是(NA表示阿伏加德罗常数的值)( )
A. 物质的量浓度为0.5mol/L的MgCl2溶液中,含有Cl- 个数为NA
B. 标准状况下,18 g H2O所占的体积约是22.4 L
C. 32 g O2在标准状况下所占的体积约为22.4 L
D. 2.4g金属镁变为镁离子时失去的电子数为0.1NA
13.下列实验操作正确的是 ( )
A. 用浓硫酸配制一定物质的量浓度的稀硫酸时,浓硫酸溶于水后,应冷却至室温才能转移到容量瓶中
B. 在进行蒸馏操作中,加热一段时间后发现忘加碎瓷片,应采取的正确操作是立即补加
C. 实验时常把氢氧化钠固体放在托盘天平左盘的滤纸片上进行称量
D. 对盛有氢氧化铁胶体的U形管通一会儿直流电后,连接电源正极的电极附近颜色逐渐加深
14.如果不小心在食用油中混入部分水,请你选用下列最简便的方法对油水混合物进行分离( )
A. B. C. D.
15.检验溶液中是否含有某种离子,下列操作方法正确的是 ( )
A. 某溶液加入稀盐酸产生无色气体,将气体通入澄清石灰水,溶液变浑浊,则一定含有CO32一
B. 某溶液加入氢氧化钠溶液,加热,产生的气体能使湿润的红色石蕊试纸变蓝,则一定含有NH4+
C. 某溶液滴入BaCl2溶液,再滴加稀盐酸,产生白色沉淀,则一定含有SO42一
D. 某溶液加入碳酸钠溶液产生白色沉淀,再加盐酸白色沉淀消失,则一定含有Ba2+
16.用下图所示装置进行如下实验,能达到实验目的的是( )
A. 瓶中盛满水,从B口进气,用排水法收集HCl气体
B. 瓶中盛适量浓硫酸,从A口进气来干燥NH3
C. 从B口进气,用排空气法收集CO2
D. 瓶中盛满水,A口连导管并伸入量筒中,从B口进气,用排水法测量生成H2的体积
二、非选择题(本大题共2题,满分36分)
17.(1)小丁同学在某次实验中大约需要0.20mol/L的氢氧化钠溶液850 mL,配制时涉及到如下操作:
①轻轻振荡容量瓶(振荡时不能将溶液溢出刻度线外),使溶液充分混合;
②用天平称量纯净的氢氧化钠固体_____________g;
③待烧杯中的溶液冷却后沿玻璃棒小心地注入__________(填容量瓶规格)容量瓶中;
④将容量瓶用瓶塞盖好,反复上下颠倒、摇匀;
⑤将配制好的溶液倒入干燥、洁净的试剂瓶中,贴好标签备用;
⑥将称量好的氢氧化钠固体放入烧杯中,加入适量的蒸馏水使固体完全溶解;
⑦改用___________滴加蒸馏水至溶液的凹液面正好与刻度线相切
⑧用蒸馏水洗涤烧杯内壁2~3次,将每次洗涤后的溶液也都注入容量瓶中
⑨向容量瓶中注入蒸馏水,直到容量瓶中的液面接近容量瓶刻度处1cm~2cm处
请协助小丁同学先完成操作中的空余部分,再在下列选项中选择正确的操作顺序。正确的操作顺序是(_______)。
A.②⑥③④①⑦⑧⑨⑤ B.②⑥③⑧①⑨⑦④⑤
C.②③①④⑥⑦⑧⑨⑤ D.②③①⑥⑦⑧⑨④⑤
(2)下列操作会使所配溶液物质的量浓度偏低的是____________。
A.定容、加盖倒转摇匀后,发现液面低于刻度线,又滴加蒸馏水至刻度
B.定容时向容量瓶中加蒸馏水,超过刻度线,再吸出少许
C.小烧杯、玻璃棒没有洗涤 D.观察容量瓶刻度时仰视
E.所用容量瓶中,已有少量蒸馏水 G.称量时已观察到NaOH吸水
F.在未降至室温时,立即将溶液转移至容量瓶定容
(3)因为NaOH具有腐蚀性,所以称量时,需注意选择用___________盛装NaOH固体;
(4)若实验过程中出现如下情况如何处理?加蒸馏水时不慎超过了刻度_______________。
18.金属钠与水的反应是中学化学中的一个重要反应。高一化学教材中该实验曾出现过几种不同的演示方法。分别如下图中(A)(B)(C)所示:
(1)现按图(A)所示的方法,在室温时,向盛有饱和Na2CO3溶液(滴有几滴酚酞)的烧杯中,加入一小块金属钠。
①下列现象描述正确的是_______(填字母代号)。
A.钠浮在液面上,并四处游动,最后消失
B.反应过程中钠熔化成一个光亮的小球
C.反应开始后,溶液由无色变红色
D.恢复到室温时,烧杯底部有固体物质析出
②请补充并完成该实验从试剂瓶中取出钠到向烧杯中投入钠的有关操作:
用镊子从试剂瓶中取出一小块钠→_______________→用镊子夹取切好的金属钠投入到盛有饱和Na2CO3溶液的烧杯中。
(2)按图(C)所示的方法进行该实验,若500mL的矿泉水瓶开始时装有477.6mL水,要使倒置的矿泉水瓶正好恢复原状,假设矿泉水瓶内外均为标准状况,则大头针上扎着的钠粒质量为_______g。
(3)一实验题就是根据图(B)的原理设计的。题目及部分答案如下:
测定一定质量的铝锌合金与强酸溶液反应产生的氢气的体积,可以求得合金中铝和锌的质量分数。现有下列实验用品:中学化学实验常用仪器、800毫升烧杯、100毫升量筒、短颈玻璃漏斗、 长颈漏斗、玻璃棒、铜网、铝锌合金样品、 浓盐酸(密度1.19克/毫升)、水。按图示装置进行实验,回答下列问题。(设合金样品完全反应,产生的气体体积不超过100毫升)
Ⅰ.补充下列实验步骤,直到反应开始进行(铁架台和铁夹的安装可省略):
①将称量后的合金样品用铜网小心包裹好,放在800毫升烧杯底部,把短颈漏斗倒扣在样品上面。……
[答案]
Ⅰ.②往烧杯中注入水,直至水面没过漏斗颈。[评分标准,凡加水改为加酸者,不论其他后续步骤是否正确,本小题一律0分]
③在100毫升量筒中装满水,倒置在盛水的烧杯中(量筒中不应留有气泡),使漏斗颈插入量筒中。烧杯中水面到杯口至少保留约100毫升空间。
④将“仅器A”插入烧杯并接近烧杯底部,通过它慢慢加入浓盐酸,至有气体产生。
回答下列问题:
a.为什么在“②往烧杯中注入水,直至水面没过调斗颈”这一步中改加水为加酸会得0分: ______________________________________________________。
b.“仪器A”可以是________________________。
c.合金样品用铜网包裹的目的是____________________________________。
【参考答案】
1.A 2.A 3.D 4.D 5.C 6.D 7.C 8.D 9.D 10.C 11.C 12.C 13.A 14.B 15.B 16.D
17. 8.0g 1000mL 胶头滴管 B ABCDG 小烧杯 重新配制
18. ABD 用滤纸吸干表面的煤油,在玻璃片上用小刀切下一颗绿豆大小的表面无氧化物的钠粒,并将多余的钠放回试剂瓶中(关键词:“吸”“切”“放回”) 0.046
①先加酸会导致有部分H2 逸出而无法收集,影响测定准确度;
②不安全或实验者没有自我保护意识(因将盛水的量筒倒插入烧杯中时,手会与烧杯中的酸接触);
③酸的用量太大,浪费试剂( 关键词:“准确”“安全”节约”) 长颈漏斗(或答玻璃棒) 使样品在反应时能保持在烧杯底适当的位置(或答避免反应时样品漂浮,即起镊子夹持的作用)

