还剩9页未读,
继续阅读
【化学】湖北省宜昌市第一中学2018-2019学年高一上学期期中考试试题(解析版)
展开
湖北省宜昌市第一中学2018-2019学年高一上学期期中考试试题
考试时间:90分钟 满分:100分
可能用到的相对原子质量:H-1 C-12 N-14 O-16 Ba-137
第I卷 选择题(共48分)
一、请从每小题四个选项中选出一个最符合题意的选项,每小题3分。
1.化学与生活密切相关,下列说法中正确的是( )
A. 生石灰可用作食品抗氧化剂
B. 熟石灰、铁粉常用于食品干燥剂
C. 维生素C因具有酸性,可作食品抗氧化剂
D. 银器久置后表面变暗,是因为发生了化学反应
【答案】D
【详解】A.生石灰具有吸水性,可作食品干燥剂,没有还原性,不能作食品抗氧化剂,A错误;
B.铁粉没有吸收水,不能作干燥剂,它具有还原性,做抗氧化剂,B错误;
C.维生素C可以与氧气反应,消耗了食品袋内的氧气,可作食品抗氧化剂,体现了维生素C的还原性,C错误;
D. 银属于不活泼金属,在空气中性质较稳定,不易与空气中的氧气直接反应,但长期接触空气中的微量H2S气体后,则会与之反应生成黑色硫化银,故导致银器表面变暗,属于化学变化,故D正确;
综上所述,本题选D。
2.下列有关氧化还原反应的叙述中正确的是 ( )
A. 有单质参加或有单质生成的反应一定是氧化还原反应
B. 氧化还原反应的本质是元素化合价的升降
C. 金属单质在化学反应中一定作还原剂
D. 失电子的反应物在反应中作还原剂,反应中被还原
【答案】C
【详解】A.有单质参加或有单质生成的反应不一定是氧化还原反应,如:石墨转化为金刚石就不是氧化还原反应,故A错误;
B.氧化还原反应的本质是有电子的转移,故B错误;
C.在化学反应中,金属最外层电子很容易失去,所以金属单质常常作还原剂, 故C正确;
D. 失电子的反应物在反应中作还原剂,反应中被氧化,故D错误;
综上所述,本题选C。
3.下列溶液中的Cl﹣浓度与100mL 2mol•L﹣1氯化铁溶液中Cl﹣浓度相等的是( )
A. 150 mL 4 mol•L﹣1氯化钾溶液 B. 300 mL 1 mol•L﹣1氯化钙溶液
C. 200 mL 6 mol•L﹣1氯化钠溶液 D. 200 mL 1 mol•L﹣1氯化铝溶液
【答案】C
【详解】100mL 2mol•L﹣1氯化铁溶液中Cl﹣浓度为2×3=6 mol•L﹣1,
A. 150 mL 4 mol•L﹣1氯化钾溶液Cl﹣浓度为4×1=4mol•L﹣1,错误;
B. 300 mL 1 mol•L﹣1氯化钙溶液Cl﹣浓度为1×2=2mol•L﹣1,错误;
C. 200 mL 6 mol•L﹣1氯化钠溶液Cl﹣浓度为6×1=6mol•L﹣1,正确;
D. 200 mL 1 mol•L﹣1氯化铝溶液Cl﹣浓度为1×3=3mol•L﹣1,错误;
综上所述,本题选C。
4. 下列关于胶体和溶液的说法中,正确的是( )
A. 许多胶体能进行电泳是因为这些胶体带电
B. 布朗运动是胶体粒子特有的运动方式,可以据此把胶体与溶液、悬浊液区分
C. 光线通过时,胶体产生丁达尔效应,溶液则无丁达尔效应
D. 将饱和氯化铁溶液滴入稀氢氧化钠溶液中加热,可得氢氧化铁胶体
【答案】C
【解析】试题分析:A、胶体本身不带电,胶粒带电,错误。B.物质在永不停息地作无规则的运动,胶体粒子一直在作无规则的运动,也能发生布朗运动,错误。C.光线透过胶体时,胶体发生丁达尔效应,是胶体的特性,正确。D.饱和氯化铁溶液与稀氢氧化钠溶液反应生成氢氧化铁沉淀,不是胶体,错误。
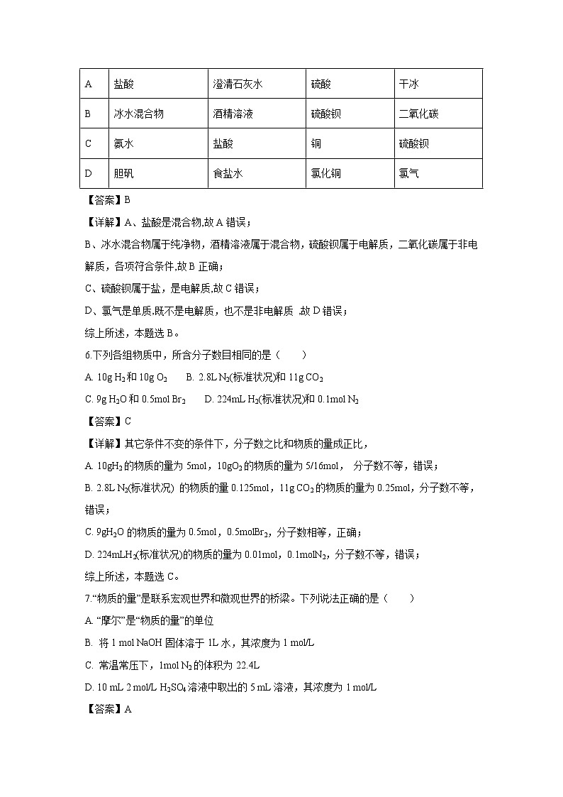
5.下列关于纯净物、混合物、电解质、非电解质的正确组合为( )
纯净物
混合物
电解质
非电解质
A
盐酸
澄清石灰水
硫酸
干冰
B
冰水混合物
酒精溶液
硫酸钡
二氧化碳
C
氨水
盐酸
铜
硫酸钡
D
胆矾
食盐水
氯化铜
氯气
【答案】B
【详解】A、盐酸是混合物,故A错误;
B、冰水混合物属于纯净物,酒精溶液属于混合物,硫酸钡属于电解质,二氧化碳属于非电解质,各项符合条件,故B正确;
C、硫酸钡属于盐,是电解质,故C错误;
D、氯气是单质,既不是电解质,也不是非电解质 ,故D错误;
综上所述,本题选B。
6.下列各组物质中,所含分子数目相同的是( )
A. 10g H2和10g O2 B. 2.8L N2(标准状况)和11g CO2
C. 9g H2O和0.5mol Br2 D. 224mL H2(标准状况)和0.1mol N2
【答案】C
【详解】其它条件不变的条件下,分子数之比和物质的量成正比,
A. 10gH2的物质的量为5mol,10gO2的物质的量为5/16mol, 分子数不等,错误;
B. 2.8L N2(标准状况) 的物质的量0.125mol,11g CO2的物质的量为0.25mol,分子数不等,错误;
C. 9gH2O的物质的量为0.5mol,0.5molBr2,分子数相等,正确;
D. 224mLH2(标准状况)的物质的量为0.01mol,0.1molN2,分子数不等,错误;
综上所述,本题选C。
7.“物质的量”是联系宏观世界和微观世界的桥梁。下列说法正确的是( )
A. “摩尔”是“物质的量”的单位
B. 将1 mol NaOH固体溶于1L水,其浓度为1 mol/L
C. 常温常压下,1mol N2的体积为22.4L
D. 10 mL 2 mol/L H2SO4溶液中取出的5 mL溶液,其浓度为1 mol/L
【答案】A
【详解】A.摩尔是物质的量的单位,故A正确;
B.溶液的体积不等于溶剂的体积,把1molNaCl溶于1L水中,溶液体积大于1L,其浓度小于1 mol/L,故B错误;
C. 标况下,1mol N2的体积为22.4L,常温常压下,1mol N2的体积大于22.4L,故C错误;
D. 溶液具有均一性,因此,取出任意体积的溶液,溶液的浓度不变,故D错误;
综上所述,本题选A。
8.下列离子方程式,书写正确的是( )
A. 盐酸与石灰石反应CO32-+H+ = CO2↑+H2O
B. 硫酸镁溶液中滴加氢氧化钡溶液Ba2++ SO42-= BaSO4↓
C. 氢氧化铁和盐酸反应:H++OH-=H2O
D. 氯化铁溶液和铜反应:2Fe3++Cu=2Fe2++Cu2+
【答案】D
【详解】A. 石灰石为固体,不溶于水,不能拆成离子形式,正确的离子方程式为CaCO3+ 2H+ = CO2↑+H2O+Ca2+,A错误;
B. 硫酸镁溶液中滴加氢氧化钡反应生成硫酸钡和氢氧化镁沉淀,正确的离子方程式为Mg2++2OH-+Ba2++ SO42-= BaSO4↓+Mg(OH)2↓, B错误;
C. 氢氧化铁属于弱碱,不能拆成离子形式,正确的离子方程式为Fe(OH)3+3H+=3H2O+Fe3+, C错误;
D. 氯化铁溶液和铜反应生成亚铁离子和铜离子,离子方程式为2Fe3++Cu=2Fe2++Cu2+,书写正确,D正确;
综上所述,本题选D。
9.下列分离和提纯的实验操作中,正确的是( )
A. 蒸发 B. 过滤C. 蒸馏 D. 分液
【答案】B
【详解】A. 蒸发应用蒸发皿,不能用烧杯,故A错误;
B. 过滤时,玻璃棒抵在三层滤纸一侧,用玻璃棒引流,漏斗的下端紧靠烧杯内壁,操作正确,B正确;
C.利用该装置进行蒸馏时,温度计应水银球应放在蒸馏烧瓶支管口处,冷水应从冷凝管的下口进,上口出,C错误;
D.分液漏斗的下端要紧靠烧杯内壁,D错误;
综上所述,本题选B。
10.下列各组离子在选项条件下一定能大量共存的是( )
A. 无色溶液:Na+、Cu2+、Cl-、NO3-
B. 酸性溶液: NH4+、Fe3+、S2-、SO42-
C. 遇酚酞变红的溶液Na+、K+、SO42- 、NO3-
D. 碱性溶液: K+、Al3+、SO42-、NO3-
【答案】C
【详解】A. 含有Cu2+的溶液显蓝色,与无色溶液不符,A错误;
B. Fe3+具有氧化性,S2-具有还原性,二者发生氧化还原反应不能共存,酸性条件下,S2-与氢离子也不能共存,B错误;
C. 遇酚酞变红的溶液显碱性,碱性环境下Na+、K+、SO42- NO3- 离子间能够大量共存,C正确;
D. 碱性溶液中,Al3+与OH-不能大量共存,D错误;
综上所述,本题选C。
11.对于某些离子的检验及结论一定正确的是( )
A. 向某溶液中加入稀盐酸产生无色气体,将气体通入澄清石灰水中,溶液变浑浊,则原溶液中一定有CO32-
B. 向某溶液中先加入盐酸酸化,没有明显现象,再加入BaCl2溶液,有白色沉淀产生,则原溶液中一定有SO42-
C. 向某溶液中加入BaCl2溶液有白色沉淀产生,再加稀硝酸,沉淀不消失,则原溶液中一定有Ag+
D. 加入碳酸钠溶液产生白色沉淀,再加盐酸沉淀消失,原溶液一定有Ca2+
【答案】B
【详解】A.无色气体可能是二氧化碳,也可能是二氧化硫,原溶液不一定有碳酸根存在,故错误;
B.向某溶液中先加入盐酸酸化,没有明显现象,排除了银离子干扰,再加入BaCl2溶液,有白色沉淀产生,该沉淀一定是硫酸钡,则原溶液中一定有SO42-,故正确;
C.产生沉淀可能是硫酸钡,还可能是氯化银,原溶液不一定有Ag+存在,故错误;
D.白色沉淀可能是碳酸钡、碳酸钙等,原溶液不一定有Ca2+存在,故错误;
综上所述,本题选B。
12.下列各组反应,前后均可用同一离子方程式表示的是( )
A. HNO3+Na2CO3,HCl+NaHCO3 B. HNO3+Na2CO3,NaHSO4+K2CO3
C. HCl+NH3·H2O, H2S+KOH D. BaCl2+CuSO4,Ba(OH)2+NaHSO4
【答案】B
【详解】A. Na2CO3写成钠离子和碳酸根离子形式,NaHCO3写成钠离子和碳酸氢根离子, 则分别与盐酸反应的离子反应不同,故A不选;
B. NaHSO4在水溶液中完全电离出氢离子,因此两个反应实质均为氢离子与碳酸根离子反应,离子反应方程式相同,故B选;
C. H2S、NH3·H2O属于弱电解质,应保留化学式,HCl、KOH写成离子形式,因此二者反应的离子反应不同,故C不选;
D. BaCl2和CuSO4反应生成硫酸钡沉淀和可溶盐氯化铜,Ba(OH)2和NaHSO4反应生成硫酸钡沉淀、硫酸钠溶液和水,水在离子反应中保留化学式,则离子反应不同,故D不选;
综上所述,本题选B。
13.设NA表示阿伏加德罗常数,下列说法正确的是( )
A. 常温常压下,28 g CO和N2的混合气体一定含有2NA个原子
B. 1 L 0.1 mol/L NaHSO4溶液中含有0.1 NA个HSO4-
C. 将0.1 mol FeCl3溶于沸水制成胶体,其中含有的胶体粒子数目为0.1 NA
D. 0.2mol/L KCl溶液中含有0.2 NA个Cl-
【答案】A
【详解】A. CO和N2的相对分子质量均为28,均为双原子分子,所以28 g CO和N2的混合气体的物质的量为1mol,含有的原子总数一定为2NA,故A正确;
B.硫酸氢钠在溶液中完全电离,硫酸氢钠溶液中不存在硫酸氢根离子,故B错误;
C. 因为氢氧化铁胶体中,氢氧化铁胶粒为氢氧化铁的聚集体,将0.1 mol FeCl3溶于沸水制成胶体,其中含有的胶体粒子数目小于0.1 NA,故C错误;
D. 没有给定溶液的体积,无法计算出0.2mol/LKCl溶液中含有Cl-的数目,故D错误;
综上所述,本题选A。
14.常温下,发生下列几种反应:①16H++10Cl-+2MnO4-= 2Mn2++5Cl2↑+8H2O ②2Fe2++Br2 =2Fe3++2Br- ③2Br-+Cl2 = Br2+2Cl-根据上述反应,判断下列结论错误的是( )
A. 溶液中可发生:Cl2+2Fe2+=2Fe3++2Cl-
B. Cl2在①③反应中均为氧化剂
C. 氧化性强弱的顺序为:MnO4-﹥Cl2﹥Br2﹥Fe3+
D. Mn2+是MnO4- 的还原产物
【答案】B
【详解】①16H++10Cl-+2MnO4-= 2Mn2++5Cl2↑+8H2O,MnO4-做氧化剂,发生还原反应,Mn2+为还原产物;Cl-做还原剂,发生氧化反应,Cl2为氧化产物;所以氧化性:MnO4-> Cl2;②2Fe2++Br2 =2Fe3++2Br-,Br2做氧化剂,发生还原反应;Fe2+做还原剂,发生氧化反应,Fe3+为氧化产物;所以氧化性:Br2> Fe3+;③2Br-+Cl2 = Br2+2Cl-,Cl2做氧化剂,发生还原反应,Br-做还原剂,发生氧化反应,Br2为氧化产物;所以氧化性:Cl2> Br2,
A. 结合以上分析可知,氧化性:MnO4-> Cl2> Br2> Fe3+,反应Cl2+2Fe2+=2Fe3++2Cl-中,Cl2做氧化剂,发生还原反应,Fe2+做还原剂,发生氧化反应,Fe3+为氧化产物;氧化性:Cl2>Fe3+,符合上述规律,A正确;
B.结合以上分析可知:在反应①中Cl2是氧化产物,而在反应③中作氧化剂,B错误;
C. 结合以上分析可知:氧化性强弱的顺序为:MnO4-> Cl2> Br2> Fe3+,C正确;
D. 反应①中,MnO4-做氧化剂,发生还原反应,Mn2+为还原产物;D正确;
综上所述,本题选B。
15.把V L含有Na2SO4和MgSO4的混合溶液分成两等份,一份加入含a mol KOH的溶液,恰好使镁离子完全沉淀为氢氧化镁;另一份加入含b mol BaCl2的溶液,恰好使硫酸根离子完全沉淀为硫酸钡。则原混合溶液中钠离子的浓度为( )
A. (b-a)/V mol/L B. (2b-a)/V mol/L C. 2(b-a)/V mol/L D. 2(2b-a)/V mol/L
【答案】D
【详解】混合溶液分成两等份,一份加入含amolKOH的溶液,恰好使镁离子完全沉淀为氢氧化镁,离子反应为Mg2++2OH-=Mg(OH)2↓,所以此份溶液中含有n(Mg2+)=a/2mol,原溶液中含有n(Mg2+)=amol;另一份加入含b molBaCl2的溶液,恰好使硫酸根离子完全沉淀为硫酸钡,离子反应为Ba2++SO42-=BaSO4↓,所以此份溶液中含有n(SO42-)=bmol,原溶液中含有n(SO42-)=2bmol;依据电荷守恒可知溶液中:2n(SO42-)=n(Na+)+2n(Mg2+),所以n(Na+)=2n(SO42-)-2n(Mg2+)=4b-2amol;则原混合溶液中钾离子的浓度为(4b-2a)/V mol/L,D正确;
综上所述,本题选D。
16.某温度下,将氯气通入NaOH溶液中,反应得到NaC1、NaClO、NaClO3的混合液,经测定ClO-与ClO3-的浓度之比为1:4,则氯气与NaOH溶液反应时被还原的氯元素与被氧化的氯元素的物质的量之比为( )
A. 21:5 B. 11:3 C. 5:1 D. 3:1
【答案】A
【详解】氯气生成ClO-与ClO3-是被氧化的过程,化合价分别由0价升高为+1价和+5价,ClO-与 ClO3-的物质的量浓度之比为1:4,则可设ClO-为1mol,ClO3-为4mol,被氧化的Cl共为5mol,失去电子的总物质的量为1×(1-0)+4×(5-0)=21mol,氧化还原反应中氧化剂和还原剂之间得失电子数目相等,氯气生成NaC1是被还原的过程,化合价由0价降低为-1价,则得到电子的物质的量也应为21mol,则被还原的Cl的物质的量为21mol,所以被还原的氯元素和被氧化的氯元素的物质的量之比为21:5,A正确;
综上所述,本题选A。
第II卷 非选择题(共52分)
17.(1)3.5mol Ba(OH)2中含有____________个OH-,2.5mol Ba(OH)2的摩尔质量为_________________。
(2)同温同压下,O2与O3的密度之比为___________,若质量相同,两种气体的体积比为________。
(3)400mL 2.0mol/L的Al2(SO4)3溶液中含Al3+的物质的量为________________,从中取出10mL,将这10mL溶液用水稀释到100mL,所得溶液中SO42-的物质的量浓度为__________。
【答案】(1). 7NA或4.214×1024 (2). 171g/mol (3). 2:3 (4). 3:2 (5). 1.6mol (6). 0.6mol/L
【详解】(1)1个Ba(OH)2中含有2个OH-,所以3.5mol Ba(OH)2中含有7 mol OH-,OH-个数为7NA或4.214×1024;摩尔质量是指1mol物质所具有的质量,数值上等于该物质的式量,所以Ba(OH)2的摩尔质量为137+(16+1)×2=171g/mol;综上所述,本题答案是:7NA或4.214×1024 ;171g/mol。
(2)同温同压下,气体的密度之比等于气体的摩尔质量之比,所以O2与O3的密度之比为32:48=2:3;若质量相同,设为1g,则 n(O2)=1/32mol,n(O3)=1/48mol,其它条件不变,气体的体积比等于气体的物质的量之比,所以O2与O3的体积比为:1/32:1/48= 3:2;综上所述,本题答案是:2:3;3:2。
(3)根据c=n/V可知,n(Al2(SO4)3)=0.4×2=0.8mol,n(Al3+)=0.8×2=1.6mol;从中取出10mL,溶质的量为2.0×10×10-3=2.0×10-2mol,将这10mL溶液用水稀释到100mL,溶液的浓度为2.0×10-2/0.1=0.2 mol/L, 所得溶液中SO42-的物质的量浓度为0.2×3=0.6mol/L;综上所述,本题答案是:1.6mol;0.6mol/L。
18.(1)写出Ba(OH)2溶液和K2CO3溶液反应的离子方程式:_______。
(2)写出NaOH溶液和CH3COOH溶液反应的离子方程式:________________。
(3)向NaOH溶液中通入足量CO2,发生反应的离子方程式:__________________。
【答案】(1). Ba2+ + CO32- = BaCO3↓ (2). CH3COOH + OH- = CH3COO- + H2O (3). CO2 + OH- = HCO3-
【详解】(1)Ba(OH)2溶液和K2CO3溶液反应生成碳酸钡沉淀和氢氧化钾,碳酸钡是沉淀,写成化学式形式,离子方程式: Ba2+ + CO32- = BaCO3↓;综上所述,本题答案是:Ba2+ + CO32- = BaCO3↓。
(2)NaOH溶液和CH3COOH溶液反应生成醋酸钠和水,醋酸属于弱酸,写成分子形式,离子方程式: CH3COOH + OH- = CH3COO- + H2O;综上所述,本题答案是:CH3COOH + OH- = CH3COO- + H2O。
(3)向NaOH溶液中通入足量CO2,反应生成碳酸氢钠溶液,碳酸氢钠溶于水,写成离子形式,离子方程式: CO2 +OH- = HCO3-;综上所述,本题答案是:CO2 + OH- = HCO3-。
19.Ⅰ已知铜在常温下能被HNO3溶解。反应方程式为: 3Cu+8HNO3=3Cu(NO3)2+2NO ↑+4H2O
(1)请将上述反应改成离子方程式,并用单线桥法表示电子得失的方向和数目________________。
(2)若生成448mL的NO(标准状况下),则该过程中转移的电子是___________mol。
(3)被还原的硝酸占参加反应硝酸的比例为___________。
Ⅱ某反应体系有反应物和生成物共7种物质:C、H2SO4、K2CrO4、K2SO4、CO2 、Cr2(SO4)3和H2O。已知该反应中发生如下过程:C→CO2。该反应的化学方程式:__________________________。
【答案】(1). (2). 0.06 (3). (4). 3C + 10H2SO4 + 4K2CrO4 = 4K2SO4 + 2Cr2(SO4) 3 + 3CO2↑+ 10H2O
【详解】(1) 反应方程式为: 3Cu+8HNO3=3Cu(NO3)2+2NO ↑+4H2O;硝酸、硝酸铜均拆成离子形式,剩余物质均不拆,离子方程式为:3Cu+8H++2NO3-=3Cu2++2NO↑+4H2O;该反应中铜元素化合价升高,共失电子6e-,根据电子得失守恒规律,硝酸根离子中氮原子得到6e-,单线桥法表示该反应电子得失的方向和数目如下:;综上所述,本题答案是:。
(2)根据反应关系可知,6e----2NO,448mLNO的物质的量为0.02mol,则该过程中转移的电子0.06 mol;综上所述,本题答案是:0.06。
(3)根据反应可知,8mol HNO3参加反应,被还原的硝酸有2 mol,所以被还原的硝酸占参加反应硝酸的比例为2/8=1/4;综上所述,本题答案是:1/4。
Ⅱ根据题意:C→CO2,反应中C为还原剂,CO2为氧化产物,则K2CrO4为氧化剂,对应产物Cr2(SO4)3为还原产物;C→CO2化合价升高4,2K2CrO4→Cr2(SO4)3化合价共降6,根据得失电子守恒,C系数为3,CO2系数为3, Cr2(SO4)3系数为2,则K2CrO4系数为4,根据原子个数守恒, K2SO4系数为4,H2SO4系数为10,H2O的系数为10,具体为:3C + 10H2SO4 + 4K2CrO4 = 4K2SO4 + 2Cr2(SO4) 3 + 3CO2↑+ 10H2O;综上所述,本题答案是:3C + 10H2SO4 + 4K2CrO4 = 4K2SO4 + 2Cr2(SO4) 3 + 3CO2↑+ 10H2O。
20.Ⅰ实验室里需要纯净的氯化钠溶液,但实验室只有混有硫酸钠、碳酸氢铵的氯化钠.某学生设计了如下方案进行提纯:
(1)操作②能否改为加硝酸钡溶液,______(填“能”或“否”) ,理由_____________________________。
(2)进行操作②后,如何判断SO42- 已除尽,方法是___________________。
(3)操作④的目的是_______________________________。
Ⅱ硫酸亚铁铵(NH4)2SO4·FeSO4·6H2O为浅绿色晶体,实验室中常以废铁屑为原料来制备,其步骤如下:
步骤1 将废铁屑放入碳酸钠溶液中煮沸除油污,分离出液体,用水洗净铁屑。
步骤2 向处理过的铁屑中加入过量的3mol/L H2SO4溶液,在60℃左右使其反应到不再产生气体,趁热过滤,得FeSO4溶液。
步骤3 向所得FeSO4溶液中加入饱和(NH4)2SO4溶液,经过“一系列操作”后得到硫酸亚铁铵晶体。
请回答下列问题:
(1)在步骤1中,分离操作,所用到的玻璃仪器有___________________________。(填仪器编号)
①漏斗 ②分液漏斗 ③烧杯 ④广口瓶 ⑤铁架台 ⑥玻璃棒 ⑦酒精灯
(2)在步骤3中,“一系列操作”依次为__________________、____________________和过滤。
(3)实验室欲用18mol/L H2SO4来配制240mL 3mol/L H2SO4溶液,需要量取________mL浓硫酸,实验时,下列操作会造成所配溶液浓度偏低的是__________________。(填字母)
a.容量瓶内壁附有水珠而未干燥处理
b.未冷却至室温直接转移至容量瓶中
c.加水时超过刻度线后又倒出
d.定容时仰视刻度线
【答案】(1). 否 (2). 改用Ba(NO3)2会使溶液中引入新的杂质离子NO3- (3). 静置,向上层清液中继续滴加BaCl2溶液,溶液不变浑浊,则已除尽 (4). 除去滤液中溶解的CO2和多余的盐酸 (5). ①③⑥ (6). 蒸发浓缩 (7). 降温结晶 (8). 41.7 (9). c d
【详解】Ⅰ(1)本实验的目的最终得到纯净的氯化钠溶液,因此操作②中改为加硝酸钡溶液,会引入新的杂质离子NO3-,得不到纯的氯化钠,因此不能用Ba(NO3)2溶液代替BaCl2溶液;综上所述,本题答案是:否,改用Ba(NO3)2会使溶液中引入新的杂质离子NO3-。
(2) 操作②,加入氯化钡溶液,目的是除去硫酸根离子,因此判断SO42- 已除尽方法是:静置,向上层清液中继续滴加BaCl2溶液,溶液不变浑浊,则已除尽;综上所述,本题答案是:静置,向上层清液中继续滴加BaCl2溶液,溶液不变浑浊,则已除尽。
(3)滤液中剩余的碳酸钠与过量的盐酸反应生成二氧化碳、氯化钠,因此操作④进行的加热煮沸,其目的是除去滤液中溶解的CO2和多余的盐酸;综上所述,本题答案是:除去滤液中溶解的CO2和多余的盐酸。
Ⅱ(1)进行过滤操作,所用到的玻璃仪器有①漏斗,③烧杯,⑥玻璃棒;综上所述,本题答案是:①③⑥。
(2)由溶液制晶体时,要经过加热浓缩、冷却结晶、过滤、洗涤等步骤;本题中一系列操作”依次为加热浓缩、降温结晶和过滤;综上所述,本题答案是:蒸发浓缩 ;降温结晶。
(3)根据溶液稀释前后溶质的量不变规律,实验室没有240mL容量瓶,只能选用250mL容量瓶,因此18×V(浓H2SO4)=250×3, V(H2SO4)=41.7mL;实验时,下列操作会造成偏低的是:
a.容量瓶内壁附有水珠而未干燥处理,不影响溶质的量和溶液的体积,对无影响,不选;
b.未冷却至室温直接转移至容量瓶中,等溶液冷却到室温后,溶液的体积会偏小,所配溶液浓度偏大,不选;
c.加水时超过刻度线后又倒出,造成溶质的量减少,所配溶液浓度偏低,可选;
d.定容时仰视刻度线,造成溶液的体积偏高,所配溶液浓度偏低,可选;
综上所述,本题正确答案是:41.7 ,cd。
21.某无色透明溶液中,可能含有Ca2+、Cu2+、Ba2+、H+、SO42- 、SO32- 、OH-、HCO3- 等离子,该溶液能与铁反应放出氢气。试根据上述性质推断:该溶液中肯定存在的离子有_________(填离子符号,下同),则其浓度之比为__________,肯定不存在的离子有____________。
【答案】(1). H+、SO42- (2). 2:1 (3). Ca2+、Cu2+、Ba2+、OH-、SO32- 、HCO3-
【详解】该溶液能与铁反应放出氢气,溶液显酸性,因此溶液中不存在离子有:SO32- 、OH-、HCO3-,因为H+与SO32- 、OH-、HCO3-均发生反应,不能共存;含有Cu2+的溶液显蓝色,该溶液为无色透明,排除了Cu2+存在;硫酸根离子与Ca2+、Ba2+均能发生反应生成沉淀,不能共存,排除了Ca2+、Ba2+的存在;因此该溶液中肯定存在的离子有:H+、SO42- ;根据电荷守恒规律可知,c(H+): c(SO42-)=2:1;肯定不存在的离子有Ca2+、Cu2+、Ba2+、OH-、SO32- 、HCO3-;
综上所述,本题答案是:H+、SO42- ;2:1;Ca2+、Cu2+、Ba2+、OH-、SO32- 、HCO3- 。
考试时间:90分钟 满分:100分
可能用到的相对原子质量:H-1 C-12 N-14 O-16 Ba-137
第I卷 选择题(共48分)
一、请从每小题四个选项中选出一个最符合题意的选项,每小题3分。
1.化学与生活密切相关,下列说法中正确的是( )
A. 生石灰可用作食品抗氧化剂
B. 熟石灰、铁粉常用于食品干燥剂
C. 维生素C因具有酸性,可作食品抗氧化剂
D. 银器久置后表面变暗,是因为发生了化学反应
【答案】D
【详解】A.生石灰具有吸水性,可作食品干燥剂,没有还原性,不能作食品抗氧化剂,A错误;
B.铁粉没有吸收水,不能作干燥剂,它具有还原性,做抗氧化剂,B错误;
C.维生素C可以与氧气反应,消耗了食品袋内的氧气,可作食品抗氧化剂,体现了维生素C的还原性,C错误;
D. 银属于不活泼金属,在空气中性质较稳定,不易与空气中的氧气直接反应,但长期接触空气中的微量H2S气体后,则会与之反应生成黑色硫化银,故导致银器表面变暗,属于化学变化,故D正确;
综上所述,本题选D。
2.下列有关氧化还原反应的叙述中正确的是 ( )
A. 有单质参加或有单质生成的反应一定是氧化还原反应
B. 氧化还原反应的本质是元素化合价的升降
C. 金属单质在化学反应中一定作还原剂
D. 失电子的反应物在反应中作还原剂,反应中被还原
【答案】C
【详解】A.有单质参加或有单质生成的反应不一定是氧化还原反应,如:石墨转化为金刚石就不是氧化还原反应,故A错误;
B.氧化还原反应的本质是有电子的转移,故B错误;
C.在化学反应中,金属最外层电子很容易失去,所以金属单质常常作还原剂, 故C正确;
D. 失电子的反应物在反应中作还原剂,反应中被氧化,故D错误;
综上所述,本题选C。
3.下列溶液中的Cl﹣浓度与100mL 2mol•L﹣1氯化铁溶液中Cl﹣浓度相等的是( )
A. 150 mL 4 mol•L﹣1氯化钾溶液 B. 300 mL 1 mol•L﹣1氯化钙溶液
C. 200 mL 6 mol•L﹣1氯化钠溶液 D. 200 mL 1 mol•L﹣1氯化铝溶液
【答案】C
【详解】100mL 2mol•L﹣1氯化铁溶液中Cl﹣浓度为2×3=6 mol•L﹣1,
A. 150 mL 4 mol•L﹣1氯化钾溶液Cl﹣浓度为4×1=4mol•L﹣1,错误;
B. 300 mL 1 mol•L﹣1氯化钙溶液Cl﹣浓度为1×2=2mol•L﹣1,错误;
C. 200 mL 6 mol•L﹣1氯化钠溶液Cl﹣浓度为6×1=6mol•L﹣1,正确;
D. 200 mL 1 mol•L﹣1氯化铝溶液Cl﹣浓度为1×3=3mol•L﹣1,错误;
综上所述,本题选C。
4. 下列关于胶体和溶液的说法中,正确的是( )
A. 许多胶体能进行电泳是因为这些胶体带电
B. 布朗运动是胶体粒子特有的运动方式,可以据此把胶体与溶液、悬浊液区分
C. 光线通过时,胶体产生丁达尔效应,溶液则无丁达尔效应
D. 将饱和氯化铁溶液滴入稀氢氧化钠溶液中加热,可得氢氧化铁胶体
【答案】C
【解析】试题分析:A、胶体本身不带电,胶粒带电,错误。B.物质在永不停息地作无规则的运动,胶体粒子一直在作无规则的运动,也能发生布朗运动,错误。C.光线透过胶体时,胶体发生丁达尔效应,是胶体的特性,正确。D.饱和氯化铁溶液与稀氢氧化钠溶液反应生成氢氧化铁沉淀,不是胶体,错误。
5.下列关于纯净物、混合物、电解质、非电解质的正确组合为( )
纯净物
混合物
电解质
非电解质
A
盐酸
澄清石灰水
硫酸
干冰
B
冰水混合物
酒精溶液
硫酸钡
二氧化碳
C
氨水
盐酸
铜
硫酸钡
D
胆矾
食盐水
氯化铜
氯气
【答案】B
【详解】A、盐酸是混合物,故A错误;
B、冰水混合物属于纯净物,酒精溶液属于混合物,硫酸钡属于电解质,二氧化碳属于非电解质,各项符合条件,故B正确;
C、硫酸钡属于盐,是电解质,故C错误;
D、氯气是单质,既不是电解质,也不是非电解质 ,故D错误;
综上所述,本题选B。
6.下列各组物质中,所含分子数目相同的是( )
A. 10g H2和10g O2 B. 2.8L N2(标准状况)和11g CO2
C. 9g H2O和0.5mol Br2 D. 224mL H2(标准状况)和0.1mol N2
【答案】C
【详解】其它条件不变的条件下,分子数之比和物质的量成正比,
A. 10gH2的物质的量为5mol,10gO2的物质的量为5/16mol, 分子数不等,错误;
B. 2.8L N2(标准状况) 的物质的量0.125mol,11g CO2的物质的量为0.25mol,分子数不等,错误;
C. 9gH2O的物质的量为0.5mol,0.5molBr2,分子数相等,正确;
D. 224mLH2(标准状况)的物质的量为0.01mol,0.1molN2,分子数不等,错误;
综上所述,本题选C。
7.“物质的量”是联系宏观世界和微观世界的桥梁。下列说法正确的是( )
A. “摩尔”是“物质的量”的单位
B. 将1 mol NaOH固体溶于1L水,其浓度为1 mol/L
C. 常温常压下,1mol N2的体积为22.4L
D. 10 mL 2 mol/L H2SO4溶液中取出的5 mL溶液,其浓度为1 mol/L
【答案】A
【详解】A.摩尔是物质的量的单位,故A正确;
B.溶液的体积不等于溶剂的体积,把1molNaCl溶于1L水中,溶液体积大于1L,其浓度小于1 mol/L,故B错误;
C. 标况下,1mol N2的体积为22.4L,常温常压下,1mol N2的体积大于22.4L,故C错误;
D. 溶液具有均一性,因此,取出任意体积的溶液,溶液的浓度不变,故D错误;
综上所述,本题选A。
8.下列离子方程式,书写正确的是( )
A. 盐酸与石灰石反应CO32-+H+ = CO2↑+H2O
B. 硫酸镁溶液中滴加氢氧化钡溶液Ba2++ SO42-= BaSO4↓
C. 氢氧化铁和盐酸反应:H++OH-=H2O
D. 氯化铁溶液和铜反应:2Fe3++Cu=2Fe2++Cu2+
【答案】D
【详解】A. 石灰石为固体,不溶于水,不能拆成离子形式,正确的离子方程式为CaCO3+ 2H+ = CO2↑+H2O+Ca2+,A错误;
B. 硫酸镁溶液中滴加氢氧化钡反应生成硫酸钡和氢氧化镁沉淀,正确的离子方程式为Mg2++2OH-+Ba2++ SO42-= BaSO4↓+Mg(OH)2↓, B错误;
C. 氢氧化铁属于弱碱,不能拆成离子形式,正确的离子方程式为Fe(OH)3+3H+=3H2O+Fe3+, C错误;
D. 氯化铁溶液和铜反应生成亚铁离子和铜离子,离子方程式为2Fe3++Cu=2Fe2++Cu2+,书写正确,D正确;
综上所述,本题选D。
9.下列分离和提纯的实验操作中,正确的是( )
A. 蒸发 B. 过滤C. 蒸馏 D. 分液
【答案】B
【详解】A. 蒸发应用蒸发皿,不能用烧杯,故A错误;
B. 过滤时,玻璃棒抵在三层滤纸一侧,用玻璃棒引流,漏斗的下端紧靠烧杯内壁,操作正确,B正确;
C.利用该装置进行蒸馏时,温度计应水银球应放在蒸馏烧瓶支管口处,冷水应从冷凝管的下口进,上口出,C错误;
D.分液漏斗的下端要紧靠烧杯内壁,D错误;
综上所述,本题选B。
10.下列各组离子在选项条件下一定能大量共存的是( )
A. 无色溶液:Na+、Cu2+、Cl-、NO3-
B. 酸性溶液: NH4+、Fe3+、S2-、SO42-
C. 遇酚酞变红的溶液Na+、K+、SO42- 、NO3-
D. 碱性溶液: K+、Al3+、SO42-、NO3-
【答案】C
【详解】A. 含有Cu2+的溶液显蓝色,与无色溶液不符,A错误;
B. Fe3+具有氧化性,S2-具有还原性,二者发生氧化还原反应不能共存,酸性条件下,S2-与氢离子也不能共存,B错误;
C. 遇酚酞变红的溶液显碱性,碱性环境下Na+、K+、SO42- NO3- 离子间能够大量共存,C正确;
D. 碱性溶液中,Al3+与OH-不能大量共存,D错误;
综上所述,本题选C。
11.对于某些离子的检验及结论一定正确的是( )
A. 向某溶液中加入稀盐酸产生无色气体,将气体通入澄清石灰水中,溶液变浑浊,则原溶液中一定有CO32-
B. 向某溶液中先加入盐酸酸化,没有明显现象,再加入BaCl2溶液,有白色沉淀产生,则原溶液中一定有SO42-
C. 向某溶液中加入BaCl2溶液有白色沉淀产生,再加稀硝酸,沉淀不消失,则原溶液中一定有Ag+
D. 加入碳酸钠溶液产生白色沉淀,再加盐酸沉淀消失,原溶液一定有Ca2+
【答案】B
【详解】A.无色气体可能是二氧化碳,也可能是二氧化硫,原溶液不一定有碳酸根存在,故错误;
B.向某溶液中先加入盐酸酸化,没有明显现象,排除了银离子干扰,再加入BaCl2溶液,有白色沉淀产生,该沉淀一定是硫酸钡,则原溶液中一定有SO42-,故正确;
C.产生沉淀可能是硫酸钡,还可能是氯化银,原溶液不一定有Ag+存在,故错误;
D.白色沉淀可能是碳酸钡、碳酸钙等,原溶液不一定有Ca2+存在,故错误;
综上所述,本题选B。
12.下列各组反应,前后均可用同一离子方程式表示的是( )
A. HNO3+Na2CO3,HCl+NaHCO3 B. HNO3+Na2CO3,NaHSO4+K2CO3
C. HCl+NH3·H2O, H2S+KOH D. BaCl2+CuSO4,Ba(OH)2+NaHSO4
【答案】B
【详解】A. Na2CO3写成钠离子和碳酸根离子形式,NaHCO3写成钠离子和碳酸氢根离子, 则分别与盐酸反应的离子反应不同,故A不选;
B. NaHSO4在水溶液中完全电离出氢离子,因此两个反应实质均为氢离子与碳酸根离子反应,离子反应方程式相同,故B选;
C. H2S、NH3·H2O属于弱电解质,应保留化学式,HCl、KOH写成离子形式,因此二者反应的离子反应不同,故C不选;
D. BaCl2和CuSO4反应生成硫酸钡沉淀和可溶盐氯化铜,Ba(OH)2和NaHSO4反应生成硫酸钡沉淀、硫酸钠溶液和水,水在离子反应中保留化学式,则离子反应不同,故D不选;
综上所述,本题选B。
13.设NA表示阿伏加德罗常数,下列说法正确的是( )
A. 常温常压下,28 g CO和N2的混合气体一定含有2NA个原子
B. 1 L 0.1 mol/L NaHSO4溶液中含有0.1 NA个HSO4-
C. 将0.1 mol FeCl3溶于沸水制成胶体,其中含有的胶体粒子数目为0.1 NA
D. 0.2mol/L KCl溶液中含有0.2 NA个Cl-
【答案】A
【详解】A. CO和N2的相对分子质量均为28,均为双原子分子,所以28 g CO和N2的混合气体的物质的量为1mol,含有的原子总数一定为2NA,故A正确;
B.硫酸氢钠在溶液中完全电离,硫酸氢钠溶液中不存在硫酸氢根离子,故B错误;
C. 因为氢氧化铁胶体中,氢氧化铁胶粒为氢氧化铁的聚集体,将0.1 mol FeCl3溶于沸水制成胶体,其中含有的胶体粒子数目小于0.1 NA,故C错误;
D. 没有给定溶液的体积,无法计算出0.2mol/LKCl溶液中含有Cl-的数目,故D错误;
综上所述,本题选A。
14.常温下,发生下列几种反应:①16H++10Cl-+2MnO4-= 2Mn2++5Cl2↑+8H2O ②2Fe2++Br2 =2Fe3++2Br- ③2Br-+Cl2 = Br2+2Cl-根据上述反应,判断下列结论错误的是( )
A. 溶液中可发生:Cl2+2Fe2+=2Fe3++2Cl-
B. Cl2在①③反应中均为氧化剂
C. 氧化性强弱的顺序为:MnO4-﹥Cl2﹥Br2﹥Fe3+
D. Mn2+是MnO4- 的还原产物
【答案】B
【详解】①16H++10Cl-+2MnO4-= 2Mn2++5Cl2↑+8H2O,MnO4-做氧化剂,发生还原反应,Mn2+为还原产物;Cl-做还原剂,发生氧化反应,Cl2为氧化产物;所以氧化性:MnO4-> Cl2;②2Fe2++Br2 =2Fe3++2Br-,Br2做氧化剂,发生还原反应;Fe2+做还原剂,发生氧化反应,Fe3+为氧化产物;所以氧化性:Br2> Fe3+;③2Br-+Cl2 = Br2+2Cl-,Cl2做氧化剂,发生还原反应,Br-做还原剂,发生氧化反应,Br2为氧化产物;所以氧化性:Cl2> Br2,
A. 结合以上分析可知,氧化性:MnO4-> Cl2> Br2> Fe3+,反应Cl2+2Fe2+=2Fe3++2Cl-中,Cl2做氧化剂,发生还原反应,Fe2+做还原剂,发生氧化反应,Fe3+为氧化产物;氧化性:Cl2>Fe3+,符合上述规律,A正确;
B.结合以上分析可知:在反应①中Cl2是氧化产物,而在反应③中作氧化剂,B错误;
C. 结合以上分析可知:氧化性强弱的顺序为:MnO4-> Cl2> Br2> Fe3+,C正确;
D. 反应①中,MnO4-做氧化剂,发生还原反应,Mn2+为还原产物;D正确;
综上所述,本题选B。
15.把V L含有Na2SO4和MgSO4的混合溶液分成两等份,一份加入含a mol KOH的溶液,恰好使镁离子完全沉淀为氢氧化镁;另一份加入含b mol BaCl2的溶液,恰好使硫酸根离子完全沉淀为硫酸钡。则原混合溶液中钠离子的浓度为( )
A. (b-a)/V mol/L B. (2b-a)/V mol/L C. 2(b-a)/V mol/L D. 2(2b-a)/V mol/L
【答案】D
【详解】混合溶液分成两等份,一份加入含amolKOH的溶液,恰好使镁离子完全沉淀为氢氧化镁,离子反应为Mg2++2OH-=Mg(OH)2↓,所以此份溶液中含有n(Mg2+)=a/2mol,原溶液中含有n(Mg2+)=amol;另一份加入含b molBaCl2的溶液,恰好使硫酸根离子完全沉淀为硫酸钡,离子反应为Ba2++SO42-=BaSO4↓,所以此份溶液中含有n(SO42-)=bmol,原溶液中含有n(SO42-)=2bmol;依据电荷守恒可知溶液中:2n(SO42-)=n(Na+)+2n(Mg2+),所以n(Na+)=2n(SO42-)-2n(Mg2+)=4b-2amol;则原混合溶液中钾离子的浓度为(4b-2a)/V mol/L,D正确;
综上所述,本题选D。
16.某温度下,将氯气通入NaOH溶液中,反应得到NaC1、NaClO、NaClO3的混合液,经测定ClO-与ClO3-的浓度之比为1:4,则氯气与NaOH溶液反应时被还原的氯元素与被氧化的氯元素的物质的量之比为( )
A. 21:5 B. 11:3 C. 5:1 D. 3:1
【答案】A
【详解】氯气生成ClO-与ClO3-是被氧化的过程,化合价分别由0价升高为+1价和+5价,ClO-与 ClO3-的物质的量浓度之比为1:4,则可设ClO-为1mol,ClO3-为4mol,被氧化的Cl共为5mol,失去电子的总物质的量为1×(1-0)+4×(5-0)=21mol,氧化还原反应中氧化剂和还原剂之间得失电子数目相等,氯气生成NaC1是被还原的过程,化合价由0价降低为-1价,则得到电子的物质的量也应为21mol,则被还原的Cl的物质的量为21mol,所以被还原的氯元素和被氧化的氯元素的物质的量之比为21:5,A正确;
综上所述,本题选A。
第II卷 非选择题(共52分)
17.(1)3.5mol Ba(OH)2中含有____________个OH-,2.5mol Ba(OH)2的摩尔质量为_________________。
(2)同温同压下,O2与O3的密度之比为___________,若质量相同,两种气体的体积比为________。
(3)400mL 2.0mol/L的Al2(SO4)3溶液中含Al3+的物质的量为________________,从中取出10mL,将这10mL溶液用水稀释到100mL,所得溶液中SO42-的物质的量浓度为__________。
【答案】(1). 7NA或4.214×1024 (2). 171g/mol (3). 2:3 (4). 3:2 (5). 1.6mol (6). 0.6mol/L
【详解】(1)1个Ba(OH)2中含有2个OH-,所以3.5mol Ba(OH)2中含有7 mol OH-,OH-个数为7NA或4.214×1024;摩尔质量是指1mol物质所具有的质量,数值上等于该物质的式量,所以Ba(OH)2的摩尔质量为137+(16+1)×2=171g/mol;综上所述,本题答案是:7NA或4.214×1024 ;171g/mol。
(2)同温同压下,气体的密度之比等于气体的摩尔质量之比,所以O2与O3的密度之比为32:48=2:3;若质量相同,设为1g,则 n(O2)=1/32mol,n(O3)=1/48mol,其它条件不变,气体的体积比等于气体的物质的量之比,所以O2与O3的体积比为:1/32:1/48= 3:2;综上所述,本题答案是:2:3;3:2。
(3)根据c=n/V可知,n(Al2(SO4)3)=0.4×2=0.8mol,n(Al3+)=0.8×2=1.6mol;从中取出10mL,溶质的量为2.0×10×10-3=2.0×10-2mol,将这10mL溶液用水稀释到100mL,溶液的浓度为2.0×10-2/0.1=0.2 mol/L, 所得溶液中SO42-的物质的量浓度为0.2×3=0.6mol/L;综上所述,本题答案是:1.6mol;0.6mol/L。
18.(1)写出Ba(OH)2溶液和K2CO3溶液反应的离子方程式:_______。
(2)写出NaOH溶液和CH3COOH溶液反应的离子方程式:________________。
(3)向NaOH溶液中通入足量CO2,发生反应的离子方程式:__________________。
【答案】(1). Ba2+ + CO32- = BaCO3↓ (2). CH3COOH + OH- = CH3COO- + H2O (3). CO2 + OH- = HCO3-
【详解】(1)Ba(OH)2溶液和K2CO3溶液反应生成碳酸钡沉淀和氢氧化钾,碳酸钡是沉淀,写成化学式形式,离子方程式: Ba2+ + CO32- = BaCO3↓;综上所述,本题答案是:Ba2+ + CO32- = BaCO3↓。
(2)NaOH溶液和CH3COOH溶液反应生成醋酸钠和水,醋酸属于弱酸,写成分子形式,离子方程式: CH3COOH + OH- = CH3COO- + H2O;综上所述,本题答案是:CH3COOH + OH- = CH3COO- + H2O。
(3)向NaOH溶液中通入足量CO2,反应生成碳酸氢钠溶液,碳酸氢钠溶于水,写成离子形式,离子方程式: CO2 +OH- = HCO3-;综上所述,本题答案是:CO2 + OH- = HCO3-。
19.Ⅰ已知铜在常温下能被HNO3溶解。反应方程式为: 3Cu+8HNO3=3Cu(NO3)2+2NO ↑+4H2O
(1)请将上述反应改成离子方程式,并用单线桥法表示电子得失的方向和数目________________。
(2)若生成448mL的NO(标准状况下),则该过程中转移的电子是___________mol。
(3)被还原的硝酸占参加反应硝酸的比例为___________。
Ⅱ某反应体系有反应物和生成物共7种物质:C、H2SO4、K2CrO4、K2SO4、CO2 、Cr2(SO4)3和H2O。已知该反应中发生如下过程:C→CO2。该反应的化学方程式:__________________________。
【答案】(1). (2). 0.06 (3). (4). 3C + 10H2SO4 + 4K2CrO4 = 4K2SO4 + 2Cr2(SO4) 3 + 3CO2↑+ 10H2O
【详解】(1) 反应方程式为: 3Cu+8HNO3=3Cu(NO3)2+2NO ↑+4H2O;硝酸、硝酸铜均拆成离子形式,剩余物质均不拆,离子方程式为:3Cu+8H++2NO3-=3Cu2++2NO↑+4H2O;该反应中铜元素化合价升高,共失电子6e-,根据电子得失守恒规律,硝酸根离子中氮原子得到6e-,单线桥法表示该反应电子得失的方向和数目如下:;综上所述,本题答案是:。
(2)根据反应关系可知,6e----2NO,448mLNO的物质的量为0.02mol,则该过程中转移的电子0.06 mol;综上所述,本题答案是:0.06。
(3)根据反应可知,8mol HNO3参加反应,被还原的硝酸有2 mol,所以被还原的硝酸占参加反应硝酸的比例为2/8=1/4;综上所述,本题答案是:1/4。
Ⅱ根据题意:C→CO2,反应中C为还原剂,CO2为氧化产物,则K2CrO4为氧化剂,对应产物Cr2(SO4)3为还原产物;C→CO2化合价升高4,2K2CrO4→Cr2(SO4)3化合价共降6,根据得失电子守恒,C系数为3,CO2系数为3, Cr2(SO4)3系数为2,则K2CrO4系数为4,根据原子个数守恒, K2SO4系数为4,H2SO4系数为10,H2O的系数为10,具体为:3C + 10H2SO4 + 4K2CrO4 = 4K2SO4 + 2Cr2(SO4) 3 + 3CO2↑+ 10H2O;综上所述,本题答案是:3C + 10H2SO4 + 4K2CrO4 = 4K2SO4 + 2Cr2(SO4) 3 + 3CO2↑+ 10H2O。
20.Ⅰ实验室里需要纯净的氯化钠溶液,但实验室只有混有硫酸钠、碳酸氢铵的氯化钠.某学生设计了如下方案进行提纯:
(1)操作②能否改为加硝酸钡溶液,______(填“能”或“否”) ,理由_____________________________。
(2)进行操作②后,如何判断SO42- 已除尽,方法是___________________。
(3)操作④的目的是_______________________________。
Ⅱ硫酸亚铁铵(NH4)2SO4·FeSO4·6H2O为浅绿色晶体,实验室中常以废铁屑为原料来制备,其步骤如下:
步骤1 将废铁屑放入碳酸钠溶液中煮沸除油污,分离出液体,用水洗净铁屑。
步骤2 向处理过的铁屑中加入过量的3mol/L H2SO4溶液,在60℃左右使其反应到不再产生气体,趁热过滤,得FeSO4溶液。
步骤3 向所得FeSO4溶液中加入饱和(NH4)2SO4溶液,经过“一系列操作”后得到硫酸亚铁铵晶体。
请回答下列问题:
(1)在步骤1中,分离操作,所用到的玻璃仪器有___________________________。(填仪器编号)
①漏斗 ②分液漏斗 ③烧杯 ④广口瓶 ⑤铁架台 ⑥玻璃棒 ⑦酒精灯
(2)在步骤3中,“一系列操作”依次为__________________、____________________和过滤。
(3)实验室欲用18mol/L H2SO4来配制240mL 3mol/L H2SO4溶液,需要量取________mL浓硫酸,实验时,下列操作会造成所配溶液浓度偏低的是__________________。(填字母)
a.容量瓶内壁附有水珠而未干燥处理
b.未冷却至室温直接转移至容量瓶中
c.加水时超过刻度线后又倒出
d.定容时仰视刻度线
【答案】(1). 否 (2). 改用Ba(NO3)2会使溶液中引入新的杂质离子NO3- (3). 静置,向上层清液中继续滴加BaCl2溶液,溶液不变浑浊,则已除尽 (4). 除去滤液中溶解的CO2和多余的盐酸 (5). ①③⑥ (6). 蒸发浓缩 (7). 降温结晶 (8). 41.7 (9). c d
【详解】Ⅰ(1)本实验的目的最终得到纯净的氯化钠溶液,因此操作②中改为加硝酸钡溶液,会引入新的杂质离子NO3-,得不到纯的氯化钠,因此不能用Ba(NO3)2溶液代替BaCl2溶液;综上所述,本题答案是:否,改用Ba(NO3)2会使溶液中引入新的杂质离子NO3-。
(2) 操作②,加入氯化钡溶液,目的是除去硫酸根离子,因此判断SO42- 已除尽方法是:静置,向上层清液中继续滴加BaCl2溶液,溶液不变浑浊,则已除尽;综上所述,本题答案是:静置,向上层清液中继续滴加BaCl2溶液,溶液不变浑浊,则已除尽。
(3)滤液中剩余的碳酸钠与过量的盐酸反应生成二氧化碳、氯化钠,因此操作④进行的加热煮沸,其目的是除去滤液中溶解的CO2和多余的盐酸;综上所述,本题答案是:除去滤液中溶解的CO2和多余的盐酸。
Ⅱ(1)进行过滤操作,所用到的玻璃仪器有①漏斗,③烧杯,⑥玻璃棒;综上所述,本题答案是:①③⑥。
(2)由溶液制晶体时,要经过加热浓缩、冷却结晶、过滤、洗涤等步骤;本题中一系列操作”依次为加热浓缩、降温结晶和过滤;综上所述,本题答案是:蒸发浓缩 ;降温结晶。
(3)根据溶液稀释前后溶质的量不变规律,实验室没有240mL容量瓶,只能选用250mL容量瓶,因此18×V(浓H2SO4)=250×3, V(H2SO4)=41.7mL;实验时,下列操作会造成偏低的是:
a.容量瓶内壁附有水珠而未干燥处理,不影响溶质的量和溶液的体积,对无影响,不选;
b.未冷却至室温直接转移至容量瓶中,等溶液冷却到室温后,溶液的体积会偏小,所配溶液浓度偏大,不选;
c.加水时超过刻度线后又倒出,造成溶质的量减少,所配溶液浓度偏低,可选;
d.定容时仰视刻度线,造成溶液的体积偏高,所配溶液浓度偏低,可选;
综上所述,本题正确答案是:41.7 ,cd。
21.某无色透明溶液中,可能含有Ca2+、Cu2+、Ba2+、H+、SO42- 、SO32- 、OH-、HCO3- 等离子,该溶液能与铁反应放出氢气。试根据上述性质推断:该溶液中肯定存在的离子有_________(填离子符号,下同),则其浓度之比为__________,肯定不存在的离子有____________。
【答案】(1). H+、SO42- (2). 2:1 (3). Ca2+、Cu2+、Ba2+、OH-、SO32- 、HCO3-
【详解】该溶液能与铁反应放出氢气,溶液显酸性,因此溶液中不存在离子有:SO32- 、OH-、HCO3-,因为H+与SO32- 、OH-、HCO3-均发生反应,不能共存;含有Cu2+的溶液显蓝色,该溶液为无色透明,排除了Cu2+存在;硫酸根离子与Ca2+、Ba2+均能发生反应生成沉淀,不能共存,排除了Ca2+、Ba2+的存在;因此该溶液中肯定存在的离子有:H+、SO42- ;根据电荷守恒规律可知,c(H+): c(SO42-)=2:1;肯定不存在的离子有Ca2+、Cu2+、Ba2+、OH-、SO32- 、HCO3-;
综上所述,本题答案是:H+、SO42- ;2:1;Ca2+、Cu2+、Ba2+、OH-、SO32- 、HCO3- 。
相关资料
更多

