还剩15页未读,
继续阅读
【化学】四川省成都外国语学校2018-2019学年高一上学期第一次月考试题(解析版)
展开
四川省成都外国语学校2018-2019学年高一上学期第一次月考试题
注意事项:
1.本试卷分为第Ⅰ卷(选择题)和第Ⅱ卷(非选择题)两部分;
2.本堂考试100分钟,满分100分;
3.答题前,考生务必将自己的姓名、学号填写在答题卡上。选择题使用2B铅笔填涂在答题卡上,非选择题部分使用0.5毫米的签字笔完成;
4.考试结束后,只交答题卡,试卷考生保存。
可能用到的相对原子质量:H:1 C:12 N:14 O:16 Na:23 Mg:24 Al:27 S:32 Cl:35.5 K:39 Ca:40 Cu:64 Ag:108 Ba:137
第Ⅰ卷(选择题共50分)
一、选择题(每小题只有一个答案正确,每小题2分,共50分)
1.2017年暑期,科普纪录片《我们需要化学》风靡朋友圈。下列提法与该主题一致的( )
A. 水什么时候都能灭火 B. 本化妆品纯天然,不含任何化学物质
C. 服用钙片可以预防感冒 D. 化学是人类进步的阶梯
【答案】D
【解析】A. 金属钠能够与水反应,不能用水来灭火,故A错误;B. 化妆品本身就是化学物质,故B错误;C. 服用钙片可以补充微量元素钙,而预防感冒需要增强体质,与微量元素钙无关,故C错误;D. 化学的发展为人类提供了各种各样的材料,为人类的发展提供了物质基础,因此说化学是人类进步的阶梯,故D正确;故选D。
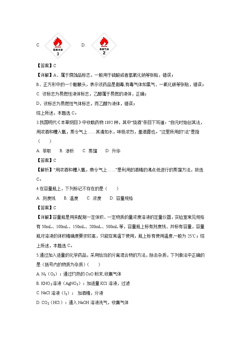
2.下列是一些常用的危险品标志,装运乙醇的包装箱应贴的图标是( )
A. B.
C. D.
【答案】C
【详解】A、属于腐蚀品标志,一般用于硫酸或者氢氧化钠等张贴,错误;
B、正方形中的一个骷髅头,表示该药品是剧毒,有毒气体如氯气、一氧化碳等张贴,错误;
C. 该标志为易燃性液体标志,乙醇属于易燃的液体,正确;
D、该标志为易燃性气体标志,而乙醇为液体,错误;
综上所述,本题选C。
3.我国明代《本草纲目》中收载药物1892种,其中“烧酒”条目下写道:“自元时始创其法,用浓酒和糟入甑,蒸令气上……其清如水,味极浓烈,盖酒露也。”这里所用的“法”是指( )
A. 萃取 B. 渗析 C. 蒸馏 D. 升华
【答案】C
【解析】“用浓酒和糟入甑,燕令气上……”是利用的酒精的沸点低进行的蒸馏方法,故选C。
4.在容量瓶上,下列标记不存在的是( )
A. 刻度线 B. 温度 C. 浓度 D. 容量规格
【答案】C
【详解】容量瓶是用来配制一定体积、一定物质的量浓度溶液的定量仪器,实验室常见规格有50mL、100mL、150mL、200mL、500mL等,容量瓶上标有刻度线、并标有容量,容量瓶对溶液的体积精确度要求较高,只能在常温下使用,瓶上标有使用温度,一般为25℃;综上所述,本题选C。
5.通过加入适量的化学药品,采用恰当的分离混合物的方法,除去杂质,下列做法中正确的是(括号内的物质为杂质)( )
A. N2(O2):通过灼热的CuO粉末,收集气体
B. KNO3溶液(AgNO3):加适量KCl溶液,过滤
C. NaCl溶液(I2): 加酒精,分液
D. CO2(HCl):通入NaOH溶液洗气,收集气体
【答案】B
【详解】A.CuO与氧气不反应,除去氮气中的氧气,通过灼热的Cu粉,收集气体,故A错误;
B.AgNO3与KCl反应生成氯化银沉淀和硝酸钾,过滤后可以除去杂质,故B正确;
C.酒精易溶于水,酒精加入NaCl溶液不分层,无法分液,故C错误;
D. CO2、HCl都能与NaOH溶液反应,除去CO2中的HCl用饱和碳酸氢钠溶液,故D错误;
综上所述,本题选B。
6.需要分离下列两种混合物,选用最合适的实验装置是( )
a.四氯化碳中不小心混入了大量的水; b.水与丙酮的混合物,已知:丙酮是一种可与水混溶的无色液体,密度小于水,沸点约为56℃。
A. ④③ B. ②④ C. ②① D. ④③
【答案】B
【详解】a.四氯化碳中不小心混入了大量的水,水和四氯化碳互不相溶,可用分液法分离,即采用实验装置②,b.水与丙酮的混合物,丙酮是一种可与水混溶的无色液体,密度小于水,沸点约为56℃,分离沸点相差较大的两种液体可以采用蒸馏法,因此,分离水与丙酮可采用实验装置④;综上所述,本题选B。
7.下列关于化学实验的说法中正确的是( )
A. 燃着的酒精灯不慎碰翻失火,应立即用湿布盖灭
B. 浓硫酸沾到皮肤上,应立即用氢氧化钠溶液冲洗
C. 做实验产生的废弃物不用处理,直接倒入水槽即可
D. 用托盘天平称量NaOH固体时,可以直接放在称量纸上称量
【答案】A
【详解】A.移走可燃物、隔绝氧气或降低温度到着火点以下都能灭火,湿布扑盖既可以降低温度到着火点以下又可隔绝空气,故A正确;
B.浓硫酸溶于水并放热,且具有强腐蚀性,少量浓硫酸沾在皮肤上,应先用干抹布拭去,再用大量的水冲洗,最后涂上碳酸氢钠溶液,故B错误;
C.废弃物不能直接倒入水槽,否则会污染下水道中的水,故C错误;
D. NaOH具有强烈的腐蚀性,称量时不能直接放在托盘上,也不能放在称量纸上称量,应放在小烧杯中快速称量,故D错误;
综上所述,本题选A。
8.下列叙述错误的是( )
①摩尔是国际单位制中七个基本物理量之一; ②1 mol任何物质都含有约6.02×1023个原子;③6.02×1023就是阿伏加德罗常数;④氢原子的摩尔质量是1 g;⑤HCl的摩尔质量等于1 mol HCl分子的质量;⑥1 mol CO2中含有1 mol碳和2 mol氧。
A. ①②③ B. ②③④ C. ②③④⑥ D. 全部
【答案】D
【详解】①中,摩尔不是物理量,是物质的量的单位,错误;②中,1mol任何物质都含有约6.02×1023个结构粒子,不一定是原子,错误;③中,阿伏加德罗常数是精确值,而6.02×1023mol-1为近似值,错误;④中,H的摩尔质量为1g·mol-1,错误;⑤中,摩尔质量与质量的单位不同,错误;⑥中,1mol碳和2mol氧均未指明粒子种类,错误;符合题意的选项为D;综上所述,本题选D。
9.若1 g CO2中含有x个原子,则阿伏加德罗常数可表示为( )
A. 1/44mol-1 B. x/22mol-1 C. 3x/44mol-1 D. 44x/3mol-1
【答案】D
【详解】1g CO2的物质的量==mol,又二氧化碳分子是由3个原子构成的,含有x个原子,则:mol×3×NA=x,故NA=mol-1。答案选D。
10.某同学在实验报告中记录下列数据,其中正确的是( )
A. 用 25mL 量筒量取 12.36mL 盐酸
B. 用托盘天平称量 8.75g 食盐
C. 配制 450mL 1 mol/L 的 NaCl 溶液用 500mL 的容量瓶
D. 用广泛pH 试纸测得某溶液的 pH 为 3.5
【答案】C
【解析】A.量筒的精确度只能达到0.1mL,不能读到12.36mL,A错误;B.托盘天平能精确到0.1g,故称取8.75g的食盐是错误的,B错误;C.配制450mL1 mol/L的NaCl溶液需要用500mL的容量瓶,C正确;D.广泛pH试纸测定的pH为正整数,无法测得某溶液pH为3.5,D错误,答案选C。
11.用NA 表示阿伏加德罗常数的值,下列叙述正确的是( )
A. 标准状况下,22.4 L H2O 的分子数为 NA
B. 物质的量浓度为0.5mol·L-1 的 MgCl2 溶液,含有的 Cl-数为 NA
C. 标准状况下,2.24L氩气含有的原子数为0.2NA
D. 6.4gS6与S8的混合物中所含S原子数一定为0.2NA
【答案】D
【详解】A. 标况下水为液态,故22.4L水的物质的量不是1mol,则含有的分子数不是NA个,故A错误;
B.没有指明氯化镁溶液的体积,无法计算氯化镁溶液中的氯离子数目,故B错误;
C. 氩气属于单原子分子,所以标准状况下,2.24L氩气(物质的量为0.1mol)含有的原子数为0.1NA,故C错误;
D. 6.4g全部为S6,其物质的量为1/30mol,含有原子的量为0.2mol;6.4g全部为S8,其物质的量为1/40mol,含有原子的量为0.2mol;因此6.4gS6与S8的混合物中所含S原子数一定为0.2NA,故D正确;
综上所述,本题选D。
12.有K2SO4和Al2(SO4)3的混合溶液,已知其中 Al3+的物质的量浓度为 0.4mol/L,SO42-的物质的量浓度为0.7mol/L,则此溶液中K+的物质的量浓度为( )
A. 0.1 mol/L B. 0.15mol/L C. 0.2mol/L D. 0.25mol/L
【答案】C
【详解】溶液中Al3+的物质的量浓度为 0.4mol/L,SO42-的物质的量浓度为0.7mol/L,则此溶液中K+的物质的量浓度为xmol/L,因为在同一溶液中,体积相同,根据电荷守恒规律可知:0.4×3+x×1=0.7×2,解之得x=0.2 mol/L;综上所述,本题选C。
13.在等体积的NaCl、MgCl2、A1C13三种溶液中,分别加入等量的AgNO3溶液,恰好都完全反应,则以上三种溶液的物质的量浓度之比为( )
A. 1:2:3 B. 3:2:1 C. 1:1:1 D. 6:3:2
【答案】D
【解析】试题分析:设NaCl、MgCl2、AlCl3的物质的量分别为x、y、z,由分别加入等量的AgNO3溶液,均发生反应Ag++Cl-=AgCl↓,且恰好都完全反应,则种溶液中Cl-的物质的量相等,x=y×2=3z,解得x:y:z=6:3:2。因溶液的体积相同,则物质的量之比等于浓度之比,所以浓度之比为6:3:2,故选D。
14.下列溶液中C(Cl-)最大的是( )
A. 65mL 1mol/L的KCl溶液 B. 25mL 3mol/L的NaCl溶液
C. 20mL 2mol/L的MgCl2溶液 D. 10mL 4.5mol/L的NaClO3溶液
【答案】C
【详解】溶液中某一离子浓度=该物质的浓度×该离子个数,与溶液体积无关;
A. 65mL 1mol/L的KCl溶液中C(Cl-)=1×1=1mol/L;
B. 25mL 3mol/L的NaCl溶液中C(Cl-)=3×1=3mol/L;
C. 20mL 2mol/L的MgCl2溶液中C(Cl-)=2×2=4mol/L;
D. NaClO3溶液中含有ClO3-,无有Cl-,C(Cl-)=0 mol/L;
综上所述,四种溶液中C(Cl-)最大的是C;本题选C。
15.下列检验方法和结论正确的是 ( )
A. 加入硝酸银溶液有白色沉淀生成,证明原溶液中一定有Cl-
B. 在加入稀硝酸后的溶液中,再滴加氯化钡溶液有白色沉淀生成,证明原溶液中一定有SO42—
C. 加入盐酸后加热,放出能使澄清石灰水变浑浊的无色无味气体,证明原溶液中一定含有CO32—
D. 加入紫色石蕊试液,溶液显红色,证明溶液一定呈酸性
【答案】D
【解析】A.加入硝酸银溶液有白色沉淀生成,证明原溶液中可能有Cl-,还可能为硫酸根离子,A错误;B.在加入稀硝酸后的溶液中,再滴加氯化钡溶液有白色沉淀生成,证明原溶液中可能有硫酸根离子,也可能为Ag+,但二者不能同时存在,B错误;C.加入盐酸后加热,放出能使澄清石灰水变浑浊的无色无味气体,证明原溶液中可能含有CO32-,或HCO3-,或二者均有,C错误;D.加入紫色石蕊试液,溶液显红色,证明溶液一定显酸性,D正确;答案选D。
16. 下列实验操作中错误的是( )
A. 蒸发操作时,当有大量晶体析出时停止加热,用余热使水蒸发。
B. 蒸馏操作时,应使温度计水银球靠近蒸馏烧瓶的支管口处
C. 分液操作时,分液漏斗中下层液体从下口放出,上层液体从上口倒出
D. 萃取操作时,应选择有机萃取剂,且萃取剂的密度必须比水大
【答案】D
【解析】试题分析:A.在蒸发溶液出现较多固体时,停止加热,理由蒸发皿的余热蒸干,从而防止发生迸溅、受热分解,故A正确;B.蒸馏的原理:通过控制沸点的不同来实现物质的分离,所以温度计水银球要靠近蒸馏烧瓶支管口,故B正确;C.为防止液体污染,分液时,分液漏斗中下层液体从下口放出,上层液体从上口倒出,故C正确;D.萃取:利用溶质在互不相溶的溶剂里的溶解度的不同,用一种溶剂把溶质从它与另一种溶剂组成的溶液里提取出来.萃取剂必须具备:两种溶剂互不相溶;溶质在萃取剂中的溶解度大于在原溶剂中的溶解度;溶质与萃取剂不反应,萃取剂的密度无须比水大,如用密度比水小的苯可萃取碘水中的碘,故D错误;故选D。
17.现有以下仪器:烧杯、铁架台(带铁夹和铁圈)、酒精灯、玻璃棒、分液漏斗 、蒸发皿、蒸馏烧瓶、导管、量筒、500 mL 容量瓶,根据这些仪器,下列实验可以进行的是( )
A. 制取蒸馏水 B. 配制 500 mL 0.5 mol/L NaCl 溶液
C. 除去 CaCO3 中混有的少量 NaCl D. 分离食盐水和 CCl4 的混合液
【答案】D
【详解】A.制取蒸馏水需要蒸馏烧瓶、冷凝管等,缺少冷凝管,不能完成实验,故A错误;
B.配制溶液需要容量瓶、胶头滴管、烧杯、玻璃棒等,缺少胶头滴管,不能完成实验,故B错误;
C.除去 CaCO3中混有的少量NaCl,需要用过滤的方法,缺少漏斗、滤纸等,故C错误;
D.分离食盐水和 CCl4的混合液,可用分液的方法,需要分液漏斗、烧杯、铁架台(带铁夹和铁圈),可完成实验,故D正确;
综上所述,本题选D。
18.下列关于 0.2mol/L 硝酸钾溶液的叙述中,正确的是( )
A. 1 L 该溶液中含硝酸钾 202g
B. 100 mL 该溶液中含硝酸钾 0.02mol
C. 从 1 L 该溶液中取出 500mL 后,剩余溶液的浓度为0.1mol/L
D. 1 L 水中溶解 0.2 mol 硝酸钾,即可配0.2mol/L 硝酸钾溶液
【答案】B
【详解】A.1 L 0.2mol/L硝酸钾溶液中溶质硝酸钾质量=1×0.2×101=20.2g,故A错误;
B.100 mL0.2mol/L硝酸钾溶液中含硝酸钾物质的量=0.1×0.2=0.02mol,故B正确;
C.溶液是均一稳定的分散系,溶质浓度与溶液体积无关,从1L该溶液中取出500mL 后,剩余溶液的浓度为0.2mol/L,故C错误;
D.1L水中溶解0.2 mol硝酸钾,得到溶液体积大于1L,配得硝酸钾溶液浓度小于0.2mol/L,故D错误;
综上所述,本题选B。
19.下列叙述中正确的是( )
①标准状况下,1L HCl 和 1L H2O 的物质的量相同;②标准状况下,1gH2 和 14gN2 的体积相同;
③28g CO 的体积为 22.4L;④两种物质的物质的量相同,则它们在标准状况下的体积也相同;⑤在同温同体积时,气体物质的物质的量越大,则压强越大;⑥同温同压下,气体的密度与气体的相对分子质量成正比。
A. ①②③ B. ②⑤⑥ C. ②③⑥ D. ④⑤⑥
【答案】B
【解析】标准状况下,H2O不是气体,而HCl为气体,故虽然二者体积相同,但物质的量不相同,①错误;同样在④中所指的物质不一定是气体,④错误;标准状况下,1 g H2和14 g N2的物质的量均为0.5 mol,故二者体积相同,②正确;③中28 g CO的物质的量是1 mol,但温度、压强不确定,所以不一定是22.4 L,③错误;同温同体积时,气体的压强与物质的量成正比,所以物质的量越大,则压强越大,⑤正确;同温同压下,气体的密度与其相对分
子质量成正比,⑥正确,故选B。
20.同温同压下,某容器充满 O2 重 116 g,若充满 CO2 重 122 g,现充满某气体重114 g,则某气体的分子量为( )
A. 28 B. 60 C. 32 D. 4
【答案】A
【解析】同温同压下,氧气、二氧化碳及未知气体的体积相等,同温同压下,它们的物质的量相等,设气体物质的量为n,则n×(44g/mol-32g/mol)=122g-116g,解得n=0.5mol,令未知气体相对分子质量为y,则0.5mol×(44g/mol-y g/mol)=122g-114g,解得y=28,故选A。
21.要配制浓度为2.0mol/L NaOH溶液100ml,下列操作正确的是( )
A. 称取8.0gNaOH固体,放入100ml量筒中,边搅拌边慢慢加入蒸馏水,待固体完全溶解后用蒸馏水稀释至100ml
B. 称取8.0gNaOH固体,放入100ml容量瓶中,加入适量蒸馏水,振荡容量瓶使固体溶解,再加入水到刻度,盖好瓶塞,反复摇匀
C. 称取8.0gNaOH固体,放入250ml烧杯中,用100ml量筒量取100ml蒸馏水,加入烧杯中,同时不断搅拌至固体溶解
D. 用25ml量筒量取25.0ml 10mol/L NaOH溶液,倒入250ml烧杯中,再加入适量水稀释,冷却至室温,转移入250 ml容量瓶中,并洗涤烧杯和玻璃棒2至3次,将洗涤液一并转移入容量瓶中,再加水至刻度线。
【答案】D
【详解】A、量筒只能用来量取液体,不能用来稀释或溶解药品,故A错误;
B、容量瓶只能用来配制溶液,不能用来稀释或溶解药品,氢氧化钠溶解放出大量的热,若在容量瓶中直接溶解配制,影响溶液体积导致所配溶液浓度发生偏差,甚至发生危险,故B错误;
C、8g氢氧化钠的物质的量为0.2mol,而向100ml 水中溶解8.0gNaOH 固体后,溶液的体积不是100ml,则溶液的浓度不等于2.0mol/L,故C错误;
D、用25ml量筒量取25.0ml 10mol/L NaOH溶液,倒入250ml烧杯中,再加入适量水稀释,冷却至室温,转移入250 ml容量瓶中,并洗涤烧杯和玻璃棒2至3次,将洗涤液一并转移入容量瓶中,再加水至刻度线,操作正确,故 D正确;
综上所述,本题选D。
22.在体积为1L的干燥烧瓶中,用排空气法收集NH3气体,测得烧瓶中气体对氢气的相对密度为9.5,此气体中NH3的体积分数约为( )
A. 83% B. 75% C. 50% D. 25%
【答案】A
【解析】试题分析:烧瓶中气体对氢气的相对密度为9.5,则烧瓶中气体的相对分子质量=9.5×2=19,令氨气的体积分数为x、则空气的体积分数为(1-x),则:17x+29(1-x)=19,解得x=83%,选项A符合题意。
23.下图是某品牌饮用矿泉水的标签的部分内容。下列说法正确的是( )
饮用矿物质水
净含量:500 mL 配料表:纯净水 硫酸镁 氯化钾 保质期:12 个月
主要离子成分: 钾离子(K+):1.0~27.3 mg/L 镁离子(Mg2+):0.1~4.8 mg/L
A. 标签上的离子的浓度是物质的量浓度
B. 取少量待测液加入稀盐酸酸化,再滴入硝酸银,出现白色沉淀,说明有氯离子
C. 该品牌饮用矿泉水中c(Mg2+)最大值为2×10-4 mol/L
D. 一瓶该品牌饮用矿泉水中 SO42-的物质的量不超过1×10-5 mol
【答案】C
【详解】A、该品牌饮用矿物质水中离子浓度表示单位体积内含有离子的质量,选项A错误;
B、盐酸酸化后的溶液中一定含有氯离子,加入硝酸银反应产生氯化银白色沉淀,则不能确定原溶液中是否含有氯离子,选项B错误;
C、该品牌饮用矿物质水中镁离子(Mg2+):0.1~4.8 mg/L,c(Mg2+)最大值为4.8×10-3/(24×1L)==2×10—4 mol/L,选项C正确;
D、镁离子(Mg2+):0.1~4.8 mg/L,1瓶该品牌饮用矿泉水的体积为500mL,Mg2+离子的质量最大值为4.8mg/L×0.5L=2.4mg,故硫酸镁的物质的量的最大值为0.0024/24=1×10-4mol,n(SO42-)的最大值为1×10-4mol,故n(SO42-)的最大值为1×10-4mol,选项D错误;
综上所述,本题选C。
24.一个密闭容器,中间有一可自由滑动的隔板(厚度不计)将容器分成两部分,当左边充入8 mol N2,右边充入CO和CO2的混合气体共64 g时,隔板处于如图位置(保持温度不变),下列说法正确的是( )
A. 右边CO与CO2分子数之比为1:3
B. 右侧CO的质量为14 g
C. 右侧气体密度是相同条件下氧气密度的2倍
D. 若改变右边CO和CO2的充入量而使隔板处于距离右端1/3处,保持温度不变,则前后两次充入情况容器内的压强之比为5:6
【答案】D
【解析】图中两边的气体压强相同,则气体体积比等于物质的量之比,说明一氧化碳和二氧化碳的物质的量的和为2摩尔,设一氧化碳为xmol,二氧化碳为ymol,则有x+y=2 , 28x+44y=64,解x=1.5,y=0.5。A.一氧化碳和二氧化碳的分子数比等于其物质的量比,为3:1,故错误;B.一氧化碳的质量为1.5×28=42g,故错误;C.根据相同的压强下,密度比等于相对分子质量之比,右侧的气体的相对分子质量等于64/2=32,与同温同压下氧气的相对分子质量相同,所以二者密度比为1:1,故错误;D. 若改变右边CO和CO2的充入量而使隔板处于距离右端1/3处,保持温度不变,则氮气占总体积的2/3,根据同温下,物质的量相同的氮气体积与压强成反比,所以前后压强比为2/3:4/5=5:6,故正确。故选D。
25.体积为V mL,密度为d g/mL的溶液,含有相对分子质量为M的溶质m g,其物质的量浓度为c mol/L,质量分数为w%,下列表达式正确的是( )
A. c=(w×1000×d)/M B. m=V×d×w
C. w%=(c×M)/(1000×d)% D. c=(1000×m)/(V×M)
【答案】D
【详解】A.溶液的物质的量浓度为: c= = (w%×1000×d)/M =10wd/M ,故A错误;
B.溶液的质量为d×V=dVg,溶液中溶质的质量为m=dVg×w% g,故B错误;
C.根据c= 可得,溶质质量分数为: w%=(c×M)/(1000×d),故C错误;
D.溶液中溶质的物质的量为: n=m/Mmol,溶液的体积为:0.001VL,则该溶液的浓度为: c=n/V=(m/M)/0.001V=(1000×m)/(V×M),故D正确;
综上所述,本题选D。
第Ⅱ卷(非选择题共50分)
二、填空题(本大题有6个小题,共50分)
26.Ⅰ.选择下列实验方法分离物质,将分离方法的序号填在横线上。
A、萃取分液法 B、结晶法 C、分液法 D、蒸馏法 E、过滤法 F、渗析法
①____分离饱和食盐水与沙子的混合物。
②_____分离水和汽油的混合物。
③______分离四氯化碳(沸点为 76.75℃)和甲苯(沸点为110.6℃)的混合物。
④_______从碘的水溶液里提取碘。
⑤_____从硝酸钾和氯化钠的混合液中获得硝酸钾。
Ⅱ.下图是某同学设计的蒸馏装置图。
①进水口是_____________(a或b)。
②装置c的名称是__________。
③蒸馏烧瓶中常加入沸石或碎瓷片,其目的是_______。
【答案】(1). E (2). C (3). D (4). A (5). B (6). b (7). 锥形瓶 (8). 防止暴沸
【解析】Ⅰ.①NaCl易溶于水,而泥沙不溶,可用过滤的方法分离,故答案为:E;
②水和汽油分层,利用分液漏斗分液即可,故答案为:C;
③CCl4和甲苯混溶,利用沸点不同蒸馏分离,故答案为:D;
④碘不易溶于水,易溶于有机溶剂,则加有机溶剂萃取分离出碘,故答案为:A;
⑤二者的溶解度受温度影响不同,则结晶法可分离出硝酸钾,故答案为:B;
Ⅱ.①根据逆流原理通入冷凝水,故进水口是b,故答案为:b;
②由图可知,c为锥形瓶,故答案为:锥形瓶;
③蒸馏烧瓶中常加入沸石或碎瓷片,其目的是防止液体暴沸,故答案为:防止暴沸。
27.结合图示实验装置,回答下列问题。
(1)图中b仪器的名称:______________。
(2)用高锰酸钾制取氧气,选用的发生装置是__________。实验室制取二氧化碳时,如需要E装置干燥二氧化碳,则E装置中应盛放__________,与B装置相比,若用C装置作为制取二氧化碳的发生装置,其优点为______________________________________。
【答案】(1). 长颈漏斗 (2). A (3). 浓硫酸 (4). 便于控制反应的开始和停止
【详解】(1)图中b仪器为滴加液体的玻璃仪器,其名称为长颈漏斗;因此本题答案是:长颈漏斗。
(2)高锰酸钾制氧气就需要加热,选用的发生装置是A;实验室制取二氧化碳时,常用碳酸钙和稀盐酸反应,二氧化碳气体中混有杂质氯化氢、水蒸气;因此E装置用来干燥二氧化碳气体,E装置中应盛放物质为浓硫酸;与B装置相比,C装置的优点是便于控制反应的开始和停止。综上所述,本题答案是:A,浓硫酸,便于控制反应的开始和停止。
28.按要求填空。
(1)3.01×1023个CO2分子中含______mol氧原子,在标准状况下其体积为____L,0.4 molOH-的中有______个电子。
(2)某金属氯化物MClx的摩尔质量为133.5g/mol,取该金属氯化物26.7g配成水溶液,与足量AgNO3溶液完全反应,生成86.1g白色沉淀。则金属M的摩尔质量为________。
(3)同温同压下,等质量的N2和CO2所含分子数比为_____,体积比为________。
(4)某气体在标准状况下的密度为1.25g/L,则28g该气体所含有的分子数为________。
(5)用98%的浓硫酸(ρ=1.84 g/cm3)配制1 mol/L的稀硫酸l00mL,配制过程中需量取浓硫酸____mL。
【答案】(1). 1 (2). 11.2 (3). 4NA或2.408×1024 (4). 27g/mol (5). 11:7 (6). 11:7 (7). NA (或 6.02×1023) (8). 5.4
【详解】(1)3.01×1023个CO2的物质的量为0.5mol,含1mol氧原子,在标准状况下CO2气体的体积为0.5×22.4=11.2 L;OH-有10个电子 ,0.4 mol OH-的中有4NA(或2.408×1024)个电子;综上所述,本题答案是:1 ,11.2,4NA或2.408×1024。
(2)金属氯化物26.7g配成水溶液,与足量AgNO3溶液完全反应,生成86.1g即86.1/143.5=0.6molAgCl白色沉淀,所以氯离子的物质的量是0.6mol,金属氯化物MClx的摩尔质量为133.5g/mol,该金属氯化物质量是26.7g,根据氯离子守恒,则26.7x/133.5=0.6,计算得出x=3,所以金属M的摩尔质量为133.5g/mol-(35.5g/mol×3)=27g/mol;因此,本题正确答案是:27g/mol;
(3)设质量均为m,等质量的N2和CO2所含分子数比为m/28:m/44=11:7,同温同压下,体积比等于物质的量比,则体积比为11:7;因此,本题正确答案是: 11:7,11:7。
(4)某气体在标准状况下的密度为1.25g/L,该气体的摩尔质量为:M=Vmρ=1.25×22.4=28g/mol,28g该气体的物质的量为:28/28=1mol,所以28g 该气体所含有的分子数为NA (或 6.02×1023);因此,本题正确答案是: NA (或 6.02×1023)。
(5)根据公式c= =1000×98%×1.84/98=18.4mol/L,根据稀释前后溶质的量保持不变,18.4×V=1×0.1,V=0.0054L=5.4 mL;综上所述,本题答案是:5.4。
29.食盐是日常生活的必需品,也是重要的化工原料。粗食盐常含有少量CaCl2、MgCl2、FeCl3、Na2SO4等杂质离子,实验室提纯NaCl的流程如下:
(1)加入A试剂,是为了除去溶液Ⅰ中的Ca2+、Mg2+、Fe3+、SO42﹣离子。A代表的是多种试剂,按滴加顺序依次为:i NaOH,ii_________,iii___________(填化学式)。
(2)请写出下列试剂加入试剂i时发生主要反应的化学反应方程式:___________________。
(3)下图是某学生的过滤操作示意图,其操作不规范的是______(填标号)。
a.漏斗末端颈尖未紧靠烧杯壁
b.玻璃棒用作引流
c.将滤纸湿润,使其紧贴漏斗壁
d.滤纸边缘高出漏斗
e.用玻璃棒在漏斗中轻轻搅动以加快过滤速度
(4)操作Ⅲ的名称是_________________________。
(5)m g粗盐提纯后得到n g纯净的NaCl固体,则m与n的大小关系为______。
A.m>n B.m<n C.m=n D.无法确定.
【答案】(1). BaCl2 (2). Na2CO3 (3). MgCl2+2NaOH=Mg(OH)2↓+2NaCl FeCl3+3NaOH =Fe(OH)3↓+3NaCl (4). ade (5). 蒸发结晶 (6). D
【详解】(1)除杂过程中通常加入过量的除杂试剂,但要不引入新的杂质,所有注意先后顺序,硫酸根离子可以用钡离子除去,钙离子用碳酸根离子除去,同时碳酸根离子也可以除去多余的钡离子,所以先加氯化钡后加入碳酸钠;综上所述,本题答案为:BaCl2;Na2CO3。
(2)加入氢氧化钠,与镁离子反应生成氢氧化镁沉淀,与铁离子反应生成氢氧化铁沉淀,化学方程式为:MgCl2+2NaOH=Mg(OH)2↓+2NaCl,FeCl3+3NaOH =Fe(OH)3↓+3NaCl;综上所述,本题答案是:MgCl2+2NaOH=Mg(OH)2↓+2NaCl,FeCl3+3NaOH =Fe(OH)3↓+3NaCl。
(3)在过滤时注意一贴二低三靠,滤纸紧贴漏斗内壁,滤纸边缘低于漏斗边缘,液面低于滤纸边缘,玻璃棒靠在三层滤纸一侧,烧杯靠在玻璃棒上引流,漏斗下端紧靠烧杯内壁,同时玻璃棒不能进行搅拌,所以有ade不规范;综上所述,本题答案是:ade。
(4)操作Ⅲ为从氯化钠溶液中得到氯化钠固体,为蒸发结晶;因此本题答案是:蒸发结晶。
(5)在粗盐提纯过程中加入了钠离子和氯离子,所以不能确定前后的质量关系,故答案为D;综上所述,本题答案是:D。
30.用Na2CO3·10H2O晶体配制0.20 mol/L Na2CO3溶液480 mL。
(1)实验时要用到的玻璃仪器有:除托盘天平、量筒、烧杯、玻璃棒、胶头滴管外,至少还必须用到的一种玻璃仪器是___________________,在使用该仪器前必须进行的操作是_______________________。
(2)应用托盘天平称取Na2CO3·10H2O晶体的质量为___________g。
(3)配制溶液时有以下几个操作:
简述定容的过程:_______________________________。
(4)配制过程中,下列操作对所配溶液的浓度有什么影响,完成填空。
a.Na2CO3·10H2O晶体不纯,混有NaCl
b.用“左码右物”的称量方法称量晶体
c.容量瓶中洗净后未干燥,残留少量水
d.未冷却至室温就转移定容
e.加蒸馏水时不慎超过了刻度线,立即用胶头滴管将多余的水吸出
f.定容时,俯视刻度线
会引起所配溶液的浓度偏大的有________,无影响的有________。(填序号)
(5)如果直接使用浓度为2.00mol/L的Na2CO3溶液来配制100mL 1.00mol/L的Na2CO3溶液,需要量取2.00mol/L的Na2CO3溶液的体积为_________。
【答案】(1). 500 mL容量瓶 (2). 查漏 (3). 28.6 (4). 先加水至液面距刻度线1-2cm,再改用胶头滴管滴加蒸馏水至凹液面最低点与刻度线相切 (5). df (6). c (7). 50.0 mL
【详解】(1)由于容量瓶的规格没有480ml的,所以应该配制500ml,则需要500ml容量瓶,使用该容器时,要检查是否漏夜;综上所述,本题答案是:500 mL容量瓶, 查漏。
(2)500ml0.2mol/L的碳酸钠溶液中,碳酸钠的物质的量是0.1mol,所以需要Na2CO3·10H2O晶体的质量是0.1mol×286g/mol=28.6g,所以应用托盘天平称取Na2CO3·10H2O晶体的质量为28.6g;综上所述,本题答案是:28.6。
(3)配制一定物质的量浓度的溶液,其中有定容的一步操作,具体为先加水至液面距刻度线1-2cm,再改用胶头滴管滴加蒸馏水至凹液面最低点与刻度线相切;综上所述,本题答案是:先加水至液面距刻度线1-2cm,再改用胶头滴管滴加蒸馏水至凹液面最低点与刻度线相切。
(4)a.Na2CO3·10H2O晶体不纯,混有NaCl,导致称取的固体中含有碳酸钠的质量偏小, 溶质的物质的量偏小,溶液浓度偏低;
b.用“左码右物”的称量方法称量晶体,实际称取质量为砝码质量减去游码质量,所以称取的溶质质量偏小,溶质的物质的量偏小,溶液浓度偏低;
c.容量瓶未经干燥就使用,对溶质的物质的量和溶液体积都不会产生影响,溶液浓度不变;
d.溶解后未冷却至室温就转移,定容后,溶液冷却到室温体积偏小,溶液浓度偏高;
e.定容时不慎超过刻度线,用胶头滴管从瓶中吸出部分溶液使剩余溶液刚好达刻度线,导致溶质部分损耗,溶质的物质的量偏小,溶液浓度偏低;
f.定容时,俯视刻度线,导致溶液体积偏小, 溶液浓度偏高;
综上所述,会引起所配溶液的浓度偏大的有df;无影响的有c。本题答案是:df ; c。
(5)设需要2.00mol/L的Na2CO3溶液体积为V mL,则根据溶液稀释过程中溶质的物质的量不变得:V×2×10-3=100×1×10-3,计算得出V=0.05L=50.0 mL;综上所述,本题答案是:50.0 mL。
31.I.在标准状况下进行甲、乙、丙三组实验,三组实验均各取20ml相同物质的量浓度的盐酸,加入同一种镁铝合金粉末,产生气体,有关数据见表:
实验序号
甲
乙
丙
合金质量/mg
255
385
459
生成气体/mL
280
336
336
请回答下列问题:
(1)根据表格中的数据求盐酸的溶质的物质的量浓度为___________;
(2)求合金中 Mg、Al 的物质的量之比_________。
II.(1)V mL Al2(SO4)3溶液中含有Al3+m g,取V/4mL该溶液用水稀释至4V mL,则SO42—物质的量浓度为_____________________。
(3)已知硫酸溶液浓度越大,密度越大,现将3p%的硫酸与同体积的p%的硫酸混合得到q%的稀硫酸,则p、q的关系正确的是______(填序号)。
①q=2p ②q>2p ③q<2p ④无法确定
【答案】(1). 1.5mol/L (2). 1:1 (3). 125m/36V mol·L-1 (4). ②
【详解】(1)盐酸浓度、体积一定,甲中合金质量小于乙中合金质量,且甲中生成气体体积小于乙中气体体积,说明甲中盐酸过量、金属完全反应,乙中合金质量小于丙中合金质量,且乙、丙生成气体体积相等,说明乙、丙中盐酸完全反应,根据甲可以知道,生成336氢气需要金属的质量为:255×336/280=306mg,故乙中金属有剩余,乙中盐酸不足,所以乙、丙中盐酸完全;可以根据反应生成氢气体积计算盐酸的物质的量浓度,盐酸完全反应生成氢气336mL,氢气的物质的量为:0.336/22.4=0.015mol,根据氢元素守恒可以知道:n(HCl)=2n(H2)=2×0.015=0.03mol,故盐酸的物质的量浓度为:0.03/0.02=1.5mol/L;因此,本题正确答案是: 1.5mol/L。
(2)甲中盐酸有剩余,金属完全反应,此时生成氢气280mL,故可以根据甲组数据计算金属的物质的量之比,设镁、铝的物质的量分别为xmol、ymol,根据二者质量可以知道:①24x+27y=0.225,根据电子转移守恒有:②2x+3y=0.28×2/22.4,根据①②联立计算得出:
x=0.005mol, y=0.005mol;所以合金中镁与铝的物质的量之比为: 0.005:0.005=1:1;因此,本题正确答案是:1:1。
II.(1)m g Al3+的物质的量为m/27mol,根据化学式中铝离子和硫酸根离子的个数比为2:3,则原溶液中n(SO42-)=3/2×m/27= m/18mol ,V/4mL溶液中n(SO42-)= m/18×1/4= m/72mol,稀释到4V mL 以后,则SO42—物质的量浓度=n(SO42-)/(4V×10-3),带入数值可得SO42—物质的量浓度=125m/36Vmol·L-1;综上所述,本题答案是:125m/36V mol·L-1。
(2)令质量分数为p%的硫酸的密度为dg/mL,3p%的硫酸的密度为Dg/mL,溶液体积为VmL,则混合后溶液的质量为:dg/mL×VmL+Dg/mL×VmL=V(d+D)g,混合后溶质硫酸的总质量为:dg/mL×VmL×p%+Dg/mL×VmL×3p%=V(p%d+3p%D)g,混合后硫酸的质量分数为:q%= [V(p%d+3p%D)]/[V(d+D)]= p%(d+3D)/(d+D),因为硫酸溶液的浓度愈大,其密度就愈大,则d<D,所以q%>2p%,即q>2p;综上所述,本题答案是:②。
注意事项:
1.本试卷分为第Ⅰ卷(选择题)和第Ⅱ卷(非选择题)两部分;
2.本堂考试100分钟,满分100分;
3.答题前,考生务必将自己的姓名、学号填写在答题卡上。选择题使用2B铅笔填涂在答题卡上,非选择题部分使用0.5毫米的签字笔完成;
4.考试结束后,只交答题卡,试卷考生保存。
可能用到的相对原子质量:H:1 C:12 N:14 O:16 Na:23 Mg:24 Al:27 S:32 Cl:35.5 K:39 Ca:40 Cu:64 Ag:108 Ba:137
第Ⅰ卷(选择题共50分)
一、选择题(每小题只有一个答案正确,每小题2分,共50分)
1.2017年暑期,科普纪录片《我们需要化学》风靡朋友圈。下列提法与该主题一致的( )
A. 水什么时候都能灭火 B. 本化妆品纯天然,不含任何化学物质
C. 服用钙片可以预防感冒 D. 化学是人类进步的阶梯
【答案】D
【解析】A. 金属钠能够与水反应,不能用水来灭火,故A错误;B. 化妆品本身就是化学物质,故B错误;C. 服用钙片可以补充微量元素钙,而预防感冒需要增强体质,与微量元素钙无关,故C错误;D. 化学的发展为人类提供了各种各样的材料,为人类的发展提供了物质基础,因此说化学是人类进步的阶梯,故D正确;故选D。
2.下列是一些常用的危险品标志,装运乙醇的包装箱应贴的图标是( )
A. B.
C. D.
【答案】C
【详解】A、属于腐蚀品标志,一般用于硫酸或者氢氧化钠等张贴,错误;
B、正方形中的一个骷髅头,表示该药品是剧毒,有毒气体如氯气、一氧化碳等张贴,错误;
C. 该标志为易燃性液体标志,乙醇属于易燃的液体,正确;
D、该标志为易燃性气体标志,而乙醇为液体,错误;
综上所述,本题选C。
3.我国明代《本草纲目》中收载药物1892种,其中“烧酒”条目下写道:“自元时始创其法,用浓酒和糟入甑,蒸令气上……其清如水,味极浓烈,盖酒露也。”这里所用的“法”是指( )
A. 萃取 B. 渗析 C. 蒸馏 D. 升华
【答案】C
【解析】“用浓酒和糟入甑,燕令气上……”是利用的酒精的沸点低进行的蒸馏方法,故选C。
4.在容量瓶上,下列标记不存在的是( )
A. 刻度线 B. 温度 C. 浓度 D. 容量规格
【答案】C
【详解】容量瓶是用来配制一定体积、一定物质的量浓度溶液的定量仪器,实验室常见规格有50mL、100mL、150mL、200mL、500mL等,容量瓶上标有刻度线、并标有容量,容量瓶对溶液的体积精确度要求较高,只能在常温下使用,瓶上标有使用温度,一般为25℃;综上所述,本题选C。
5.通过加入适量的化学药品,采用恰当的分离混合物的方法,除去杂质,下列做法中正确的是(括号内的物质为杂质)( )
A. N2(O2):通过灼热的CuO粉末,收集气体
B. KNO3溶液(AgNO3):加适量KCl溶液,过滤
C. NaCl溶液(I2): 加酒精,分液
D. CO2(HCl):通入NaOH溶液洗气,收集气体
【答案】B
【详解】A.CuO与氧气不反应,除去氮气中的氧气,通过灼热的Cu粉,收集气体,故A错误;
B.AgNO3与KCl反应生成氯化银沉淀和硝酸钾,过滤后可以除去杂质,故B正确;
C.酒精易溶于水,酒精加入NaCl溶液不分层,无法分液,故C错误;
D. CO2、HCl都能与NaOH溶液反应,除去CO2中的HCl用饱和碳酸氢钠溶液,故D错误;
综上所述,本题选B。
6.需要分离下列两种混合物,选用最合适的实验装置是( )
a.四氯化碳中不小心混入了大量的水; b.水与丙酮的混合物,已知:丙酮是一种可与水混溶的无色液体,密度小于水,沸点约为56℃。
A. ④③ B. ②④ C. ②① D. ④③
【答案】B
【详解】a.四氯化碳中不小心混入了大量的水,水和四氯化碳互不相溶,可用分液法分离,即采用实验装置②,b.水与丙酮的混合物,丙酮是一种可与水混溶的无色液体,密度小于水,沸点约为56℃,分离沸点相差较大的两种液体可以采用蒸馏法,因此,分离水与丙酮可采用实验装置④;综上所述,本题选B。
7.下列关于化学实验的说法中正确的是( )
A. 燃着的酒精灯不慎碰翻失火,应立即用湿布盖灭
B. 浓硫酸沾到皮肤上,应立即用氢氧化钠溶液冲洗
C. 做实验产生的废弃物不用处理,直接倒入水槽即可
D. 用托盘天平称量NaOH固体时,可以直接放在称量纸上称量
【答案】A
【详解】A.移走可燃物、隔绝氧气或降低温度到着火点以下都能灭火,湿布扑盖既可以降低温度到着火点以下又可隔绝空气,故A正确;
B.浓硫酸溶于水并放热,且具有强腐蚀性,少量浓硫酸沾在皮肤上,应先用干抹布拭去,再用大量的水冲洗,最后涂上碳酸氢钠溶液,故B错误;
C.废弃物不能直接倒入水槽,否则会污染下水道中的水,故C错误;
D. NaOH具有强烈的腐蚀性,称量时不能直接放在托盘上,也不能放在称量纸上称量,应放在小烧杯中快速称量,故D错误;
综上所述,本题选A。
8.下列叙述错误的是( )
①摩尔是国际单位制中七个基本物理量之一; ②1 mol任何物质都含有约6.02×1023个原子;③6.02×1023就是阿伏加德罗常数;④氢原子的摩尔质量是1 g;⑤HCl的摩尔质量等于1 mol HCl分子的质量;⑥1 mol CO2中含有1 mol碳和2 mol氧。
A. ①②③ B. ②③④ C. ②③④⑥ D. 全部
【答案】D
【详解】①中,摩尔不是物理量,是物质的量的单位,错误;②中,1mol任何物质都含有约6.02×1023个结构粒子,不一定是原子,错误;③中,阿伏加德罗常数是精确值,而6.02×1023mol-1为近似值,错误;④中,H的摩尔质量为1g·mol-1,错误;⑤中,摩尔质量与质量的单位不同,错误;⑥中,1mol碳和2mol氧均未指明粒子种类,错误;符合题意的选项为D;综上所述,本题选D。
9.若1 g CO2中含有x个原子,则阿伏加德罗常数可表示为( )
A. 1/44mol-1 B. x/22mol-1 C. 3x/44mol-1 D. 44x/3mol-1
【答案】D
【详解】1g CO2的物质的量==mol,又二氧化碳分子是由3个原子构成的,含有x个原子,则:mol×3×NA=x,故NA=mol-1。答案选D。
10.某同学在实验报告中记录下列数据,其中正确的是( )
A. 用 25mL 量筒量取 12.36mL 盐酸
B. 用托盘天平称量 8.75g 食盐
C. 配制 450mL 1 mol/L 的 NaCl 溶液用 500mL 的容量瓶
D. 用广泛pH 试纸测得某溶液的 pH 为 3.5
【答案】C
【解析】A.量筒的精确度只能达到0.1mL,不能读到12.36mL,A错误;B.托盘天平能精确到0.1g,故称取8.75g的食盐是错误的,B错误;C.配制450mL1 mol/L的NaCl溶液需要用500mL的容量瓶,C正确;D.广泛pH试纸测定的pH为正整数,无法测得某溶液pH为3.5,D错误,答案选C。
11.用NA 表示阿伏加德罗常数的值,下列叙述正确的是( )
A. 标准状况下,22.4 L H2O 的分子数为 NA
B. 物质的量浓度为0.5mol·L-1 的 MgCl2 溶液,含有的 Cl-数为 NA
C. 标准状况下,2.24L氩气含有的原子数为0.2NA
D. 6.4gS6与S8的混合物中所含S原子数一定为0.2NA
【答案】D
【详解】A. 标况下水为液态,故22.4L水的物质的量不是1mol,则含有的分子数不是NA个,故A错误;
B.没有指明氯化镁溶液的体积,无法计算氯化镁溶液中的氯离子数目,故B错误;
C. 氩气属于单原子分子,所以标准状况下,2.24L氩气(物质的量为0.1mol)含有的原子数为0.1NA,故C错误;
D. 6.4g全部为S6,其物质的量为1/30mol,含有原子的量为0.2mol;6.4g全部为S8,其物质的量为1/40mol,含有原子的量为0.2mol;因此6.4gS6与S8的混合物中所含S原子数一定为0.2NA,故D正确;
综上所述,本题选D。
12.有K2SO4和Al2(SO4)3的混合溶液,已知其中 Al3+的物质的量浓度为 0.4mol/L,SO42-的物质的量浓度为0.7mol/L,则此溶液中K+的物质的量浓度为( )
A. 0.1 mol/L B. 0.15mol/L C. 0.2mol/L D. 0.25mol/L
【答案】C
【详解】溶液中Al3+的物质的量浓度为 0.4mol/L,SO42-的物质的量浓度为0.7mol/L,则此溶液中K+的物质的量浓度为xmol/L,因为在同一溶液中,体积相同,根据电荷守恒规律可知:0.4×3+x×1=0.7×2,解之得x=0.2 mol/L;综上所述,本题选C。
13.在等体积的NaCl、MgCl2、A1C13三种溶液中,分别加入等量的AgNO3溶液,恰好都完全反应,则以上三种溶液的物质的量浓度之比为( )
A. 1:2:3 B. 3:2:1 C. 1:1:1 D. 6:3:2
【答案】D
【解析】试题分析:设NaCl、MgCl2、AlCl3的物质的量分别为x、y、z,由分别加入等量的AgNO3溶液,均发生反应Ag++Cl-=AgCl↓,且恰好都完全反应,则种溶液中Cl-的物质的量相等,x=y×2=3z,解得x:y:z=6:3:2。因溶液的体积相同,则物质的量之比等于浓度之比,所以浓度之比为6:3:2,故选D。
14.下列溶液中C(Cl-)最大的是( )
A. 65mL 1mol/L的KCl溶液 B. 25mL 3mol/L的NaCl溶液
C. 20mL 2mol/L的MgCl2溶液 D. 10mL 4.5mol/L的NaClO3溶液
【答案】C
【详解】溶液中某一离子浓度=该物质的浓度×该离子个数,与溶液体积无关;
A. 65mL 1mol/L的KCl溶液中C(Cl-)=1×1=1mol/L;
B. 25mL 3mol/L的NaCl溶液中C(Cl-)=3×1=3mol/L;
C. 20mL 2mol/L的MgCl2溶液中C(Cl-)=2×2=4mol/L;
D. NaClO3溶液中含有ClO3-,无有Cl-,C(Cl-)=0 mol/L;
综上所述,四种溶液中C(Cl-)最大的是C;本题选C。
15.下列检验方法和结论正确的是 ( )
A. 加入硝酸银溶液有白色沉淀生成,证明原溶液中一定有Cl-
B. 在加入稀硝酸后的溶液中,再滴加氯化钡溶液有白色沉淀生成,证明原溶液中一定有SO42—
C. 加入盐酸后加热,放出能使澄清石灰水变浑浊的无色无味气体,证明原溶液中一定含有CO32—
D. 加入紫色石蕊试液,溶液显红色,证明溶液一定呈酸性
【答案】D
【解析】A.加入硝酸银溶液有白色沉淀生成,证明原溶液中可能有Cl-,还可能为硫酸根离子,A错误;B.在加入稀硝酸后的溶液中,再滴加氯化钡溶液有白色沉淀生成,证明原溶液中可能有硫酸根离子,也可能为Ag+,但二者不能同时存在,B错误;C.加入盐酸后加热,放出能使澄清石灰水变浑浊的无色无味气体,证明原溶液中可能含有CO32-,或HCO3-,或二者均有,C错误;D.加入紫色石蕊试液,溶液显红色,证明溶液一定显酸性,D正确;答案选D。
16. 下列实验操作中错误的是( )
A. 蒸发操作时,当有大量晶体析出时停止加热,用余热使水蒸发。
B. 蒸馏操作时,应使温度计水银球靠近蒸馏烧瓶的支管口处
C. 分液操作时,分液漏斗中下层液体从下口放出,上层液体从上口倒出
D. 萃取操作时,应选择有机萃取剂,且萃取剂的密度必须比水大
【答案】D
【解析】试题分析:A.在蒸发溶液出现较多固体时,停止加热,理由蒸发皿的余热蒸干,从而防止发生迸溅、受热分解,故A正确;B.蒸馏的原理:通过控制沸点的不同来实现物质的分离,所以温度计水银球要靠近蒸馏烧瓶支管口,故B正确;C.为防止液体污染,分液时,分液漏斗中下层液体从下口放出,上层液体从上口倒出,故C正确;D.萃取:利用溶质在互不相溶的溶剂里的溶解度的不同,用一种溶剂把溶质从它与另一种溶剂组成的溶液里提取出来.萃取剂必须具备:两种溶剂互不相溶;溶质在萃取剂中的溶解度大于在原溶剂中的溶解度;溶质与萃取剂不反应,萃取剂的密度无须比水大,如用密度比水小的苯可萃取碘水中的碘,故D错误;故选D。
17.现有以下仪器:烧杯、铁架台(带铁夹和铁圈)、酒精灯、玻璃棒、分液漏斗 、蒸发皿、蒸馏烧瓶、导管、量筒、500 mL 容量瓶,根据这些仪器,下列实验可以进行的是( )
A. 制取蒸馏水 B. 配制 500 mL 0.5 mol/L NaCl 溶液
C. 除去 CaCO3 中混有的少量 NaCl D. 分离食盐水和 CCl4 的混合液
【答案】D
【详解】A.制取蒸馏水需要蒸馏烧瓶、冷凝管等,缺少冷凝管,不能完成实验,故A错误;
B.配制溶液需要容量瓶、胶头滴管、烧杯、玻璃棒等,缺少胶头滴管,不能完成实验,故B错误;
C.除去 CaCO3中混有的少量NaCl,需要用过滤的方法,缺少漏斗、滤纸等,故C错误;
D.分离食盐水和 CCl4的混合液,可用分液的方法,需要分液漏斗、烧杯、铁架台(带铁夹和铁圈),可完成实验,故D正确;
综上所述,本题选D。
18.下列关于 0.2mol/L 硝酸钾溶液的叙述中,正确的是( )
A. 1 L 该溶液中含硝酸钾 202g
B. 100 mL 该溶液中含硝酸钾 0.02mol
C. 从 1 L 该溶液中取出 500mL 后,剩余溶液的浓度为0.1mol/L
D. 1 L 水中溶解 0.2 mol 硝酸钾,即可配0.2mol/L 硝酸钾溶液
【答案】B
【详解】A.1 L 0.2mol/L硝酸钾溶液中溶质硝酸钾质量=1×0.2×101=20.2g,故A错误;
B.100 mL0.2mol/L硝酸钾溶液中含硝酸钾物质的量=0.1×0.2=0.02mol,故B正确;
C.溶液是均一稳定的分散系,溶质浓度与溶液体积无关,从1L该溶液中取出500mL 后,剩余溶液的浓度为0.2mol/L,故C错误;
D.1L水中溶解0.2 mol硝酸钾,得到溶液体积大于1L,配得硝酸钾溶液浓度小于0.2mol/L,故D错误;
综上所述,本题选B。
19.下列叙述中正确的是( )
①标准状况下,1L HCl 和 1L H2O 的物质的量相同;②标准状况下,1gH2 和 14gN2 的体积相同;
③28g CO 的体积为 22.4L;④两种物质的物质的量相同,则它们在标准状况下的体积也相同;⑤在同温同体积时,气体物质的物质的量越大,则压强越大;⑥同温同压下,气体的密度与气体的相对分子质量成正比。
A. ①②③ B. ②⑤⑥ C. ②③⑥ D. ④⑤⑥
【答案】B
【解析】标准状况下,H2O不是气体,而HCl为气体,故虽然二者体积相同,但物质的量不相同,①错误;同样在④中所指的物质不一定是气体,④错误;标准状况下,1 g H2和14 g N2的物质的量均为0.5 mol,故二者体积相同,②正确;③中28 g CO的物质的量是1 mol,但温度、压强不确定,所以不一定是22.4 L,③错误;同温同体积时,气体的压强与物质的量成正比,所以物质的量越大,则压强越大,⑤正确;同温同压下,气体的密度与其相对分
子质量成正比,⑥正确,故选B。
20.同温同压下,某容器充满 O2 重 116 g,若充满 CO2 重 122 g,现充满某气体重114 g,则某气体的分子量为( )
A. 28 B. 60 C. 32 D. 4
【答案】A
【解析】同温同压下,氧气、二氧化碳及未知气体的体积相等,同温同压下,它们的物质的量相等,设气体物质的量为n,则n×(44g/mol-32g/mol)=122g-116g,解得n=0.5mol,令未知气体相对分子质量为y,则0.5mol×(44g/mol-y g/mol)=122g-114g,解得y=28,故选A。
21.要配制浓度为2.0mol/L NaOH溶液100ml,下列操作正确的是( )
A. 称取8.0gNaOH固体,放入100ml量筒中,边搅拌边慢慢加入蒸馏水,待固体完全溶解后用蒸馏水稀释至100ml
B. 称取8.0gNaOH固体,放入100ml容量瓶中,加入适量蒸馏水,振荡容量瓶使固体溶解,再加入水到刻度,盖好瓶塞,反复摇匀
C. 称取8.0gNaOH固体,放入250ml烧杯中,用100ml量筒量取100ml蒸馏水,加入烧杯中,同时不断搅拌至固体溶解
D. 用25ml量筒量取25.0ml 10mol/L NaOH溶液,倒入250ml烧杯中,再加入适量水稀释,冷却至室温,转移入250 ml容量瓶中,并洗涤烧杯和玻璃棒2至3次,将洗涤液一并转移入容量瓶中,再加水至刻度线。
【答案】D
【详解】A、量筒只能用来量取液体,不能用来稀释或溶解药品,故A错误;
B、容量瓶只能用来配制溶液,不能用来稀释或溶解药品,氢氧化钠溶解放出大量的热,若在容量瓶中直接溶解配制,影响溶液体积导致所配溶液浓度发生偏差,甚至发生危险,故B错误;
C、8g氢氧化钠的物质的量为0.2mol,而向100ml 水中溶解8.0gNaOH 固体后,溶液的体积不是100ml,则溶液的浓度不等于2.0mol/L,故C错误;
D、用25ml量筒量取25.0ml 10mol/L NaOH溶液,倒入250ml烧杯中,再加入适量水稀释,冷却至室温,转移入250 ml容量瓶中,并洗涤烧杯和玻璃棒2至3次,将洗涤液一并转移入容量瓶中,再加水至刻度线,操作正确,故 D正确;
综上所述,本题选D。
22.在体积为1L的干燥烧瓶中,用排空气法收集NH3气体,测得烧瓶中气体对氢气的相对密度为9.5,此气体中NH3的体积分数约为( )
A. 83% B. 75% C. 50% D. 25%
【答案】A
【解析】试题分析:烧瓶中气体对氢气的相对密度为9.5,则烧瓶中气体的相对分子质量=9.5×2=19,令氨气的体积分数为x、则空气的体积分数为(1-x),则:17x+29(1-x)=19,解得x=83%,选项A符合题意。
23.下图是某品牌饮用矿泉水的标签的部分内容。下列说法正确的是( )
饮用矿物质水
净含量:500 mL 配料表:纯净水 硫酸镁 氯化钾 保质期:12 个月
主要离子成分: 钾离子(K+):1.0~27.3 mg/L 镁离子(Mg2+):0.1~4.8 mg/L
A. 标签上的离子的浓度是物质的量浓度
B. 取少量待测液加入稀盐酸酸化,再滴入硝酸银,出现白色沉淀,说明有氯离子
C. 该品牌饮用矿泉水中c(Mg2+)最大值为2×10-4 mol/L
D. 一瓶该品牌饮用矿泉水中 SO42-的物质的量不超过1×10-5 mol
【答案】C
【详解】A、该品牌饮用矿物质水中离子浓度表示单位体积内含有离子的质量,选项A错误;
B、盐酸酸化后的溶液中一定含有氯离子,加入硝酸银反应产生氯化银白色沉淀,则不能确定原溶液中是否含有氯离子,选项B错误;
C、该品牌饮用矿物质水中镁离子(Mg2+):0.1~4.8 mg/L,c(Mg2+)最大值为4.8×10-3/(24×1L)==2×10—4 mol/L,选项C正确;
D、镁离子(Mg2+):0.1~4.8 mg/L,1瓶该品牌饮用矿泉水的体积为500mL,Mg2+离子的质量最大值为4.8mg/L×0.5L=2.4mg,故硫酸镁的物质的量的最大值为0.0024/24=1×10-4mol,n(SO42-)的最大值为1×10-4mol,故n(SO42-)的最大值为1×10-4mol,选项D错误;
综上所述,本题选C。
24.一个密闭容器,中间有一可自由滑动的隔板(厚度不计)将容器分成两部分,当左边充入8 mol N2,右边充入CO和CO2的混合气体共64 g时,隔板处于如图位置(保持温度不变),下列说法正确的是( )
A. 右边CO与CO2分子数之比为1:3
B. 右侧CO的质量为14 g
C. 右侧气体密度是相同条件下氧气密度的2倍
D. 若改变右边CO和CO2的充入量而使隔板处于距离右端1/3处,保持温度不变,则前后两次充入情况容器内的压强之比为5:6
【答案】D
【解析】图中两边的气体压强相同,则气体体积比等于物质的量之比,说明一氧化碳和二氧化碳的物质的量的和为2摩尔,设一氧化碳为xmol,二氧化碳为ymol,则有x+y=2 , 28x+44y=64,解x=1.5,y=0.5。A.一氧化碳和二氧化碳的分子数比等于其物质的量比,为3:1,故错误;B.一氧化碳的质量为1.5×28=42g,故错误;C.根据相同的压强下,密度比等于相对分子质量之比,右侧的气体的相对分子质量等于64/2=32,与同温同压下氧气的相对分子质量相同,所以二者密度比为1:1,故错误;D. 若改变右边CO和CO2的充入量而使隔板处于距离右端1/3处,保持温度不变,则氮气占总体积的2/3,根据同温下,物质的量相同的氮气体积与压强成反比,所以前后压强比为2/3:4/5=5:6,故正确。故选D。
25.体积为V mL,密度为d g/mL的溶液,含有相对分子质量为M的溶质m g,其物质的量浓度为c mol/L,质量分数为w%,下列表达式正确的是( )
A. c=(w×1000×d)/M B. m=V×d×w
C. w%=(c×M)/(1000×d)% D. c=(1000×m)/(V×M)
【答案】D
【详解】A.溶液的物质的量浓度为: c= = (w%×1000×d)/M =10wd/M ,故A错误;
B.溶液的质量为d×V=dVg,溶液中溶质的质量为m=dVg×w% g,故B错误;
C.根据c= 可得,溶质质量分数为: w%=(c×M)/(1000×d),故C错误;
D.溶液中溶质的物质的量为: n=m/Mmol,溶液的体积为:0.001VL,则该溶液的浓度为: c=n/V=(m/M)/0.001V=(1000×m)/(V×M),故D正确;
综上所述,本题选D。
第Ⅱ卷(非选择题共50分)
二、填空题(本大题有6个小题,共50分)
26.Ⅰ.选择下列实验方法分离物质,将分离方法的序号填在横线上。
A、萃取分液法 B、结晶法 C、分液法 D、蒸馏法 E、过滤法 F、渗析法
①____分离饱和食盐水与沙子的混合物。
②_____分离水和汽油的混合物。
③______分离四氯化碳(沸点为 76.75℃)和甲苯(沸点为110.6℃)的混合物。
④_______从碘的水溶液里提取碘。
⑤_____从硝酸钾和氯化钠的混合液中获得硝酸钾。
Ⅱ.下图是某同学设计的蒸馏装置图。
①进水口是_____________(a或b)。
②装置c的名称是__________。
③蒸馏烧瓶中常加入沸石或碎瓷片,其目的是_______。
【答案】(1). E (2). C (3). D (4). A (5). B (6). b (7). 锥形瓶 (8). 防止暴沸
【解析】Ⅰ.①NaCl易溶于水,而泥沙不溶,可用过滤的方法分离,故答案为:E;
②水和汽油分层,利用分液漏斗分液即可,故答案为:C;
③CCl4和甲苯混溶,利用沸点不同蒸馏分离,故答案为:D;
④碘不易溶于水,易溶于有机溶剂,则加有机溶剂萃取分离出碘,故答案为:A;
⑤二者的溶解度受温度影响不同,则结晶法可分离出硝酸钾,故答案为:B;
Ⅱ.①根据逆流原理通入冷凝水,故进水口是b,故答案为:b;
②由图可知,c为锥形瓶,故答案为:锥形瓶;
③蒸馏烧瓶中常加入沸石或碎瓷片,其目的是防止液体暴沸,故答案为:防止暴沸。
27.结合图示实验装置,回答下列问题。
(1)图中b仪器的名称:______________。
(2)用高锰酸钾制取氧气,选用的发生装置是__________。实验室制取二氧化碳时,如需要E装置干燥二氧化碳,则E装置中应盛放__________,与B装置相比,若用C装置作为制取二氧化碳的发生装置,其优点为______________________________________。
【答案】(1). 长颈漏斗 (2). A (3). 浓硫酸 (4). 便于控制反应的开始和停止
【详解】(1)图中b仪器为滴加液体的玻璃仪器,其名称为长颈漏斗;因此本题答案是:长颈漏斗。
(2)高锰酸钾制氧气就需要加热,选用的发生装置是A;实验室制取二氧化碳时,常用碳酸钙和稀盐酸反应,二氧化碳气体中混有杂质氯化氢、水蒸气;因此E装置用来干燥二氧化碳气体,E装置中应盛放物质为浓硫酸;与B装置相比,C装置的优点是便于控制反应的开始和停止。综上所述,本题答案是:A,浓硫酸,便于控制反应的开始和停止。
28.按要求填空。
(1)3.01×1023个CO2分子中含______mol氧原子,在标准状况下其体积为____L,0.4 molOH-的中有______个电子。
(2)某金属氯化物MClx的摩尔质量为133.5g/mol,取该金属氯化物26.7g配成水溶液,与足量AgNO3溶液完全反应,生成86.1g白色沉淀。则金属M的摩尔质量为________。
(3)同温同压下,等质量的N2和CO2所含分子数比为_____,体积比为________。
(4)某气体在标准状况下的密度为1.25g/L,则28g该气体所含有的分子数为________。
(5)用98%的浓硫酸(ρ=1.84 g/cm3)配制1 mol/L的稀硫酸l00mL,配制过程中需量取浓硫酸____mL。
【答案】(1). 1 (2). 11.2 (3). 4NA或2.408×1024 (4). 27g/mol (5). 11:7 (6). 11:7 (7). NA (或 6.02×1023) (8). 5.4
【详解】(1)3.01×1023个CO2的物质的量为0.5mol,含1mol氧原子,在标准状况下CO2气体的体积为0.5×22.4=11.2 L;OH-有10个电子 ,0.4 mol OH-的中有4NA(或2.408×1024)个电子;综上所述,本题答案是:1 ,11.2,4NA或2.408×1024。
(2)金属氯化物26.7g配成水溶液,与足量AgNO3溶液完全反应,生成86.1g即86.1/143.5=0.6molAgCl白色沉淀,所以氯离子的物质的量是0.6mol,金属氯化物MClx的摩尔质量为133.5g/mol,该金属氯化物质量是26.7g,根据氯离子守恒,则26.7x/133.5=0.6,计算得出x=3,所以金属M的摩尔质量为133.5g/mol-(35.5g/mol×3)=27g/mol;因此,本题正确答案是:27g/mol;
(3)设质量均为m,等质量的N2和CO2所含分子数比为m/28:m/44=11:7,同温同压下,体积比等于物质的量比,则体积比为11:7;因此,本题正确答案是: 11:7,11:7。
(4)某气体在标准状况下的密度为1.25g/L,该气体的摩尔质量为:M=Vmρ=1.25×22.4=28g/mol,28g该气体的物质的量为:28/28=1mol,所以28g 该气体所含有的分子数为NA (或 6.02×1023);因此,本题正确答案是: NA (或 6.02×1023)。
(5)根据公式c= =1000×98%×1.84/98=18.4mol/L,根据稀释前后溶质的量保持不变,18.4×V=1×0.1,V=0.0054L=5.4 mL;综上所述,本题答案是:5.4。
29.食盐是日常生活的必需品,也是重要的化工原料。粗食盐常含有少量CaCl2、MgCl2、FeCl3、Na2SO4等杂质离子,实验室提纯NaCl的流程如下:
(1)加入A试剂,是为了除去溶液Ⅰ中的Ca2+、Mg2+、Fe3+、SO42﹣离子。A代表的是多种试剂,按滴加顺序依次为:i NaOH,ii_________,iii___________(填化学式)。
(2)请写出下列试剂加入试剂i时发生主要反应的化学反应方程式:___________________。
(3)下图是某学生的过滤操作示意图,其操作不规范的是______(填标号)。
a.漏斗末端颈尖未紧靠烧杯壁
b.玻璃棒用作引流
c.将滤纸湿润,使其紧贴漏斗壁
d.滤纸边缘高出漏斗
e.用玻璃棒在漏斗中轻轻搅动以加快过滤速度
(4)操作Ⅲ的名称是_________________________。
(5)m g粗盐提纯后得到n g纯净的NaCl固体,则m与n的大小关系为______。
A.m>n B.m<n C.m=n D.无法确定.
【答案】(1). BaCl2 (2). Na2CO3 (3). MgCl2+2NaOH=Mg(OH)2↓+2NaCl FeCl3+3NaOH =Fe(OH)3↓+3NaCl (4). ade (5). 蒸发结晶 (6). D
【详解】(1)除杂过程中通常加入过量的除杂试剂,但要不引入新的杂质,所有注意先后顺序,硫酸根离子可以用钡离子除去,钙离子用碳酸根离子除去,同时碳酸根离子也可以除去多余的钡离子,所以先加氯化钡后加入碳酸钠;综上所述,本题答案为:BaCl2;Na2CO3。
(2)加入氢氧化钠,与镁离子反应生成氢氧化镁沉淀,与铁离子反应生成氢氧化铁沉淀,化学方程式为:MgCl2+2NaOH=Mg(OH)2↓+2NaCl,FeCl3+3NaOH =Fe(OH)3↓+3NaCl;综上所述,本题答案是:MgCl2+2NaOH=Mg(OH)2↓+2NaCl,FeCl3+3NaOH =Fe(OH)3↓+3NaCl。
(3)在过滤时注意一贴二低三靠,滤纸紧贴漏斗内壁,滤纸边缘低于漏斗边缘,液面低于滤纸边缘,玻璃棒靠在三层滤纸一侧,烧杯靠在玻璃棒上引流,漏斗下端紧靠烧杯内壁,同时玻璃棒不能进行搅拌,所以有ade不规范;综上所述,本题答案是:ade。
(4)操作Ⅲ为从氯化钠溶液中得到氯化钠固体,为蒸发结晶;因此本题答案是:蒸发结晶。
(5)在粗盐提纯过程中加入了钠离子和氯离子,所以不能确定前后的质量关系,故答案为D;综上所述,本题答案是:D。
30.用Na2CO3·10H2O晶体配制0.20 mol/L Na2CO3溶液480 mL。
(1)实验时要用到的玻璃仪器有:除托盘天平、量筒、烧杯、玻璃棒、胶头滴管外,至少还必须用到的一种玻璃仪器是___________________,在使用该仪器前必须进行的操作是_______________________。
(2)应用托盘天平称取Na2CO3·10H2O晶体的质量为___________g。
(3)配制溶液时有以下几个操作:
简述定容的过程:_______________________________。
(4)配制过程中,下列操作对所配溶液的浓度有什么影响,完成填空。
a.Na2CO3·10H2O晶体不纯,混有NaCl
b.用“左码右物”的称量方法称量晶体
c.容量瓶中洗净后未干燥,残留少量水
d.未冷却至室温就转移定容
e.加蒸馏水时不慎超过了刻度线,立即用胶头滴管将多余的水吸出
f.定容时,俯视刻度线
会引起所配溶液的浓度偏大的有________,无影响的有________。(填序号)
(5)如果直接使用浓度为2.00mol/L的Na2CO3溶液来配制100mL 1.00mol/L的Na2CO3溶液,需要量取2.00mol/L的Na2CO3溶液的体积为_________。
【答案】(1). 500 mL容量瓶 (2). 查漏 (3). 28.6 (4). 先加水至液面距刻度线1-2cm,再改用胶头滴管滴加蒸馏水至凹液面最低点与刻度线相切 (5). df (6). c (7). 50.0 mL
【详解】(1)由于容量瓶的规格没有480ml的,所以应该配制500ml,则需要500ml容量瓶,使用该容器时,要检查是否漏夜;综上所述,本题答案是:500 mL容量瓶, 查漏。
(2)500ml0.2mol/L的碳酸钠溶液中,碳酸钠的物质的量是0.1mol,所以需要Na2CO3·10H2O晶体的质量是0.1mol×286g/mol=28.6g,所以应用托盘天平称取Na2CO3·10H2O晶体的质量为28.6g;综上所述,本题答案是:28.6。
(3)配制一定物质的量浓度的溶液,其中有定容的一步操作,具体为先加水至液面距刻度线1-2cm,再改用胶头滴管滴加蒸馏水至凹液面最低点与刻度线相切;综上所述,本题答案是:先加水至液面距刻度线1-2cm,再改用胶头滴管滴加蒸馏水至凹液面最低点与刻度线相切。
(4)a.Na2CO3·10H2O晶体不纯,混有NaCl,导致称取的固体中含有碳酸钠的质量偏小, 溶质的物质的量偏小,溶液浓度偏低;
b.用“左码右物”的称量方法称量晶体,实际称取质量为砝码质量减去游码质量,所以称取的溶质质量偏小,溶质的物质的量偏小,溶液浓度偏低;
c.容量瓶未经干燥就使用,对溶质的物质的量和溶液体积都不会产生影响,溶液浓度不变;
d.溶解后未冷却至室温就转移,定容后,溶液冷却到室温体积偏小,溶液浓度偏高;
e.定容时不慎超过刻度线,用胶头滴管从瓶中吸出部分溶液使剩余溶液刚好达刻度线,导致溶质部分损耗,溶质的物质的量偏小,溶液浓度偏低;
f.定容时,俯视刻度线,导致溶液体积偏小, 溶液浓度偏高;
综上所述,会引起所配溶液的浓度偏大的有df;无影响的有c。本题答案是:df ; c。
(5)设需要2.00mol/L的Na2CO3溶液体积为V mL,则根据溶液稀释过程中溶质的物质的量不变得:V×2×10-3=100×1×10-3,计算得出V=0.05L=50.0 mL;综上所述,本题答案是:50.0 mL。
31.I.在标准状况下进行甲、乙、丙三组实验,三组实验均各取20ml相同物质的量浓度的盐酸,加入同一种镁铝合金粉末,产生气体,有关数据见表:
实验序号
甲
乙
丙
合金质量/mg
255
385
459
生成气体/mL
280
336
336
请回答下列问题:
(1)根据表格中的数据求盐酸的溶质的物质的量浓度为___________;
(2)求合金中 Mg、Al 的物质的量之比_________。
II.(1)V mL Al2(SO4)3溶液中含有Al3+m g,取V/4mL该溶液用水稀释至4V mL,则SO42—物质的量浓度为_____________________。
(3)已知硫酸溶液浓度越大,密度越大,现将3p%的硫酸与同体积的p%的硫酸混合得到q%的稀硫酸,则p、q的关系正确的是______(填序号)。
①q=2p ②q>2p ③q<2p ④无法确定
【答案】(1). 1.5mol/L (2). 1:1 (3). 125m/36V mol·L-1 (4). ②
【详解】(1)盐酸浓度、体积一定,甲中合金质量小于乙中合金质量,且甲中生成气体体积小于乙中气体体积,说明甲中盐酸过量、金属完全反应,乙中合金质量小于丙中合金质量,且乙、丙生成气体体积相等,说明乙、丙中盐酸完全反应,根据甲可以知道,生成336氢气需要金属的质量为:255×336/280=306mg,故乙中金属有剩余,乙中盐酸不足,所以乙、丙中盐酸完全;可以根据反应生成氢气体积计算盐酸的物质的量浓度,盐酸完全反应生成氢气336mL,氢气的物质的量为:0.336/22.4=0.015mol,根据氢元素守恒可以知道:n(HCl)=2n(H2)=2×0.015=0.03mol,故盐酸的物质的量浓度为:0.03/0.02=1.5mol/L;因此,本题正确答案是: 1.5mol/L。
(2)甲中盐酸有剩余,金属完全反应,此时生成氢气280mL,故可以根据甲组数据计算金属的物质的量之比,设镁、铝的物质的量分别为xmol、ymol,根据二者质量可以知道:①24x+27y=0.225,根据电子转移守恒有:②2x+3y=0.28×2/22.4,根据①②联立计算得出:
x=0.005mol, y=0.005mol;所以合金中镁与铝的物质的量之比为: 0.005:0.005=1:1;因此,本题正确答案是:1:1。
II.(1)m g Al3+的物质的量为m/27mol,根据化学式中铝离子和硫酸根离子的个数比为2:3,则原溶液中n(SO42-)=3/2×m/27= m/18mol ,V/4mL溶液中n(SO42-)= m/18×1/4= m/72mol,稀释到4V mL 以后,则SO42—物质的量浓度=n(SO42-)/(4V×10-3),带入数值可得SO42—物质的量浓度=125m/36Vmol·L-1;综上所述,本题答案是:125m/36V mol·L-1。
(2)令质量分数为p%的硫酸的密度为dg/mL,3p%的硫酸的密度为Dg/mL,溶液体积为VmL,则混合后溶液的质量为:dg/mL×VmL+Dg/mL×VmL=V(d+D)g,混合后溶质硫酸的总质量为:dg/mL×VmL×p%+Dg/mL×VmL×3p%=V(p%d+3p%D)g,混合后硫酸的质量分数为:q%= [V(p%d+3p%D)]/[V(d+D)]= p%(d+3D)/(d+D),因为硫酸溶液的浓度愈大,其密度就愈大,则d<D,所以q%>2p%,即q>2p;综上所述,本题答案是:②。
相关资料
更多

