【地理】山东师大附中2018-2019学年高一下学期3月月考 试卷
展开山东师大附中2018-2019学年
高一下学期3月月考
本试卷分第Ⅰ卷和第Ⅱ卷两部分,共8页,满分为100分,考试用时60分钟。
注意事项:
1.答卷前,考生务必用0.5毫米黑色签字笔将自己的姓名、准考证号、考试科目填写在规定的位置上。
2.第Ⅰ卷每小题选出答案后,用2B铅笔把答题卡上对应题目的答案标号涂黑,如需改动,用橡皮擦干净后,再选涂其他答案标号。
3.第Ⅱ卷必须用0.5毫米黑色签字笔作答,答案必须写在答题卡各题目指定区域内相应的位置;如需改动,先划掉原来的答案,然后再写上新的答案,不得使用涂改液,胶带纸、修正带和其他笔。
第I卷(单选题,共30题 共60分)
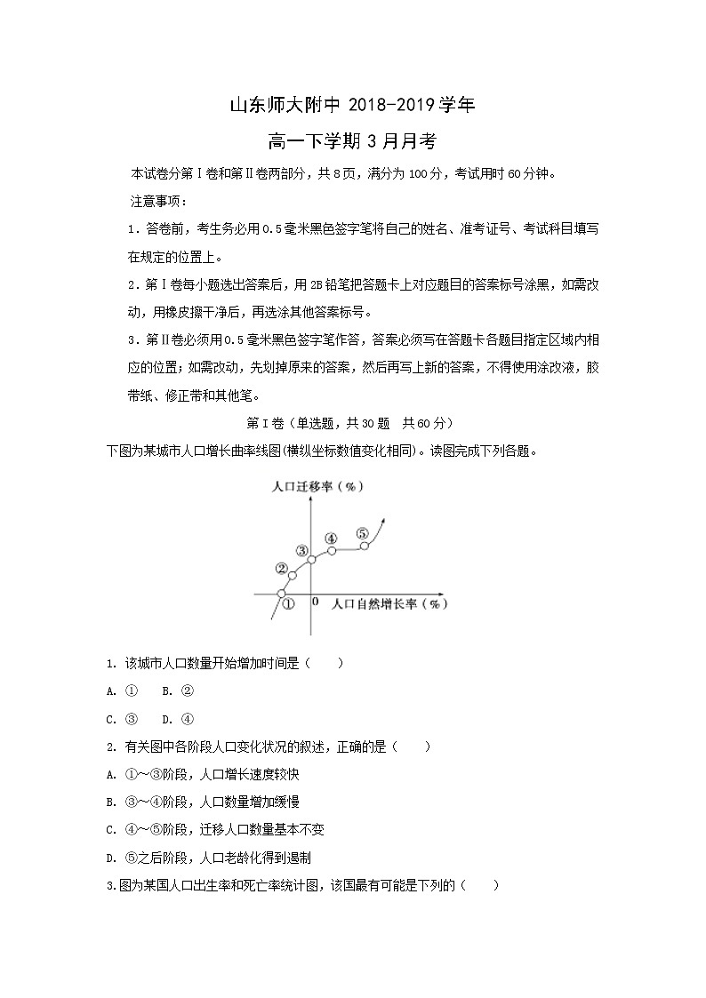
下图为某城市人口增长曲率线图(横纵坐标数值变化相同)。读图完成下列各题。
1. 该城市人口数量开始增加时间是( )
A. ① B. ②
C. ③ D. ④
2. 有关图中各阶段人口变化状况的叙述,正确的是( )
A. ①~③阶段,人口增长速度较快
B. ③~④阶段,人口数量增加缓慢
C. ④~⑤阶段,迁移人口数量基本不变
D. ⑤之后阶段,人口老龄化得到遏制
3.图为某国人口出生率和死亡率统计图,该国最有可能是下列的( )
A. 美国 B. 英国
C. 肯尼亚 D. 中国
广州市第六次全国人口普查的结果是常住人口为1270. 08万人。预计到2020年末常住人口控制在1500万内,这“1500万”是让广州人“活得舒服”的指标。读“广东省部分 地区人口分布表”和“广东省人口年龄结构及变化(与第五次人口普查比较)条形图”。
完成下列各题。
4. 广州提出的“1500万”被称为“临界点”,“1500万”是指( )
A. 最低人口数量 B. 人口合理容量
C. 环境承载力 D. 土地承载力
5. 下列关于广东省人口年龄结构及变化特点的说法,正确的是( )
A. 人口年龄结构是“中间低,两头高”
B. 0〜14岁人口比重不断上升
C. 15〜64岁人口比重上升最慢
D. 65岁及以上老年人口比重上升
如图为四种人口增长模式统计图.回答下列各题。
6. 大多数发展中国家和发达国家所属的人口增长模式分别为( )
A. 甲和乙 B. 乙和丁
C. 丙和乙 D. 乙和丙
7. 造成乙类型国家人口自然增长率较高的主要因素有:( )
①需要多生子女帮助从事农业生产 ②工业化、城市化水平提高 ③医疗卫生事业进步 ④人们受教育水平高
A. ①② B. ①④
C. ②③ D. ③④
2015年10月,中国共产党第十八届中央委员会第五次全体会议公报指出:坚持计划生育基本国策,积极开展应对人口老龄化的行动,实施“全面二孩”政策。2016年1月1日,“全面二孩”正式实施。结合图甲、图乙,回答下面问题。
8.“全面实施一对夫妇可生育两个孩子的政策”的主要依据是( )
A.人口数量持续减少
B.0~14岁人口比重不断上升
C.15~64岁人口比重有所下降
D.65岁及以上人口比重不断上升
9.图乙中,能够反映我国2010年人口年龄构成的是( )
A.①点 B.②点 C.③点 D.④点
下图为某国人口自然增长率变化曲线图。读图回答下列各题。
10. 该国人口达到顶峰的时期为( )
A. ① B. ④ C. ③ D. ②
11. 下列各国,目前人口发展情况与图示类型一致的是( )
A. 丹麦 B. 中国 C. 埃及 D. 印度
2018年3月,北上广深等一线城市几乎同时推出了以落户优惠为主导的人才政策,其意图显然在于吸引各类优秀人才,目前在这些城市之间正进行着一场空前的“抢人大战”。下图为“抢人大战”引发的人口迁移示意图(箭头表示人口迁移方向)。读图回答以下题。
12.导致图中人口迁移的推力是
A.生活成本低 B.超高的房价 C.广阔的发展空间 D.发展空间小
13.“抢人大战”引发的人口迁移,对迁入地造成的影响是
A.缓解人地矛盾 B.促进经济发展
C.保护生态环境 D.合理利用剩余劳动力
与2014年相比,2015年上海市的常住人口减少了10.41万人,外来常住人口更是减少了14.77万人,这是近20年首次出现的人口负增长,调查发现减少的外来常住人口主要流向上海周边的中小城市,上海市已制定“十三五”期间人口增长由数量型向质量型转变的策略。据此完成以下问题。
14. 导致2015年上海市外来常住人口减少的主要原因是近年来上海市
A. 产业转型升级 B.食品价格大增 C.环境质量下降 D.交通拥堵加重
15. 上海市减少的外来常住人口多流向周边中小城市,主要原因是这些中小城市
①服务设施齐全 ②承接了上海市转移的产业 ③适宜就业机会多 ④生态环境好
A.①③ B. ①④ C. ②③ D.②④
户籍人口是指依法在某地公安户籍管理机关登记了户口的人口,常住人口是指实际居住在某地一定时间(半年以上)的人口。下图示意近十年来我国某直辖市户籍人口与常住人口的数量变化,据此完成以下问题。
16.根据图示资料推测,近十年来该直辖市
A. 外来务工人口多于外出务工人口
B. 老年人口比例逐年下降
C. 劳动力需求数量增加
D. 人口自然增长率逐年增加
17.该直辖市是
A. 北京市 B. 天津市 C. 上海市 D. 重庆市
下图为某城市2016年人口容量木桶效应示意图。读下图,完成下列各题。
18. 就图中而言,决定环境人口容量大小的因素是( )
A. 文化教育 B. 商业服务 C. 土地资源 D. 劳动就业
19. 下列有关当地人口合理容量的说法正确的是( )
A. 人均土地资源越丰富,人口合理容量越小
B. 人均消费水平越高,人口合理容量越小
C. 行政管理功能越完善,人口合理容量越小
D. 医疗卫生水平越先进,人口合理容量越小
读某四国人口金字塔示意图,回答下面小题。
A B C D
20. 目前老龄化最严重的国家是
A. A国 B. B国 C. C国 D. D国
21. 近年来可能有大批移民流入的国家是
A. A国 B. B国 C. C国 D. D国
读消费水平与环境人口容量关系示意图,完成下面小题。
22.下图中,能大致说明消费水平与环境人口容量关系的曲线是( )
A. ① B. ② C. ③ D. ④
23.上海市消费水平高,而环境人口容相对较大,其原因是( )
A. 热量、水资源丰富 B. 位置优越,耕地面积广
C. 矿产丰富,劳动力水平高 D. 科技水平高,对外开放程度高
根据环境人口容量及影响因素,结合所学知识回答下面小题。
24.影响环境人口容量最主要的因素是( )
A. 资源 B. 科技水平 C. 消费水平 D. 对外开放程度
25.下列说法正确的是( )
A. 区域内人口合理容量一般高于环境人口容量
B .区域内环境人口容量会随生活消费水平的提高而提升
- 区域内经济越发达,环境人口容量越高
D.区域对外开放程度越低,越有利于环境人口容量的提升
26..随着人类社会的发展,自然环境对人口分布的影响( )
A. 逐步增强,是主要因素 B. 逐步增强,是基础因素
C. 逐步减弱,甚至没有影响 D. 逐步减弱,仍是基础因素
1850 年,清朝的人口为 4.3 亿。当时的学者汪士铎惊呼:“人多之害,山顶已植黍稷,江中已有洲田,川中已辟老林,苗洞已开深菁,犹不足养……”而今天的中国,不但养活了 13 亿人,人们的生活水平比那 个时代还提高了许多。据此回答下列各题。
27.材料表明影响环境人口容量的重要因素是( )
A. 地区对外开放程度
B. 人口的生活与文化消费水平
C. 科技发展水平
D. 蕴藏的资源数量
28.随着人口不断增加,我国必须进行人口合理容量的估计,其主要意义在于( )
A. 限制高消费现象的产生
B. 制定人口战略和人口政策
C. 规划农业生产的发展规模
D. 帮助贫困地区脱贫致富
读“我国各地的土地生产潜力和最大可能人口密度估算的部分数据”,完成下列问题。
具体地区 | 年生产量(万吨) | 可载人口量 | 最大人口密度(人/平方公里) |
长江中下游 | 88 600 | 22 000 | 395 |
青海、西藏 | 10 000 | 1 000 | 4 |
29.造成两地区土地生产潜力差异的主要原因是( )
①光照 ②地形 ③土壤 ④热量
A. ①② B. ③④ C. ①③ D. ②④
30.青藏地区环境人口承载力的特点是( )
①地域广大,资源丰富,环境人口承载力大 ②地处内陆,气候干旱,环境人口承载力小 ③地理环境“高、寒”,生态脆弱,环境人口承载力小 ④充分利用该地区丰富的太阳辐射能,可提高土地生产潜力和环境人口承载力
A. ①② B. ③④ C. ①③ D. ②④
第Ⅱ卷(综合题,共40分)
31.阅读“A、B两地区基本情况比较表”,完成下列问题。(14分)
| 面积(104km2) | 人口数(万) | 出生率(%) | 死亡率(%) | 人均GDP (美元) | ≥65岁人口所占比重 | |
1995年 | 2005年 | ||||||
A | 28 | 3 000 | 2 500 | 2.3 | 0.8 | 1 000 | 6% |
B | 1.6 | 1 500 | 2 000 | 0.9 | 1.1 | 5 000 | 11% |
(1)B地的人口自然增长率为__________%,其人口增长模式为____________,其死亡率比A高的最主要原因是_________________________________________________________。(6分)
(2)A、B之间的人口流动方向主要是A→B,其最可能的原因是( )(2分)
A.自然环境 B.经济
C.家庭婚姻 D.求学
(3)A、B两地中“多子多福”观念较严重的可能是____________地。(2分)
(4)简述人口迁移可能对迁入地带来的影响(有利,不利两方面)。(4分)
32.阅读材料,完成下列各题。(10分)
材料一 《广东省基本公共服务均等化规划纲要(2009~2020)》率先在全国提出实施公共服务人口迁移策略,即促进人口由农村向城市转移,由欠发达地区向珠三角地区迁移,以减轻欠发达地区基本公共服务财政负担,从而缩小城乡间、区域间基本公共服务差距。
材料二 全国前5位人口流入大省及其人口流出地排序。
全国前 5位人口 流入省 | 第1位 人口 流出地 | 第2位 人口 流出地 | 第3位 人口 流出地 | 第4位 人口 流出地 | 第5位 人口 流出地 |
广东 | 湖南 | 四川 | 广西 | 江西 | 湖北 |
江苏 | 安徽 | 四川 | 浙江 | 河南 | 贵州 |
浙江 | 江西 | 安徽 | 四川 | 贵州 | 湖北 |
M省 | 黑龙江 | 吉林 | 河南 | 安徽 | 江苏 |
四川 | 重庆 | 广东 | 云南 | 浙江 | 新疆 |
(1)《广东省基本公共服务均等化规划纲要》的实施( )(2分)
A.阻碍劳动力向珠三角迁移
B.造成城乡、地区之间差距扩大
C.促进人口合理流动,有利于配置服务设施
D.避免城市产生交通拥挤、居住条件差等问题
(2)下列叙述正确的是( )(2分)
A.广东省的流入人口全部来自邻省
B.四川省既是人口流入大省,也是人口流出大省
C.人口流出较多的省均位于中西部地区
D.全国流入人口前5位的省份均在东部地区
(3)M省流入的人口受历史渊源影响明显,M省最有可能是( )(2分)
A.福建 B.海南 C.山东 D.广西
(4)简述我国大规模跨省区人口迁移对人口迁出地区的影响(有利,不利两方面)。(4分)
33.结合材料及图回答下列问题。(16分)
中新网12月31日电 据美国《侨报》报道,美国人口普查局29日预计,2010年1月1日,美国总人口将达3亿零840万人,比上年增加260万多人,人口增长率为0.9%。美国每8秒钟有一人出生,每12秒钟有一人死亡,每14秒钟净增一个人。很多人关注的不仅是人口的增长,还有美国人口增长对环境的影响。英国《独立报》指出:对支撑地球生命的自然体系来说,美国人口的快速增长显然不是什么好事。
甲
乙
(1)由图甲可以看出美国人口的增长除自然增长外还是由________________所致,这种方式的人口增长的主要原因是 。(4分)
(2)美国人口构成的变化对美国积极的影响是( )(2分)
A.交通通达性提高 B.文化多样化
C.劳动力数量减少 D.自由活动空间增大
(3)影响环境承载力的因素主要有________、科技、地区开放程度、____________等。(4分)
(4)近年来,美国老年人口主要向________地区迁移,试分析其主要原因(推力,拉力两方面)。(6分)
【参考答案】
一、选择题(每题2分,共60分)
1 | 2 | 3 | 4 | 5 | 6 | 7 | 8 | 9 | 10 | 11 | 12 | 13 | 14 | 15 |
B | D | C | B | D | B | C | D | A | B | A | D | B | A | C |
16 | 17 | 18 | 19 | 20 | 21 | 22 | 23 | 24 | 25 | 26 | 27 | 28 | 29 | 30 |
C | D | D | B | D | B | D | D | A | C | D | C | B | D | B |
二、综合题(共40分)
31.(1)-0.2 现代型 老年人口比重大
(2)B (3)A
(4)有利:①弥补劳动力不足,促进资源开发与社会经济发展;②先进的技术和人才流入;③推动城市化发展。(答对一条即可)
不利:①加剧生态环境问题;②给城市造成巨大的压力,带来就业困难、交通拥挤、居住困难等问题。(答对一条即可)
32.(1)C (2)B (3)C
(4)有利方面:转移农村剩余劳动力,缓解人口对土地的压力,有利于农业产业结构调整;增加了迁出地经济收入,加强了与外界的交流等。(答对一条即可)
不利方面:造成劳动力与人才队伍的大量流失;产生社会问题,如留守儿童教育与老年人赡养问题等。(答对一条即可)
33. (1)国际人口迁移(或“机械增长”) 美国经济发达,生产力水平高,吸引大量移民迁入
(2)B
(3)资源 人类文化和消费水平(二写一即可)
(4)南方(阳光地带) 东北部地区环境污染严重,而南方阳光地带气候宜人,环境优美,适宜人类居住。

