初中地理人教版 (新课标)七年级上册第一章 地球和地图综合与测试单元测试同步测试题
展开姓名: 班级: 座号:
一、单选题(共10题;共20分)
1.位于南回归线以北的热量带有( )
A. 热带 B. 热带、北温带、北寒带 C. 北温带、北寒带 D. 北温带和南寒带
2.地球极半径约是( )
A. 6357千米 B. 6378千米 C. 40000千米 D. 50000千米
3.地球的最大周长约为( )
A. 6371千米 B. 5.1亿千米 C. 4万千米 D. 6万千米
4.王小刚到南美洲厄瓜多尔首都基多赤道纪念碑旅游时,两脚跨在赤道地标两侧,张开双手表示南纬和北纬,顺着其双手方向南和向北纬线长度的变化规律是( )
A. 没有变化 B. 逐渐变长 C. 逐渐变短 D. 变化无规律
5.今天,沈阳地区的昼夜长短情况是( )
A. 昼长夜短 B. 昼短夜长 C. 昼夜等长 D. 昼最短,夜最长
6.把地球划分为东、西半球的两条经线是( )
A. 20°W 和 160°E B. 20°E 和 160°W C. 0°和 180° D. 60°W 和 120°E
7.下列现象中,由地球公转引起的是( )
A. 太阳每天东升西落 B. 不同的地方出现了天气变化
C. 昼夜交替 D. 不同的地方有不同的季节变化
8.以下哪种地图采用小比例尺( )
A. 城市交通图 B. 军用地图 C. 工程用图 D. 世界地图
9.把比例尺十万分之一的地图放大1倍,那么( )
A. 新图的比例尺为1∶200 000 B. 新图的图幅面积是原图的两倍
C. 新图1厘米代表实际距离的2 000米 D. 新图的图幅是原图的4倍
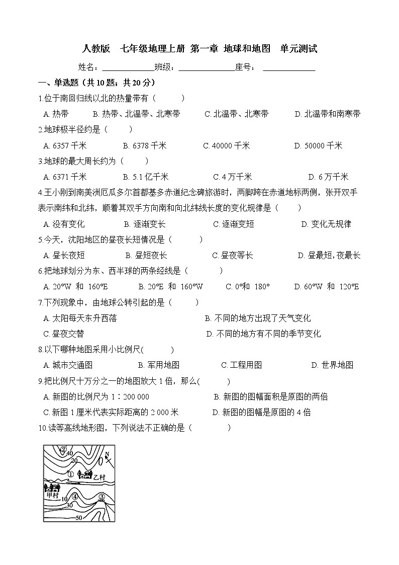
10.读等高线地形图,下列说法不正确的是( )
A. ①处的海拔低于②处20米 B. ③处地形为陡崖
C. ④处地形为山脊 D. 甲村位于乙村的西北方向
二、判断题(共5题;共10分)
1. 比例尺、方向和图例是地图的“语言”。( )
2. 6月22日前后,太阳光直射在南回归线上,这一天称为夏至日。( )
3. 昼夜长短的季节变化是由于地球的自转运动产生的地理现象。( )
4. 淮北市楼顶的太阳能热水器面向南方,主要是为了获得更多的热量( )
5. 赤道是东西半球的分界线。( )
三、填空题(共5题;共9分)
1. 地球表面积是________ 亿平方千米.
2. 纬线的方向指向________,经线的方向指向________。
3. 地球自转一周的时间为 ________小时,产生的自然地理现象是 ________。
4. 在等高线地形图上,可以判断坡度的陡缓,坡度陡的地方,等高线________ ;坡缓的地方,等高线________。
5. 地面某个地点高出海平面的垂直距离叫________。把海拔高度相同的点连接成线就是________线。
四、问答题(共12分)
下面两幅图,一幅是中国地图A,另一幅是北京地图B.根据两幅图填写表格.
五、综合题(共2题;共34分)
1. 读某地区等高线地形图,完成下列问题。
(1)地形部位名称:A ________ B ________
(2)有人认为C处是一座火山,请你从图中找出支持这种说法的依据
(3)写出图中河流干流D的大致流向________ ;本区的河流①、②、③、④中,河水流速最快的是________ 。
(4)从改善生态环境出发,本区最适合大力发展的产业是( )
A.畜牧业 B.种植业 C.渔业 D.林业
(5)分析说明甲地居民点的形成条件。
2. 读东西半球图,完成下列问题。
(1)跨经度最广的大洋是________洋,其周围大洲中面积最小的是________洲。
(2)本初子午线穿过的大洲是________洲和________洲.本初子午线与赤道的交点位于________(东或西)半球。
(3)南美洲与B洲的界线是________。亚洲与欧洲的分界线:________、________、________、________、________、________。
(4)德国科学家魏格纳,他从________洋的两岸轮廓相似而得到启示,创立了大陆漂移假说。
(5)填出下列地理事物的名称:A________,B________,C________,D________。
六、材料分析题(共15分)
1.阅读图文材料,回答下列问题。
材料一 深秋的周末,东北风带来了阵阵凉意,但这丝毫影响不了家住美丽小城--滨海市的小明、小畅、小佳的好心情,他们相约去湖滨公园划船游玩。
材料二“滨海市区略图”。
(1)图中①、②、③三处分别是小明、小畅、小佳的家,你能根据地图提供的信息,分别用简要的语言描述一下他们的具体位置吗?
(2)图中铁路的走向大致是________方向。火车站在宾馆的________方向。
(3)三位同学相约在湖泊西南方向的运动场附近会合,这个运动场指的是________ (填代号)。
(4)如果三位同学划船保持每分钟20米的速度,从A处到B处需要多长时间?
(5)他们计划下周末去郊外的山地进行越野活动,事先需要设计行动方案,他们应该选择什么样的地图?
答案
一、
1. B 2. A 3. C 4. C 5. A 6. A 7. D 8. D 9. D 10. A
二、
1. √ 2. × 3. × 4. √ 5. ×
三、
1. 5.1
2. 东西;南北
3. 24;昼夜交替
4. 密集;稀疏
5. 海拔;等高线
四、
五、
1. (1)陡崖;鞍部
(2)山顶等高线数值向内递减,山顶有洼地(或盆地),可能是火山口
(3)从西北向东南流;④
(4)D
(5)地形平坦,土地面积广;靠近河流,水源丰富;交通便利。
2. (1)北冰;欧
(2)欧;非;东
(3)巴拿马运河;乌拉尔山;乌拉尔河;里海;大高加索山脉;黑海;土耳其海峡
(4)大西
(5)亚洲;北美洲;非洲;南美洲
六、(1)小明家位于火车站的正西方向,小畅家位于火车站的正东方向,小佳家位于火车站的正南方向
(2)南北;东北
(3)a
(4)45分钟
(5)滨海地形图 比例尺大或小
表示范围的大或小
表示内容的详或略
A图
B图
比例尺大或小
表示范围的大或小
表示内容的详或略
A图
小
大
略
B图
大
小
详
中图版七年级上册第二节 地图随堂练习题: 这是一份中图版七年级上册第二节 地图随堂练习题,共8页。
中图版七年级上册第二节 地图单元测试当堂达标检测题: 这是一份中图版七年级上册第二节 地图单元测试当堂达标检测题,共18页。
人教版 (新课标)七年级上册第一章 地球和地图综合与测试单元测试同步训练题: 这是一份人教版 (新课标)七年级上册第一章 地球和地图综合与测试单元测试同步训练题,共10页。试卷主要包含了选择题,综合题等内容,欢迎下载使用。

