2018-2019学年湖南省郴州市湘南中学高二上学期期中考试化学(理)试题 Word版
展开2018-2019学年湖南省郴州市湘南中学高二上学期期中考试化学试卷(理科)
时间:90分钟 总分:100分
命题人:吴秋元 审题人:黄红劳
一、单选题(共44分,22小题)
1、氢能是一种既高效又干净的新能源,发展前景良好,用氢作能源的燃料电池汽车备受青睐。氢能具有的优点包括( )
①原料来源广 ②易燃烧、热值高 ③储存方便 ④制备工艺廉价易行
A. ①② B. ①③ C. ③④ D. ②④
2、下列说法不正确的是( )
A. 在化学反应进行的过程中放出或吸收的热量称为反应热
B. 在稀溶液中,1 mol酸跟1 mol碱发生中和反应所放出的热量叫做中和热
C. 对于吸热反应,反应物所具有的总能量总是低于生成物所具有的总能量
D. 在101 kPa时,1mol物质完全燃烧生成稳定氧化物时,所放出的热量叫做该物质的燃烧热
3、已知热化学方程式:SO2(g)+O2(g)SO3(g) ΔH=﹣98.32 kJ·,在容器中充入2 mol SO2和1 mol O2充分反应,最终放出的热量为( )
A. 196.64 kJ B. 196.64 kJ· C. <196.64 kJ D. >196.64 kJ
4、关于中和热的测定实验,下列说法正确的是 ( )
A. 为了使反应进行的更完全,可以使酸或碱适当过量
B. 为了使反应充分,可以向酸(碱)中分次加入碱(酸)
C. 中和热为一定值,实验结果与所用酸(碱)的用量和种类均无关
D. 用铜丝代替玻璃棒搅拌,会使中和热测定值偏大
5、2011年7月21日,世界各国领导人在南非德班共同商讨应对气候变化的道路﹣﹣“拯救人类的最后机会”。要想节能减排下列属于新能源是( )
①天然气 ②煤 ③石油 ④水能 ⑤太阳能 ⑥地热能 ⑦风能 ⑧氢能
A. ①②③④ B. ⑤⑥⑦⑧ C. ③④⑤⑥ D. 除①②外
6、已知热化学方程式2H2(g)+O2(g)====2H2O(l)ΔH1=-571.6 kJ·,则关于热化学方程式2H2O(l)====2H2(g)+ O2(g)ΔH2=?的说法正确的是( )
A. 热化学方程式中化学计量数表示分子数 B. 该反应ΔH2大于零
C. 该反应ΔH2=﹣571.6 kJ· D. 该反应与上述反应属于可逆反应
7、下列反应既属于氧化还原反应,又是吸热反应的是 ( )
A. 铝片与稀盐酸的反应 B. Ba(OH)2•8H2O与NH4Cl的反应
C. 灼热的炭与CO2的反应 D. 甲烷在氧气中的燃烧反应
8、已知H2O2在催化剂作用下分解速率加快,其能量随反应进程的变化如下图所示。下列说法正确的是( )
A. 加入催化剂,减小了反应的热效应 B. 加入催化剂,可提高H2O2的平衡转化率
C. H2O2分解的热化学方程式:H2O2====H2O+O2+Q
D. 反应物的总能量高于生成物的总能量
9、对于反应4Fe(OH)2(s)+O2(g)+2H2O(l)===4Fe(OH)3(s) ΔH=﹣444.3 kJ·mol-1,在常温常压下能自发进行,对反应的方向起决定作用的是( )
A. 焓变 B. 温度 C. 压强 D. 熵变
10、图中的曲线是表示其他条件一定时,2NO(g)+O2(g) 2NO2(g) ΔH<0反应中NO的转化率与温度的关系曲线,图中标有a、b、c、d四点,其中表示未达到平衡状态,且v正>v逆的点是( )
A. a点 B. b点 C. c点 D. d点
11、高温下,某反应达到平衡,平衡常数K=。恒容时,温度升高,H2浓度减小。下列说法正确的是( )
A. 该反应的焓变为正值 B. 恒温下,增大压强,H2浓度一定减小
C. 升高温度,逆反应速率减小 D. 该反应的化学方程式为CO+H2OCO2+H2
12、反应X(g)+Y(g)2Z(g) ΔH<0,达到平衡时,下列说法正确的是( )
A. 减小容器体积,平衡向右移动 B. 加入催化剂,Z的产率增大
C. 增大c(X),X的转化率增大 D. 降低温度,Y的转化率增大
13、下图中曲线a表示放热反应X(g)+Y(g)Z(g)+N(s)进行过程中X的转化率随时间变化的关系,若只改变一个起始条件,使反应过程按b曲线进行,可采取的措施是( )
A. 升高温度 B. 加大X的投入量 C. 使用催化剂 D. 缩小体积
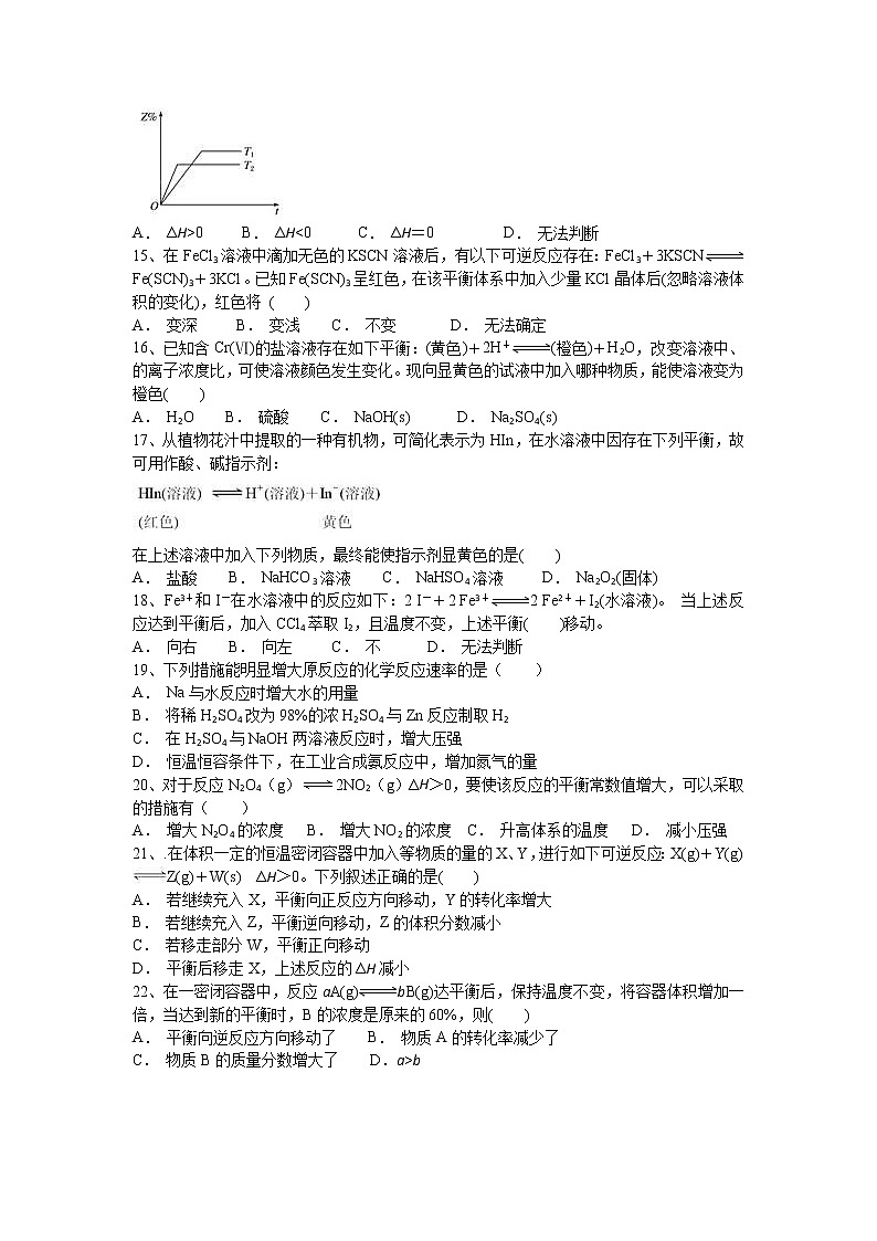
14、已知反应:X+3Y2Z,建立平衡后改变条件Z的百分含量变化如图,则判断正确的是 ( )
A. ΔH>0 B. ΔH<0 C. ΔH=0 D. 无法判断
15、在FeCl3溶液中滴加无色的KSCN溶液后,有以下可逆反应存在:FeCl3+3KSCNFe(SCN)3+3KCl。已知Fe(SCN)3呈红色,在该平衡体系中加入少量KCl晶体后(忽略溶液体积的变化),红色将 ( )
A. 变深 B. 变浅 C. 不变 D. 无法确定
16、已知含Cr(Ⅵ)的盐溶液存在如下平衡:(黄色)+2H+(橙色)+H2O,改变溶液中、的离子浓度比,可使溶液颜色发生变化。现向显黄色的试液中加入哪种物质,能使溶液变为橙色( )
A. H2O B. 硫酸 C. NaOH(s) D. Na2SO4(s)
17、从植物花汁中提取的一种有机物,可简化表示为HIn,在水溶液中因存在下列平衡,故可用作酸、碱指示剂:
在上述溶液中加入下列物质,最终能使指示剂显黄色的是( )
A. 盐酸 B. NaHCO3溶液 C. NaHSO4溶液 D. Na2O2(固体)
18、Fe3+和I-在水溶液中的反应如下:2 I-+2 Fe3+2 Fe2++I2(水溶液)。 当上述反应达到平衡后,加入CCl4萃取I2,且温度不变,上述平衡( )移动。
A. 向右 B. 向左 C. 不 D. 无法判断
19、下列措施能明显增大原反应的化学反应速率的是( )
A. Na与水反应时增大水的用量
B. 将稀H2SO4改为98%的浓H2SO4与Zn反应制取H2
C. 在H2SO4与NaOH两溶液反应时,增大压强
D. 恒温恒容条件下,在工业合成氨反应中,增加氮气的量
20、对于反应N2O4(g)2NO2(g)ΔH>0,要使该反应的平衡常数值增大,可以采取的措施有( )
A. 增大N2O4的浓度 B. 增大NO2的浓度 C. 升高体系的温度 D. 减小压强
21、.在体积一定的恒温密闭容器中加入等物质的量的X、Y,进行如下可逆反应:X(g)+Y(g)Z(g)+W(s) ΔH>0。下列叙述正确的是( )
A. 若继续充入X,平衡向正反应方向移动,Y的转化率增大
B. 若继续充入Z,平衡逆向移动,Z的体积分数减小
C. 若移走部分W,平衡正向移动
D. 平衡后移走X,上述反应的ΔH减小
22、在一密闭容器中,反应aA(g)bB(g)达平衡后,保持温度不变,将容器体积增加一倍,当达到新的平衡时,B的浓度是原来的60%,则( )
A. 平衡向逆反应方向移动了 B. 物质A的转化率减少了
C. 物质B的质量分数增大了 D.a>b
二、非选择题(共56分,每空2分)
23、(14分)(1)1.00 L 1.00 mol·L-1H2SO4溶液与2.00 L 1.00 mol·L-1NaOH溶液完全反应,放出114.6 kJ热量,表示其中和热的热化学方程式为_________________________ 。
(2)已知16 g固体硫完全燃烧时放出148.4 kJ的热量,写出表示硫的燃烧热的热化学方程式:
。
(3)图一是NO2和CO反应生成CO2和NO过程中能量变化示意图,分析图中信息,回答下列问题:
请写出NO2和CO反应的热化学方程式: 。在反应体系中加入催化剂,E1 (填“增大”“减小”或“不变”)ΔH 。
(4)超音速飞机在平流层飞行时,尾气中的NO会破坏臭氧层。科学家正在研究利用催化技术将尾气中的NO和CO转变成CO2和N2,化学方程式为2NO+2CO2CO2+N2。反应在常温下能够自发进行,则反应的ΔH________(填“>”“<”或“=”)0。
(5)用钌的配合物作催化剂,一定条件下可直接光催化分解CO2,发生反应:2CO2(g)===2CO(g)+O2(g),该反应的ΔS________(填“>”“<”或“=”)0。
24、(14分)
(1)根据如图回答问题:
①在2 min内用A,C表示的化学反应速率分别为 、 。
②该反应的化学方程式是________________________________________________________。
(2)在容积为2 L的密闭容器中进行如下反应:A(g)+2B(g)3C(g)+nD(g),开始时A为4 mol,B为5 mol;5 min后达到化学平衡,此时C的物质的量为3 mol,用D表示的化学反应速率v(D)为0.2 mol·L-1• min-1。
①5 min末B的物质的量浓度为 ,A的转化率为 。
②化学方程式中n值为 。
③该反应在此温度下的平衡常数K= (填数值)。
25、(1)现有反应aA(g)+bB(g)pC(g),达到平衡后,当升高温度时,B的转化率变大;当减小压强时,混合体系中C的质量分数也减小,则:
①该反应的逆反应是________热反应,减压时,A的质量分数________(填“增大”“减小”或“不变”)
②若加入B(体积不变),则A的转化率________,
③若升高温度,则平衡时,B、C的浓度之比将________。
(2)一定条件下,反应室(容积恒定为2 L)中有反应:A(g)+2B(g)C(g)。
能说明上述反应达到平衡状态的是________(填字母,下同)。
A.反应中A与B的物质的量浓度之比为1∶2 B.混合气体总物质的量不再变化
C.混合气体的密度不随时间的变化而变化 D.2v正(A)=v逆(B)
1 mol A(g)与2 mol B(g)在催化剂作用下在反应室反应生成C(g),A的平衡转化率与温度、压强的关系如图所示:
①p1________(填“<”、“>”或“=”)p2,
②下列措施中一定能使c(C)/c(A)增大的是________。
A.升高温度 B.恒温恒容再充入A
C.恒温恒容再充入B D.恒温恒容再充入1 mol C
26、(14分)回答有关中和反应的问题:
(1)如图装置中缺少的仪器名称是________,碎泡沫塑料的作用 。
(2)用相同浓度和体积的氨水(NH3·H2O)代替NaOH溶液进行上述实验,测得的中和热的数值会________(填“偏大”、“偏小”或“无影响”)。
(3).某研究小组将V1mL 1.0 mol·L-1HCl溶液和V2mL未知浓度的NaOH溶液混合均匀后测量并记录溶液温度,实验结果如图所示(实验中始终保持V1+V2=50 mL)。回答下列问题:
研究小组做该实验时环境温度________(填“高于”、“低于”或“等于”)22℃,判断的依据是
;V1∶V2=________时,酸碱恰好完全中和,此反应所用NaOH溶液的浓度应为______ mol·L-1。
湘南中学2018年下期期中考试A
高二化学答案(理科)
1~5:ABCAB 6~10:BCDAC 11~15:ADCBC
16~20:BBADC 21~22:AC
23、(1)、(2)、(3)热化学方程式略
(3)减少;不变。
(4)<
(5)>
24、(1)2mol/Lmin 3mol/Lmin 2A+3B=3C
(2)1.5mol/L 25% 2 1
25、(1)放 增大 增大 减小
(2)BD < CD
26、(1)环形玻璃搅拌器;保温,防止热量散失
(2)减小
(3)低于;加入5mlNaOH后,温度才达到22度;
3:2 1.5

