还剩18页未读,
继续阅读
2017-2018学年浙江省杭州市西湖高级中学高二上学期12月月考化学试题 解析版
展开
浙江省杭州市西湖高级中学2017-2018学年高二12月月考
化学试题
1. 下列说法正确的是
A. 在配制一定物质的量浓度溶液的实验中量筒是必需仪器
B. 实验室中,盛装NaOH 溶液的试剂瓶用橡皮塞
C. 某未知液中加入稀NaOH溶液,没有产生使湿润的红色石蕊试纸变蓝的气体,则该未知液中不含NH4+
D. 用pH试纸测定某溶液的pH时,需预先用蒸馏水湿润pH 试纸
【答案】B
【解析】A.由浓溶液配制稀溶液,可用量筒,但如用固体配制溶液,可不用量筒,选项A错误;B.氢氧化钠可腐蚀玻璃,如用玻璃塞,易被腐蚀,则应用橡皮塞,选项B正确;C.氨气易溶于水,稀溶液不生成氨气,应用浓氢氧化钠溶液,选项C错误;D.为防止实验误差,pH不能事先湿润,选项D错误。答案选B。
2. 下列图示变化为吸热反应的是
A. A B. B C. C D. D
【答案】A
【解析】A 、反应物的总能量小于生成物的总能量,是吸热反应,A 正确。B 、反应物的总能量大于生成物的总能量是放热反应,B错误。C、浓硫酸溶于水虽放出热量,但其是物理变化,不属于放热反应,C错误。D、稀盐酸与锌反应放出热量,是放热反应,D错误。正确答案为A
点睛:判断一个反应是吸热反应还是放热反应,必须先判断其是否是化学反应。
3. 4P(红磷s) P4(白磷s);△H=+17kJ·mol-1根据以上方程式,下列推论正确的是
A. 当lmol白磷转变成红磷时放出17kJ热量
B. 当4g红磷转变成白磷时吸收17kJ热量
C. 正反应是一个放热反应
D. 白磷热稳定性比红磷大
【答案】A
【解析】试题分析:根据热化学方程式可知:每有4mol红磷发生反应,会产生1mol白磷,同时吸收热量17kJ,A.则当lmol白磷转变成红磷时是上述过程的相反过程,放出17kJ热量,正确。B.热化学方程式的系数只表示物质的量,不能表示质量,错误。C.正反应是一个吸热反应,错误。D.红磷转化为白磷时吸收热量,白磷的能量高。物质含有的能量越高,物质的稳定性就越弱。所以白磷热稳定性比红磷小,错误。
考点:考查热化学方程式的含义及应用的知识。
4. 为了测定中和反应的反应热,计算时至少需要的数据是
①酸的浓度和体积 ②碱的浓度和体积 ③比热容 ④反应后溶液的质量 ⑤生成水的物质的量 ⑥反应前后溶液温度变化 ⑦操作所需的时间
A. ①②③⑥ B. ①③④⑥ C. ③④⑤⑥ D. 全部
【答案】A
【解析】试题分析:根据反应热的计算公式△H=Q=-cm△T可知,酸碱反应的中和热计算时,至少需要的数据有:比热容c、反应后溶液的质量以及生成水的物质的量m、反应前后温度,根据反应前后的温度获得反应前后温度变化△T,选项C符合题意.
考点:测定酸碱中和反应的中和热
5. 反应 A+B →C(△H <0)分两步进行 ① A+B→X (△H >0) ② X→C(△H <0)下列示意图中,能正确表示总反应过程中能量变化的是
A. B.
C. D.
【答案】D
【解析】试题分析:由反应 A+B→C(△H>0)分两步进行:①A+B→X(△H<0),②X→C(△H>0)由A+B→C(△H>0)是吸热反应,A和B的能量之和小于C;由①A+B→X (△H<0)可知这步反应是放热反应,故X的能量小于A+B;由②X→C(△H>0)可知这步反应是吸热反应,故X的能量小于C;所以图象A符合,故选A。
考点:考查了化学能与热能的相互转化的相关知识。
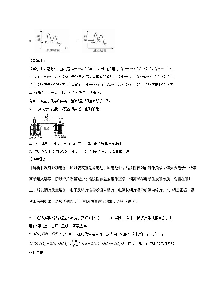
6. 下列关于右图所示装置的叙述,正确的是
A. 铜是阳极,铜片上有气泡产生 B. 铜片质量逐渐减少
C. 电流从锌片经导线流向铜片 D. 铜离子在铜片表面被还原
【答案】D
........................
C、电流从铜片沿导线流向锌片,选项C错误; D、铜离子得电子被还原生成铜单质,附着在铜片上,选项D正确。答案选D。
7. 镍镉可充电电池在现代生活中有广泛应用,它的充放电反应按下式进行:,由此可知,该电池放电时的负极材料是
A. B. C. D.
【答案】C
【解析】总反应式是Cd+2NiOOH+2H2O Cd(OH)2+2Ni(OH)2,由方程式可知,放电时,Cd元素化合价升高,被氧化,在原电池负极上发生氧化反应,则Cd为原电池的负极。答案选C。
点睛:本题考查原电池的电极的反应式,注意根据化合价的变化判断原电池的正负极电极反应。根据总反应式结合化合价的变化判断被氧化和被还原的物质,原电池中负极发生氧化反应,以此解答。
8. 右图是电解CuCl2溶液的装置,两个电极是石墨电极,则下列有关判断正确的是
A. a为负极、b为正极 B. a为阳极、b为阴极
C. 电解过程中,Cl-浓度不变 D. 电解过程中,d电极质量增加
【答案】D
【解析】A.由电流方向可知a为正极,b为负极,A错误;B.a、b为电源的两极,为正极、负极,B错误;C.电解时阳极发生氧化反应,氯离子被氧化生成氯气,则氯离子浓度降低,C错误;D.阴极发生还原反应,铜离子被还原生成铜,则d电极质量增加,D正确,答案选D。
9. 下列有关生活生产中的叙述合理的是
A. 水库的钢闸门与电源负极相连以防止其生锈,该法即牺牲阳极的阴极保护法
B. 明矾和漂白粉用于自来水的净化和杀菌消毒,两者的作用原理相同
C. 铜的精炼工业和电镀铜工业,均可采用CuSO4溶液做电解质溶液
D. 工业上合成氨采用500℃左右的温度,其原因是适当加快NH3 的合成速率,催化剂在500℃左右时其活性最好,且能提高H2的转化率
【答案】C
【解析】A、水库的钢闸门与电源负极相连以防止其生锈,此时铁作阴极,该法为外接电源的阴极保护法,选项A错误;B、明矾中的铝离子在水中水解生成氢氧化铝胶体能吸附水中的悬浮颗粒,从而起到净水作用,但是明矾没有强氧化性不能杀菌消毒,漂白粉有强氧化性能用于自来水的杀菌消毒,选项B错误;C、铜的精炼中粗铜为阳极,纯铜为阴极,硫酸铜溶液为电解质溶液,电镀铜时待镀金属为阴极,铜为阳极,硫酸铜溶液为电镀液,选项C正确;D、催化剂只能改变化学反应速率,但不能使化学平衡移动,故不能提高氢气的转化率,选项D错误。答案选C。
10. 活化分子是衡量化学反应速率快慢的重要依据,下列说法中不正确的是
A. 增大压强,可使活化分子数增多,反应速率加快
B. 增大反应物的浓度,可使单位体积内活化分子数增多,反应速率加快
C. 能够发生有效碰撞的分子一定是活化分子
D. 升高温度,使单位体积内活化分子百分数大大增加
【答案】A
【解析】试题分析:A选项错误,增大压强能够使活化分子浓度增大,活化分子数目不变。B选项正确,反应物浓度增大,活化分子数增大。C选项争取,发生有效碰撞的前提必须是活化分子。D选项,正确。温度升高,内能增大,可以使活化分子数增大。
考点:化学反应速率影响因素、活化分子定义。
11. 可逆反应2SO2(g) +O2(g)2SO3(g)在不同条件下的反应速率如下,其中反应速率最快的是
A. υ(SO2) =0.5mol/(L•s) B. υ(O2) =1mol/(L•min)
C. υ(SO3) =0.6mol/(L•s) D. υ(O2) =0.4mol/(L•s)
【答案】B
【解析】试题分析:比较用不同物质表示的反应速率相对大小时:①看单位是否统一;②是若单位不统一,转化成同一单位,不同物质表示时转化成用同一物质表示或转化该反应化学反应速率(方法是除以该物质前的化学计量数);③比较数值的大小。
考点:考查化学反应速率的大小比较。
12. 反应:NO+CO2NO2+CO在密闭容器中进行,下列条件能加快该反应速率的是
A. 缩小体积使压强增大 B. 降低温度
C. 体积不变充入He气使压强增大 D. 压强不变充入N2使体积增大
【答案】A
【解析】A.缩小体积使压强增大,浓度增大,单位体积活化分子数目增大,反应速率增大,选项A正确;B.降低温度,活化分子百分数减小,反应速率减小,选项B错误;C.体积不变充入He气使压强增大,但参加反应气体的浓度不变,则反应速率不变,选项C错误;D.压强不变充入N2使体积增大,参加反应气体的浓度减小,则反应速率减小,选项D错误。答案选A。
点睛:本题考查影响反应速率的因素,影响化学反应速率的条件有温度、浓度、压强以及催化剂等因素,注意CD为易错点,注意压强增大时浓度必须增大,否则反应速率不会增大。
13. 等温等压过程在低温下不能自发进行,而在高温下可自发进行的条件是
A. △H<0, △S<0 B. △H>0, △S<0 C. △H<0, △S>0 D. △H>0, △S>0
【答案】D
【解析】化学反应能否自发进行,取决于焓变和熵变的综合判据,当△G=△H-T△S<0时,反应能自发进行;当△H<0,△S>0时,△G=△H-T△S<0,在室温一定能自发进行;而△H>0,△S<0时不能自发进行;△H>0,△S>0时,在室温下不能自发进行,在高温下能自发进行;答案选D。
14. 在一定温度下,向a L密闭容器中加入1 mol X气体和2 mol Y气体,发生如下反应:
X(g)+2Y(g)2Z(g),不能作为反应达到平衡的标志是
A. 容器内压强不随时间变化 B. 容器内各物质的浓度不随时间变化
C. 容器内X、Y、Z的浓度之比为1∶2∶2 D. 单位时间消耗0.1 mol X同时消耗0.2 mol Z
【答案】C
【解析】A.反应前后气体的体积不等,当达到平衡状态时,压强不变,能作为反应达到平衡的标志,选项A不选;B、容器内各物质的浓度不随时间变化,说明反应已达平衡状态,选项B不选;C、容器内某瞬间可能达到X、Y、Z的浓度之比为1∶2∶2的特殊情况,但不能说明反应达到平衡状态,选项C选;D、X消耗的速率与Z消耗的速率按化学反应计量数之比,则正逆反应速率相等,达到平衡状态,选项D不选。答案选C。
点睛:本题考擦好化学平衡的状态的判断,本题注意把握反应方程式的特点,以判断压强是否可作为判断的依据。反应:X(g)+2Y(g)2Z(g),反应前后气体的体积不等,当达到平衡状态时,正逆反应速率相等,各物质的浓度不变,压强不变。
15. 合成氨所需的氢气可用煤和水作原料经多步反应制得,其中的一步反应为CO(g)+ H2O(g) CO2(g) + H2(g) ΔH<0反应达到平衡后,为提高CO的转化率,下列措施中正确的是
A. 增加压强 B. 降低温度 C. 增大CO 的浓度 D. 更换催化剂
【答案】B
【解析】试题分析:提高CO的转化率可以让平衡正向进行即可,A、增加压强,该平衡不会发生移动,故A错误;B、降低温度,化学平衡向着放热方向即正向进行,故B正确;C、增大CO的浓度,化学平衡向着正方向进行,但是一氧化碳的转化率降低,故C错误;D、催化剂不会引起化学平衡的移动,故D错误;故选B。
考点:考查了化学平衡移动原理的相关知识。
视频
16. 下物质分类组合正确的是
A
B
C
D
强电解质
HBr
FeCl3
H3PO4
Ca(OH)2
弱电解质
HF
HCOOH
BaSO4
HI
非电解质
CCl4
Cu
H2O
C2H5OH
A. A B. B C. C D. D
【答案】A
【解析】A、HBr为强酸,属于强电解质,HF为弱酸,属于弱电解质,CCl4为非电解质,选项A正确;B、Cu为单质,既不是电解质也不是非电解质,选项B错误;C、H3PO4、BaSO4、H2O依次为弱电解质、强电解质、弱电解质,选项C错误;D、Ca(OH)2、HI、C2H5OH依次为强电解质、强电解质、非电解质,选项D错误。答案选A。
点睛:本题考查电解质与非电解质、强电解质与弱电解质的判断。解此类题要注意准确理解概念。电解质、非电解质研究的对象为化合物,单质和化合物既不是电解质也不是非电解质,电解质包括的物质有酸、碱、盐、水、活泼金属氧化物,强电解质包括强酸、强碱和绝大多数盐,弱电解质包括弱酸、弱碱和水。
17. 下列各式中,属于正确的电离方程式的是
A. HCO3- + H2O H2CO3 + OH- B. HCO3- +OH- ==== H2O + CO32-
C. NH3 + H+ === NH4+ D. NH3·H2O NH4+ + OH-
【答案】D
【解析】试题分析:A、HCO3-的电离,连接符号为可逆号,HCO3-CO32-+ H+,错误;B、HCO3- +OH- = H2O + CO32-为碳酸氢钠与氢氧化钠反应的离子方程式,错误;C、NH3+ H+= NH4+为氨气与强酸反应的离子方程式,错误;D、NH3·H2ONH4++ OH-为一水合氨的电离方程式,正确。
考点:考查电离方程式的书写。
18. 常温下c(H+)最小的是
A. pH=0的溶液 B. 0.04 mol·L-1 H2SO4
C. 0.5 mol·L-1 HCl D. 0.05 mol·L-1的HNO3
【答案】D
【解析】试题分析:A、常温下pH=0的溶液中氢离子浓度为1mol/L;B、硫酸为强电解质,0.04 mol•L-1H2SO4溶液中氢离子浓度为:0.04mol/L×2=0.08mol/L;C、氯化氢为强电解质,0.5mol/L的氯化氢溶液中,氢离子浓度为0.5mol/L;D、醋酸为弱酸,0.05mol/L的醋酸溶液中,氢离子浓度一定小于0.05mol/L;根据分析可知,溶液中氢离子浓度最大的为A,该溶液的pH最小,故选A。
考点:考查了溶液酸碱性与溶液pH的关系的相关知识。
19. 已知25 ℃ 时,0.1 mo1·L-1某一元酸HA在水中有0.1%发生电离,下列叙述正确的是
A. 该溶液的pH=3
B. 升高温度,溶液的pH增大
C. 此酸的电离方程式为HA=H+ + A-
D. 由HA电离出的c(H+)约为水电离出的c(H+)的106倍
【答案】D
【解析】 HA H+ + A-
起始浓度(mol/L) 0.1 0 0
改变浓度(mol/L) 0.1×0.1% 1×10-4 1×10-4
平衡浓度(mol/L) 0.1×(1-0.1%) 1×10-4 1×10-4
升高温度,平衡正向移动,c(H+)增大,pH值减小, 选项B错误;c(H+)=1×10-4,则pH=4,选项A错误;HA的电离不完全,是可逆反应,电离方程式为HAH+ + A-,选项C错误;利用Kw= c(H+)c(OH-),得:c水(OH-)=1×10-10= c水(H+),所以:HA电离出的c(H+)=1×10-4, c水(H+)=1×10-10,由HA电离出的c(H+)约为水电离出的c(H+)的106倍,选项D正确。答案选D。
20. 下列三个数据:①7.2×10-4、②2.6×10-4、③4.9×10-10分别是三种酸的电离平衡常数,若已知这些酸可以发生如下反应:NaCN+HNO2=HCN+NaNO2 NaCN+HF=HCN+NaF NaNO2+HF=HNO2+NaF 由此可判断下列叙述中正确的是
A. HNO2的电离平衡常数是③ B. HNO2的电离平衡常数是①
C. HCN的电离平衡常数是② D. HF的电离平衡常数是①
【答案】D
【解析】根据较强的酸制备较弱的酸可知,酸性强弱顺序是HF>HNO2>HCN,所以根据电离平衡常数可知,HF、HNO2、HCN三种酸的电离平衡常数分别是①、②、③,答案选D。
21. 下列事实不能用勒夏特列原理解释的是
A. 新制的氯水在光照条件下颜色变浅
B. 打开可乐瓶盖后看到有大量气泡逸出
C. 已知2HI(g)H2(g)+I2(g),对容积可变的密闭容器中已达平衡的HI、I2、H2混合气体进行压缩,混合气体颜色变深
D. 工业上用氮气、氢气合成氨气的过程中,通过加压将氨气液化以增大转化率
【答案】C
【解析】A、Cl2+H2OHCl+HClO是可逆反应,光照HClO分解降低了HClO浓度,因此平衡正向移动,能用勒夏特列原理解释,选项A不选;B、CO2(g)=CO2(aq),由于打开瓶盖后外部气压比里面气压小,CO2会溢出,减小了CO2(g)浓度,因此平衡逆向移动,能用勒夏特列原理解释,选项B不选;C、2HI(g)H2(g)+I2(g)可逆反应增大压强平衡不移动,颜色变深其实是因为体积减小I2(g)浓度增大引起的,不能用勒夏特列原理解释,选项C选;D、工业上用氮气、氢气合成氨气的过程中,增大压强平衡N2(g) +3H2(g) 2NH3(g)向体积缩小的正反应方向移动,故通过加压将氨气液化以增大转化率,能用勒夏特列原理解释,选项D不选。答案选C。
22. 在容积不变的密闭容器中存在反应:2SO2(g)+O2(g)2SO3(g) ΔH<0,某研究小组研究了其他条件不变时,改变某一条件对上述反应的影响,下列分析正确的是
A. 图Ⅰ研究的是t0时刻增大O2的浓度对反应速率的影响
B. 图Ⅱ研究的是t0时刻加入催化剂对反应速率的影响
C. 图Ⅲ研究的是催化剂对平衡的影响,且甲的催化效率比乙高
D. 图Ⅲ研究的是温度对化学平衡的影响,且乙的温度较低
【答案】B
【解析】试题分析:增大氧气的浓度,逆反应速率不变,A不正确;催化剂能同等程度改变正逆反应速率,但平衡不移动,B正确,C不正确;图像Ⅲ中乙首先到达平衡状态,所以乙的温度高于甲中的温度,D不正确,答案选B。
考点:考查外界条件对平衡状态的影响以及图像的识别
点评:该题是高考中的常见题型,属于难度较大的试题。该题除了要灵活运用勒夏特例原理外,还要学会图像分析。在分析有关图像时应该注意:一、ν-t 图像或 c-t 图像:1.ν-t 图像:分清正逆反应,分清各因素(浓度、温度、压强、催化剂)对反应速率和平衡移动的影响。 二、平衡图像 1.出现拐点的图像:分析依据“先拐先平”。在转化率-时间图像或物质的百分含量-时间图像中,先出现拐点的曲线先达到平衡(代表温度高或压强大或使用合适的催化剂等)。
23. 化学用语是学习化学的重要工具,下列用来表示物质变化的化学用语中,正确的是
A. 惰性电极电解饱和食盐水时,阳极的电极反应式为:2Cl--2e-=Cl2 ↑
B. 氢氧燃料电池的负极反应式:O2 +2H2O + 4e-=4OH-
C. 粗铜精炼时,纯铜上的电极反应式为:Cu-2e-=Cu2+
D. 钢铁发生电化学腐蚀的正极反应式:Fe-2e-=Fe2+
【答案】A
【解析】A.用惰性电极电解饱和食盐水时,阳极上氯离子放电,电极反应式为:2Cl--2e-=Cl2↑,选项A正确;B.氢氧燃料电池中,负极上燃料失电子发生氧化反应,电极反应式为:H2-2e-+2OH-═2H2O或H2-2e-=2H+,选项B错误;C.粗铜的精炼时,粗铜作阳极,纯铜作阴极,则与电源正极相连的是粗铜,选项C错误;D、钢铁腐蚀时,正极上得电子发生还原反应,所以可能发生的反应(正极):2H2O+O2+4e-=4OH-,选项D错误。答案选A。
点睛:本题考查了原电池和电解池原理,明确离子放电顺序、正负极上电极反应即可解答,注意电极反应式的书写要结合电解质溶液的酸碱性,为易错点。如钢铁发生电化学腐蚀若为弱酸性或中性,正极反应式为:2H2O+O2+4e-=4OH-,若为酸性,正极反应式为:2H+ +2e-= H2↑。
24. 某温度下,相同pH的盐酸和醋酸溶液分别加水稀释,平衡pH随溶液体积变化的曲线如图所示。据图判断不正确的是
A. I是盐酸,Ⅱ是醋酸
B. 溶液的导电性a>b>c
C. a、b、c三点KW的数值相同
D. 稀释前等体积的I、Ⅱ溶液中和氢氧化钠的能力相同
【答案】D
【解析】A、醋酸是弱电解质,存在电离平衡,加水稀释时电离出氢离子,氢离子浓度降低较慢,pH较小,II应为醋酸稀释时的pH值变化曲线,选项A正确;B、溶液导电性取决于离子浓度,c(H+) a 点大于b点,b点大于c点,故溶液的导电性a>b>c,选项B正确;C、KW的大小只取决于温度,温度相同,a、b、c三点KW的数值相同,选项C正确;D、相同pH值的盐酸和醋酸,醋酸浓度远大于盐酸的浓度,稀释到相同体积时,醋酸(II)浓度大于盐酸(I)浓度,选项D错误。答案选D。
点睛:本题考查强弱电解质溶液稀释时的浓度变化,注意加水促进弱电解质电离的特点。根据盐酸是强酸,完全电离,醋酸是弱酸,部分电离,相同温度下,相同pH值的盐酸和醋酸溶液,醋酸浓度大,溶液稀释时,醋酸进一步电离,其溶液中离子浓度大于盐酸的离子浓度,故II应为醋酸稀释时的pH值变化曲线,利用c点、b点溶液中的离子浓度来分析导电性;KW只与温度有关,与溶液的种类以及浓度大小没有关系;相同pH值的盐酸和醋酸,稀释到相同体积时,醋酸(II)浓度大于盐酸(I)浓度。
25. 下列叙述正确的是
A. 某醋酸溶液的pH=a,将此溶液稀释1倍后,溶液的pH=b,则a﹥b
B. 在滴有酚酞的氨水里,加入NH4Cl至溶液恰好无色,则此时溶液的pH<7
C. 常温下,1.0×10-3 mol·L-1盐酸的pH=3.0,1.0×10-8 mol·L-1盐酸的pH=8.0
D. 常温下,若1 mL pH=1的盐酸与100 mLNaOH溶液混合后,溶液的pH=7,则NaOH溶液的pH=11
【答案】D
【解析】试题分析:A、稀醋酸溶液加水稀释,溶液中氢离子浓度减小,pH增大,则某醋酸溶液的pH=a,将此溶液稀释1倍后,溶液的pH=b,则a<b,错误;B、酚酞的变色范围为8.2——10,在滴有酚酞的氨水里,加入NH4Cl至溶液恰好无色,则此时溶液的pH<8.2,错误;C、常温下,1.0×10-3mol·L-1盐酸的pH=3.0,1.0×10-8mol·L-1盐酸中不能忽略水的电离,溶液的pH约为7.0,错误;D、常温下,若1 mL pH=1的盐酸与100 mL NaOH溶液混合后,溶液的pH=7,则n(HCl)=n(NaOH),即1 mL ×0.1 mol·L-1="100" mLc(NaOH) ,则c(NaOH)= 1.0×10-3mol·L-1,溶液的pH=11,正确。
考点:考查弱电解质的电离、溶液的酸碱性判断。
视频
26. 合成氨反应N2(g)+3H2(g) 2NH3(g),反应过程的能量变化如图所示。已知N2(g)与H2(g)反应生成17 g NH3(g),放出46.1 kJ的热量。
请回答下列问题:
(1)该反应通常用铁作催化剂,加催化剂会使图中E变________(填“大”或“小”),E的大小对该反应的反应热有无影响?_______。理由是____________________________;
(2)图中ΔH=______kJ·mol-1;
(3)起始充入2mol·L-1 N2和5.5 mol·L-1 H2 ,经过50 min,NH3的浓度为1mol·L-1,则v(N2)=_________mol·L-1·min-1、c(H2)=___________mol·L-1;
(4)已知NH3(g)=== NH3 (l) ΔH=-QkJ·mol-1,书写N2(g)+3H2(g)===2NH3 (l)的热化学方程式___________________________________。
【答案】 (1). 小 (2). 无 (3). △H取决于反应物的总能量和生成物总能量差 (4). -92.2 (5). 0.01 (6). 4 (7). N2(g)+3H2(g)=2NH3(l) △H=-(62.2+2Q)kJ·mol-1
【解析】试题分析:(1)用铁作催化剂可以降低反应活化能E,所以加催化剂会使图中E变变小;△H取决于反应物的总能量和生成物的总能量差,所以E的大小对该反应的反应热没有影响。
(2)NH3的物质的量为17g/17g·mol-1="1mol" △H="2×-46.1" kJ="-92.2" kJ(该反应为放热反应,符号为负)
(3)NH3的变化浓度为1mol·L-1时,根据反应比,N2的浓度变化了0.5mol·L-1,v(N2)=0.5mol·L-1/50 min="0.01" mol·L-1;NH3的变化浓度为1mol·L-1时,根据反应比,H2的浓度变化了1.5 mol·L-1,C(H2)=5.5 mol·L-1-1.5 mol·L-1="4" mol·L-1
(4)N2(g) + 3H2(g) ⇋ 2NH3(g) ΔH=-(92.2+Q)kJ·mol-1
考点:本题着重考查了化学反应热、化学反应速率计算的相关知识。
27. Ⅰ.在水溶液中橙红色的Cr2O72—与黄色的CrO42—有下列平衡关系:Cr2O72—+H2O2CrO42—+2H+,把重铬酸钾(K2Cr2O7)溶于水配成稀溶液是橙色。
(1)向上述溶液中加入NaOH溶液,溶液呈___________色,因为___________。
(2)向已加入NaOH溶液的(1)溶液中再加入过量稀H2SO4,则溶液呈___________色,因为_______________。
Ⅱ.将CoCl2溶于浓盐酸中能形成CoCl42—。溶液中存在如下平衡:CoCl42-(蓝色) + 6H2O Co(H2O)62+(粉红色)+ 4Cl-
(3)一般情况下,CoCl2溶液呈紫色,将盛有CoCl2溶液的试管放在热水中溶液逐渐变成蓝色,则正反应方向为___________反应(填“吸热”或“放热”)。
(4)该反应平衡常数表达式为______________________,加水稀释平衡向____________方向(填“正”或“逆”)移动。
(5)向溶液中加入少量AgNO3固体,溶液颜色变为_______色。
【答案】 (1). 黄 (2). 中和H+平衡向正反应方向移动 (3). 橙红色 (4). 增加生成物浓度平衡向逆反应方向移动 (5). 放热 (6). K = c[Co(H2O)62+]c4[Cl—]/ c[CoCl42—] (7). 正 (8). 粉红色。
【解析】(1)向上述溶液中加入NaOH溶液后,溶液中OH-浓度增大,中和氢离子,降低氢离子的浓度。则根据Cr2O72—+H2O2CrO42—+2H+,可知,平衡向正反应方向移动,所以溶液呈黄色;(2)向已加入NaOH溶液的(1)中再加入过量稀H2SO4后,增加生成物c(H+),平衡向逆反应方向移动因此溶液呈橙红色;(3)盛有CoCl2溶液的试管放在热水中溶液逐渐变成蓝色,则上述平衡逆向移动,即升高温度平衡逆向移动,则正反应为放热反应,故答案为:放热;(4)K为生成物浓度幂之积与反应物浓度幂之积的比,则K=,加水稀释促进水解,即稀释平衡正向移动;(5)加入少量AgNO3固体,与氯离子反应生成沉淀,使上述平衡正向移动,Co(H2O)62+浓度增大,溶液为粉红色。
28. 某学生欲用已知物质的量浓度的盐酸来滴定测定未知物质的量浓度的氢氧化钠溶液时,选择酚酞作指示剂。请填写下列空白:
(1)该学生的实验操作如下:
A.用碱式滴定管取待测NaOH溶液25.00mL,注入锥形瓶中,加入2滴酚酞;
B.用待测定的溶液润洗碱式滴定管
C.用蒸馏水洗干净滴定管
D.取下酸式滴定管用标准液的润洗后,将标准液注入酸式滴定管刻度“0”以上2-3cm处,再把酸式滴定管固定好,调节液面至刻度“0”或“0”刻度以下
E.检查滴定管是否漏水
F.另取锥形瓶,再重复操作2次
G.把锥形瓶放在滴定管下面,边滴边摇动锥形瓶直至滴定终点,记下滴定管液面所在刻度
滴定操作的正确顺序是___________
(2)用标准的盐酸溶液滴定待测的氢氧化钠溶液时,左手把握酸式滴定管的活塞,右手摇动锥形瓶,眼睛注视_________________,直到因加入一滴盐酸后,溶液由________变为________,即到达滴定终点。
(3)下列操作中可能使所测氢氧化钠溶液的浓度数值偏低的是__________
A.酸式滴定管未用标准盐酸溶液润洗就直接注入标准盐酸溶液
B.滴定前盛放氢氧化钠溶液的锥形瓶用蒸馏水洗净后没有干燥
C.酸式滴定管在滴定前有气泡,滴定后气泡消失
D.读取盐酸体积时,开始仰视读数,滴定结束时俯视读数
(4)若滴定开始和结束时,酸式滴定管中的液面如下图所示,则所用盐酸溶液的体积为________mL。
(5)某学生根据三次实验分别记录有关数据如下:请选用其中合理的数据计算该氢氧化钠溶液的物质的量浓度:c(NaOH)=__________。
【答案】 (1). ECDBAGF (2). 注视锥形瓶内溶液颜色的变化 (3). 红色 (4). 无色 (5). D (6). 26.10 (7). 0.1044mol/L
【解析】(1)中和滴定按照检漏、洗涤、润洗、装液、滴定等顺序操作,故答案为:ECDBAGF;(2)酸碱中和滴定时,眼睛要注视锥形瓶内溶液的颜色变化,滴定时,当溶液颜色由浅红色变为无色,且半分钟内不变色,可说明达到滴定终点;(3)A、酸式滴定管未用标准盐酸溶液润洗就直接注入标准盐酸溶液,标准液的浓度偏小,造成V(标准)偏大,根据c(待测)=,可知c(待测)偏大,选项A错误;B.滴定前盛放氢氧化钠溶液的锥形瓶用蒸馏水洗净后没有干燥,待测液的物质的量不变,造成V(标准)不变,根据c(待测)=,可知c(待测)不变,选项B错误;C、酸式滴定管在滴定前有气泡,滴定后气泡消失,造成V(标准)偏大,根据c(待测)=,可知c(待测)偏大,选项C错误;D、读取盐酸体积时,滴定结束时俯视读数,造成V(标准)偏小,根据c(待测)=,可知c(待测)偏小,选项D正确;答案选D;(4)起始读数为0.00mL,终点读数为26.10mL,盐酸溶液的体积为26.10mL;(5)根据数据的有效性,舍去第2组数据,然后求出1、3组平均消耗V(盐酸)=26.10mL,
HCl + NaOH = NaCl + H2O
0.0261L×0.1000mol/L 0.025L×c(NaOH)
则c(NaOH)==0.1044mol/L。
29. (1)一定条件下,在水的电离平衡中,c(H+)和c(OH-)的关系如下图所示。100 ℃时,若盐酸中c(H+)=5×10-4 mol·L-1,则由水电离产生的c(H+)=__________。
(2)pH=3的盐酸与pH=5的盐酸等体积混合,pH=_________。
(3)25℃时,在0.5L0.2mol/L的HA溶液中,有0.02mol的HA电离成离子,则该温度下的电离常数为_____________。
【答案】 (1). 2×10-9 mol·L-1 (2). 3.3 (3). 0.01
30. 某人设计淀粉利用方案如下图所示:
其中:A是乙烯能催熟水果,B是高分子化合物,D是有水果香味的物质。请回答以下问题:
(1)“C6H12O6”的名称是______,A的电子式为_______,C中含有官能团名称______;
(2)A→B反应类型____________;C→D反应类型______________
(3)写出下列转化的化学方程式
①A→B:________________________________________________________,
②C→D:__________________________________________________________,
③CH3CH2OH→CH3CHO:_____________________________________。
【答案】 (1). 葡萄糖 (2). (3). 羧基 (4). 加聚反应 (5). 酯化反应 (6). (7). CH3COOH+CH3CH2OHCH3COOCH2CH3+H2O (8). 2CH3CH2OH+O22CH3CHO+2H2O
【解析】(1)淀粉水解生成葡萄糖;CH2=CH2的电子式为;C为CH3COOH,含有羧基;(2)A→B是乙烯发生加聚反应得到高分子化合物;C→D是乙酸与乙醇发生酯化反应生成乙酸乙酯;(3)①A→B是乙烯发生加聚反应得到高分子化合物,反应方程式为:;②C→D是乙酸与乙醇发生酯化反应生成乙酸乙酯,反应方程式为:CH3COOH+CH3CH2OHCH3COOCH2CH3+H2O;③2CH3CH2OH+O22CH3CHO+2H2O。
点睛:本题考查有机物推断,涉及烯烃、醇、醛、羧酸、酯等性质,注意掌握官能团的性质及转化。淀粉水解生成葡萄糖;乙醇发生消去反应得到A(CH2=CH2),乙烯发生加聚反应得到高分子化合物B,B为;D是有水果香味的物质,属于酯,C与乙醇发生酯化反应得到D,由转化关系可知C为羧酸,则C为CH3COOH,D为乙酸乙酯,据此解答。
31. 如图所示,一定温度下,冰醋酸加水稀释过程中溶液的导电能力曲线图,请回答。
(1)“O”点为什么不导电___________________。
(2)a、b、c三点的氢离子浓度由小到大的顺序为____________。
(3)a、b、c三点中,醋酸的电离程度最大的一点是_________。
(4)若使c点溶液中的c(CH3COO-)提高,在如下措施中,可选择__________。
A.加热 B.加很稀的NaOH溶液 C.加固体KOH D.加水
E.加固体CH3COONa F.加Zn粒 G.加MgO固体 H.加Na2CO3固体
(5)在稀释过程中,随着醋酸浓度的降低,下列始终保持增大趋势的量是______________。
A.c(H+) B.H+个数 C.CH3COOH分子数 D.c(H+)/c(CH3COOH)
【答案】 (1). 冰醋酸未电离,无自由移动的离子 (2). c 【解析】(1)冰醋酸在O点未能电离,不存在自由移动的离子,因此导电性为0;(2)溶液的导电性越强,溶液中氢离子浓度越大,所以a、b、c三点溶液的c(H+)由小到大的顺序是c 点睛:本题综合考查电解质的电离,侧重于学生的分析能力的考查,注意加水稀释醋酸,能促进醋酸电离,但溶液中醋酸根离子增大的量远远小于水体积增大的量,所以醋酸根离子浓度减小,为易错点。在判断溶液的导电性时,需要注意的是,溶液的导电性只与溶液中离子浓度大小和离子所带电荷数有关系,离子浓度越大,电荷数越多,溶液的导电性越强,据此可以进行有关判断。
32. 甲醇是一种可再生能源,具有广泛的开发和应用前景。
(1)工业上一般采用下列两种反应合成甲醇:
反应Ⅰ: CO(g) + 2H2(g) CH3OH(g) ΔH1
反应Ⅱ: CO2(g) + 3H2(g) CH3OH(g) + H2O(g) ΔH2
①下表所列数据是反应Ⅰ在不同温度下的化学平衡常数(K)。
温度
250℃
300℃
350℃
K
2.041
0.270
0.012
由表中数据判断ΔH1____0 (填“>”、“=”或“<”)。
② 某温度下,将2mol CO和6 mol H2充入2L的密闭容器中,充分反应,达到平衡后,测得c(CO)= 0.2 mol/L,则CO的转化率为___________,此时的温度为_______(从上表中选择)。
(2)已知在常温常压下:
① 2CH3OH(l) + 3O2(g) = 2CO2(g) + 4H2O(l) ΔH1=-1451.6kJ/mol
② 2CO (g)+ O2(g) = 2CO2(g) ΔH2 =-566.0kJ/mol
写出甲醇不完全燃烧生成一氧化碳和液态水的热化学方程式:_________________________________________
(3)某实验小组依据甲醇燃烧的反应原理,设计如右图所示的电池装置:
①该电池的能量转化形式为___________________________。
②工作一段时间后,测得溶液的pH减小。请写出该电池的负极的电极反应式。_____________________________
③用该电池电解(惰性电极)500mL某CuSO4溶液,电解一段时间后,为使电解质溶液恢复到原状态,需要向溶液中加入9.8g Cu(OH)2固体。则原CuSO4溶液的物质的量浓度为___________mol/L(假设电解前后溶液体积不变)。
【答案】 (1). < (2). 80% (3). 250℃ (4). CH3OH(l)+O2(g) =CO(g)+2H2O(l) △H= - 442.8kJ/mol (5). 化学能转化为电能 (6). CH3OH-6e-+ 8OH- = CO32- + 6H2O (7). 0.2 mol/L
【解析】(1)①由表中数据可知,升高温度K减小,则化学平衡逆向移动,逆反应为吸热反应,所以正反应是放热反应。故△H1 <0;
②达到平衡时测得c(CO)=0.2mol/L,则消耗CO是2mol-0.2mol/L×2L=1.6mol,所以CO的转化率是×100%=80%。平衡时氢气的浓度是1.4mol/L,甲醇是0.8mol/L,所以此时K==2.041,因此温度是250℃;(2)已知① 2CH3OH(l) + 3O2(g) = 2CO2(g) + 4H2O(l) ΔH1=-1451.6kJ/mol;② 2CO (g)+ O2(g) = 2CO2(g) ΔH2 =-566.0kJ/mol;根据盖斯定律:由①×—②×得甲醇不完全燃烧生成一氧化碳和液态水的热化学方程式为:CH3OH(l)+O2(g) =CO(g)+2H2O(l) △H=ΔH1×—ΔH2×=-1451.6kJ/mol×—(-566.0kJ/mol)× = - 442.8kJ/mol;(3)①甲烷燃烧电池是原电池,将化学能转化为电能;②碱性条件下,电池负极上甲醇失电子发生氧化反应生成碳酸根离子,电极反应式为 :CH3OH-6e-+ 8OH- = CO32- + 6H2O;③加入9.8g Cu(OH)2固体能使电解质溶液恢复原状,n[Cu(OH)2]= =0.1mol,相当于加入0.1molCuO和0.1molH2O,根据Cu原子守恒得n(CuSO4)=n[Cu(OH)2]=0.1mol,则c(CuSO4)==0.2mol/L。
浙江省杭州市西湖高级中学2017-2018学年高二12月月考
化学试题
1. 下列说法正确的是
A. 在配制一定物质的量浓度溶液的实验中量筒是必需仪器
B. 实验室中,盛装NaOH 溶液的试剂瓶用橡皮塞
C. 某未知液中加入稀NaOH溶液,没有产生使湿润的红色石蕊试纸变蓝的气体,则该未知液中不含NH4+
D. 用pH试纸测定某溶液的pH时,需预先用蒸馏水湿润pH 试纸
【答案】B
【解析】A.由浓溶液配制稀溶液,可用量筒,但如用固体配制溶液,可不用量筒,选项A错误;B.氢氧化钠可腐蚀玻璃,如用玻璃塞,易被腐蚀,则应用橡皮塞,选项B正确;C.氨气易溶于水,稀溶液不生成氨气,应用浓氢氧化钠溶液,选项C错误;D.为防止实验误差,pH不能事先湿润,选项D错误。答案选B。
2. 下列图示变化为吸热反应的是
A. A B. B C. C D. D
【答案】A
【解析】A 、反应物的总能量小于生成物的总能量,是吸热反应,A 正确。B 、反应物的总能量大于生成物的总能量是放热反应,B错误。C、浓硫酸溶于水虽放出热量,但其是物理变化,不属于放热反应,C错误。D、稀盐酸与锌反应放出热量,是放热反应,D错误。正确答案为A
点睛:判断一个反应是吸热反应还是放热反应,必须先判断其是否是化学反应。
3. 4P(红磷s) P4(白磷s);△H=+17kJ·mol-1根据以上方程式,下列推论正确的是
A. 当lmol白磷转变成红磷时放出17kJ热量
B. 当4g红磷转变成白磷时吸收17kJ热量
C. 正反应是一个放热反应
D. 白磷热稳定性比红磷大
【答案】A
【解析】试题分析:根据热化学方程式可知:每有4mol红磷发生反应,会产生1mol白磷,同时吸收热量17kJ,A.则当lmol白磷转变成红磷时是上述过程的相反过程,放出17kJ热量,正确。B.热化学方程式的系数只表示物质的量,不能表示质量,错误。C.正反应是一个吸热反应,错误。D.红磷转化为白磷时吸收热量,白磷的能量高。物质含有的能量越高,物质的稳定性就越弱。所以白磷热稳定性比红磷小,错误。
考点:考查热化学方程式的含义及应用的知识。
4. 为了测定中和反应的反应热,计算时至少需要的数据是
①酸的浓度和体积 ②碱的浓度和体积 ③比热容 ④反应后溶液的质量 ⑤生成水的物质的量 ⑥反应前后溶液温度变化 ⑦操作所需的时间
A. ①②③⑥ B. ①③④⑥ C. ③④⑤⑥ D. 全部
【答案】A
【解析】试题分析:根据反应热的计算公式△H=Q=-cm△T可知,酸碱反应的中和热计算时,至少需要的数据有:比热容c、反应后溶液的质量以及生成水的物质的量m、反应前后温度,根据反应前后的温度获得反应前后温度变化△T,选项C符合题意.
考点:测定酸碱中和反应的中和热
5. 反应 A+B →C(△H <0)分两步进行 ① A+B→X (△H >0) ② X→C(△H <0)下列示意图中,能正确表示总反应过程中能量变化的是
A. B.
C. D.
【答案】D
【解析】试题分析:由反应 A+B→C(△H>0)分两步进行:①A+B→X(△H<0),②X→C(△H>0)由A+B→C(△H>0)是吸热反应,A和B的能量之和小于C;由①A+B→X (△H<0)可知这步反应是放热反应,故X的能量小于A+B;由②X→C(△H>0)可知这步反应是吸热反应,故X的能量小于C;所以图象A符合,故选A。
考点:考查了化学能与热能的相互转化的相关知识。
6. 下列关于右图所示装置的叙述,正确的是
A. 铜是阳极,铜片上有气泡产生 B. 铜片质量逐渐减少
C. 电流从锌片经导线流向铜片 D. 铜离子在铜片表面被还原
【答案】D
........................
C、电流从铜片沿导线流向锌片,选项C错误; D、铜离子得电子被还原生成铜单质,附着在铜片上,选项D正确。答案选D。
7. 镍镉可充电电池在现代生活中有广泛应用,它的充放电反应按下式进行:,由此可知,该电池放电时的负极材料是
A. B. C. D.
【答案】C
【解析】总反应式是Cd+2NiOOH+2H2O Cd(OH)2+2Ni(OH)2,由方程式可知,放电时,Cd元素化合价升高,被氧化,在原电池负极上发生氧化反应,则Cd为原电池的负极。答案选C。
点睛:本题考查原电池的电极的反应式,注意根据化合价的变化判断原电池的正负极电极反应。根据总反应式结合化合价的变化判断被氧化和被还原的物质,原电池中负极发生氧化反应,以此解答。
8. 右图是电解CuCl2溶液的装置,两个电极是石墨电极,则下列有关判断正确的是
A. a为负极、b为正极 B. a为阳极、b为阴极
C. 电解过程中,Cl-浓度不变 D. 电解过程中,d电极质量增加
【答案】D
【解析】A.由电流方向可知a为正极,b为负极,A错误;B.a、b为电源的两极,为正极、负极,B错误;C.电解时阳极发生氧化反应,氯离子被氧化生成氯气,则氯离子浓度降低,C错误;D.阴极发生还原反应,铜离子被还原生成铜,则d电极质量增加,D正确,答案选D。
9. 下列有关生活生产中的叙述合理的是
A. 水库的钢闸门与电源负极相连以防止其生锈,该法即牺牲阳极的阴极保护法
B. 明矾和漂白粉用于自来水的净化和杀菌消毒,两者的作用原理相同
C. 铜的精炼工业和电镀铜工业,均可采用CuSO4溶液做电解质溶液
D. 工业上合成氨采用500℃左右的温度,其原因是适当加快NH3 的合成速率,催化剂在500℃左右时其活性最好,且能提高H2的转化率
【答案】C
【解析】A、水库的钢闸门与电源负极相连以防止其生锈,此时铁作阴极,该法为外接电源的阴极保护法,选项A错误;B、明矾中的铝离子在水中水解生成氢氧化铝胶体能吸附水中的悬浮颗粒,从而起到净水作用,但是明矾没有强氧化性不能杀菌消毒,漂白粉有强氧化性能用于自来水的杀菌消毒,选项B错误;C、铜的精炼中粗铜为阳极,纯铜为阴极,硫酸铜溶液为电解质溶液,电镀铜时待镀金属为阴极,铜为阳极,硫酸铜溶液为电镀液,选项C正确;D、催化剂只能改变化学反应速率,但不能使化学平衡移动,故不能提高氢气的转化率,选项D错误。答案选C。
10. 活化分子是衡量化学反应速率快慢的重要依据,下列说法中不正确的是
A. 增大压强,可使活化分子数增多,反应速率加快
B. 增大反应物的浓度,可使单位体积内活化分子数增多,反应速率加快
C. 能够发生有效碰撞的分子一定是活化分子
D. 升高温度,使单位体积内活化分子百分数大大增加
【答案】A
【解析】试题分析:A选项错误,增大压强能够使活化分子浓度增大,活化分子数目不变。B选项正确,反应物浓度增大,活化分子数增大。C选项争取,发生有效碰撞的前提必须是活化分子。D选项,正确。温度升高,内能增大,可以使活化分子数增大。
考点:化学反应速率影响因素、活化分子定义。
11. 可逆反应2SO2(g) +O2(g)2SO3(g)在不同条件下的反应速率如下,其中反应速率最快的是
A. υ(SO2) =0.5mol/(L•s) B. υ(O2) =1mol/(L•min)
C. υ(SO3) =0.6mol/(L•s) D. υ(O2) =0.4mol/(L•s)
【答案】B
【解析】试题分析:比较用不同物质表示的反应速率相对大小时:①看单位是否统一;②是若单位不统一,转化成同一单位,不同物质表示时转化成用同一物质表示或转化该反应化学反应速率(方法是除以该物质前的化学计量数);③比较数值的大小。
考点:考查化学反应速率的大小比较。
12. 反应:NO+CO2NO2+CO在密闭容器中进行,下列条件能加快该反应速率的是
A. 缩小体积使压强增大 B. 降低温度
C. 体积不变充入He气使压强增大 D. 压强不变充入N2使体积增大
【答案】A
【解析】A.缩小体积使压强增大,浓度增大,单位体积活化分子数目增大,反应速率增大,选项A正确;B.降低温度,活化分子百分数减小,反应速率减小,选项B错误;C.体积不变充入He气使压强增大,但参加反应气体的浓度不变,则反应速率不变,选项C错误;D.压强不变充入N2使体积增大,参加反应气体的浓度减小,则反应速率减小,选项D错误。答案选A。
点睛:本题考查影响反应速率的因素,影响化学反应速率的条件有温度、浓度、压强以及催化剂等因素,注意CD为易错点,注意压强增大时浓度必须增大,否则反应速率不会增大。
13. 等温等压过程在低温下不能自发进行,而在高温下可自发进行的条件是
A. △H<0, △S<0 B. △H>0, △S<0 C. △H<0, △S>0 D. △H>0, △S>0
【答案】D
【解析】化学反应能否自发进行,取决于焓变和熵变的综合判据,当△G=△H-T△S<0时,反应能自发进行;当△H<0,△S>0时,△G=△H-T△S<0,在室温一定能自发进行;而△H>0,△S<0时不能自发进行;△H>0,△S>0时,在室温下不能自发进行,在高温下能自发进行;答案选D。
14. 在一定温度下,向a L密闭容器中加入1 mol X气体和2 mol Y气体,发生如下反应:
X(g)+2Y(g)2Z(g),不能作为反应达到平衡的标志是
A. 容器内压强不随时间变化 B. 容器内各物质的浓度不随时间变化
C. 容器内X、Y、Z的浓度之比为1∶2∶2 D. 单位时间消耗0.1 mol X同时消耗0.2 mol Z
【答案】C
【解析】A.反应前后气体的体积不等,当达到平衡状态时,压强不变,能作为反应达到平衡的标志,选项A不选;B、容器内各物质的浓度不随时间变化,说明反应已达平衡状态,选项B不选;C、容器内某瞬间可能达到X、Y、Z的浓度之比为1∶2∶2的特殊情况,但不能说明反应达到平衡状态,选项C选;D、X消耗的速率与Z消耗的速率按化学反应计量数之比,则正逆反应速率相等,达到平衡状态,选项D不选。答案选C。
点睛:本题考擦好化学平衡的状态的判断,本题注意把握反应方程式的特点,以判断压强是否可作为判断的依据。反应:X(g)+2Y(g)2Z(g),反应前后气体的体积不等,当达到平衡状态时,正逆反应速率相等,各物质的浓度不变,压强不变。
15. 合成氨所需的氢气可用煤和水作原料经多步反应制得,其中的一步反应为CO(g)+ H2O(g) CO2(g) + H2(g) ΔH<0反应达到平衡后,为提高CO的转化率,下列措施中正确的是
A. 增加压强 B. 降低温度 C. 增大CO 的浓度 D. 更换催化剂
【答案】B
【解析】试题分析:提高CO的转化率可以让平衡正向进行即可,A、增加压强,该平衡不会发生移动,故A错误;B、降低温度,化学平衡向着放热方向即正向进行,故B正确;C、增大CO的浓度,化学平衡向着正方向进行,但是一氧化碳的转化率降低,故C错误;D、催化剂不会引起化学平衡的移动,故D错误;故选B。
考点:考查了化学平衡移动原理的相关知识。
视频
16. 下物质分类组合正确的是
A
B
C
D
强电解质
HBr
FeCl3
H3PO4
Ca(OH)2
弱电解质
HF
HCOOH
BaSO4
HI
非电解质
CCl4
Cu
H2O
C2H5OH
A. A B. B C. C D. D
【答案】A
【解析】A、HBr为强酸,属于强电解质,HF为弱酸,属于弱电解质,CCl4为非电解质,选项A正确;B、Cu为单质,既不是电解质也不是非电解质,选项B错误;C、H3PO4、BaSO4、H2O依次为弱电解质、强电解质、弱电解质,选项C错误;D、Ca(OH)2、HI、C2H5OH依次为强电解质、强电解质、非电解质,选项D错误。答案选A。
点睛:本题考查电解质与非电解质、强电解质与弱电解质的判断。解此类题要注意准确理解概念。电解质、非电解质研究的对象为化合物,单质和化合物既不是电解质也不是非电解质,电解质包括的物质有酸、碱、盐、水、活泼金属氧化物,强电解质包括强酸、强碱和绝大多数盐,弱电解质包括弱酸、弱碱和水。
17. 下列各式中,属于正确的电离方程式的是
A. HCO3- + H2O H2CO3 + OH- B. HCO3- +OH- ==== H2O + CO32-
C. NH3 + H+ === NH4+ D. NH3·H2O NH4+ + OH-
【答案】D
【解析】试题分析:A、HCO3-的电离,连接符号为可逆号,HCO3-CO32-+ H+,错误;B、HCO3- +OH- = H2O + CO32-为碳酸氢钠与氢氧化钠反应的离子方程式,错误;C、NH3+ H+= NH4+为氨气与强酸反应的离子方程式,错误;D、NH3·H2ONH4++ OH-为一水合氨的电离方程式,正确。
考点:考查电离方程式的书写。
18. 常温下c(H+)最小的是
A. pH=0的溶液 B. 0.04 mol·L-1 H2SO4
C. 0.5 mol·L-1 HCl D. 0.05 mol·L-1的HNO3
【答案】D
【解析】试题分析:A、常温下pH=0的溶液中氢离子浓度为1mol/L;B、硫酸为强电解质,0.04 mol•L-1H2SO4溶液中氢离子浓度为:0.04mol/L×2=0.08mol/L;C、氯化氢为强电解质,0.5mol/L的氯化氢溶液中,氢离子浓度为0.5mol/L;D、醋酸为弱酸,0.05mol/L的醋酸溶液中,氢离子浓度一定小于0.05mol/L;根据分析可知,溶液中氢离子浓度最大的为A,该溶液的pH最小,故选A。
考点:考查了溶液酸碱性与溶液pH的关系的相关知识。
19. 已知25 ℃ 时,0.1 mo1·L-1某一元酸HA在水中有0.1%发生电离,下列叙述正确的是
A. 该溶液的pH=3
B. 升高温度,溶液的pH增大
C. 此酸的电离方程式为HA=H+ + A-
D. 由HA电离出的c(H+)约为水电离出的c(H+)的106倍
【答案】D
【解析】 HA H+ + A-
起始浓度(mol/L) 0.1 0 0
改变浓度(mol/L) 0.1×0.1% 1×10-4 1×10-4
平衡浓度(mol/L) 0.1×(1-0.1%) 1×10-4 1×10-4
升高温度,平衡正向移动,c(H+)增大,pH值减小, 选项B错误;c(H+)=1×10-4,则pH=4,选项A错误;HA的电离不完全,是可逆反应,电离方程式为HAH+ + A-,选项C错误;利用Kw= c(H+)c(OH-),得:c水(OH-)=1×10-10= c水(H+),所以:HA电离出的c(H+)=1×10-4, c水(H+)=1×10-10,由HA电离出的c(H+)约为水电离出的c(H+)的106倍,选项D正确。答案选D。
20. 下列三个数据:①7.2×10-4、②2.6×10-4、③4.9×10-10分别是三种酸的电离平衡常数,若已知这些酸可以发生如下反应:NaCN+HNO2=HCN+NaNO2 NaCN+HF=HCN+NaF NaNO2+HF=HNO2+NaF 由此可判断下列叙述中正确的是
A. HNO2的电离平衡常数是③ B. HNO2的电离平衡常数是①
C. HCN的电离平衡常数是② D. HF的电离平衡常数是①
【答案】D
【解析】根据较强的酸制备较弱的酸可知,酸性强弱顺序是HF>HNO2>HCN,所以根据电离平衡常数可知,HF、HNO2、HCN三种酸的电离平衡常数分别是①、②、③,答案选D。
21. 下列事实不能用勒夏特列原理解释的是
A. 新制的氯水在光照条件下颜色变浅
B. 打开可乐瓶盖后看到有大量气泡逸出
C. 已知2HI(g)H2(g)+I2(g),对容积可变的密闭容器中已达平衡的HI、I2、H2混合气体进行压缩,混合气体颜色变深
D. 工业上用氮气、氢气合成氨气的过程中,通过加压将氨气液化以增大转化率
【答案】C
【解析】A、Cl2+H2OHCl+HClO是可逆反应,光照HClO分解降低了HClO浓度,因此平衡正向移动,能用勒夏特列原理解释,选项A不选;B、CO2(g)=CO2(aq),由于打开瓶盖后外部气压比里面气压小,CO2会溢出,减小了CO2(g)浓度,因此平衡逆向移动,能用勒夏特列原理解释,选项B不选;C、2HI(g)H2(g)+I2(g)可逆反应增大压强平衡不移动,颜色变深其实是因为体积减小I2(g)浓度增大引起的,不能用勒夏特列原理解释,选项C选;D、工业上用氮气、氢气合成氨气的过程中,增大压强平衡N2(g) +3H2(g) 2NH3(g)向体积缩小的正反应方向移动,故通过加压将氨气液化以增大转化率,能用勒夏特列原理解释,选项D不选。答案选C。
22. 在容积不变的密闭容器中存在反应:2SO2(g)+O2(g)2SO3(g) ΔH<0,某研究小组研究了其他条件不变时,改变某一条件对上述反应的影响,下列分析正确的是
A. 图Ⅰ研究的是t0时刻增大O2的浓度对反应速率的影响
B. 图Ⅱ研究的是t0时刻加入催化剂对反应速率的影响
C. 图Ⅲ研究的是催化剂对平衡的影响,且甲的催化效率比乙高
D. 图Ⅲ研究的是温度对化学平衡的影响,且乙的温度较低
【答案】B
【解析】试题分析:增大氧气的浓度,逆反应速率不变,A不正确;催化剂能同等程度改变正逆反应速率,但平衡不移动,B正确,C不正确;图像Ⅲ中乙首先到达平衡状态,所以乙的温度高于甲中的温度,D不正确,答案选B。
考点:考查外界条件对平衡状态的影响以及图像的识别
点评:该题是高考中的常见题型,属于难度较大的试题。该题除了要灵活运用勒夏特例原理外,还要学会图像分析。在分析有关图像时应该注意:一、ν-t 图像或 c-t 图像:1.ν-t 图像:分清正逆反应,分清各因素(浓度、温度、压强、催化剂)对反应速率和平衡移动的影响。 二、平衡图像 1.出现拐点的图像:分析依据“先拐先平”。在转化率-时间图像或物质的百分含量-时间图像中,先出现拐点的曲线先达到平衡(代表温度高或压强大或使用合适的催化剂等)。
23. 化学用语是学习化学的重要工具,下列用来表示物质变化的化学用语中,正确的是
A. 惰性电极电解饱和食盐水时,阳极的电极反应式为:2Cl--2e-=Cl2 ↑
B. 氢氧燃料电池的负极反应式:O2 +2H2O + 4e-=4OH-
C. 粗铜精炼时,纯铜上的电极反应式为:Cu-2e-=Cu2+
D. 钢铁发生电化学腐蚀的正极反应式:Fe-2e-=Fe2+
【答案】A
【解析】A.用惰性电极电解饱和食盐水时,阳极上氯离子放电,电极反应式为:2Cl--2e-=Cl2↑,选项A正确;B.氢氧燃料电池中,负极上燃料失电子发生氧化反应,电极反应式为:H2-2e-+2OH-═2H2O或H2-2e-=2H+,选项B错误;C.粗铜的精炼时,粗铜作阳极,纯铜作阴极,则与电源正极相连的是粗铜,选项C错误;D、钢铁腐蚀时,正极上得电子发生还原反应,所以可能发生的反应(正极):2H2O+O2+4e-=4OH-,选项D错误。答案选A。
点睛:本题考查了原电池和电解池原理,明确离子放电顺序、正负极上电极反应即可解答,注意电极反应式的书写要结合电解质溶液的酸碱性,为易错点。如钢铁发生电化学腐蚀若为弱酸性或中性,正极反应式为:2H2O+O2+4e-=4OH-,若为酸性,正极反应式为:2H+ +2e-= H2↑。
24. 某温度下,相同pH的盐酸和醋酸溶液分别加水稀释,平衡pH随溶液体积变化的曲线如图所示。据图判断不正确的是
A. I是盐酸,Ⅱ是醋酸
B. 溶液的导电性a>b>c
C. a、b、c三点KW的数值相同
D. 稀释前等体积的I、Ⅱ溶液中和氢氧化钠的能力相同
【答案】D
【解析】A、醋酸是弱电解质,存在电离平衡,加水稀释时电离出氢离子,氢离子浓度降低较慢,pH较小,II应为醋酸稀释时的pH值变化曲线,选项A正确;B、溶液导电性取决于离子浓度,c(H+) a 点大于b点,b点大于c点,故溶液的导电性a>b>c,选项B正确;C、KW的大小只取决于温度,温度相同,a、b、c三点KW的数值相同,选项C正确;D、相同pH值的盐酸和醋酸,醋酸浓度远大于盐酸的浓度,稀释到相同体积时,醋酸(II)浓度大于盐酸(I)浓度,选项D错误。答案选D。
点睛:本题考查强弱电解质溶液稀释时的浓度变化,注意加水促进弱电解质电离的特点。根据盐酸是强酸,完全电离,醋酸是弱酸,部分电离,相同温度下,相同pH值的盐酸和醋酸溶液,醋酸浓度大,溶液稀释时,醋酸进一步电离,其溶液中离子浓度大于盐酸的离子浓度,故II应为醋酸稀释时的pH值变化曲线,利用c点、b点溶液中的离子浓度来分析导电性;KW只与温度有关,与溶液的种类以及浓度大小没有关系;相同pH值的盐酸和醋酸,稀释到相同体积时,醋酸(II)浓度大于盐酸(I)浓度。
25. 下列叙述正确的是
A. 某醋酸溶液的pH=a,将此溶液稀释1倍后,溶液的pH=b,则a﹥b
B. 在滴有酚酞的氨水里,加入NH4Cl至溶液恰好无色,则此时溶液的pH<7
C. 常温下,1.0×10-3 mol·L-1盐酸的pH=3.0,1.0×10-8 mol·L-1盐酸的pH=8.0
D. 常温下,若1 mL pH=1的盐酸与100 mLNaOH溶液混合后,溶液的pH=7,则NaOH溶液的pH=11
【答案】D
【解析】试题分析:A、稀醋酸溶液加水稀释,溶液中氢离子浓度减小,pH增大,则某醋酸溶液的pH=a,将此溶液稀释1倍后,溶液的pH=b,则a<b,错误;B、酚酞的变色范围为8.2——10,在滴有酚酞的氨水里,加入NH4Cl至溶液恰好无色,则此时溶液的pH<8.2,错误;C、常温下,1.0×10-3mol·L-1盐酸的pH=3.0,1.0×10-8mol·L-1盐酸中不能忽略水的电离,溶液的pH约为7.0,错误;D、常温下,若1 mL pH=1的盐酸与100 mL NaOH溶液混合后,溶液的pH=7,则n(HCl)=n(NaOH),即1 mL ×0.1 mol·L-1="100" mLc(NaOH) ,则c(NaOH)= 1.0×10-3mol·L-1,溶液的pH=11,正确。
考点:考查弱电解质的电离、溶液的酸碱性判断。
视频
26. 合成氨反应N2(g)+3H2(g) 2NH3(g),反应过程的能量变化如图所示。已知N2(g)与H2(g)反应生成17 g NH3(g),放出46.1 kJ的热量。
请回答下列问题:
(1)该反应通常用铁作催化剂,加催化剂会使图中E变________(填“大”或“小”),E的大小对该反应的反应热有无影响?_______。理由是____________________________;
(2)图中ΔH=______kJ·mol-1;
(3)起始充入2mol·L-1 N2和5.5 mol·L-1 H2 ,经过50 min,NH3的浓度为1mol·L-1,则v(N2)=_________mol·L-1·min-1、c(H2)=___________mol·L-1;
(4)已知NH3(g)=== NH3 (l) ΔH=-QkJ·mol-1,书写N2(g)+3H2(g)===2NH3 (l)的热化学方程式___________________________________。
【答案】 (1). 小 (2). 无 (3). △H取决于反应物的总能量和生成物总能量差 (4). -92.2 (5). 0.01 (6). 4 (7). N2(g)+3H2(g)=2NH3(l) △H=-(62.2+2Q)kJ·mol-1
【解析】试题分析:(1)用铁作催化剂可以降低反应活化能E,所以加催化剂会使图中E变变小;△H取决于反应物的总能量和生成物的总能量差,所以E的大小对该反应的反应热没有影响。
(2)NH3的物质的量为17g/17g·mol-1="1mol" △H="2×-46.1" kJ="-92.2" kJ(该反应为放热反应,符号为负)
(3)NH3的变化浓度为1mol·L-1时,根据反应比,N2的浓度变化了0.5mol·L-1,v(N2)=0.5mol·L-1/50 min="0.01" mol·L-1;NH3的变化浓度为1mol·L-1时,根据反应比,H2的浓度变化了1.5 mol·L-1,C(H2)=5.5 mol·L-1-1.5 mol·L-1="4" mol·L-1
(4)N2(g) + 3H2(g) ⇋ 2NH3(g) ΔH=-(92.2+Q)kJ·mol-1
考点:本题着重考查了化学反应热、化学反应速率计算的相关知识。
27. Ⅰ.在水溶液中橙红色的Cr2O72—与黄色的CrO42—有下列平衡关系:Cr2O72—+H2O2CrO42—+2H+,把重铬酸钾(K2Cr2O7)溶于水配成稀溶液是橙色。
(1)向上述溶液中加入NaOH溶液,溶液呈___________色,因为___________。
(2)向已加入NaOH溶液的(1)溶液中再加入过量稀H2SO4,则溶液呈___________色,因为_______________。
Ⅱ.将CoCl2溶于浓盐酸中能形成CoCl42—。溶液中存在如下平衡:CoCl42-(蓝色) + 6H2O Co(H2O)62+(粉红色)+ 4Cl-
(3)一般情况下,CoCl2溶液呈紫色,将盛有CoCl2溶液的试管放在热水中溶液逐渐变成蓝色,则正反应方向为___________反应(填“吸热”或“放热”)。
(4)该反应平衡常数表达式为______________________,加水稀释平衡向____________方向(填“正”或“逆”)移动。
(5)向溶液中加入少量AgNO3固体,溶液颜色变为_______色。
【答案】 (1). 黄 (2). 中和H+平衡向正反应方向移动 (3). 橙红色 (4). 增加生成物浓度平衡向逆反应方向移动 (5). 放热 (6). K = c[Co(H2O)62+]c4[Cl—]/ c[CoCl42—] (7). 正 (8). 粉红色。
【解析】(1)向上述溶液中加入NaOH溶液后,溶液中OH-浓度增大,中和氢离子,降低氢离子的浓度。则根据Cr2O72—+H2O2CrO42—+2H+,可知,平衡向正反应方向移动,所以溶液呈黄色;(2)向已加入NaOH溶液的(1)中再加入过量稀H2SO4后,增加生成物c(H+),平衡向逆反应方向移动因此溶液呈橙红色;(3)盛有CoCl2溶液的试管放在热水中溶液逐渐变成蓝色,则上述平衡逆向移动,即升高温度平衡逆向移动,则正反应为放热反应,故答案为:放热;(4)K为生成物浓度幂之积与反应物浓度幂之积的比,则K=,加水稀释促进水解,即稀释平衡正向移动;(5)加入少量AgNO3固体,与氯离子反应生成沉淀,使上述平衡正向移动,Co(H2O)62+浓度增大,溶液为粉红色。
28. 某学生欲用已知物质的量浓度的盐酸来滴定测定未知物质的量浓度的氢氧化钠溶液时,选择酚酞作指示剂。请填写下列空白:
(1)该学生的实验操作如下:
A.用碱式滴定管取待测NaOH溶液25.00mL,注入锥形瓶中,加入2滴酚酞;
B.用待测定的溶液润洗碱式滴定管
C.用蒸馏水洗干净滴定管
D.取下酸式滴定管用标准液的润洗后,将标准液注入酸式滴定管刻度“0”以上2-3cm处,再把酸式滴定管固定好,调节液面至刻度“0”或“0”刻度以下
E.检查滴定管是否漏水
F.另取锥形瓶,再重复操作2次
G.把锥形瓶放在滴定管下面,边滴边摇动锥形瓶直至滴定终点,记下滴定管液面所在刻度
滴定操作的正确顺序是___________
(2)用标准的盐酸溶液滴定待测的氢氧化钠溶液时,左手把握酸式滴定管的活塞,右手摇动锥形瓶,眼睛注视_________________,直到因加入一滴盐酸后,溶液由________变为________,即到达滴定终点。
(3)下列操作中可能使所测氢氧化钠溶液的浓度数值偏低的是__________
A.酸式滴定管未用标准盐酸溶液润洗就直接注入标准盐酸溶液
B.滴定前盛放氢氧化钠溶液的锥形瓶用蒸馏水洗净后没有干燥
C.酸式滴定管在滴定前有气泡,滴定后气泡消失
D.读取盐酸体积时,开始仰视读数,滴定结束时俯视读数
(4)若滴定开始和结束时,酸式滴定管中的液面如下图所示,则所用盐酸溶液的体积为________mL。
(5)某学生根据三次实验分别记录有关数据如下:请选用其中合理的数据计算该氢氧化钠溶液的物质的量浓度:c(NaOH)=__________。
【答案】 (1). ECDBAGF (2). 注视锥形瓶内溶液颜色的变化 (3). 红色 (4). 无色 (5). D (6). 26.10 (7). 0.1044mol/L
【解析】(1)中和滴定按照检漏、洗涤、润洗、装液、滴定等顺序操作,故答案为:ECDBAGF;(2)酸碱中和滴定时,眼睛要注视锥形瓶内溶液的颜色变化,滴定时,当溶液颜色由浅红色变为无色,且半分钟内不变色,可说明达到滴定终点;(3)A、酸式滴定管未用标准盐酸溶液润洗就直接注入标准盐酸溶液,标准液的浓度偏小,造成V(标准)偏大,根据c(待测)=,可知c(待测)偏大,选项A错误;B.滴定前盛放氢氧化钠溶液的锥形瓶用蒸馏水洗净后没有干燥,待测液的物质的量不变,造成V(标准)不变,根据c(待测)=,可知c(待测)不变,选项B错误;C、酸式滴定管在滴定前有气泡,滴定后气泡消失,造成V(标准)偏大,根据c(待测)=,可知c(待测)偏大,选项C错误;D、读取盐酸体积时,滴定结束时俯视读数,造成V(标准)偏小,根据c(待测)=,可知c(待测)偏小,选项D正确;答案选D;(4)起始读数为0.00mL,终点读数为26.10mL,盐酸溶液的体积为26.10mL;(5)根据数据的有效性,舍去第2组数据,然后求出1、3组平均消耗V(盐酸)=26.10mL,
HCl + NaOH = NaCl + H2O
0.0261L×0.1000mol/L 0.025L×c(NaOH)
则c(NaOH)==0.1044mol/L。
29. (1)一定条件下,在水的电离平衡中,c(H+)和c(OH-)的关系如下图所示。100 ℃时,若盐酸中c(H+)=5×10-4 mol·L-1,则由水电离产生的c(H+)=__________。
(2)pH=3的盐酸与pH=5的盐酸等体积混合,pH=_________。
(3)25℃时,在0.5L0.2mol/L的HA溶液中,有0.02mol的HA电离成离子,则该温度下的电离常数为_____________。
【答案】 (1). 2×10-9 mol·L-1 (2). 3.3 (3). 0.01
30. 某人设计淀粉利用方案如下图所示:
其中:A是乙烯能催熟水果,B是高分子化合物,D是有水果香味的物质。请回答以下问题:
(1)“C6H12O6”的名称是______,A的电子式为_______,C中含有官能团名称______;
(2)A→B反应类型____________;C→D反应类型______________
(3)写出下列转化的化学方程式
①A→B:________________________________________________________,
②C→D:__________________________________________________________,
③CH3CH2OH→CH3CHO:_____________________________________。
【答案】 (1). 葡萄糖 (2). (3). 羧基 (4). 加聚反应 (5). 酯化反应 (6). (7). CH3COOH+CH3CH2OHCH3COOCH2CH3+H2O (8). 2CH3CH2OH+O22CH3CHO+2H2O
【解析】(1)淀粉水解生成葡萄糖;CH2=CH2的电子式为;C为CH3COOH,含有羧基;(2)A→B是乙烯发生加聚反应得到高分子化合物;C→D是乙酸与乙醇发生酯化反应生成乙酸乙酯;(3)①A→B是乙烯发生加聚反应得到高分子化合物,反应方程式为:;②C→D是乙酸与乙醇发生酯化反应生成乙酸乙酯,反应方程式为:CH3COOH+CH3CH2OHCH3COOCH2CH3+H2O;③2CH3CH2OH+O22CH3CHO+2H2O。
点睛:本题考查有机物推断,涉及烯烃、醇、醛、羧酸、酯等性质,注意掌握官能团的性质及转化。淀粉水解生成葡萄糖;乙醇发生消去反应得到A(CH2=CH2),乙烯发生加聚反应得到高分子化合物B,B为;D是有水果香味的物质,属于酯,C与乙醇发生酯化反应得到D,由转化关系可知C为羧酸,则C为CH3COOH,D为乙酸乙酯,据此解答。
31. 如图所示,一定温度下,冰醋酸加水稀释过程中溶液的导电能力曲线图,请回答。
(1)“O”点为什么不导电___________________。
(2)a、b、c三点的氢离子浓度由小到大的顺序为____________。
(3)a、b、c三点中,醋酸的电离程度最大的一点是_________。
(4)若使c点溶液中的c(CH3COO-)提高,在如下措施中,可选择__________。
A.加热 B.加很稀的NaOH溶液 C.加固体KOH D.加水
E.加固体CH3COONa F.加Zn粒 G.加MgO固体 H.加Na2CO3固体
(5)在稀释过程中,随着醋酸浓度的降低,下列始终保持增大趋势的量是______________。
A.c(H+) B.H+个数 C.CH3COOH分子数 D.c(H+)/c(CH3COOH)
【答案】 (1). 冰醋酸未电离,无自由移动的离子 (2). c 【解析】(1)冰醋酸在O点未能电离,不存在自由移动的离子,因此导电性为0;(2)溶液的导电性越强,溶液中氢离子浓度越大,所以a、b、c三点溶液的c(H+)由小到大的顺序是c 点睛:本题综合考查电解质的电离,侧重于学生的分析能力的考查,注意加水稀释醋酸,能促进醋酸电离,但溶液中醋酸根离子增大的量远远小于水体积增大的量,所以醋酸根离子浓度减小,为易错点。在判断溶液的导电性时,需要注意的是,溶液的导电性只与溶液中离子浓度大小和离子所带电荷数有关系,离子浓度越大,电荷数越多,溶液的导电性越强,据此可以进行有关判断。
32. 甲醇是一种可再生能源,具有广泛的开发和应用前景。
(1)工业上一般采用下列两种反应合成甲醇:
反应Ⅰ: CO(g) + 2H2(g) CH3OH(g) ΔH1
反应Ⅱ: CO2(g) + 3H2(g) CH3OH(g) + H2O(g) ΔH2
①下表所列数据是反应Ⅰ在不同温度下的化学平衡常数(K)。
温度
250℃
300℃
350℃
K
2.041
0.270
0.012
由表中数据判断ΔH1____0 (填“>”、“=”或“<”)。
② 某温度下,将2mol CO和6 mol H2充入2L的密闭容器中,充分反应,达到平衡后,测得c(CO)= 0.2 mol/L,则CO的转化率为___________,此时的温度为_______(从上表中选择)。
(2)已知在常温常压下:
① 2CH3OH(l) + 3O2(g) = 2CO2(g) + 4H2O(l) ΔH1=-1451.6kJ/mol
② 2CO (g)+ O2(g) = 2CO2(g) ΔH2 =-566.0kJ/mol
写出甲醇不完全燃烧生成一氧化碳和液态水的热化学方程式:_________________________________________
(3)某实验小组依据甲醇燃烧的反应原理,设计如右图所示的电池装置:
①该电池的能量转化形式为___________________________。
②工作一段时间后,测得溶液的pH减小。请写出该电池的负极的电极反应式。_____________________________
③用该电池电解(惰性电极)500mL某CuSO4溶液,电解一段时间后,为使电解质溶液恢复到原状态,需要向溶液中加入9.8g Cu(OH)2固体。则原CuSO4溶液的物质的量浓度为___________mol/L(假设电解前后溶液体积不变)。
【答案】 (1). < (2). 80% (3). 250℃ (4). CH3OH(l)+O2(g) =CO(g)+2H2O(l) △H= - 442.8kJ/mol (5). 化学能转化为电能 (6). CH3OH-6e-+ 8OH- = CO32- + 6H2O (7). 0.2 mol/L
【解析】(1)①由表中数据可知,升高温度K减小,则化学平衡逆向移动,逆反应为吸热反应,所以正反应是放热反应。故△H1 <0;
②达到平衡时测得c(CO)=0.2mol/L,则消耗CO是2mol-0.2mol/L×2L=1.6mol,所以CO的转化率是×100%=80%。平衡时氢气的浓度是1.4mol/L,甲醇是0.8mol/L,所以此时K==2.041,因此温度是250℃;(2)已知① 2CH3OH(l) + 3O2(g) = 2CO2(g) + 4H2O(l) ΔH1=-1451.6kJ/mol;② 2CO (g)+ O2(g) = 2CO2(g) ΔH2 =-566.0kJ/mol;根据盖斯定律:由①×—②×得甲醇不完全燃烧生成一氧化碳和液态水的热化学方程式为:CH3OH(l)+O2(g) =CO(g)+2H2O(l) △H=ΔH1×—ΔH2×=-1451.6kJ/mol×—(-566.0kJ/mol)× = - 442.8kJ/mol;(3)①甲烷燃烧电池是原电池,将化学能转化为电能;②碱性条件下,电池负极上甲醇失电子发生氧化反应生成碳酸根离子,电极反应式为 :CH3OH-6e-+ 8OH- = CO32- + 6H2O;③加入9.8g Cu(OH)2固体能使电解质溶液恢复原状,n[Cu(OH)2]= =0.1mol,相当于加入0.1molCuO和0.1molH2O,根据Cu原子守恒得n(CuSO4)=n[Cu(OH)2]=0.1mol,则c(CuSO4)==0.2mol/L。
相关资料
更多

