2019-2020学年内蒙古包钢一中高二上学期10月月考化学 word版 试卷
展开
内蒙古包钢一中2019-2020学年高二上学期10月月考
化学试卷
注意:考试时间90分钟,满分100分,全部试题的答案都涂写在答题卡上,
考试结束后将答题卡交回
可能用到的相对原子质量:H 1 C 12 N 14 O 16 S 32 Zn 65 Ba 137
一、选择题(共10个小题,每小题2分共20分,每小题只有一个正确选项)
1.下列反应中,属于吸热反应的是
A.乙醇燃烧 B.碳酸钙受热分解
C.氧化钙溶于水 D.盐酸和氢氧化钠反应
2.在不同条件下分别测得反应2SO2+O22SO3的化学反应速率,其中表示该反应进行得
最快的是
A.v (SO2)=4mol/(L·min) B.v (O2)=3mol/(L·min)
C.v (SO2)=0.1mol/(L·s) D.v (O2)=0.1mol/(L·s)
3.用铁片与稀硫酸反应制取氢气时,下列措施不能使氢气生成速率加大的是
A.加热 B.不用稀硫酸,改用98%浓硫酸
C.滴加少量CuSO4溶液 D.不用铁片,改用铁粉
4.在一定温度下的定容密闭容器中,当下列物理量不再改变时,不能表明反应
A(s)+2B(g) C(g)+D(g)已达平衡的是
A.混合气体的压强 B.混合气体的密度
C.混合气体的相对分子质量 D.C气体的物质的量
5.下列事实不能用勒夏特列原理解释的是
A.用排饱和食盐水的方法收集氯气
B.钢铁在潮湿的空气中比在干燥的空气中容易生锈
C.温度过高对合成氨不利
D.常温下,将1mLpH=3的醋酸溶液加水稀释至l00mL,测得其pH<5
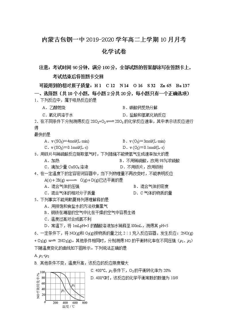
6.一定条件下,将NO(g)和O2(g)按物质的量之比2∶1充入反应容器,发生反应:2NO(g) + O2(g) 2NO2(g)。其他条件相同时,分别测得NO的平衡转化率在不同压强(p1、p2)下随温度变化的曲线如下图所示。下列说法正确的是
A. p1 <p2
B. 其他条件不变,温度升高,该反应的反应限度增大
C. 400℃、p1条件下,O2的平衡转化率为20%
D. 400℃时,该反应的化学平衡常数的数值为10/9
7.下列溶液一定呈碱性的是
A.pH=8的溶液 B.含有OH-离子的溶液
C.c(OH-)>c(H+)的溶液 D. NaCl溶液
8. 25℃时,下列溶液中水的电离程度最小的是
A. pH=11的氨水 B. 0.01 mol/L的Ba(OH)2溶液
C. 0.01 mol/L的盐酸 D. pH=4的硫酸溶液
9. 已知下面三个数据:7.2×10-4、4.6×10-4、4.9×10-10分别是下列有关的三种酸的电离常数(25 ℃),若已知下列反应可以发生:NaCN+HNO2===HCN+NaNO2 NaCN+HF===HCN+NaF NaNO2+HF===HNO2+NaF。由此可判断下列叙述中不正确的是
A.K(HF)=7.2×10-4
B.K(HNO2)=4.9×10-10
C.根据两个反应即可得出一元弱酸的强弱顺序为HF>HNO2>HCN
D.K(HCN)<K(HNO2)<K(HF)
10.某同学用0.1 mol/L 的盐酸滴定20.00 mL NaOH溶液测定其浓度。下列操作正确的是
A. 需用NaOH溶液润洗锥形瓶
B. 用量筒量取20.00 mL NaOH溶液
C. 滴定前,使酸式滴定管尖嘴部分充满盐酸
D. 充分反应后,滴入酚酞溶液,观察是否到达滴定终点
二.选择题(共10个小题,每小题3分共30分,每小题只有一个正确选项)
11.用标准浓度的NaOH溶液滴定未知浓度的盐酸时,下列情况会使盐酸物质的量浓度
偏低的是
A.碱式滴定管用蒸馏水洗净后,直接注入标准浓度的NaOH溶液
B.碱式滴定管尖端有气泡,滴定后气泡消失
C.记录消耗的碱液,滴定前平视,滴定后俯视凹液面
D.锥形瓶用蒸馏水洗净后,直接装入未知浓度的盐酸
12.25℃时,某无色溶液中由水电离出来的c(H+)=1×10-12 mol·L-1,该溶液中一定能大量存在的离子组是
A.Na+、K+、MnO4-、SO42- B.Mg2+、NH4+、SO42-、Cl-
C.Na+、Cl-、NO3-、SO42- D.Na+、K+、CO32-、NO3-
13.如图表示水中c(H+)和c(OH-)的关系,下列判断错误的是
A.两条曲线间任意点均有c(H+)·c(OH-)=Kw
B.M区域内任意点均有c(H+)<c(OH-)
C.XZ线上任意点均有pH=7
D.图中T1<T2
14.某温度下,pH=11的氨水和NaOH溶液分别加水稀释100倍,溶液的pH随溶液体积变化的曲线如图所示。根据图像判断错误的是
A.a值一定大于9
B.Ⅰ为NaOH溶液稀释时溶液的pH变化曲线
C.完全中和稀释相同倍数后的两溶液,消耗相同浓度的稀H2SO4的体积V(NaOH)<V(氨水)
D.稀释后氨水中水的电离程度比NaOH溶液中水的电离
程度大
15.25 ℃时,关于下列溶液混合后溶液pH的说法中正确的是
A.pH=10与pH=12的NaOH溶液等体积混合,溶液的pH约为11
B.pH=5的盐酸溶液稀释1 000倍,溶液的pH=8
C.pH=2的H2SO4与pH=12的NaOH溶液等体积混合,混合液pH=7
D.pH=12的NH3·H2O与pH=2的HCl溶液等体积混合,混合液pH=7
16.已知100 ℃时,0.01 mol·L-1 NaHSO4溶液中水电离的c(H+)=10-10 mol·L-1,该温度下将pH=8的Ba(OH)2溶液V1 L与pH=5的NaHSO4溶液V2 L混合,所得溶液pH=7,则V1∶V2为
A.2∶9 B.9∶2 C.1∶9 D.1∶2
17.已知反应2NO + 2H2 === N2 + 2H2O的速率方程为υ= kc2(NO)· c(H2)(k为速率常数),其反应历程如下: ①2NO + H2 → N2+H2O2 慢
②H2O2 + H2 → 2H2O 快
下列说法不正确的是
A. 增大c (NO) 或c(H2),均可提高总反应的反应速率
B. c (NO)、c(H2)增大相同的倍数,对总反应的反应速率的影响程度相同
C. 该反应的快慢主要取决于反应①
D. 升高温度,可提高反应①,②的速率
18.K2FeO4在水中不稳定,发生反应:4FeO42-+10H2O4Fe(OH)3(胶体)+8OH-+3O2,
其稳定性与温度(T)和溶液pH的关系分别如图所示。下列说法不正确的是
A. 由图Ⅰ可知K2FeO4的稳定性随温度的升高而减弱
B. 由图Ⅱ可知图中a>c
C. 由图Ⅰ可知温度:T1>T2>T3
D. 由图Ⅰ可知上述反应△H>0
19.某化学小组研究在其他条件不变时,改变密闭容器中某一条件对A2(g)+3B2(g) 2AB3(g)化学平衡状态的影响,得到如下图所示的曲线(图中T表示温度,n表示物质的量)下列判断正确的是
A. 若>,达到平衡时b、d点的反应速率为>
B. 若>,则正反应一定是放热反应
C. 达到平衡时的转化率大小为:b>a>c
D. 在和不变时达到平衡,的物质的量大小为:c>b>a
20.中国研究人员研制出一种新型复合光催化剂,利用太阳光在催化剂表面实现高效分解水,其主要过程如下图所示。
已知:几种物质中化学键的键能如下表所示。
化学键 | H2O中H—O键 | O2中O=O 键 | H2中H—H键 | H2O2中O—O键 | H2O2中O—H键 |
键能kJ/mol | 463 | 496 | 436 | 138 | 463 |
若反应过程中分解了2 mol水,则下列说法不正确的是
A. 总反应为2H2O2H2↑+O2↑
B. 过程I吸收了926 kJ能量
C. 过程II放出了574 kJ能量
D. 过程Ⅲ属于放热反应
三.简答题(共50分)
21.(12分)甲醇作为燃料,在化石能源和可再生能源时期均有广泛的应用前景。
I. 甲醇可以替代汽油和柴油作为内燃机燃料。
(1)汽油的主要成分之一是辛烷[C8H18(l)]。已知:25℃、101 kPa时,1 mol C8H18(l)完全燃烧生成气态二氧化碳和液态水,放出5518 kJ热量。该反应的热化学方程式为 。
(2)已知:25℃、101 kPa时,CH3OH(l) + 3/2 O2(g) ==== CO2 (g) + 2H2O(l) Δ H=-726.5 kJ/mol。相同质量的甲醇和辛烷分别完全燃烧时,放出热量较多的是______ 。
(3)某研究者分别以甲醇和汽油做燃料,实验测得在发动机高负荷工作情况下,汽车尾气中CO的百分含量与汽车的加速性能的关系如图所示。
根据图信息分析,与汽油相比,甲醇作为燃料的优点是______ 。
II. 甲醇的合成
(4)以CO2(g)和H2(g)为原料合成甲醇,反应能量变化如下图所示。
①补全上图:图中A处应填入______ 。
②该反应需要加入铜-锌基催化剂。加入催化剂后,该反应的ΔH______(填“变大”“变小”或“不变”)。
(5)已知: CO(g)+1/2 O2(g) ==== CO2(g) ΔH1=-283 kJ/mol
H2(g)+1/2 O2(g) ==== H2O(g) ΔH2=-242 kJ/mol
CH3OH(g) + 3/2 O2(g) ==== CO2 (g) + 2H2O(g) ΔH3=-676 kJ/mol
以CO(g)和H2(g)为原料合成甲醇的反应为CO(g) + 2H2(g) ==== CH3OH(g) 。该反应的ΔH为_____ kJ/mol。
22.(14分)合成氨对人类的生存和发展有着重要意义,1909年哈伯在实验室中首次利用氮气与氢气反应合成氨,实现了人工固氮。
(1)反应N2(g) + 3H2(g) 2NH3(g)的化学平衡常数表达式为______ 。
(2)请结合下列数据分析,工业上选用氮气与氢气反应固氮,而没有选用氮气和氧气反应固氮的原因是_____ 。
序号 | 化学反应 | K(298K)的数值 |
① | N2(g) + O2(g)2NO(g) | 5×10-31 |
② | N2(g) + 3H2(g) 2NH3(g) | 4.1×106 |
(3)某实验室在三个不同条件的密闭容器中,分别加入浓度均为c(N2)=0.100mol/L,
c(H2)=0.300mol/L 的反应物进行合成氨反应,N2的浓度随时间的变化如下图①、②、③曲线所示。
实验②平衡时H2的转化率为________。
据图所示,②、③两装置中各有一个条件与①不同。请指出,并说明判断的理由。
②条件:________理由:_______________________
③条件:________理由:________________________
23.(12分)醋酸、盐酸是生活中常见的物质。
(1)25 ℃时,浓度均为0.1 mol·L-1的盐酸和醋酸溶液,下列说法正确的是 。
a.两溶液的pH相同
b.两溶液的导电能力相同
c.两溶液中由水电离出的c(OH-)相同
d.中和等物质的量的NaOH,消耗两溶液的体积相同
(2)25 ℃时, pH 均等于4的醋酸溶液和盐酸溶液,醋酸溶液中水电离出的H+浓度与盐酸溶液中水电离出的H+浓度之比是 。
(3)醋酸溶液中存在电离平衡:CH3COOHCH3COO-+H+,下列叙述不正确的是 。
a. CH3COOH溶液中离子浓度关系满足:c(H+)=c(OH-)+c(CH3COO‾)
b. 0.1 mol·L-1 的CH3COOH 溶液加水稀释,溶液中c(OHˉ)减小
c. CH3COOH溶液中加入少量CH3COONa固体,平衡逆向移动
d. 常温下,pH=2的CH3COOH溶液与pH=12的NaOH 溶液等体积混合后溶液的pH >7
e. 室温下pH=3的醋酸溶液加水稀释,溶液中不变
(4)常温下,有pH相同、体积相同的醋酸和盐酸两种溶液,采取以下措施:
a.加水稀释10倍后,醋酸溶液中的c(H+)______(填“>”“=”或“<”)盐酸溶液中的c(H+)。
b.加等浓度的NaOH溶液至恰好中和,所需NaOH溶液的体积:醋酸________(填“>”“=”或“<”)
盐酸。
c.使温度都升高20 ℃,溶液中c(H+):醋酸________(填“>”“=”或“<”)盐酸。
d.分别与足量的锌粉发生反应,下列关于氢气体积(V)随时间(t)变化的示意图正确的是________(填字母)。( ①表示盐酸,②表示醋酸 )
(5)将0.1 mol·L-1的CH3COOH加水稀释,有关稀释后醋酸溶液的说法中,正确的是______(填字母)。
a.电离程度增大
b.溶液中离子总数增多
c.溶液导电性增强
d.溶液中醋酸分子增多
24.(12分)(1)氢氧化钡是一种使用广泛的化学试剂。某课外小组通过下列实验测定某试样中Ba(OH)2·8H2O的含量。称取3.50g试样溶于蒸馏水配成100mL溶液,从中取出10.00mL溶液于锥形瓶中,加2滴指示剂,用0.1000mol/LHCl标准溶液滴定至终点,共消耗标准液20.00mL(杂质不与酸反应),求试样中氢氧化钡的物质的量为 ;试样中Ba(OH)2·8H2O的质量分数为 。
(2)维尔纳配合物M是一种橙黄色单斜晶体,该晶体以浓氨水、双氧水、CoCl2·6H2O、NH4Cl为原料在加热条件下通过活性炭的催化来合成。为探究该晶体的组成,设计了如下图实验:
有一个步骤是氮的测定:准确称取一定量橙黄色晶体,加入适量水溶解,注入下图所示的三颈瓶中,然后逐滴加入足量10% NaOH溶液,通入水蒸气,将样品中的氨全部蒸出,用500.00mL 7.0 mol/L的盐酸溶液吸收,吸收结束后量取吸收液25.00 mL,用2.00 mol/L的NaOH溶液滴定过量的盐酸,终点消耗NaOH溶液12.50 mL。
①上述装置A中,玻璃管的作用是_________________________;
②装置A、B三脚架处应放置一个酒精灯作为热源,酒精灯应放置在______(填“A”或“B”)处。
③步骤一所称取的样品中含氮的质量为__________g(计算结果保留2位有效数字)
④有同学提出装置C中所用盐酸的浓度过大易挥发,会造成测得氮的含量结果将_______(填“偏高”“偏低”或“无影响”);
化学试卷参考答案
选择题(50分)
1 | 2 | 3 | 4 | 5 | 6 | 7 | 8 | 9 | 10 |
B | D | B | A | B | A | C | B | B | C |
11 | 12 | 13 | 14 | 15 | 16 | 17 | 18 | 19 | 20 |
C | C | C | D | C | A | B | B | D | D |
简答题(50分)
21.(12分)每空2分
(1) C8H18(l) + 25/2O2(g)=8CO2(g) + 9H2O(l) ΔH=-5518 kJ/mol
(2) C8H18 (3) 汽车的加速性能相同的情况下,CO排放量低,污染小
(4) ①1 mol CO2(g) + 3 mol H2(g) ②不变 (5) —91
22.(14分)每空2分
(1). (2). 氮气与氢气反应的限度(或化学平衡常数)远大于氮气与氧气反应的 (3) 40%
②:加了催化剂(2分);因为加入催化剂能缩短达到平衡的时间,但化学平衡不移动,所以①②两装置达到平衡时N2的浓度相同。(2分)
③:温度升高(2分);该反应为放热反应,温度升高,达到平衡的时间缩短,但平衡向逆反应方向移动,③中到达平衡时N2的浓度高于①。(2分)
23.(12分)除(4)外每空2分
(1)d (2) 1:1 (3)b d
(4) > > > c (每空1分)(5) ab
24.(12分) 每空2分
(1)0.01mol ; 0.9
(2)①平衡气压(当 A 中压力过大时,安全管中液面上升,使 A 瓶中压力稳定)
②A ③42 ④偏高

