2019届甘肃省陇南市陇南第一中学高三下学期模拟考试生物试卷(解析版)
展开陇南一中2018-2019学年度第二学期高三生物模拟试题
1.下列关于人体中蛋白质的叙述,错误的是( )
A. 抗体主要分布在血清中,其化学本质是球蛋白
B. 细胞内无机盐含量增多将影响蛋白质结构的稳定性
C. 消化酶的化学本质为蛋白质或RNA,其单体为氨基酸或核糖核苷酸
D. 蛋白质功能多样,如具有物质运输、催化、调节、免疫、运动等多样功能
【答案】C
【解析】
【分析】
蛋白质是生命活动的主要承担者,蛋白质的结构多样,在细胞中承担的功能也多样,①有的蛋白质是细胞结构的重要组成成分,如肌肉蛋白;②有的蛋白质具有催化功能,如大多数酶的本质是蛋白质;③有的蛋白质具有运输功能,如载体蛋白和血红蛋白;④有的蛋白质具有信息传递功能,能够调节机体的生命活动,如胰岛素;⑤有的蛋白质具有免疫功能,如抗体。
【详解】抗体的本质是球蛋白,人体的抗体主要分布在血清中,在组织液和外分泌液中也有,A正确;细胞内无机盐含量增多,会影响蛋白质结构的稳定性,B正确;消化酶的化学本质都是蛋白质,组成蛋白质的基本单位是氨基酸,C错误;根据分析可知,蛋白质的功能具有多样性,如载体蛋白具有物质运输、蛋白质类的酶具有催化功能、蛋白质类的激素具有调节功能、抗体具有免疫功能、肌肉蛋白具有运动功能等,D正确。
故选C。
【点睛】本题考查了蛋白质在生命活动中的主要功能的相关知识。要求考生识记蛋白质在生命活动中的主要功能及实例,能根据题干要求准确判断各选项。
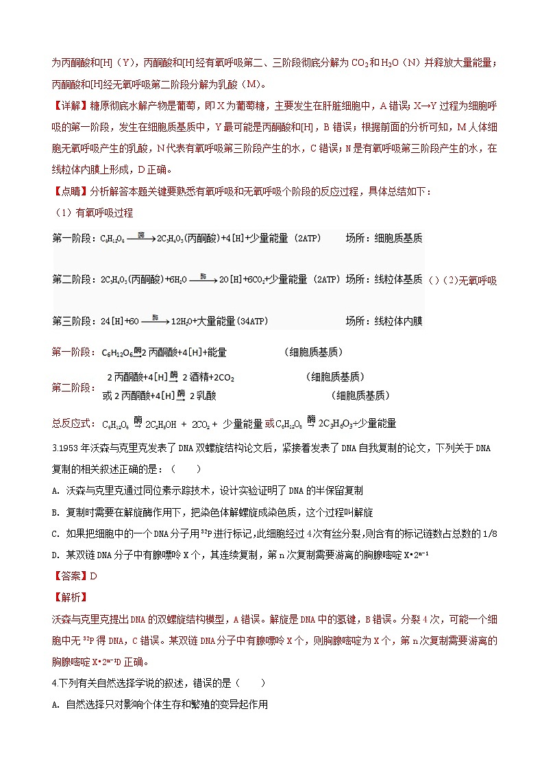
2.图表示人体内主要能源物质氧化分解的部分途径,其中X、Y、M、N代表物质。下列叙述正确的是( )
A. X是丙酮酸,在细胞质基质中形成
B. Y是二碳化合物,在线粒体基质中形成
C. M是乳酸和CO2,在细胞质基质中形成
D. N是H2O,在线粒体内膜上形成
【答案】D
【解析】
【分析】
结合有氧呼吸和无氧呼吸的过程分析题图:糖原彻底水解为葡萄糖(X),葡萄糖经细胞呼吸第一阶段分解为丙酮酸和[H](Y),丙酮酸和[H]经有氧呼吸第二、三阶段彻底分解为CO2和H2O(N)并释放大量能量;丙酮酸和[H]经无氧呼吸第二阶段分解为乳酸(M)。
【详解】糖原彻底水解产物是葡萄,即X为葡萄糖,主要发生在肝脏细胞中,A错误;X→Y过程为细胞呼吸的第一阶段,发生在细胞质基质中,Y最可能是丙酮酸和[H],B错误;根据前面的分析可知,M人体细胞无氧呼吸产生的乳酸,N代表有氧呼吸第三阶段产生的水,C错误;N是有氧呼吸第三阶段产生的水,在线粒体内膜上形成,D正确。
【点睛】分析解答本题关键要熟悉有氧呼吸和无氧呼吸个阶段的反应过程,具体总结如下:
(1)有氧呼吸过程
()(2)无氧呼吸
第一阶段:
第二阶段:
总反应式:或
3.1953年沃森与克里克发表了DNA双螺旋结构论文后,紧接着发表了DNA自我复制的论文,下列关于DNA复制的相关叙述正确的是:( )
A. 沃森与克里克通过同位素示踪技术,设计实验证明了DNA的半保留复制
B. 复制时需要在解旋酶作用下,把染色体解螺旋成染色质,这个过程叫解旋
C. 如果把细胞中的一个DNA分子用32P进行标记,此细胞经过4次有丝分裂,则含有的标记链数占总数的1/8
D. 某双链DNA分子中有腺嘌呤X个,其连续复制,第n次复制需要游离的胸腺嘧啶X•2n-1
【答案】D
【解析】
沃森与克里克提出DNA的双螺旋结构模型,A错误。解旋是DNA中的氢键,B错误。分裂4次,可能一个细胞中无32P得DNA,C错误。某双链DNA分子中有腺嘌呤X个,则胸腺嘧啶为X个,第n次复制需要游离的胸腺嘧啶X•2n-1D正确。
4.下列有关自然选择学说的叙述,错误的是( )
A. 自然选择只对影响个体生存和繁殖的变异起作用
B. 自然选择过程的发现引起达尔文注意到人工选择
C. 自然选择是导致种群发生适应性进化的唯一因素
D. 自然选择在淘汰不利变异的同时使有利变异积累
【答案】B
【解析】
【分析】
达尔文自然选择学说的主要内容是:过度繁殖、生存斗争、遗传变异、适者生存。
(1)自然选择学说的四点主要内容不是孤立的,而是相互联系的。
(2)遗传和变异是自然选择的内因,遗传使生物保持物种的稳定性和连续性,变异使物种向前发展进化。
(3)过度繁殖产生的大量个体不仅提供了更多的变异,为自然选择提供了更多的选择材料,而且还加剧了生存斗争。
(4)变异一般是不定向的,而自然选择是定向的,决定着生物进化的方向。
(5)生存斗争是自然选择的过程,是生物进化的动力,而适者生存是自然选择的结果。
(6)遗传和变异是内因,过度繁殖是前提,生存斗争是手段,适者生存是结果。
【详解】自然选择决定生物进化的方向,种群中具有不同性状的个体间在存活率和繁殖率上出现了差异,即自然选择就发生了,A正确;达尔文的自然选择学说研究的是自然条件对生物的选择,达尔文没有研究人工选择的作用,B错误;生物进化的实质是基因频率的改变,自然选择通过定向改变种群的基因频率使生物朝着一定的方向进化,自然选择不是进化的唯一因素,但却是适应性进化的唯一因素,C正确;自然选择不仅能保留有利变异,淘汰不利变异,而且能使有利变异逐代积累,D正确。
故选B。
【点睛】本题主要考查自然选择学说的要点以及之间的相互关系,意在考查学生对基础知识的理解运用,难度不大。
5.下图表示当病原微生物侵染机体时,人体中吞噬细胞将其吞噬、处理的过程。下列相关叙述错误的是( )
A. 吞噬细胞能通过细胞膜识别病原微生物
B. 结构②为溶酶体,是由结构①断裂后形成的
C. 结构①为高尔基体,与蛋白质的加工、包装有关
D. 吞噬细胞吞噬病原微生物体现了膜的功能特点
【答案】D
【解析】
【分析】
该图表示吞噬细胞吞噬病原体的过程,其中①表示高尔基体,②表示高尔基体脱落形成的囊泡,其中含有多种酶,该囊泡与进入细胞的吞噬体融合,利用其中的酶可将病原体分解。分解形成的物质在通过囊泡与细胞膜结合,将其运输到细胞外。
【详解】吞噬细胞能通过细胞膜上的糖蛋白识别病原微生物并通过胞吞形成包裹病原体的吞噬体使病原体进入细胞,A正确;结构②是由①高尔基体形成的含有多种水解酶的溶酶体,B正确;结构①为高尔基体,可参与蛋白质的加工、运输和包装,C正确;吞噬细胞吞噬病原微生物体现了膜具有一定流动性的结构特点,D错误。
故选D。
【点睛】本题主要考查吞噬细胞的作用,意在考查考生的识图能力和理解所学知识要点,把握知识间内在联系的能力;能运用所学知识,对生物学问题作出准确的判断的能力。
6.下列关于种群、群落和生态系统的叙述,正确的是
A. 性别比例和年龄组成均影响种群的出生率和死亡率
B. 斑马在草原上成群活动,体现了种群的空间特征
C. 初生演替过程中无竞争现象,次生演替过程中竞争现象明显
D. 增加生物的种类和数量一定能提高生态系统的稳定性
【答案】B
【解析】
性别比例影响种群的出生率,不影响死亡率,年龄组成是通过影响种群的出生率和死亡率预测种群数量变化,A错误。草原上成群活动的斑马属于种群空间特征中的集群型,B正确。初生演替和次生演替形成的群落内都存在竞争现象,C错误。增加生物的种类和数量不一定能提高生态系统的稳定性,比如:增加的生物若是外来物种入侵,则会导致本地生物的种类和数量下降,从而降低生态系统的稳定性,D错误。
7.图1和图2是某兴趣小组通过实验探究H2O2分解的条件而绘制的曲线图。请回答下列问题:
(1)图1和图2所代表的实验中,实验的自变量依次为____________、____________。
(2)由图1可以得出的实验结论是过氧化氢酶具有________。
(3)图2中限制ab段和bc段O2产生速率的主要因素是____________、____________。
(4)该兴趣小组还根据图3做了关于温度影响酶活性的实验,探究经过t4温度处理的酶,当温度降低到t3时,其活性是否可以恢复到较高水平。关于变量的设置:取3支试管,编号为A、B、C,各加入适宜浓度的该酶溶液1 mL;A和B作为对照组应分别在温度为________和________水浴装置中保温适宜时间,C作为实验组的处理为___________________________________。
【答案】 (1). 催化剂种类 (2). H2O2浓度 (3). 高效性 (4). H2O2浓度 (5). 过氧化氢酶数量(浓度) (6). t3 (7). t4 (8). 先在温度为t4水浴装置中保温适宜时间,后在温度为t3水浴装置中保温适宜时间
【解析】
【分析】
相对于最适温度而言,高温、低温都会影响酶的活性,但并不相同,过高温度会破坏酶的空间结构导致酶变性失活,低温则不会,酶的活性减弱在温度恢复适宜时可恢复。
【详解】(1)由图1可知,开始一段时间内,随着反应时间的延长,加入不同催化剂的组反应速率不同,但由于反应的底物的量是相同的,故最终生成氧气的总量是相同的,根据分析可知,造成实验结果不同的原因是两组中的催化剂的种类不同,即图1中实验的自变量为催化剂的种类,图2中在一定过氧化氢浓度范围内,随着过氧化氢浓度的增加,反应速率发生变化,说明实验的自变量是H2O2浓度。
(2)图1中在未达到反应平衡时,加入过氧化氢酶的反应速率大于加入FeCl3的反应速率,说明过氧化氢酶具有高效性。
(3)图2中ab段随着过氧化氢浓度的增加,氧气产生速率加快,说明ab段的限制因素是过氧化氢浓度,bc段随着过氧化氢浓度的增加,氧气产生速率不再增加,说明bc段过氧化氢酶已经饱和,故过氧化氢酶的浓度是该段的限制因素。
(3)该实验为探究经过t4温度处理的酶,当温度降低到t3时,其活性是否可以恢复到较高水平。故需要设置t3和t4温度下的组作为对照组,同时还应该设置一组经过t4温度处理的酶,在将温度降低到t3的组作为实验组,并将该组的实验结果与t3和t4温度下的组进行比较,可得出相应结论。故A和B作为对照组应分别在温度为t3和t4水浴装置中保温适宜时间,C作为实验组的处理为先在温度为t4水浴装置中保温适宜时间,后在温度为t3水浴装置中保温适宜时间。
【点睛】本题考查酶的特性和温度对酶活性的影响等相关知识,根据实验目的得出自变量、因变量及无关变量是解题的关键。
8.豌豆是严格自花授粉作物,子叶黄色(Y)对绿色(y)为显性,种子圆粒(R)对皱粒(r)为显性。某人用黄色圆粒与绿色圆粒豌豆进行杂交,发现F1出现四种类型:黄色圆粒:绿色圆粒:黄色皱粒:绿色皱粒=3:3:1:1。取大量F1的黄色圆粒种子,均分为甲、乙两组,在适宜环境中种植后,甲组在自然状态下结实;乙组在授粉前人工去除花瓣,进行自由传粉。
(1)甲组在自然状态下连续繁殖n代,当n趋向无限大时,子代中黄色:绿色为_______,理论上,黄色杂合子占______,原因是:a____________;b___________________。
(2)乙组中的F2性状和分离比分别为____________________。
【答案】 (1). 1:1 (2). 0% (3). 杂合子后代性状分离,后代杂合子所占比例逐渐减少 (4). 后代杂合子数量逐渐减少,会因偶然因素丢失或没出现 (5). 黄色圆粒:绿色圆粒:黄色皱粒:绿色皱粒=24:8:3:1
【解析】
[分析]:1.黄色圆粒与绿色圆粒豌豆进行杂交,F1中黄色:绿色=1:1,圆粒:皱粒=3:1,推测亲本黄色圆粒基因型为YyRr,绿色圆粒基因型为yyRr;2. F1的黄色圆粒的基因型为1/3YyRR或2/3YyRr;3.豌豆自然状态是严格自花授粉作物,即自然状态交配类型是自交。
(1)甲组在自然状态下连续繁殖n代,即F1黄色Yy自交n代,后代出现性状分离,子代中基因型为Yy=1/2n,YY=yy=(1—1/2n)/2,因此当n趋向无限大时,理论上,后代杂合子所占比例逐渐减少,杂合子Yy=1/2n所占比例接近于0,会因偶然因素丢失或没出现。子代中黄色:绿色=1:1。
(2)F1的黄色圆粒的基因型为1/3YyRR和2/3YyRr,产生的配子类型及比例为YR:yR:Yr:yr=2:2:1:1,乙组在授粉前人工去除花瓣,进行自由传粉相当于自由交配,由于配子中Y:y=1:1,R:r=2:1,因此F2中表现型黄色:绿色=3:1,圆粒:皱粒=8:1,即黄色圆粒:绿色圆粒:黄色皱粒:绿色皱粒=24:8:3:1;
[点睛]:本题考查基因分离定律和自由组合定律的实质及应用,解题关键是根据题干所给信息,根据子代性状分离比推测亲本的基因型,推测F2的表现型及比例时,用分离定律的思路分别分析两对相对性状,再进行自由组合。
9.如图是生态系统中碳循环示意图,图中“→”表示碳的流动方向。请回答:
(1)从食物链的角度看,图中共包含了________个营养级,C属于生态系统的何种成分:________。
(2)A→D过程中碳流动形式是________,E→B过程中碳流动形式是_________。
(3)在物质循环的过程中,同时伴随着能量流动。若生产者有20000kg,位于第四营养级的生物最多可增重________kg。
(4)该系统能量流动的起点是________(填图中的字母),能量流动的特点是________。
【答案】 (1). 4 (2). 分解者 (3). 二氧化碳 (4). 含碳有机物 (5). 160 (6). D (7). 单向流动、逐级递减
【解析】
【分析】
由图可知,AD之间箭头是双向的,并且D是一进多出,应该为生产者,A为一出多进,应该为大气中的CO2,F应该为初级消费者,E应该为次级消费者,B为三级消费者。D、F、E、B均有箭头指向C,则C为分解者。生产者和消费者参与营养结构食物链的构建,分解者不参与食物链的形成。
【详解】(1)根据上述分析可知,D为生产者,F为初级消费者,E为次级消费者,B为三级消费者,可构成食物链D→F→E→B,C为分解者,不参与食物链的构成,故图中共包含了4个营养级。
(2)A→D过程是指大气中二氧化碳通过绿色植物的光合作用被固定到生物群落中,故A→D过程中碳流动形式是二氧化碳,E→B过程是通过捕食完成的,指E的含碳的有机物进入B的过程,故E→B过程中碳流动形式是含碳有机物。
(3)若要第四营养级获得的能量最多,则需要按最大传递效率为20%计算,若生产者有20000kg,位于第四营养级的生物最多可增重20000×20%×20%×20%=160kg。
(4)能量流动的起点从生产者固定太阳能开始,由上述分析可知,D为生产者。能量流动的特点是单向流动,逐级递减。
【点睛】本题主要考查物质循环和能量流动的有关知识,熟悉生态系统中物质和能量的流动过程与特点是答题关键。
10.甲、乙、丙三个生物兴趣小组按如下三个流程进行课外探究活动。
兴趣小组乙:挑选豆腐→豆腐长毛→加盐腌制→加卤装瓶→密闭腌制
兴趣小组丙:土壤取样→梯度稀释→接种于培养基→计数
请回答下列问题:
(1)甲组由果酒的制作转变成果醋的制作时,需要改变的环境条件是____________,请写出酒精发酵的反应式:________________。
(2)乙组在制作腐乳过程中,先将切好的豆腐块放置在笼屉内,为使毛霉发酵充分,必须提供适宜的温度和____________等条件。豆腐块上生长的毛霉菌丝来自于_________。密封腌制时添加卤汤,卤汤中的酒的含量应控制在12%左右,酒精含量过低会导致_______。
(3)丙组欲按以上方法统计土壤中降解苯酚的某菌株的数量,其流程中土壤样品稀释后,应该接种于___________培养基上。该组同学在稀释倍数为104的培养基中测得平板上菌落数的平均值为80,则每毫升样品中的菌株数是__________个(涂布平板时所用稀释液的体积为0.2毫升)。实验结束后,使用过的培养基应该进行______________处理后,才能倒掉。
【答案】 (1). 氧气和温度 (2). C6H12O62C2H5OH+2CO2+少量能量 (3). 湿度 (4). 空气中的毛霉孢子 (5). 其它微生物生长(豆腐腐败) (6). 苯酚为唯一碳源 (7). 4×106 (8). 灭菌(高压蒸汽灭菌)
【解析】
试题分析:酵母菌在有氧和无氧的条件下都能生活,在有氧时,酵母菌大量繁殖,但是起不到发酵效果;在无氧时,繁殖速度减慢,但是此时可以进行发酵。醋酸菌好氧性细菌,当缺少糖源和有氧条件下,可将乙醇(酒精)氧化成醋酸;当氧气、糖源都充足时,醋酸菌将葡萄汁中的糖分解成醋酸。
(1)因为酵母菌和醋酸菌生长的最适温度(前者是18~25℃,后者是30~35℃)和代谢类型(前者是兼性厌氧型,后者是需氧型)不一样,因此由果酒转变成果醋的制作时,要改变的环境条件是温度和氧气。酒精发酵的反应式:C6H12O62C2H5OH+2CO2+少量能量。
(2)乙组在制作腐乳过程中,先将切好的豆腐块放置在笼屉内,为使毛霉发酵充分,必须提供适宜的温度和湿度等条件。豆腐块上生长的毛霉丝来自于空气中的毛霉孢子。密封腌制时添加卤汤,卤汤中酒精的含量应控制在12%左右,酒精含量过低会导致其它微生物生长(豆腐腐败)。
(3)根据实验可知,用稀释涂布平板法统计土壤中能降解苯酚的某菌株的数量,其流程中土壤样品稀释后,应该接种于以苯酚为唯一碳源的培养基上。该组同学在稀释倍数为104的培养基中测得平板上菌落数的平均值为80,则每毫升样品中的菌株数=80×104÷0.2=4×106个。实验结束后,使用过的培养基应该进行灭菌(高压蒸汽灭菌)处理后,才能倒掉。
【点睛】本题易错点:果酒发酵与果醋发酵的不同条件(温度和氧气)易漏掉一个。
11.利用现代生物工程技术可以改变传统育种方式,培育出新品种。如图表示绿色荧光蛋白转基因克隆猪的具体培育过程。请回答下列问题:
(1)上述过程涉及的现代生物工程技术中属于分子水平的技术是________。
(2)图中B过程常用________法将绿色荧光蛋白基因导入到成纤维细胞中。
(3)C过程要获得单个的成纤维细胞进行培养,需用________________处理猪胚胎的部分组织;E过程中若要获得大量的卵母细胞需用________激素处理成年母猪;在进行H过程之前,需要对代孕母猪进行________处理。
(4)G过程中,当胚胎发育到囊胚时期时,聚集在胚胎一端,个体较大的细胞是________,将来可发育成胎儿各种组织;滋养层细胞________(填“能”或“不能”)用于性别鉴定,该处细胞将来会发育成________。
【答案】 (1). 基因工程 (2). 显微注射 (3). 胰蛋白酶(或胶原蛋白酶) (4). 促性腺 (5). 同期发情 (6). 内细胞团 (7). 能 (8). 胎膜和胎盘
【解析】
【分析】
分析图示可知,A为从水母中获取目的基因-绿色荧光蛋白基因的过程,B是将绿色荧光蛋白基因导入单个成纤维细胞的过程,C是供核细胞的获取,E是卵细胞的获取,D和F为核移植过程,G为早期胚胎培养过程,H为胚胎移植过程,I是代孕个体产下绿色荧光蛋白转基因克隆猪的过程。
【详解】(1)由图分析可知,该绿色荧光蛋白转基因克隆猪的形成涉及了多项生物工程技术,首先导入目的基因的猪的成纤维细胞,要经过动物细胞培养筛选出转基因体细胞,然后该细胞与成年母猪的卵细胞进行细胞核移植获得重组细胞,重组细胞经过早期胚胎培养到桑椹胚或囊胚阶段,最后经过胚胎移植技术将早期胚胎移植到代孕母猪子宫内,最后生下绿色荧光蛋白转基因克隆猪,综上分析,该过程涉及到的生物工程技术有基因工程、核移植、动物细胞培养、胚胎移植等,其中基因工程技术属于分子水平。
(2)将目的基因导入动物细胞常用显微注射技术,故图中B过程常用显微注射法将绿色荧光蛋白基因导入到成纤维细胞中。
(3)动物细胞培养前,要先用胰蛋白酶处理组织,使组织中的细胞分散开来,以获得单个细胞。用促性腺激素处理母猪可使其超数产卵,以便获得大量的卵母细胞。H为胚胎移植,在进行H过程之前,需要对代孕母猪进行同期发情处理,以便为供体的胚胎植入受体提供相同的生理环境。
(4)囊胚时期可发育成胎儿各种组织,个体较大的细胞是内细胞团细胞,而滋养层细胞可以用于性别鉴定,该处细胞将来会发育成胎膜和胎盘。
【点睛】解答本题的关键是分析绿色荧光蛋白转基因克隆猪的具体培育过程,确定各个过程的名称以及注意事项,了解涉及到的现代生物工程技术。

