2018-2019学年广东省汕头市金山中学高二下学期第一次月考化学试题 解析版
展开2018-2019学年广东省汕头市金山中学高二下学期第一次月考化学试题 解析版
一.选择题(每个题目只有一个选项符合题意,每题6分)
1.共价键、离子键、范德华力和氢键都是微观粒子之间的不同作用力。有下列物质:①Na2O2 ②冰 ③金刚石 ④碘单质 ⑤CaCl2 ⑥白磷,只含有两种作用力是( )
A. ①④⑥ B. ①③⑥ C. ②④⑤ D. ①②③⑤
【答案】A
【解析】
【分析】
大多非金属元素之间形成的键是共价键,以共价键结合的物质可能为原子晶体,也可能为分子晶体,在分子晶体中还存在分子间作用力;活泼金属和活泼的非金属之间形成的键大多是离子键,离子晶体中含有离子键;金属晶体中含有金属键;电负性很大的元素(N、O、F)与氢元素形成共价键时,H原子几乎是裸露的质子,不同分子之间存在氢键,以此来解答。
【详解】①Na2O2中钠离子与过氧根离子之间形成离子键,过氧根离子中氧原子之间形成共价键,含有离子键和共价键两种作用力,故①符合;
②冰属于分子晶体,分子内氧原子与氢原子之间形成共价键,分子之间存在氢键、范德华力,故②不符合;
③金刚石是原子晶体,只存在共价键,故③不符合;
④碘单质属于分子晶体,分子内碘原子之间形成共价键,分子之间存在范德华力,故④符合;
⑤氯化钙属于离子晶体,钙离子与氯离子之间形成离子键,只存在离子键,故⑤不符合;
⑥白磷属于分子晶体,白磷分子中磷原子之间形成共价键,分子间存在分子间作用力,故⑥符合;
答案选A。
【点睛】本题考查化学键和晶体类型,难度不大,注意化学键的形成规律及分子晶体中存在分子间作用力。
2.Q、X、Y、Z是原子序数依次增大的短周期主族元素,Q原子的最外层电子数是内层电子数的2倍,X、Y、Z在周期表中的位置关系如图所示。下列说法正确的是( )
A. Q和Z可能形成化合物QZ2
B. Y的最高价氧化物的水化物一定是强酸
C. X、Z和氢三种元素不可能组成离子化合物
D. 最简单气态氢化物的沸点:Q>X
【答案】A
【解析】
【详解】Q原子的最外层电子数是内层电子数的2倍,则Q为C;再根据Q、X、Y、Z是原子序数依次增大的短周期主族元素,以及X、Y、Z在周期表中的位置关系可推知X可能为N或O,Y可能为P或Cl,Z可能为S或Cl,
A. 若Z为S,则C、S可形成分子CS2,故A正确;
B. 若Y为P,则最高价氧化物的水化物H3PO4不是强酸,故B错误;
C. N、S和H三种元素可以形成离子化合物(NH4)2S,故C错误;
D. 若X为O,则甲烷的沸点比水的低,故D错误。
故选A。
3.经X射线研究证明:PCl5在固体状态时,由空间构型分别是正四面体和正八面体两种离子构成,下列关于PCl5的推断正确的是( )
A. PCl5固体是分子晶体
B. PCl5晶体具有良好的导电性
C. PCl5晶体有[PCl4]+和[PCl6]-构成,其离子数目之比为1∶1
D. PCl5晶体有[PCl3]2+和[PCl7]2-构成,其离子数目之比为1∶1
【答案】C
【解析】
A项,根据题意PCl5固体由两种离子构成,PCl5固体属于离子晶体,A项错误;B项,PCl5晶体属于离子晶体,离子晶体中阴、阳离子不自由移动,PCl5晶体没有良好的导电性,B项错误;C项,两种离子分别是正四面体和正八面体,正四面体的为AB4型,正八面体的为AB6型,根据PCl5的化学式,正四面体型的为[PCl4]+,正八面体型的为[PCl6]-,且两种离子数目之比为1:1,C项正确;D项,两种离子分别是正四面体和正八面体,正四面体的为AB4型,正八面体的为AB6型,根据PCl5的化学式,正四面体型的为[PCl4]+,正八面体型的为[PCl6]-,且两种离子数目之比为1:1,D项错误;答案选C。
4.W、X、Y、Z均为短周期主族元素,原子序数依次增加,X与Y形成化合物能与水反应生成酸且X、Y同主族,两元素核电荷数之和与W、Z原子序数之和相等,下列说法正确是( )
A. Z元素的含氧酸一定是强酸
B. 原子半径:X>Z
C. 气态氢化物热稳定性:W>X
D. W、X与H形成化合物的水溶液可能呈碱性
【答案】D
【解析】
试题分析:W、X、Y、Z均为的短周期主族元素,原子序数依次增加,X与Y形成的化合物能与水反应生成酸且X、Y同主族,则X为O元素,Y为S元素,O、S元素核电荷数之和与W、Z的原子序数之和相等,则W、Z的原子序数之和24,而且W的原子序数小于O,Z的原子序数大于S,则Z为Cl元素,所以W的原子序数为24-17=7,即W为N元素;A、Z为Cl元素,Cl元素的最高价含氧酸是最强酸,其它价态的含氧酸的酸性不一定强,如HClO是弱酸,故A错误;
B、电子层越多,原子半径越大,所以O<Cl,即原子半径:X<Z,故B错误;C、元素的非金属性越强,其氢化物越稳定,非金属性O>N,所以气态氢化物热稳定性:W<X,故C错误;D、W、X与H形成化合物的水溶液可能是氨水,呈碱性,故D正确。故选D。
【考点定位】考查元素周期律与元素周期表
【名师点晴】本题以元素推断为载体,考查原子结构位置与性质关系、元素化合物知识,推断元素是解题的关键。1~20号元素的特殊的电子层结构可归纳为:(1)最外层有1个电子的元素:H、Li、Na、K;(2)最外层电子数等于次外层电子数的元素:Be、Ar;(3)最外层电子数是次外层电子数2倍的元素:C;(4)最外层电子数是次外层电子数3倍的元素:O;(5)最外层电子数是内层电子数总数一半的元素:Li、P;(6)最外层电子数是次外层电子数4倍的元素:Ne;(7)次外层电子数是最外层电子数2倍的元素:Li、Si;(8)次外层电子数是其他各层电子总数2倍的元素:Li、Mg;(9)次外层电子数与其他各层电子总数相等的元素Be、S;(10)电子层数与最外层电子数相等的元素:H、Be、Al。
5.金属晶体中金属原子有三种常见的堆积方式,a、b、c分别代表这三种晶胞的结构,其晶胞a、b、c内金属原子个数比为( )
A. 11∶8∶4 B. 3∶2∶1 C. 9∶8∶4 D. 21∶14∶9
【答案】B
【解析】
用“均摊法”,晶胞a中金属原子的个数为12+2+3=6,晶胞b中金属原子的个数为8+6=4,晶胞c中金属原子的个数为8+1=2,晶胞a、b、c中金属原子个数比为6:4:2=3:2:1,答案选B。
点睛:本题考查金属晶体中金属原子个数的确定,用“均摊法”确定金属晶体中金属原子的个数是解题的关键。需要注意晶胞a与晶胞b、c的不同,晶胞b、c属于正方体晶胞,其中顶点为、棱上为、面上为、体内为1;晶胞a为六方晶胞,其中顶点为、面上为、体内为1。
6. 下列关于晶体的说法正确的组合是 ( )
①分子晶体中都存在共价键
②在晶体中只要有阳离子就一定有阴离子
③金刚石、SiC、NaF、NaCl、H2O、H2S晶体的熔点依次降低
④离子晶体中只有离子键没有共价键,分子晶体中肯定没有离子键
⑤CaTiO3晶体中(晶胞结构如图所示)每个Ti4+和12个O2-相紧邻
⑥SiO2晶体中每个硅原子与两个氧原子以共价键相结合
⑦晶体中分子间作用力越大,分子越稳定
⑧氯化钠熔化时离子键被破坏
A. ①②③⑥ B. ①②④ C. ③⑤⑦ D. ③⑤⑧
【答案】D
【解析】
试题分析:①稀有气体是由单原子组成的分子,其晶体中不含化学键,故错误;②晶体分为分子晶体、原子晶体、离子晶体、金属晶体,其中金属晶体是由金属阳离子和自由电子组成,故错误;③金刚石和SiC为原子晶体,原子晶体中键长越长,熔沸点越低,Si的半径比C的半径大,因此金刚石比SiC熔沸点高,NaF和NaCl属于离子晶体,离子晶体中所带电荷数越多、离子半径越小,熔沸点越高,F的半径小于Cl,因此NaF的熔沸点高于NaCl,H2O和H2S属于分子晶体,H2O中含有分子间氢键,因此H2O的熔沸点高于H2S,熔沸点高低判断:一般原子晶体>离子晶体>分子晶体,综上所述,故正确;④离子晶体中除含有离子键外,可能含有共价键,如NaOH,但分子晶体中一定不含离子键,故错误;⑤根据化学式,以及晶胞结构,Ti2+位于顶点,O2-位于面上,Ca2+位于体心,因此每个Ti4+周围最近的O2-有12个,故正确;⑥SiO2中Si有4个键,与4个氧原子相连,故错误;⑦只有分子晶体中含有分子间作用力,且分子间作用力影响的物质的物理性质,而稳定性是化学性质,故错误;⑧熔化离子晶体破坏离子键,故正确;综上所述,选项D正确。
考点:考查晶体的基本性质、熔沸点高低、晶体结构等知识。
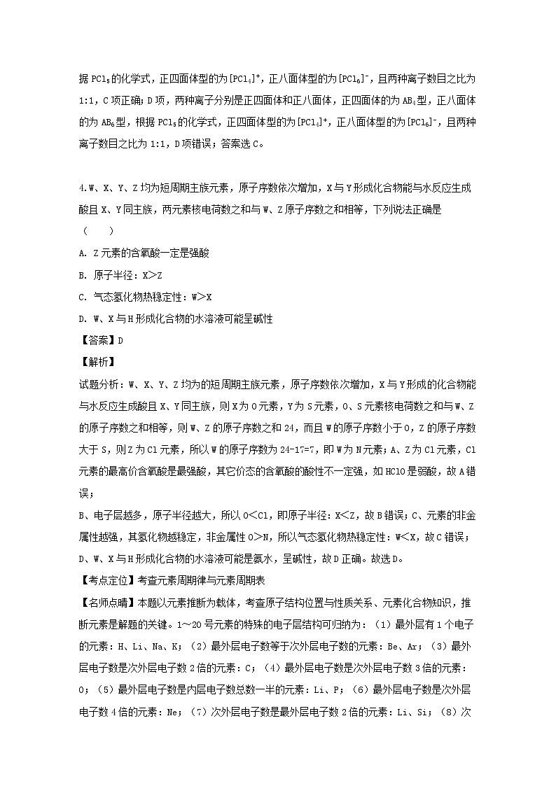
7.氮化硼(BN)晶体有多种相结构。六方相氮化硼是通常存在的稳定相,与石墨相似,具有层状结构,可作高温润滑剂。立方相氮化硼是超硬材料,有优异的耐磨性。它们的晶体结构如图所示。关于这两种晶体的说法,正确的是
A. 立方相氮化硼含有σ键和π键,所以硬度大
B. 六方相氮化硼层间作用力小,所以质地软
C. 两种晶体中B原子的杂化类型相同
D. 两种晶体均为分子晶体
【答案】B
【解析】
【详解】A、 由图可知立方相氮化硼中都是单键,所以都是σ键,故A错误;
B、六方相氮化硼与石墨的结构相似,层间存在分子间作用力比化学键弱的多,所以质地软,故B正确;
C、六方相氮化硼中B原子的杂化类型为sp2, 立方相氮化硼中B原子的杂化类型为sp3,故C错误;
D、六方相氮化硼与石墨的结构相似,所以为混合型晶体;立方相氮化硼为空间网状结构,不存在分子,为原子晶体,故D错误;
综上所述,本题应选B。
8.有关晶体的结构如下图所示,下列说法中不正确的是( )
A. 在NaCl晶体中,距Na+最近的Cl-形成正八面体
B. 在CaF2晶体中,每个晶胞平均占有4个Ca2+
C. 在金刚石晶体中,碳原子数与碳碳键个数的比为1:4
D. 铜晶体为面心立方最密堆积,该晶体中面对角线长度为原子半径4倍
【答案】C
【解析】
【详解】A.在NaCl晶体中,距Na+最近的Cl-有6个,距Cl-最近的Na+有6个,这6个离子构成一个正八面体,A项正确;
B.在CaF2晶胞中含有Ca2+数8×+6×=4,即每个晶胞平均占有4个Ca2+,B项正确;
C.金刚石晶体中每个碳原子周围有4个碳碳键,每个碳碳键被2个碳原子共有,所以碳原子数与碳碳键个数的比为1:2,C项错误;
D.根据图示晶胞模型可以看出,铜晶体为面心立方最密堆积,且面上的刚性小球相切,该晶体中面对角线长度为原子半径的4倍,D项正确;
答案选C。
【点睛】C项是易错点,要利用均摊思想展开分析,必要时要牢记金刚石、二氧化硅等重要晶体的原子数与化学键之间的比例关系。
二.非选择题
9.钴元素是三元锂离子电池阳极材料的重要成分。请回答下列问题:
(1)钴元素在周期表中的位置是_______,其价电子排布式为______。
(2)第四电离能大小:I4(Fe)> I4(Co),从原子结构的角度分析可能的原因是____。
(3)取1mol配合物CoCl3·6NH3(黄色)溶于水,加入足量硝酸银溶液,产生3mol白色沉淀,沉淀不溶于稀硝酸。原配合物中络离子形状为正八面体。
①根据上述事实推测原配合物中络离子化学式为_______。
②该配合物在热NaOH溶液中发生反应,并释放出气体,该反应的化学方程式_____;生成气体分子的中心原子杂化方式为____。
(4)经X射线衍射测定发现,晶体钴在417℃以上堆积方式的剖面图如图所示,则该堆积方式属于_____,若该堆积方式下钴原子的半径为r,则该晶体的空间利用率为______(列出表达式并写出最终结果)。
【答案】 (1). 第四周期VIII族 (2). 3d74s2 (3). Fe3+电子排布较稳定的3d5变为不稳定的3d4需要更多的能量 (4). [Co(NH3)6]3+ (5). [Co(NH3)6]Cl3+3NaOH=Co(OH)3↓+6NH3+3NaCl (6). sp3 (7). 面心立方堆积 (8).
【解析】
分析】
(1)钴的原子序数为27,依据元素周期表的结构及原子核外电子排布规律作答;
(2) 根据洪特规则易知,核外电子处于半充满或全充满状态比较稳定,结合电离能的定义作答;
(3)①依据题意判断出Cl-是外界离子,不是配位体;再结合络离子形状为正八面体进行推测;
②根据以上分析,该配合物为[Co(NH3)6]Cl3,与热NaOH溶液中发生反应,放出气体应为氨气;再根据价层电子对互斥理论与杂化轨道理论结合推测其杂化方式;
(4)依据金属原子常见的堆积模型判断;根据几何关系找出晶胞立方体面对角线长为4r,若该堆积方式下的晶胞参数为acm,则(4r)2=a2+a2,再根据空间利用率=计算作答。
【详解】(1)钴的原子序数为27,在周期表中位于第四周期VIII族,电子排布式为1s22s22p63s23p63d74s2,其外围电子排布式为3d74s2;
故答案为:第四周期VIII族;3d74s2;
(2) Fe3+外围电子排布式为3d5,Co3+外围电子排布式为3d6,由此可知Fe3+从电子排布较稳定的3d5变为不稳定的3d4需要更多的能量,所以第四电离能大小:I4(Fe)> I4 (Co);
故答案为:Fe3+电子排布较稳定的3d5变为不稳定的3d4需要更多的能量;
(3)①1mol配合物CoCl3·6NH3(黄色)溶于水,加入足量硝酸银溶液,产生3mol白色沉淀,沉淀不溶于稀硝酸,说明Cl-是外界离子,不是配位离子;络离子形状为正八面体,则说明Co3+与6个NH3形成配位络离子,则络离子化学式为[Co(NH3)6]3+,
故答案为:[Co(NH3)6]3+;
②根据以上分析,该配合物为[Co(NH3)6]Cl3,与热NaOH溶液中发生反应,放出气体应为氨气,则化学方程式[Co(NH3)6]Cl3+3NaOH=Co(OH)3↓+6NH3+3NaCl;NH3分子的中心原子的价电子对数为=4,故杂化方式为sp3,
故答案为:[Co(NH3)6]3+;[Co(NH3)6]Cl3+3NaOH=Co(OH)3↓+6NH3+3NaCl;sp3;
(4)由图可知,该堆积方式属于面心立方堆积;
钴原子在面心立方堆积中,钴原子处于顶点和面心,该堆积方式下的晶胞参数为acm,因钴原子的半径为r,则晶胞立方体面对角线长为4r,则依据几何关系可知(4r)2=a2+a2,解得r=a cm,晶胞内钴原子数目=,则其空间利用率=,
故答案为:面心立方堆积;。
10.据科技日报道南开大学科研团队借助镍和苯基硼酸共催化剂,实现丙烯醇绿色合成。丙烯醇及其化合物可合成甘油、医药、农药、香料,合成维生素E和KI及天然抗癌药物紫杉醇中都含有关键的丙烯醇结构。丙烯醇的结构简式为CH2=CH-CH2OH。请回答下列问题:
(1)基态镍原子的电子排布式为________。
(2)1molCH2=CH-CH2OH中σ键和π键的个数比为_____,丙烯醇分子中碳原子的杂化类型为_____。
(3)丙醛(CH3CH2CHO的沸点为49℃,丙烯醇(CH2=CHCH2OH)的沸点为91℃,二者相对分子质量相等,沸点相差较大的主要原因是_______。
(4)羰基镍[Ni(CO)4]用于制备高纯度镍粉,它的熔点为-25℃,沸点为43℃。羰基镍晶体类型是___________。
(5)Ni2+能形成多种配离子,如[Ni(NH3)6]2+、[Ni(SCN)3]-和[Ni(CN)4]2-等。[Ni(NH3)6]2+中心离子的配位数是______ ,与SCN-互为等电子体的分子为_______。
(6)“NiO”晶胞如图所示。
①氧化镍晶胞中原子坐标参数:A(0,0,0)、B(1,1,0),则C原子坐标参数为______。
②已知:氧化镍晶胞密度为dg/cm3,NA代表阿伏加德罗常数的值,则Ni2+半径为______nm(用代数式表示)。【Ni的相对原子质量为59】
【答案】 (1). [Ar]3d84s2 (2). 9:1 (3). sp2、sp3 (4). 丙烯醇分子间存在氢键 (5). 分子晶体 (6). 6 (7). N2O(或CO2、BeCl2等) (8). (,1,1) (9). ×107
【解析】
【分析】
(1)Ni是28号元素,原子核外电子排布式为:1s22s22p63S23p63d84s2,属于过渡元素,也可写为[Ar] 3d84s2;
(2)单键为σ键,双键含有1个σ键、1个π键,CH2=CH-CH2OH分子含有9个σ键,1个π键;分子中饱和碳原子是sp3杂化,形成碳碳双键的不饱和碳原子是sp2杂化;
(3)丙烯醇中含有羟基,分子之间形成氢键,沸点相对更高;
(4)羰基镍的熔点、沸点都很低,符合分子晶体的性质;
(5) [Ni(NH3)6]2+中心原子Ni结合的配位体NH3的配位数是6;SCN-离子的一个电荷提供给碳原子,碳原子变为N,而O、S原子的最外层电子数相等,所以它与N2O互为等电子体,而N2O与CO2也互为等电子体;
(6)①氧化镍晶胞中原子坐标参数:A(0,0,0)、B(1,1,0)则C点对于的x轴为,Y轴与Z轴都是1,所以C点的坐标为(,1,1);
②观察晶胞结构、掌握各种微粒的空间位置关系,用均摊法计算晶胞中含有的Ni2+、O2-离子数目,计算晶胞的质量,再根据晶胞质量=晶胞密度×晶胞体积计算。
【详解】(1)Ni是28号元素,原子核外电子排布式为:1s22s22p63S23p63d84s2,价电子包括3d与4s能级电子,核外电子排布式为:[Ar]3d84s2;
(2)单键为σ键,双键含有1个σ键、1个π键,CH2=CH-CH2OH分子含有9个σ键,1个π键,故1 mol CH2=CH-CH2OH中σ键和π键的个数比为9:1;分子中饱和碳原子采取sp3 杂化,含碳碳双键的不饱和碳原子采用sp2杂化,故碳原子的杂化轨道类型为sp2、sp3杂化;
(3)丙烯醇中含有羟基,分子之间形成氢键,使的它的沸点比丙醛的高很多;
(4)羰基镍的熔点、沸点都很低,说明微粒间的作用力很小,该晶体属于分子晶体;
(5) [Ni(NH3)6]2+中心原子Ni结合的配位体NH3的配位数是6;SCN-离子的一个电荷提供给碳原子,碳原子变为N,而O、S原子的最外层电子数相等,所以它与N2O互为等电子体,而N2O与CO2也互为等电子体;
(6)①氧化镍晶胞中原子坐标参数:A(0,0,0)、B(1,1,0)则C点对于的x轴为,Y轴与Z轴都是1,所以C点的坐标为(,1,1);
②设晶胞参数为anm,观察氧化镍晶胞图,1个晶胞中含有4个NiO,面对角线上的3个O原子相切,d=,a=×10-7nm,设Ni2+半径为xnm,则有2r+2x=a,x=×107nm。
【点睛】本题考查物质结构与性质,涉及核外电子排布、化学键、杂化方式、氢键、晶体类型与性质、空间构型、晶胞结构与计算等,(6)中计算为易错点、难点,需要学生具备一定的书写计算能力,中学基本不涉及晶胞参数问题,可以适当进行拓展。这些都是常考知识点,需要学生具备扎实的学科基础和数学功底。
11.镍与VA族元素形成化合物是重要半导体材料,砷化镓(GaAs)是应用广泛的化工材料,回答问题:
(1)基态Ga原子核外电子排布式为_____,基态As原子核外有____个未成对电子。
(2)镓失去电子的逐级电离能(单位:kJ·mol-1)的数值依次为577、1984.5、2961.8、6192由此可推知镓的主要化合价为____和+3。砷的电负性比镍____(填“大”或“小”)。
(3)比较下列镓卤化物的熔点和沸点,分析其变化规律及原因:______________。
镓的卤化物 | GaCl3 | GaBr3 | GaI3 |
熔点/℃ | 77.75 | 122.3 | 211.5 |
沸点/℃ | 201.2 | 279 | 346 |
GaF3的熔点超过1000 ℃,可能的原因是________。
(4)二水合草酸镓的结构如图所示,其中镓原子的配位数为___,草酸根中碳原子的杂化方式为______。
(5)砷化镓熔点为1238℃,立方晶胞结构如图所示,晶胞边长为a=565 pm。该晶体的类型为____,晶体的密度为_____(设NA为阿伏加德罗常数的数值,列出算式即可)g·cm-3。【Ga和As的相对原子质量分别为70和75】
【答案】 (1). [Ar]3d104s24p2(或1s22s22p63s23p63d104s24p1) (2). 3 (3). +1 (4). 大 (5). GaCl3、GaBr3、GaI3 的熔、沸点依次升高,它们均为分子晶体,结构相似。相对分子质量依次增大,分子间作用力依次增强 (6). GaF3为离子晶体 (7). 4 (8). sp2 (9). 原子晶体 (10).
【解析】
(1)考查电子排布式的书写,Ga位于第四周期IIIA族,31号元素,因此核外电子排布式为 [Ar]3d104s24p2(或1s22s22p63s23p63d104s24p1);As位于VIA族,核外有3个未成对电子;(2)考查电离能、电负性的规律,根据电离能的数值,第一电离能与第二电离能相差较大,因此Ga显表现+1价,As为非金属,Ni为金属,因此As的电负性比镍大;(3)考查晶体熔沸高低规律,根据表格数值, GaCl3、GaBr3、GaI3 的熔、沸点依次升高,它们均为分子晶体,结构相似,相对分子质量依次增大,分子间作用力依次增强;GaF3熔点比其余三个高很多,说明GaF3属于离子晶体;(4)考查配位数和杂化类型判断,根据结构图,Ga的配位数为4,C原子有3个σ键,无孤电子对,因此C的杂化类型为sp2;(5)考查晶胞的计算,该晶体熔点高,属于原子晶体,Ga位于顶点和面心,个数为8×1/8+6×1/2=4,As位于晶胞内部,原子个数为4,化学式为GaAs,晶胞的质量为4×(70+75)NAg,晶胞的体积为(565×10-10)cm3,则晶胞的密度为。
点睛:本题的难点是晶胞密度的计算,首先根据晶胞的结构以及均摊的方法,求出晶体的化学式,然后根据n=N/NA,求出晶胞物质的量,根据n=m/M,求出晶胞的质量,最后根据密度的定义进行计算。

