还剩19页未读,
继续阅读
中考化学总复习之专题二 分子运动探究及构成物质的微粒-【敲重点】备战2020年中考化学一轮复习之核心考点透析(解析版)
展开
专题二 分子运动现象探究及构成物质的微粒
重点突破 分子运动现象的探究
1.实验目的:认识分子的运动。
2.实验装置
3.实验步骤
( 1 )向盛有约20 mL蒸馏水的小烧杯A中加入5~6滴酚酞溶液,搅拌均匀,观察溶液的颜色。
( 2 )从烧杯A中取少量溶液于试管中,向其中慢慢滴加浓氨水,观察溶液颜色的变化。
( 3 )另取一个小烧杯B,加入约5 mL浓氨水。用一个大烧杯或水槽罩住A、B两个小烧杯(如图所示 ),观察现象。
4.实验现象
实验步骤
实验现象
步骤( 1 )
溶液颜色无明显变化
步骤( 2 )
溶液颜色由无色变成红色
步骤( 3 )
小烧杯A中溶液颜色由无色变成红色,小烧杯B中溶液颜色无明显变化
5.实验结论:酚酞遇氨水变红;分子是在不断运动的。
6.实验改进
基础练
1.建立宏观与微观的联系是一种科学的思维方法。下列叙述正确的是( )
A.品红在水中扩散,是因为分子在不断的运动
B.冰与干冰的化学性质不同,是因为分子的运动速率不同
C.化学反应都遵循质量守恒定律,是因为化学反应中分子的种类与数目不变
D.金刚石与石墨的化学性质相似,是因为碳原子的排列方式相同
【答案】A
【解析】A、品红在水中扩散,是因为品红分子是在不断的运动的,运动到水分子中间去了,故选项解释正确。
B、冰与干冰的化学性质不同,是因为它们分子的构成不同,不同种的分子化学性质不同,故选项解释错误。
C、化学反应都遵循质量守恒定律,是因为化学反应中原子的种类与数目不变,故选项解释错误。
D、金刚石与石墨的化学性质相似,是因为碳原子的排列方式不同,故选项解释错误。
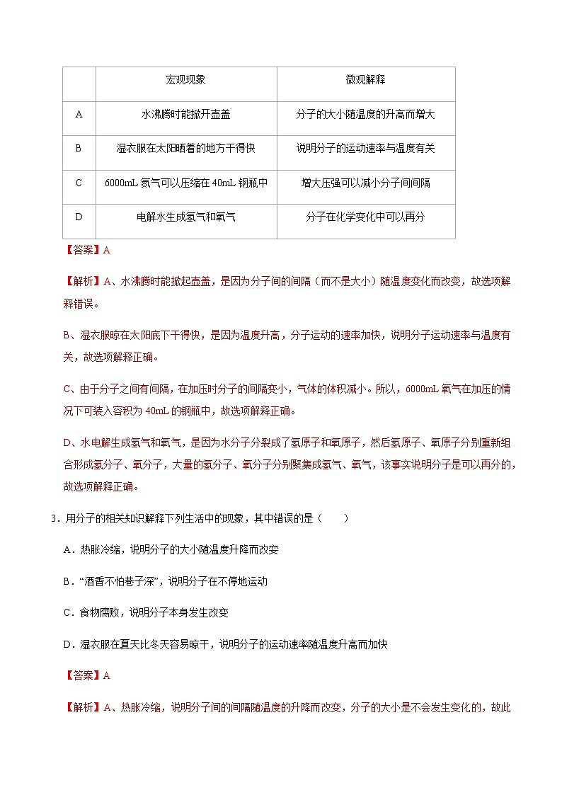
2.建立宏观和微观之间的联系是化学学科特有的思维方式,下列对宏观事实的微观解释错误的是( )
宏观现象
微观解释
A
水沸腾时能掀开壶盖
分子的大小随温度的升高而增大
B
湿衣服在太阳晒着的地方干得快
说明分子的运动速率与温度有关
C
6000mL氮气可以压缩在40mL钢瓶中
增大压强可以减小分子间间隔
D
电解水生成氢气和氧气
分子在化学变化中可以再分
【答案】A
【解析】A、水沸腾时能掀起壶盖,是因为分子间的间隔(而不是大小)随温度变化而改变,故选项解释错误。
B、湿衣服晾在太阳底下干得快,是因为温度升高,分子运动的速率加快,说明分子运动速率与温度有关,故选项解释正确。
C、由于分子之间有间隔,在加压时分子的间隔变小,气体的体积减小。所以,6000mL氧气在加压的情况下可装入容积为40mL的钢瓶中,故选项解释正确。
D、水电解生成氢气和氧气,是因为水分子分裂成了氢原子和氧原子,然后氢原子、氧原子分别重新组合形成氢分子、氧分子,大量的氢分子、氧分子分别聚集成氢气、氧气,该事实说明分子是可以再分的,故选项解释正确。
3.用分子的相关知识解释下列生活中的现象,其中错误的是( )
A.热胀冷缩,说明分子的大小随温度升降而改娈
B.“酒香不怕巷子深”,说明分子在不停地运动
C.食物腐败,说明分子本身发生改变
D.湿衣服在夏天比冬天容易晾干,说明分子的运动速率随温度升高而加快
【答案】A
【解析】A、热胀冷缩,说明分子间的间隔随温度的升降而改变,分子的大小是不会发生变化的,故此说法错误;
B、“酒香不怕巷子深”,说明分子在不停地运动,酒精分子运动到空气中,被人嗅到,故此项说法正确;
C、食物腐败是化学变化,分子本身发生改变;故此选项说法正确;
D、湿衣服在夏天比冬天容易晾干,说明分子的运动速率随温度升高而加快,温度越高,分子运动越快,此选项说法正确。
4.化学兴趣小组同学们对教材中“分子的性质实验”进行了如图改进。下列说法错误的是( )
A.图1中A、B烧杯中酚酞溶液都变成红色
B.图1和图2都能说明分子是不断运动的
C.图2能得出:温度越高,分子的运动速率越快
D.改进后的优点:节约药品,更环保
【答案】A
【解析】A、图1中A烧杯变红,B烧杯酚酞不变红,A错误;
B、图1中C烧杯中的浓氨水挥发出的氨分子不断运动到A烧杯中,使酚酞变红,图2中A和D中的浓氨水挥发出的氨分子不断运动到B和C烧杯中,使酚酞变红,都能说明分子是不断运动的,B正确;
C、图2中可看到C烧杯比B烧杯变红的快,说明温度越高,分子的运动速率越快,C正确;
D、图2在密闭装置中进行,不污染环境,用试管节约药品用量,D正确;
能力练
5.取一滤纸条,等间距滴10滴紫色石蕊试液,然后装入玻璃管中(如图所示),两端管口同时放入分别蘸有浓氨水和浓盐酸的棉球,几秒后观察到图示现象。下列说法错误的是( )
A.氨水的pH大于7
B.酸、碱能使紫色石蕊试液显示不同颜色
C.浓氨水和浓盐酸都具有挥发性
D.氨分子和氯化氢分子的运动速率相等
【答案】D
【解析】A、氨水属于弱碱,所以氨水的pH大于7,故A正确;
B、紫色石蕊试液是指遇到酸变红色,遇到碱不变色,故B正确;
C、浓氨水和浓盐酸都易发挥,故C正确;
D、由图示现象可知变蓝得点要比变红的点多,说明氨分子运动速度比氯化氢分子运动得快,故D不正确。
6.某化学兴趣小组借助氧气传感器探究微粒的运动,数据处理软件可实时绘出氧气体积分数随时间变化的曲线。收集一塑料瓶氧气进行以下三步实验:①敞口放置;②双手贴在塑料瓶外壁上;③双手紧贴并倒转瓶口。三步实验中测得氧气的体积分数随时间变化的曲线依次为如图中的 MN段、NP段和PR段。下列说法不正确的是( )
A.曲线中M→N的变化过程,说明氧分子是不断运动的
B.曲线中M→N和N→P相比较,说明温度越高分子运动速度越快
C.曲线中N→P 和P→Q相比较,说明氧气密度比空气密度大
D.曲线中P→Q和Q→R相比较,说明Q点后氧分子的运动速度减慢
【答案】D
【解析】A.能够说明氧分子不断运动的曲线是MN段,这是因为敞口放置,氧气体积分数不断减小,是因为氧分子是不断运动的,部分氧分子运动到瓶外;双手贴在塑料瓶外壁上,瓶内温度升高,分子之间间隔变大,会导致部分气体膨胀逸出,不能说明分子是不断运动的;将塑瓶的瓶口朝下,在重力作用下,部分氧气会由于重力作用而下降,不能说明分子是不断运动的,正确。
B.双手贴在塑料瓶外壁上,瓶内温度升高,分子之间间隔变大,运动速率加快,正确;
C.将塑瓶的瓶口朝下,由于氧气的密度比空气大,所以在重力作用下,部分氧气会由于重力作用而下降,正确;
D.Q点以后,由于手依然紧贴瓶口,温度并未明显改变,因此氧分子运动速度不会减慢。而之所以氧气体积分数基本不变,是因为瓶内氧气体积分数已经接近空气,将稳定在该数值,错误。
7.从分子的角度分析,对下列现象解释错误的是( )
A.“墙内开花,墙外香”﹣﹣分子在不断地运动
B.湿衣服晾在有太阳的地方比晾在没有太阳的地方容易干﹣﹣温度高分子的运动速度加快
C.热胀冷缩﹣﹣分子的大小随着温度的改变而改变
D.水电解生成氢气和氧气﹣﹣在化学变化中,分子分解成原子,原子又构成新的分子
【答案】C
【解析】A.分子的不断运动导致远处能闻到花香,故A正确;
B.温度越高,分子运动速度越快,所以湿衣服晾在有太阳的地方比晾在没有太阳的地方容易干,故B正确;
C.热胀冷缩是因为分子之间有间隔的原因,温度越高,分子之间的间隔越大,温度越低,分子之间的间隔越小,与分子体积大小无关,故C错误;
D.分子是保持物质化学性质的最小微粒,在化学变化中,分子能分解为原子,原子用化学方法不能再分,原子能构成新的分子,所以水电解时能生成氢气和氧气,故D正确;故选:C。
8.分子是构成物质的一种粒子.下列有关分子的叙述中,错误的是( )
A.受热时分子的体积逐渐变大
B.降温时分子的运动速率减慢
C.液体蒸发变成气体,分子间间隔变大
D.电解水生成氢气和氧气,说明分子是可分的
【答案】A
【解析】A、水在受热的情况下水分子获得能量,水分子运动加快,水分子之间的间隔增大,导致水的体积增大,在这个过程中水分子本身的体积大小是不变的,故叙述错误;
B、降温时,水分子失去能量,水分子运动变慢,故叙述正确;
C、水在受热的情况下水分子获得能量,水分子运动加快,水分子之间的间隔增大,由液体变成气体。故叙述正确;
D、电解水的微观实质是水分子在通电的条件下水分子分解成氢、氧原子,然后氢、氧原子重新组合成氢分子和氧分子。说明了水分子在化学变化中是可以再分的。故叙述正确。
真题练
9.(2019•福建)一定条件下,水在密闭容器里的冷却过程中,温度和时间的关系如图所示。①、②、③表示水在不同时刻的存在状态,下列有关判断正确的是( )
A.水分子间的间隔:①>③
B.水分子的运动速率:②>①
C.状态③的水分子静止不动
D.①→②发生了化学变化
【答案】A
【解析】A、①是水蒸气状态,③是冰的状态,故水分子间的间隔:①>③,正确;
B、在状态①时水分子的运动速率大于状态②,错误;
C、状态③的水分子在固定的位置震动,错误;
D、①→②没有产生新物质,是物理变化,错误;
10.(2018•鄂州)对下列日常生活中的现象解释不合理的是( )
A.酒香不怕巷子深﹣﹣分子在不断运动
B.变瘪的乒乓球放在热水中鼓起﹣﹣分子的体积变大
C.湿衣服在阳光下比阴凉处干得快﹣﹣温度升高,分子的运动速度加快
D.石油气加压可贮存在钢瓶中﹣﹣分子间有间隔,加压使得间隔缩小
【答案】B
【解析】A、酒香不怕巷子深,是因为酒香中含有的分子是在不断运动的,向四周扩散,使人们闻到酒香,故选项解释正确。
B、变瘪的乒乓球放在热水中鼓起,是因为温度升高,分子的间隔变大,故选项解释错误。
C、湿衣服在阳光下比阴凉处干得快,是因为阳光下温度高,温度升高,分子运动速度加快,故选项解释正确。
D、石油气加压可贮存在钢瓶中,是因为分子间有间隔,气体受压后,分子间隔变小,故选项进是正确。
11.(2018•滨州)事物的宏观表象是由其微观性质决定的。下列事实及对这些事实的解释中,二者不相符的是( )
A.成熟的菠萝会散发出浓浓的香味,说明分子在不断地运动
B.水沸腾时能掀开壶盖,说明分子的大小随温度升高而增大
C.50mL水和50mL酒精混合后总体积小于100mL,说明分子间有间隔
D.湿衣服晾在太阳晒着的地方干得快,说明分子的运动速率与温度有关
【答案】B
【解析】A、成熟的菠萝蜜会散发出浓浓的香味,是因为香味中含有的分子是在不断运动的,向四周扩散,使人们闻到菠萝蜜的香味,故选项解释正确。
B、水沸腾时能掀起壶盖,是因为分子间的间隔(而不是大小)随温度变化而改变,故选项解释错误。
C、50mL水和50mL酒精混合后总体积小于100mL,是因为分子间有间隔的缘故,故选项解释正确。
D、湿衣服晾在太阳底下干得快,是因为温度升高,分子运动的速率加快,说明分子运动速率与温度有关,故选项解释正确。
12.(2016•攀枝花)座式酒精喷灯的火焰温度可达1000℃以上。使用时,向预热盘中注入酒精(C2H5OH)并点燃,待灯壶内酒精受热气化从喷口喷出时,预热盘内燃着的火焰就会将喷出的酒精蒸气点燃。下列说法不正确的是( )
A.预热过程中,分子的运动速率发生了改变
B.燃烧过程中,分子的种类发生了改变
C.壶内酒精受热气化从喷口喷出过程中,分子的体积发生了改变
D.此过程既发生了物理变化,又发生了化学变化
【答案】C
【解析】A、温度越高分子运动越快,所以预热过程中,分子的运动速率发生了改变,故A正确;
B、酒精燃烧生成水和二氧化碳,所以燃烧过程中,分子的种类发生了改变,故B正确;
C、蒸发过程中,分子之间的间隔变大,而不是分子的体积发生了改变,故C错误;
D、蒸发过程中没有新物质生成,燃烧过程中生成新物质,所以此过程既发生了物理变化,又发生了化学变化,故D正确。故选:C。
13.(2013•厦门)用Y形管或Y形导管完成以下实验.
(1)图1中Y形管左侧管中加入无色酚酞试液,右侧管中加入浓氨水,一段时间后,可观察到的现象: ,用分子的观点解释这一现象: .
(2)图2中Y形导管平放于桌面,实验中可观察到的现象; ,用化学方程式解释结论: ;若把Y形导管固定在铁架台上(如图3),a管位于上方,b管位于下方,两石蕊试纸均湿润,可观察到b管中试纸变色比a管明显,原因: .
【答案】(1)无色酚酞试液变红色;分子的不断运动;
(2)湿润的紫色石蕊试纸变红色,干燥的紫色石蕊试纸无明显变化;H2O+CO2=H2CO3;二氧化碳的密度比空气大,主要从b管中通过.
【解析】(1)浓氨水具有挥发性,挥发出来的氨分子极易溶于水,形成氨水且溶液显碱性,能使无色酚酞试液变红色;从微观上来理解就是分子是不断运动的,故答案为:无色酚酞试液变红色;分子的不断运动;
(2)二氧化碳能与水反应生成碳酸,碳酸显酸性,能使紫色石蕊试液变红色;另外,由于二氧化碳的密度比空气大,所以位于下方的 b 管中试纸变色比 a 管明显,故答案为:湿润的紫色石蕊试纸变红色,干燥的紫色石蕊试纸无明显变化;H2O+CO2=H2CO3;二氧化碳的密度比空气大,主要从b管中通过.
重点突破 构成物质的微粒
1.构成物质的粒子——:分子、原子、离子
粒子
分子
原子
离子
定义
由分子构成的物质,分子是保持其化学性质的最小粒子
原子化学变化中的最小粒子
带电的原子或原子团
电性
中性
中性
阳离子带正电,阴离子带负电
化学变化中是否可分
可以再分
不能再分
原子团在某些变化中可再分
表示方法
化学式,如氧分子:O2
元素符号,如氧原子:O
离子符号,如氧离子: O2-
构成的物质举例
如水、二氧化碳等
如金属单质、稀有气体固态非金属等
如氯化钠等
相同点
(1)都具有粒子的基本性质(小、动、隙),简记为“小东西”
(2)都能保持由它们直接构成的物质的化学性质
关系
2、离子
(1)用“=”或“≠”或“不一定=”填空:
①在原子中:核电荷数=原子序数=质子数=核外电子数不一定=中子数。
②在离子中:核电荷数=原子序数=质子数≠核外电子数不一定=中子数。
(2)离子的表示方法
在元素符号的__右上角__用“+”或“-”号表示离子的电性,数字表示离子所带的电荷数,先写数字_后写“+”“-”,当数字为“1”时,省略不写。如Na+、Cl-、O2-、Al3+。
(3)离子符号表示的含义
3、用微粒的观点解释常见现象
(1)解释生活现象
①分子不断地运动:物质的扩散、溶解、蒸发、挥发、闻到气味、晾晒衣服等;
②分子间有间隔:物质的三态变化、热胀冷缩、气体压缩于钢瓶中、给轮胎打气、同体积酒精和水混合后总体积变小等。
(2)解释概念
(1)物理变化和化学变化:由分子构成的物质在发生物理变化时,分子本身没有发生变化;发生化学变化时,分子本身发生了变化。
图1 水蒸气液化 图2 水通电分解
(2)纯净物和混合物:由同种分子构成的物质是纯净物;由不同种分子构成的物质是混合物,混合物中各物质仍保持各自原来的性质。
4、原子结构
(1)构成
原子是不显电性的,原子序数=质子数=核内质子数=核外电子数
(2)表示(原子结构示意图)
(3)最外层电子数的应用
结论及判断依据
判断原子、离子
原子
核内质子数=核外电子数
离子
阴离子
核内质子数<核外电子数
阳离子
核内质子数>核外电子数
判断元素种类
金属元素
最外层电子数<4(氢、氦、硼除外)
非金属元素
最外层电子数>4
稀有气体元素
最外层电子数=8(氦除外)
判断得失电子
易失电子
最外层电子数<4
易得电子
最外层电子数>4
化学性质对比
原子的最外层电子数相等,化学性质相似(H、He除外)
基础练
1.图为某化学反应的微观示意图,图中“●”表示硫原子,“〇”表示氧原子,下列说法中正确的是( )
A.丙是氧化物
B.参加反应的甲、乙两种物质的分子个数比为1:1
C.该反应属于化合反应
D.反应前后,分子和原子的种类均不变
【答案】C
【解析】由化学反应的微观示意图可知,各物质反应的微粒个数关系是:
由上图可知,该反应是二氧化硫和氧气在一定条件下反应生成了三氧化硫,反应的化学方程式是:2SO2+O22SO3。
A、由上述可知,甲、丙都属于氧化物,乙是单质,故说法错误;
B、由上图可知,反应中,甲、乙两种物质的分子个数比为2:1,故说法错误;
C、此反应中生成物是一种物质,反应物是两种物质,故该反应属于化合反应,说法正确;
D、由图示和方程式可知,反应前后分子种类改变而原子种类没有变化,故说法错误;
2.保持二氧化碳化学性质的最小微粒是( )
A.分子 B.原子 C.离子 D.电子
【答案】A
【解析】二氧化碳是由二氧化碳分子构成的,其化学性质是由二氧化碳分子来保持的。
3.如图是四种粒子的结构示意图,其中容易失去电子的是( )
A. B. C. D.
【答案】C
【解析】A、最外层电子是6,大于4,易得到电子,故A不符合题意;
B、最外层电子是8,达到了稳定结构,不易得失电子,故B不符合题意;
C、最外层电子是1,小于4,易失去电子,故C符合题意;
D、最外层电子是8,达到了稳定结构,不易得失电子,故D不符合题意。
4.如图是钙原子的结构示意图,下列有关钙原子的叙述中不正确的是( )
A.该原子第三电子层有8个电子,所以化学性质比较稳定
B.该原子在化学反应中易失去2个电子,从而该元素在化合物中常显+2价
C.该原子核外电子数、核电荷数、质子数均为20
D.该原子形成的离子符号为Ca2+
【答案】A
【解析】A、由钙原子的结构示意图,最外层电子数是2,在化学反应中易失去2个电子,性质比较活泼,故选项说法错误。
B、由钙原子的结构示意图,最外层电子数是2,在化学反应中易失去2个电子,从而该元素在化合物中常显+2价,故选项说法正确。
C、由钙原子的结构示意图,该原子核外电子数、核电荷数、质子数均为20,故选项说法正确。
D、由钙原子的结构示意图,最外层电子数是2,在化学反应中易失去2个电子,而形成带2个单位正电荷的钙离子(Ca2+),故选项说法正确。
能力练
5.分子和原子的主要区别是( )
A.分子比原子大
B.在化学反应中分子可分而原子不可分
C.分子不参加化学反应而原子参加化学反应
D.分子运动,原子不运动
【答案】B
【解析】A、笼统地说分子和原子是不能比较大小的,有的分子就比有的原子小,有的大,如果具体到某个分子或原子能比较大小,故A错误;
B、化学反应的实质是分子分成原子,原子再重新组合成新的分子,所以在化学反应中分子能分,原子不能再分,故B正确;
C、分子和原子都参加化学反应,故C错误;
D、分子和原子都在不断运动,故D错误。
6.用“”表示氢原子“”表示氧原子,表示氢分子的是( )
A. B. C. D.
【答案】A
【解析】A、氢分子是由两个氢原子构成的,能表示氢分子,故A符合题意;
B、表示水分子,故B不符合题意,
C、表示过氧化氢分子,故C不符合题意;
D、表示氧分子,故D不符合题意。
7.下列说法中不正确的是( )
A.二氧化碳与一氧化碳的化学性质不同,是因为它们的相对原子质量不同
B.在过氧化氢溶液的分解反应中,二氧化锰起催化作用
C.用排水法可以收集不易溶于水的气体
D.稀有气体又叫惰性气体,是因为其化学性质不活泼,可用作保护气
【答案】A
【解析】A、同种分子性质相同,不同分子性质不同,二氧化碳与一氧化碳的化学性质不同,是因为它们的分子构成不同,故A说法不正确;
B、二氧化锰在过氧化氢分解反应中是催化剂,起到催化作用,故B说法正确;
C、排水法收集的气体必须不易溶于水或难溶于水,故C说法正确;
D、稀有气体又叫惰性气体,是因为其化学性质不活泼,可用作保护气,故D说法正确。
真题练
8.(2019•宁夏)下列说法正确的是( )
A.电解水产生氢气和氧气,证明化学反应中分子、原子都可再分
B.金刚石和石墨都是由碳元素组成的单质,说明同种元素可以组成不同种物质
C.铁由原子构成,二氧化碳由分子构成,此可见物质都是由分子和原子构成的
D.100mL的酒精和100mL的水混合后总体积小于200mL,是由于分子变小的缘故
【答案】B
【解析】A、电解水产生氢气和氧气,证明化学反应中分子可分,原子不能再分,故A错;
B、同种元素可以组成不同种物质,例如氧气、臭氧;金刚石和石墨,故B正确;
C、构成物质的微粒有分子、原子和离子,故C错;
D、100mL的酒精和100mL的水混合后总体积小于200mL,是由于分子之间有间隔,故D错。
9.(2019•百色)下列粒子结构示意图中,表示阴离子的是( )
A. B.
C. D.
【答案】C
【解析】A、质子数=12,核外电子数=10,质子数>核外电子数,为阳离子,故选项错误。
B、质子数=核外电子数=6,为原子,故选项错误。
C、质子数=17,核外电子数=18,质子数<核外电子数,为阴离子,故选项正确。
D、质子数=核外电子数=10,为原子,故选项错误。
10.(2019•桂林)我国科学家在水煤气变换中引入了高效催化体系,使该反应可在120℃时进行,反应过程如图所示。下列说法错误的是( )
A.反应前后分子的总数不变
B.反应每消耗28g甲,可生成44g丙
C.该过程体现了催化剂吸附微粒的选择性
D.反应过程中,每消耗1个甲分子,同时消耗1个乙分子
【答案】C
【解析】由反应的微观模型图可知,在高效催化体系使水煤气中的CO和H2O在120℃下发生反应,反应方程式为:CO+H2OCO2+H2;
A.由化学方程式可知,每2个分子变成了2个分子,反应前后分子的总数不变,故正确;
B.由方程式可知,甲与丙的质量比是28:44,所以反应每消耗28g甲,可生成44g丙,故正确;
C.由微粒的变化可知,该过程不能体现了催化剂吸附微粒的选择性,故错误;
D.由方程式可知,反应过程中,每消耗1个甲分子,同时消耗1个乙分子,故正确。
11.(2019•赤峰)从电解水的微观示意图中获得的信息错误的是( )
A.分子在化学变化中可以再分
B.氢原子和氧原子是该变化中的最小粒子
C.水是由氢气和氧气组成的
D.每个水分子由两个氢原子和一个氧原子构成
【答案】C
【解析】A、由微粒的变化可知,化学反应中,分子分为原子,原子不能再分,故A正确;
B、由微粒的变化可知,氢原子和氧原子是该变化中的最小粒子,故B正确;
C、电解水生成了氢气和氧气,说明了水是由氢元素和氧元素组成的,故C错误;
D、由微粒的构成可知,每个水分子由两个氢原子和一个氧原子构成,故D正确。
二.填空题(共2小题)
12.(2019•营口)根据以下几种粒子的结构示意图,回答下列问题(填序号):
(1)属于同种元素的粒子是 ;
(2)在化学反应中易失去电子的粒子是 ;
(3)具有相对稳定结的粒子是 ;
(4)化学性质相似的原子是 。
【答案】(1)②和④;
(2)③;
(3)①和④;
(4)②和⑤。
【解析】(1)元素是质子数(即核电荷数)相同的一类原子的总称,同种元素的粒子是质子数相同,②和④的质子数相同,属于同种元素;
(2)③的最外层电子数是2,在化学反应中易失去电子;
(3)①④的最外层电子数均为8,均具有相对稳定结构;
(4)图中②和⑤最外层电子均为7,化学性质相似。
13.(2019•眉山)天然气可以在一定条件下合成甲醇,其微观过程如图所示:
回答下列问题:
(1)把如图反应物的微观示意图补画齐全。
(2)该反应的化学方程式为 ,基本反应类型为 。
【答案】(1);
(2)2CH4+O22CH3OH;化合反应。
【解析】(1)由质量守恒定律反应前后原子的种类及数目不变可知,应补充3个甲烷分子和一个氧分子,如下图:;
(2)反应物是甲烷和氧气,生成物是甲醇,所以方程式是:2CH4+O22CH3OH;反应物两种,生成物是一种,属于化合反应。
专题二 分子运动现象探究及构成物质的微粒
重点突破 分子运动现象的探究
1.实验目的:认识分子的运动。
2.实验装置
3.实验步骤
( 1 )向盛有约20 mL蒸馏水的小烧杯A中加入5~6滴酚酞溶液,搅拌均匀,观察溶液的颜色。
( 2 )从烧杯A中取少量溶液于试管中,向其中慢慢滴加浓氨水,观察溶液颜色的变化。
( 3 )另取一个小烧杯B,加入约5 mL浓氨水。用一个大烧杯或水槽罩住A、B两个小烧杯(如图所示 ),观察现象。
4.实验现象
实验步骤
实验现象
步骤( 1 )
溶液颜色无明显变化
步骤( 2 )
溶液颜色由无色变成红色
步骤( 3 )
小烧杯A中溶液颜色由无色变成红色,小烧杯B中溶液颜色无明显变化
5.实验结论:酚酞遇氨水变红;分子是在不断运动的。
6.实验改进
基础练
1.建立宏观与微观的联系是一种科学的思维方法。下列叙述正确的是( )
A.品红在水中扩散,是因为分子在不断的运动
B.冰与干冰的化学性质不同,是因为分子的运动速率不同
C.化学反应都遵循质量守恒定律,是因为化学反应中分子的种类与数目不变
D.金刚石与石墨的化学性质相似,是因为碳原子的排列方式相同
【答案】A
【解析】A、品红在水中扩散,是因为品红分子是在不断的运动的,运动到水分子中间去了,故选项解释正确。
B、冰与干冰的化学性质不同,是因为它们分子的构成不同,不同种的分子化学性质不同,故选项解释错误。
C、化学反应都遵循质量守恒定律,是因为化学反应中原子的种类与数目不变,故选项解释错误。
D、金刚石与石墨的化学性质相似,是因为碳原子的排列方式不同,故选项解释错误。
2.建立宏观和微观之间的联系是化学学科特有的思维方式,下列对宏观事实的微观解释错误的是( )
宏观现象
微观解释
A
水沸腾时能掀开壶盖
分子的大小随温度的升高而增大
B
湿衣服在太阳晒着的地方干得快
说明分子的运动速率与温度有关
C
6000mL氮气可以压缩在40mL钢瓶中
增大压强可以减小分子间间隔
D
电解水生成氢气和氧气
分子在化学变化中可以再分
【答案】A
【解析】A、水沸腾时能掀起壶盖,是因为分子间的间隔(而不是大小)随温度变化而改变,故选项解释错误。
B、湿衣服晾在太阳底下干得快,是因为温度升高,分子运动的速率加快,说明分子运动速率与温度有关,故选项解释正确。
C、由于分子之间有间隔,在加压时分子的间隔变小,气体的体积减小。所以,6000mL氧气在加压的情况下可装入容积为40mL的钢瓶中,故选项解释正确。
D、水电解生成氢气和氧气,是因为水分子分裂成了氢原子和氧原子,然后氢原子、氧原子分别重新组合形成氢分子、氧分子,大量的氢分子、氧分子分别聚集成氢气、氧气,该事实说明分子是可以再分的,故选项解释正确。
3.用分子的相关知识解释下列生活中的现象,其中错误的是( )
A.热胀冷缩,说明分子的大小随温度升降而改娈
B.“酒香不怕巷子深”,说明分子在不停地运动
C.食物腐败,说明分子本身发生改变
D.湿衣服在夏天比冬天容易晾干,说明分子的运动速率随温度升高而加快
【答案】A
【解析】A、热胀冷缩,说明分子间的间隔随温度的升降而改变,分子的大小是不会发生变化的,故此说法错误;
B、“酒香不怕巷子深”,说明分子在不停地运动,酒精分子运动到空气中,被人嗅到,故此项说法正确;
C、食物腐败是化学变化,分子本身发生改变;故此选项说法正确;
D、湿衣服在夏天比冬天容易晾干,说明分子的运动速率随温度升高而加快,温度越高,分子运动越快,此选项说法正确。
4.化学兴趣小组同学们对教材中“分子的性质实验”进行了如图改进。下列说法错误的是( )
A.图1中A、B烧杯中酚酞溶液都变成红色
B.图1和图2都能说明分子是不断运动的
C.图2能得出:温度越高,分子的运动速率越快
D.改进后的优点:节约药品,更环保
【答案】A
【解析】A、图1中A烧杯变红,B烧杯酚酞不变红,A错误;
B、图1中C烧杯中的浓氨水挥发出的氨分子不断运动到A烧杯中,使酚酞变红,图2中A和D中的浓氨水挥发出的氨分子不断运动到B和C烧杯中,使酚酞变红,都能说明分子是不断运动的,B正确;
C、图2中可看到C烧杯比B烧杯变红的快,说明温度越高,分子的运动速率越快,C正确;
D、图2在密闭装置中进行,不污染环境,用试管节约药品用量,D正确;
能力练
5.取一滤纸条,等间距滴10滴紫色石蕊试液,然后装入玻璃管中(如图所示),两端管口同时放入分别蘸有浓氨水和浓盐酸的棉球,几秒后观察到图示现象。下列说法错误的是( )
A.氨水的pH大于7
B.酸、碱能使紫色石蕊试液显示不同颜色
C.浓氨水和浓盐酸都具有挥发性
D.氨分子和氯化氢分子的运动速率相等
【答案】D
【解析】A、氨水属于弱碱,所以氨水的pH大于7,故A正确;
B、紫色石蕊试液是指遇到酸变红色,遇到碱不变色,故B正确;
C、浓氨水和浓盐酸都易发挥,故C正确;
D、由图示现象可知变蓝得点要比变红的点多,说明氨分子运动速度比氯化氢分子运动得快,故D不正确。
6.某化学兴趣小组借助氧气传感器探究微粒的运动,数据处理软件可实时绘出氧气体积分数随时间变化的曲线。收集一塑料瓶氧气进行以下三步实验:①敞口放置;②双手贴在塑料瓶外壁上;③双手紧贴并倒转瓶口。三步实验中测得氧气的体积分数随时间变化的曲线依次为如图中的 MN段、NP段和PR段。下列说法不正确的是( )
A.曲线中M→N的变化过程,说明氧分子是不断运动的
B.曲线中M→N和N→P相比较,说明温度越高分子运动速度越快
C.曲线中N→P 和P→Q相比较,说明氧气密度比空气密度大
D.曲线中P→Q和Q→R相比较,说明Q点后氧分子的运动速度减慢
【答案】D
【解析】A.能够说明氧分子不断运动的曲线是MN段,这是因为敞口放置,氧气体积分数不断减小,是因为氧分子是不断运动的,部分氧分子运动到瓶外;双手贴在塑料瓶外壁上,瓶内温度升高,分子之间间隔变大,会导致部分气体膨胀逸出,不能说明分子是不断运动的;将塑瓶的瓶口朝下,在重力作用下,部分氧气会由于重力作用而下降,不能说明分子是不断运动的,正确。
B.双手贴在塑料瓶外壁上,瓶内温度升高,分子之间间隔变大,运动速率加快,正确;
C.将塑瓶的瓶口朝下,由于氧气的密度比空气大,所以在重力作用下,部分氧气会由于重力作用而下降,正确;
D.Q点以后,由于手依然紧贴瓶口,温度并未明显改变,因此氧分子运动速度不会减慢。而之所以氧气体积分数基本不变,是因为瓶内氧气体积分数已经接近空气,将稳定在该数值,错误。
7.从分子的角度分析,对下列现象解释错误的是( )
A.“墙内开花,墙外香”﹣﹣分子在不断地运动
B.湿衣服晾在有太阳的地方比晾在没有太阳的地方容易干﹣﹣温度高分子的运动速度加快
C.热胀冷缩﹣﹣分子的大小随着温度的改变而改变
D.水电解生成氢气和氧气﹣﹣在化学变化中,分子分解成原子,原子又构成新的分子
【答案】C
【解析】A.分子的不断运动导致远处能闻到花香,故A正确;
B.温度越高,分子运动速度越快,所以湿衣服晾在有太阳的地方比晾在没有太阳的地方容易干,故B正确;
C.热胀冷缩是因为分子之间有间隔的原因,温度越高,分子之间的间隔越大,温度越低,分子之间的间隔越小,与分子体积大小无关,故C错误;
D.分子是保持物质化学性质的最小微粒,在化学变化中,分子能分解为原子,原子用化学方法不能再分,原子能构成新的分子,所以水电解时能生成氢气和氧气,故D正确;故选:C。
8.分子是构成物质的一种粒子.下列有关分子的叙述中,错误的是( )
A.受热时分子的体积逐渐变大
B.降温时分子的运动速率减慢
C.液体蒸发变成气体,分子间间隔变大
D.电解水生成氢气和氧气,说明分子是可分的
【答案】A
【解析】A、水在受热的情况下水分子获得能量,水分子运动加快,水分子之间的间隔增大,导致水的体积增大,在这个过程中水分子本身的体积大小是不变的,故叙述错误;
B、降温时,水分子失去能量,水分子运动变慢,故叙述正确;
C、水在受热的情况下水分子获得能量,水分子运动加快,水分子之间的间隔增大,由液体变成气体。故叙述正确;
D、电解水的微观实质是水分子在通电的条件下水分子分解成氢、氧原子,然后氢、氧原子重新组合成氢分子和氧分子。说明了水分子在化学变化中是可以再分的。故叙述正确。
真题练
9.(2019•福建)一定条件下,水在密闭容器里的冷却过程中,温度和时间的关系如图所示。①、②、③表示水在不同时刻的存在状态,下列有关判断正确的是( )
A.水分子间的间隔:①>③
B.水分子的运动速率:②>①
C.状态③的水分子静止不动
D.①→②发生了化学变化
【答案】A
【解析】A、①是水蒸气状态,③是冰的状态,故水分子间的间隔:①>③,正确;
B、在状态①时水分子的运动速率大于状态②,错误;
C、状态③的水分子在固定的位置震动,错误;
D、①→②没有产生新物质,是物理变化,错误;
10.(2018•鄂州)对下列日常生活中的现象解释不合理的是( )
A.酒香不怕巷子深﹣﹣分子在不断运动
B.变瘪的乒乓球放在热水中鼓起﹣﹣分子的体积变大
C.湿衣服在阳光下比阴凉处干得快﹣﹣温度升高,分子的运动速度加快
D.石油气加压可贮存在钢瓶中﹣﹣分子间有间隔,加压使得间隔缩小
【答案】B
【解析】A、酒香不怕巷子深,是因为酒香中含有的分子是在不断运动的,向四周扩散,使人们闻到酒香,故选项解释正确。
B、变瘪的乒乓球放在热水中鼓起,是因为温度升高,分子的间隔变大,故选项解释错误。
C、湿衣服在阳光下比阴凉处干得快,是因为阳光下温度高,温度升高,分子运动速度加快,故选项解释正确。
D、石油气加压可贮存在钢瓶中,是因为分子间有间隔,气体受压后,分子间隔变小,故选项进是正确。
11.(2018•滨州)事物的宏观表象是由其微观性质决定的。下列事实及对这些事实的解释中,二者不相符的是( )
A.成熟的菠萝会散发出浓浓的香味,说明分子在不断地运动
B.水沸腾时能掀开壶盖,说明分子的大小随温度升高而增大
C.50mL水和50mL酒精混合后总体积小于100mL,说明分子间有间隔
D.湿衣服晾在太阳晒着的地方干得快,说明分子的运动速率与温度有关
【答案】B
【解析】A、成熟的菠萝蜜会散发出浓浓的香味,是因为香味中含有的分子是在不断运动的,向四周扩散,使人们闻到菠萝蜜的香味,故选项解释正确。
B、水沸腾时能掀起壶盖,是因为分子间的间隔(而不是大小)随温度变化而改变,故选项解释错误。
C、50mL水和50mL酒精混合后总体积小于100mL,是因为分子间有间隔的缘故,故选项解释正确。
D、湿衣服晾在太阳底下干得快,是因为温度升高,分子运动的速率加快,说明分子运动速率与温度有关,故选项解释正确。
12.(2016•攀枝花)座式酒精喷灯的火焰温度可达1000℃以上。使用时,向预热盘中注入酒精(C2H5OH)并点燃,待灯壶内酒精受热气化从喷口喷出时,预热盘内燃着的火焰就会将喷出的酒精蒸气点燃。下列说法不正确的是( )
A.预热过程中,分子的运动速率发生了改变
B.燃烧过程中,分子的种类发生了改变
C.壶内酒精受热气化从喷口喷出过程中,分子的体积发生了改变
D.此过程既发生了物理变化,又发生了化学变化
【答案】C
【解析】A、温度越高分子运动越快,所以预热过程中,分子的运动速率发生了改变,故A正确;
B、酒精燃烧生成水和二氧化碳,所以燃烧过程中,分子的种类发生了改变,故B正确;
C、蒸发过程中,分子之间的间隔变大,而不是分子的体积发生了改变,故C错误;
D、蒸发过程中没有新物质生成,燃烧过程中生成新物质,所以此过程既发生了物理变化,又发生了化学变化,故D正确。故选:C。
13.(2013•厦门)用Y形管或Y形导管完成以下实验.
(1)图1中Y形管左侧管中加入无色酚酞试液,右侧管中加入浓氨水,一段时间后,可观察到的现象: ,用分子的观点解释这一现象: .
(2)图2中Y形导管平放于桌面,实验中可观察到的现象; ,用化学方程式解释结论: ;若把Y形导管固定在铁架台上(如图3),a管位于上方,b管位于下方,两石蕊试纸均湿润,可观察到b管中试纸变色比a管明显,原因: .
【答案】(1)无色酚酞试液变红色;分子的不断运动;
(2)湿润的紫色石蕊试纸变红色,干燥的紫色石蕊试纸无明显变化;H2O+CO2=H2CO3;二氧化碳的密度比空气大,主要从b管中通过.
【解析】(1)浓氨水具有挥发性,挥发出来的氨分子极易溶于水,形成氨水且溶液显碱性,能使无色酚酞试液变红色;从微观上来理解就是分子是不断运动的,故答案为:无色酚酞试液变红色;分子的不断运动;
(2)二氧化碳能与水反应生成碳酸,碳酸显酸性,能使紫色石蕊试液变红色;另外,由于二氧化碳的密度比空气大,所以位于下方的 b 管中试纸变色比 a 管明显,故答案为:湿润的紫色石蕊试纸变红色,干燥的紫色石蕊试纸无明显变化;H2O+CO2=H2CO3;二氧化碳的密度比空气大,主要从b管中通过.
重点突破 构成物质的微粒
1.构成物质的粒子——:分子、原子、离子
粒子
分子
原子
离子
定义
由分子构成的物质,分子是保持其化学性质的最小粒子
原子化学变化中的最小粒子
带电的原子或原子团
电性
中性
中性
阳离子带正电,阴离子带负电
化学变化中是否可分
可以再分
不能再分
原子团在某些变化中可再分
表示方法
化学式,如氧分子:O2
元素符号,如氧原子:O
离子符号,如氧离子: O2-
构成的物质举例
如水、二氧化碳等
如金属单质、稀有气体固态非金属等
如氯化钠等
相同点
(1)都具有粒子的基本性质(小、动、隙),简记为“小东西”
(2)都能保持由它们直接构成的物质的化学性质
关系
2、离子
(1)用“=”或“≠”或“不一定=”填空:
①在原子中:核电荷数=原子序数=质子数=核外电子数不一定=中子数。
②在离子中:核电荷数=原子序数=质子数≠核外电子数不一定=中子数。
(2)离子的表示方法
在元素符号的__右上角__用“+”或“-”号表示离子的电性,数字表示离子所带的电荷数,先写数字_后写“+”“-”,当数字为“1”时,省略不写。如Na+、Cl-、O2-、Al3+。
(3)离子符号表示的含义
3、用微粒的观点解释常见现象
(1)解释生活现象
①分子不断地运动:物质的扩散、溶解、蒸发、挥发、闻到气味、晾晒衣服等;
②分子间有间隔:物质的三态变化、热胀冷缩、气体压缩于钢瓶中、给轮胎打气、同体积酒精和水混合后总体积变小等。
(2)解释概念
(1)物理变化和化学变化:由分子构成的物质在发生物理变化时,分子本身没有发生变化;发生化学变化时,分子本身发生了变化。
图1 水蒸气液化 图2 水通电分解
(2)纯净物和混合物:由同种分子构成的物质是纯净物;由不同种分子构成的物质是混合物,混合物中各物质仍保持各自原来的性质。
4、原子结构
(1)构成
原子是不显电性的,原子序数=质子数=核内质子数=核外电子数
(2)表示(原子结构示意图)
(3)最外层电子数的应用
结论及判断依据
判断原子、离子
原子
核内质子数=核外电子数
离子
阴离子
核内质子数<核外电子数
阳离子
核内质子数>核外电子数
判断元素种类
金属元素
最外层电子数<4(氢、氦、硼除外)
非金属元素
最外层电子数>4
稀有气体元素
最外层电子数=8(氦除外)
判断得失电子
易失电子
最外层电子数<4
易得电子
最外层电子数>4
化学性质对比
原子的最外层电子数相等,化学性质相似(H、He除外)
基础练
1.图为某化学反应的微观示意图,图中“●”表示硫原子,“〇”表示氧原子,下列说法中正确的是( )
A.丙是氧化物
B.参加反应的甲、乙两种物质的分子个数比为1:1
C.该反应属于化合反应
D.反应前后,分子和原子的种类均不变
【答案】C
【解析】由化学反应的微观示意图可知,各物质反应的微粒个数关系是:
由上图可知,该反应是二氧化硫和氧气在一定条件下反应生成了三氧化硫,反应的化学方程式是:2SO2+O22SO3。
A、由上述可知,甲、丙都属于氧化物,乙是单质,故说法错误;
B、由上图可知,反应中,甲、乙两种物质的分子个数比为2:1,故说法错误;
C、此反应中生成物是一种物质,反应物是两种物质,故该反应属于化合反应,说法正确;
D、由图示和方程式可知,反应前后分子种类改变而原子种类没有变化,故说法错误;
2.保持二氧化碳化学性质的最小微粒是( )
A.分子 B.原子 C.离子 D.电子
【答案】A
【解析】二氧化碳是由二氧化碳分子构成的,其化学性质是由二氧化碳分子来保持的。
3.如图是四种粒子的结构示意图,其中容易失去电子的是( )
A. B. C. D.
【答案】C
【解析】A、最外层电子是6,大于4,易得到电子,故A不符合题意;
B、最外层电子是8,达到了稳定结构,不易得失电子,故B不符合题意;
C、最外层电子是1,小于4,易失去电子,故C符合题意;
D、最外层电子是8,达到了稳定结构,不易得失电子,故D不符合题意。
4.如图是钙原子的结构示意图,下列有关钙原子的叙述中不正确的是( )
A.该原子第三电子层有8个电子,所以化学性质比较稳定
B.该原子在化学反应中易失去2个电子,从而该元素在化合物中常显+2价
C.该原子核外电子数、核电荷数、质子数均为20
D.该原子形成的离子符号为Ca2+
【答案】A
【解析】A、由钙原子的结构示意图,最外层电子数是2,在化学反应中易失去2个电子,性质比较活泼,故选项说法错误。
B、由钙原子的结构示意图,最外层电子数是2,在化学反应中易失去2个电子,从而该元素在化合物中常显+2价,故选项说法正确。
C、由钙原子的结构示意图,该原子核外电子数、核电荷数、质子数均为20,故选项说法正确。
D、由钙原子的结构示意图,最外层电子数是2,在化学反应中易失去2个电子,而形成带2个单位正电荷的钙离子(Ca2+),故选项说法正确。
能力练
5.分子和原子的主要区别是( )
A.分子比原子大
B.在化学反应中分子可分而原子不可分
C.分子不参加化学反应而原子参加化学反应
D.分子运动,原子不运动
【答案】B
【解析】A、笼统地说分子和原子是不能比较大小的,有的分子就比有的原子小,有的大,如果具体到某个分子或原子能比较大小,故A错误;
B、化学反应的实质是分子分成原子,原子再重新组合成新的分子,所以在化学反应中分子能分,原子不能再分,故B正确;
C、分子和原子都参加化学反应,故C错误;
D、分子和原子都在不断运动,故D错误。
6.用“”表示氢原子“”表示氧原子,表示氢分子的是( )
A. B. C. D.
【答案】A
【解析】A、氢分子是由两个氢原子构成的,能表示氢分子,故A符合题意;
B、表示水分子,故B不符合题意,
C、表示过氧化氢分子,故C不符合题意;
D、表示氧分子,故D不符合题意。
7.下列说法中不正确的是( )
A.二氧化碳与一氧化碳的化学性质不同,是因为它们的相对原子质量不同
B.在过氧化氢溶液的分解反应中,二氧化锰起催化作用
C.用排水法可以收集不易溶于水的气体
D.稀有气体又叫惰性气体,是因为其化学性质不活泼,可用作保护气
【答案】A
【解析】A、同种分子性质相同,不同分子性质不同,二氧化碳与一氧化碳的化学性质不同,是因为它们的分子构成不同,故A说法不正确;
B、二氧化锰在过氧化氢分解反应中是催化剂,起到催化作用,故B说法正确;
C、排水法收集的气体必须不易溶于水或难溶于水,故C说法正确;
D、稀有气体又叫惰性气体,是因为其化学性质不活泼,可用作保护气,故D说法正确。
真题练
8.(2019•宁夏)下列说法正确的是( )
A.电解水产生氢气和氧气,证明化学反应中分子、原子都可再分
B.金刚石和石墨都是由碳元素组成的单质,说明同种元素可以组成不同种物质
C.铁由原子构成,二氧化碳由分子构成,此可见物质都是由分子和原子构成的
D.100mL的酒精和100mL的水混合后总体积小于200mL,是由于分子变小的缘故
【答案】B
【解析】A、电解水产生氢气和氧气,证明化学反应中分子可分,原子不能再分,故A错;
B、同种元素可以组成不同种物质,例如氧气、臭氧;金刚石和石墨,故B正确;
C、构成物质的微粒有分子、原子和离子,故C错;
D、100mL的酒精和100mL的水混合后总体积小于200mL,是由于分子之间有间隔,故D错。
9.(2019•百色)下列粒子结构示意图中,表示阴离子的是( )
A. B.
C. D.
【答案】C
【解析】A、质子数=12,核外电子数=10,质子数>核外电子数,为阳离子,故选项错误。
B、质子数=核外电子数=6,为原子,故选项错误。
C、质子数=17,核外电子数=18,质子数<核外电子数,为阴离子,故选项正确。
D、质子数=核外电子数=10,为原子,故选项错误。
10.(2019•桂林)我国科学家在水煤气变换中引入了高效催化体系,使该反应可在120℃时进行,反应过程如图所示。下列说法错误的是( )
A.反应前后分子的总数不变
B.反应每消耗28g甲,可生成44g丙
C.该过程体现了催化剂吸附微粒的选择性
D.反应过程中,每消耗1个甲分子,同时消耗1个乙分子
【答案】C
【解析】由反应的微观模型图可知,在高效催化体系使水煤气中的CO和H2O在120℃下发生反应,反应方程式为:CO+H2OCO2+H2;
A.由化学方程式可知,每2个分子变成了2个分子,反应前后分子的总数不变,故正确;
B.由方程式可知,甲与丙的质量比是28:44,所以反应每消耗28g甲,可生成44g丙,故正确;
C.由微粒的变化可知,该过程不能体现了催化剂吸附微粒的选择性,故错误;
D.由方程式可知,反应过程中,每消耗1个甲分子,同时消耗1个乙分子,故正确。
11.(2019•赤峰)从电解水的微观示意图中获得的信息错误的是( )
A.分子在化学变化中可以再分
B.氢原子和氧原子是该变化中的最小粒子
C.水是由氢气和氧气组成的
D.每个水分子由两个氢原子和一个氧原子构成
【答案】C
【解析】A、由微粒的变化可知,化学反应中,分子分为原子,原子不能再分,故A正确;
B、由微粒的变化可知,氢原子和氧原子是该变化中的最小粒子,故B正确;
C、电解水生成了氢气和氧气,说明了水是由氢元素和氧元素组成的,故C错误;
D、由微粒的构成可知,每个水分子由两个氢原子和一个氧原子构成,故D正确。
二.填空题(共2小题)
12.(2019•营口)根据以下几种粒子的结构示意图,回答下列问题(填序号):
(1)属于同种元素的粒子是 ;
(2)在化学反应中易失去电子的粒子是 ;
(3)具有相对稳定结的粒子是 ;
(4)化学性质相似的原子是 。
【答案】(1)②和④;
(2)③;
(3)①和④;
(4)②和⑤。
【解析】(1)元素是质子数(即核电荷数)相同的一类原子的总称,同种元素的粒子是质子数相同,②和④的质子数相同,属于同种元素;
(2)③的最外层电子数是2,在化学反应中易失去电子;
(3)①④的最外层电子数均为8,均具有相对稳定结构;
(4)图中②和⑤最外层电子均为7,化学性质相似。
13.(2019•眉山)天然气可以在一定条件下合成甲醇,其微观过程如图所示:
回答下列问题:
(1)把如图反应物的微观示意图补画齐全。
(2)该反应的化学方程式为 ,基本反应类型为 。
【答案】(1);
(2)2CH4+O22CH3OH;化合反应。
【解析】(1)由质量守恒定律反应前后原子的种类及数目不变可知,应补充3个甲烷分子和一个氧分子,如下图:;
(2)反应物是甲烷和氧气,生成物是甲醇,所以方程式是:2CH4+O22CH3OH;反应物两种,生成物是一种,属于化合反应。
相关资料
更多

