湖南省衡阳市第八中学2019-2020学年高一下学期第一次月考试化学题化学(4月)
展开湖南省衡阳市第八中学2019-2020学年高一下学期第一次月考试题(4月)
命题人:单慧芳 审题人:杨乐
请注意:时量90分钟 满分100分
可能用到的相对原子质量有:H-1、O-16、S-32、Cu-64、Na-23、Mg-24、Al-27、N-14、Fe-56、Cl-35.5
一、单项选择题(本题共20小题,每小题2分,共40分)
1.1999年1月,俄美科学家联合小组宣布合成出114号元素的一种同位素,该同位素原子的质量数为298。以下叙述不正确的是( )
A.该元素属于第七周期 B.该元素为金属元素,性质与82Pb相似
C.该元素位于ⅢA族 D.该同位素原子含有114个电子,184个中子
*2.用NA表示阿伏加德罗常数,下列叙述正确的是( )
A.标准状况下,22.4L H2O含有的电子数为18NA
B.1mol氦气中含有NA个He原子数
C.通常状况下,NA个CO2分子占有的体积为22.4L
D. 0.1mol/L (NH4)2SO4 溶液与 0.2mol/LNH4Cl溶液中的NH4+数目相同
*3.实验室里需用到480mL 0.1mol/L的硫酸铜溶液,以下配制溶液的操作正确的是( )
A.称取7.6g硫酸铜,加入500 mL的水 B.称取8.0g硫酸铜,配成500mL溶液
C.称取12.0g胆矾,配成500mL溶液 D.称取12.5g胆矾,加入500mL水
4.下列物质的鉴别方法不正确的是( )
A.用氢氧化钠溶液鉴别MgCl2和AlCl3溶液
B.利用丁达尔效应鉴别Fe(OH)3胶体与FeCl3溶液
C.用焰色反应鉴别NaCl、KCl和Na2SO4
D.用氯化钙溶液鉴别Na2CO3和NaHCO3两种溶液
5.对下列实验的评价,正确的是( )
A.加入氯化钡溶液有白色沉淀产生,再加盐酸,沉淀不消失,一定有SO42−
B.加入稀盐酸产生无色气体,将气体通入澄清石灰水中,溶液变浑浊,一定有CO32−
C.加入碳酸钠溶液产生白色沉淀,再加盐酸白色沉淀消失,一定有Ba2+
D.验证烧碱溶液中是否含有Cl−,先加稍过量的稀硝酸除去OH−,再加入AgNO3溶液,如有白色沉淀,则证明有Cl−
6.下列实验过程中产生沉淀的物质的量(Y)与加入试剂的物质的量(X)之间的关系正确的是( )
A.甲向AlCl3溶液中逐滴加入NaOH溶液至过量且边滴边振荡
B.乙向NaAlO2溶液中滴加稀盐酸至过量且边滴边振荡
C.丙向NH4Al(SO4)2溶液中逐滴加入NaOH溶液直至过量
D.丁向NaOH、Ba(OH)2、NaAlO2的混合溶液中逐渐通入CO2至过量
*7.已知金属钠的活泼性非常强,甚至在常温时能和水发生反应。现将9.2g钠、7.2g镁、8.1g铝分别放入100g 10.95%的盐酸中,同温同压下产生气体的质量比是( )
A.1:2:3 B.4:3:3 C.8:6:9 D.1:1:1
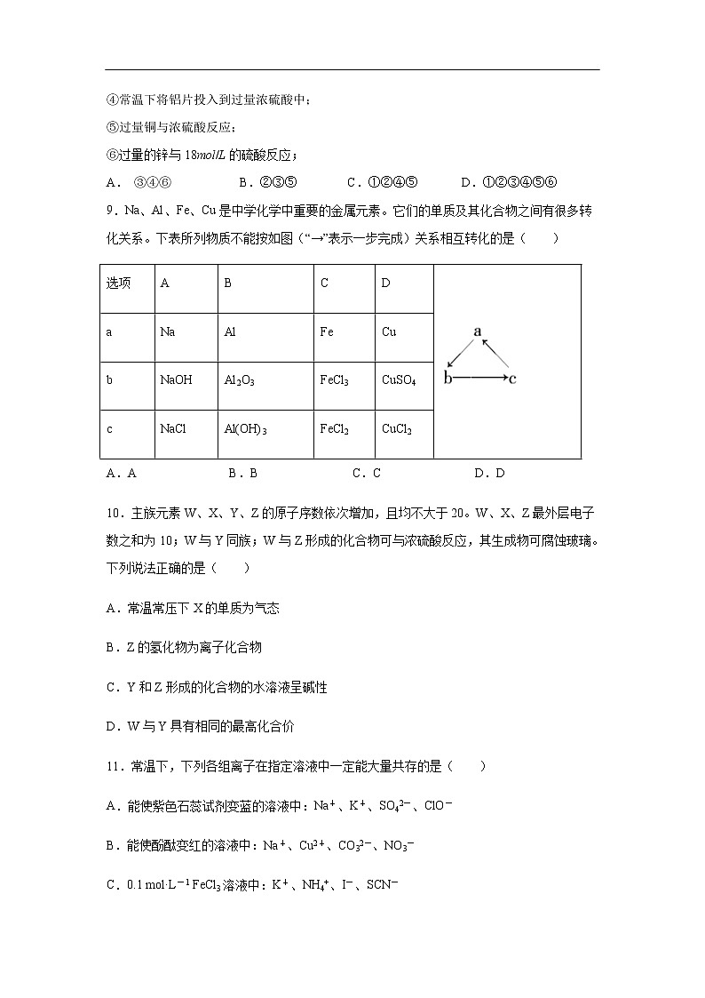
*8.化学反应中会出现“一种物质过量,另一种物质仍不能完全反应”的特殊情况。下列反应中属于这种情况的是( )
①过量稀硫酸与块状石灰石;
②过量的氢气与氮气催化剂存在下充分反应;
③过量稀硝酸与铜反应;
④常温下将铝片投入到过量浓硫酸中;
⑤过量铜与浓硫酸反应;
⑥过量的锌与18mol/L 的硫酸反应;
A. ③④⑥ B.②③⑤ C.①②④⑤ D.①②③④⑤⑥
9.Na、Al、Fe、Cu是中学化学中重要的金属元素。它们的单质及其化合物之间有很多转化关系。下表所列物质不能按如图(“→”表示一步完成)关系相互转化的是( )
选项 | A | B | C | D | |
a | Na | Al | Fe | Cu | |
b | NaOH | Al2O3 | FeCl3 | CuSO4 | |
c | NaCl | Al(OH)3 | FeCl2 | CuCl2 |
A.A B.B C.C D.D
10.主族元素W、X、Y、Z的原子序数依次增加,且均不大于20。W、X、Z最外层电子数之和为10;W与Y同族;W与Z形成的化合物可与浓硫酸反应,其生成物可腐蚀玻璃。下列说法正确的是( )
A.常温常压下X的单质为气态
B.Z的氢化物为离子化合物
C.Y和Z形成的化合物的水溶液呈碱性
D.W与Y具有相同的最高化合价
11.常温下,下列各组离子在指定溶液中一定能大量共存的是( )
A.能使紫色石蕊试剂变蓝的溶液中:Na+、K+、SO42-、ClO-
B.能使酚酞变红的溶液中:Na+、Cu2+、CO32-、NO3-
C.0.1 mol·L-1 FeCl3溶液中:K+、NH4+、I-、SCN-
D.加入铝粉能产生氢气的溶液中:NH4+、Fe2+、NO3-、SO42-
12.我国古代四大发明之一的黑火药是由硫磺粉、硝酸钾和木炭粉按一定比例混合而成的,爆炸的反应为:S+2KNO3+3CK2S+N2↑+3CO2↑,下列说法中正确的是( )
A.该反应中的还原剂为KNO3
B.该反应中C被还原
C.若消耗32g S,该反应转移电子数为2 NA
D.若生成标准状况下气体22.4L,则有0.75 mol物质被还原
13.把A、B、C、D四块金属片浸入稀硫酸中,用导线两两相连组成原电池。若A、B 相连时,A为负极;C、D相连时,D上产生大量气泡;A、C相连时,电流由C经导线流向A;B、D相连时,电子由D经导线流向B,则此四种金属的活动性由强到弱的顺序为( )A.A>B>C>D B.A >C >D>B
C.C>A>B>D D.B>A>C>D
14.已知某化学反应A2(g)+2B2(g)═2AB2(g)(A2、B2、AB2的结构式分别为 A═A、B﹣B、B﹣A﹣B),能量变化如图所示,下列有关叙述中正确的是( )
A.该反应的进行一定需要加热或点燃条件
B.该反应若生成2molAB2(g)则放出的热量为(E1﹣E2)kJ
C.该反应断开化学键消耗的总能量大于形成化学键释放的总能量
D.生成2 molB﹣A键放出E2 kJ能量
*15.下列说法正确的是( )
①FeO投入稀H2SO4和稀HNO3中均得到浅绿色溶液
②向红砖粉末中加入盐酸,充分振荡反应后取上层清液于试管中,滴加KSCN溶液2〜3滴,溶液呈红色,但不一定说明红砖中含有氧化铁
③制备氢氧化亚铁时,向硫酸亚铁溶液中滴加氢氧化钠溶液,边加边搅拌,即可制得白色的氢氧化亚铁
④磁性氧化铁溶于稀硝酸的离子方程式为3Fe2++4H++NO3-= 3Fe3++NO↑+3H2O
⑤氢氧化铁与HI溶液反应的离子方程式为Fe(OH)3+H+=Fe3++3H2O
⑥Fe2O3不可与水反应得到Fe(OH)3,但能通过化合反应制取Fe(OH)3
⑦赤铁矿的主要成分是Fe2O3,Fe2O3为红棕色晶体
A.①③⑤ B.⑥⑦ C.②④ D.④⑥⑦
*16.下列关于物质的分类中,正确的是( )
| 酸性氧化物 | 酸 | 碱 | 盐 | 混合物 | 电解质 |
A | SiO2 | HClO | 纯碱 | 明矾 | CuSO4·5H2O | CO2 |
B | Na2O2 | HNO3 | 生石灰 | NaHSO4 | 漂白粉 | Mg |
C | SO3 | H2SiO3 | 烧碱 | 碳酸氢钠 | 水玻璃 | NaCl |
D | NO | Al(OH)3 | 熟石灰 | BaCO3 | 液氯 | NH3 |
*17.下列各选项中的两个反应,可用同一个离子方程式表示的是( )
选项 | Ⅰ | Ⅱ |
A | Ba(OH)2溶液与过量NaHCO3溶液混合 | NaOH溶液与过量NaHCO3溶液混合 |
B | 少量SO2通入Ba(OH)2溶液中 | 过量SO2通入Ba(OH)2溶液中 |
C | BaCl2溶液与Na2SO3溶液混合 | Ba(NO3)2溶液与H2SO3溶液混合 |
D | 少量氨水滴入AlCl3溶液中 | 少量AlCl3溶液滴入氨水中 |
18.某同学用以下装置制备并检验Cl2的性质。下列说法正确的是( )
A.Ⅰ图:若MnO2过量,则浓盐酸可全部消耗完
B.Ⅱ图:证明新制氯水具有酸性和漂白性
C.Ⅲ图:产生了棕黄色的雾
D.Ⅳ图:有色布条均褪色
19.图1是铜锌原电池示意图。图2中,x轴表示实验时流入正极的电子的物质的量,y轴表示( )
A.铜棒的质量 B.c(Zn2+) C.c(H+) D.c(SO42-) -
*20.向一定量Fe、FeO和Fe2O3的混合物中加入150mL一定浓度的稀硝酸恰好使混合物完全溶解,同时可得到标准状况下1.12L NO气体。向所得到的溶液中再加入KSCN溶液,无红色出现。若用足量的CO在加热条件下还原相同质量的混合物得到11.2g铁单质。下列说法正确的是( )
A.往所得溶液中加入KSCN溶液,无红色出现,则溶液中无Fe2+
B.原稀硝酸的物质的量浓度为3mol/L
C.能确定铁和三氧化二铁的物质的量之比
D.混合物中铁单质为0.075mol
二、非选择题(每空2分,共58分)
21(16分)I.标号为①~⑩的元素,在元素周期表中的位置如下:
主族 周期 | ⅠA | ⅡA | ⅢA | ⅣA | ⅤA | ⅥA | ⅦA | 0族 |
1 | ① |
|
|
|
|
|
| ② |
2 |
|
|
| ③ | ④ | ⑤ | ⑥ |
|
3 | ⑦ | ⑧ |
|
|
| ⑨ | ⑩ |
|
试回答下列问题:
(1)(填写元素名称)③______
(2)用电子式表示①和④号元素形成的化合物的过程为__________。
(3)⑦和⑧号元素的最高价氧化物的水化物的碱性是: ______﹥_________ (填化学式)。⑨和⑩号元素的最高价氧化物的水化物的酸性是: ______ ﹥_________ (填化学式)。
(4)①、⑤、⑦号元素形成化合物的电子式是________
II.(1)KIO3 + 5KI + 3H2SO4 == 3K2SO4 + 3I2 + 3H2O的反应中氧化产物和还原产物的物质的量之比是__________________;用单线桥表示此氧化还原反应_______________。
(2)铁是应用最广的金属,铁的卤化物、氧化物以及高价铁的含氧酸盐为重要的化合物。高铁酸钾(K2FeO4)是一种强氧化剂,可作为水处理剂和高容量电池材料。FeCl3和KClO在强碱条件下反应制取K2FeO4,其反应的离子方程式为_____________。
22(14分)已知A为淡黄色固体,T、R为两种常见的用途很广的金属单质,D是具有磁性的黑色晶体,C是无色无味的气体,H是白色沉淀,且在潮湿空气中迅速变为灰绿色,最终变为红褐色固体。
(1)写出下列物质的化学式:A:_______,D:_________,R:____________。
(2)按要求写下列反应方程式:
H在潮湿空气中变成M的过程中的化学方程式____________________;
B和R反应生成N的离子方程式________________________________;
D与盐酸反应的离子方程式_____________________________________。
(3)检验气体C的方法_________________________________________。
23(14分)某温度时,在2L的密闭容器中,X、Y、Z(均为气体)三种物质的量随时间的变化曲线如图所示。
(1)由图中所给数据进行分析,该反应的化学方程式为__________。
(2)若上述反应中X、Y、Z分别为H2、N2 、NH3,某温度下,在容积恒定为2.0L的密闭容器中充入2.0molN2和2.0molH2,一段时间后反应达平衡状态,实验数据如下表所示:
t/s | 0 | 50 | 150 | 250 | 350 |
n(NH3) | 0 | 0.24 | 0.36 | 0.40 | 0.40 |
0~50s内的平均反应速率 v(N2) = __________,250s时,H2的转化率为____________。
(3)已知:键能指在标准状况下,将1mol气态分子AB(g)解离为气态原子A(g),B(g)所需的能量,用符号E表示,单位为kJ/mol。的键能为946kJ/mol,H-H的键能为436kJ/mol,N-H的键能为391kJ/mol,则生成1molNH3过程中___(填“吸收”或“放出”)的能量为____kJ.反应达到(2)中的平衡状态时,对应的能量变化的数值为____kJ。
(4)t℃时,将2molSO2和1molO2通入体积为2L的恒温恒容密闭容器中,发生如下反应:
2SO2(g)+O2(g)2SO3(g),此反应放热。2min时反应达到化学平衡,下列叙述能证明该反应已达到化学平衡状态的是 _________
A.容器内压强不再发生变化
B.SO2的体积分数不再发生变化
C.容器内气体原子总数不再发生变化
D.相同时间内消耗2nmolSO2的同时消耗nmolO2
E.相同时间内消耗2nmolSO2 的同时生成nmolO2
F.混合气体密度不再变化
*24(16分)某兴趣小组同学为探究黑木耳中含铁量,进行如下实验。
已知:i.黑木耳富含蛋白质、糖类、卵磷脂、铁及一些还原性物质(如维生素C)等。每100克黑木耳含铁高达185毫克。
ii.Fe2+与铁氰化钾(K3[Fe(CN)4])溶液反应生成蓝色沉淀。
iii.紫色的KMnO4溶液在酸性条件下具有强氧化性,其还原产物是无色的Mn2+。
Ⅰ:为确定黑木耳中含有铁元素,甲同学设计实验方案如下。
(1)步骤①用到仪器是 ;灼烧的目的是
(2)步骤④检验Fe3+所用试剂是 溶液。
(3)下列有关上述实验得到的结论是 (填字母序号)。
a.黑木耳中一定含Fe2+和Fe3+
b.滤液A中一定含Fe2+和Fe3+
c.白色沉淀中一定含Fe(OH)2
Ⅱ:为测定黑木耳中铁元素的含量,乙同学设计实验方案如下。
(4)可选作试剂B的物质是___(填字母序号)。
a.Na b.Zn c.Fe d.Cu
(5)步骤⑦中观察到的实验现象是 ,反应的离子方程式是 。
(6)若同学实验操作规范,但测得含铁量远大于实际的含量,其可能的原因是 。
【参考答案】
题号 | 1 | 2 | 3 | 4 | 5 | 6 | 7 | 8 | 9 | 10 |
答案 | C | B | B | C | D | C | B | C | B | B |
题号 | 11 | 12 | 13 | 14 | 15 | 16 | 17 | 18 | 19 | 20 |
答案 | A | D | B | C | B | C | D | B | C | B |
21、I.(1)碳 (2)
(3)NaOH Mg(OH)2 HClO4 H2SO4(4) Na+
II.(1)5:1
(2)10OH-+2Fe3++3ClO-==2FeO42-+3Cl-+5H2O
- (1)Na2O2 Fe3O4 Al
(2)4Fe(OH)2+O2+2H2O==4Fe(OH)3; 2Al+2OH-+2H2O═2AlO2-+3H2↑;
4Fe3O4+8H+==2Fe3++Fe2++4H2O
(3) 带火星的木条靠近试管口,若木条复燃则说明生成了氧气
23.(1)3X+Y2Z
(2)1.2×10-3mol/(L·s ) 30%
(3)放出 46 18.4
(4)ABE
24.(1)坩埚、坩埚钳、泥三角、酒精灯;除去黑木耳中的C、H元素,使有机物转化为铁的氧化物
(2)KSCN
(3)bc
(4)d
(5)酸性KMnO4溶液褪色 5Fe2++MnO4-+8H+===4H2O+5Fe3++Mn2+
(6)黑木耳中含有其他的还原性物质如Vc

