2021届高考物理一轮复习第2章相互作用第1节重力弹力摩擦力教案(含解析)
展开第1节 重力 弹力 摩擦力
一、重力和重心
1.产生:由于地球的吸引而使物体受到的力。
2.大小:与物体的质量成正比,即G=mg。可用弹簧测力计测量重力。
3.方向:总是竖直向下的。
4.重心:其位置与物体的质量分布和形状有关。
5.重心位置的确定
质量分布均匀、形状规则的物体,重心在其几何中心;对于形状不规则或者质量分布不均匀的薄板,重心可用悬挂法确定。
二、形变、弹性、胡克定律
1.形变
物体在力的作用下形状或体积的变化叫形变。
2.弹性
(1)弹性形变:有些物体在形变后撤去作用力能够恢复原状的形变。
(2)弹性限度:当形变超过一定限度时,撤去作用力后,物体不能完全恢复原来的形状,这个限度叫弹性限度。
3.弹力
(1)定义:发生弹性形变的物体,由于要恢复原状,对与它接触的物体会产生力的作用,这种力叫作弹力。
(2)产生条件:物体相互接触且发生弹性形变。
(3)方向:弹力的方向总是与作用在物体上使物体发生形变的外力方向相反。
4.胡克定律
(1)内容:弹簧发生弹性形变时,弹力的大小F跟弹簧伸长(或缩短)的长度x成正比。
(2)表达式:F=kx。
①k是弹簧的劲度系数,单位为N/m;k的大小由弹簧自身性质决定。
②x是形变量,但不是弹簧形变以后的长度。
三、滑动摩擦力、动摩擦因数、静摩擦力
1.静摩擦力与滑动摩擦力对比
名称 项目 | 静摩擦力 | 滑动摩擦力 |
定义 | 两相对静止的物体间的摩擦力 | 两相对运动的物体间的摩擦力 |
产生条件 | (1)接触面粗糙 (2)接触处有压力 (3)两物体间有相对运动趋势 | (1)接触面粗糙 (2)接触处有压力 (3)两物体间有相对运动 |
大小 | (1)静摩擦力为被动力,与正压力无关,满足0<f≤f静max (2)最大静摩擦力f静max大小与正压力大小有关 | F=μN |
方向 | 与受力物体相对运动趋势的方向相反 | 与受力物体相对运动的方向相反 |
作用效果 | 总是阻碍物体间的相对运动趋势 | 总是阻碍物体间的相对运动 |
2.动摩擦因数
(1)定义:彼此接触的物体发生相对运动时,摩擦力的大小和压力的比值,μ=。
(2)决定因素:与接触面的材料和粗糙程度有关。
1.思考辨析(正确的画“√”,错误的画“×”)
(1)重力的方向一定指向地心。 (×)
(2)物体所受弹力的方向与自身形变的方向相同。 (√)
(3)轻绳、轻杆的弹力方向一定沿绳、杆。 (×)
(4)运动的物体也可以受到静摩擦力作用。 (√)
(5)两物体间正压力增大时,接触面间的摩擦力不一定增大。
(√)
(6)物体间的摩擦力越大,动摩擦因数一定越大。 (×)
2.(人教版必修1P55图3.23改编)如图所示,小车受到水平向右的弹力作用,与该弹力有关的说法中正确的是( )
A.弹簧发生拉伸形变
B.弹簧发生压缩形变
C.该弹力是小车形变引起的
D.该弹力的施力物体是小车
[答案] A
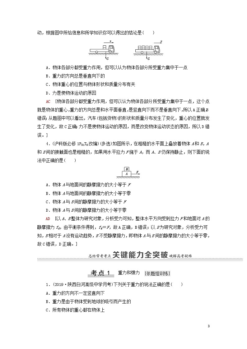
3.(人教版必修1P52图3.14改编)(多选)如图所示,两辆车在以相同的速度做匀速运动,根据图中所给信息和所学知识你可以得出的结论是( )
A.物体各部分都受重力作用,但可以认为物体各部分所受重力集中于一点
B.重力的方向总是垂直向下的
C.物体重心的位置与物体形状和质量分布有关
D.力是使物体运动的原因
AC [物体各部分都受重力作用,但可以认为物体各部分所受重力集中于一点,这个点就是物体的重心,重力的方向总是和水平面垂直,是竖直向下而不是垂直向下,所以A正确,B错误;从题图中可以看出,汽车(包括货物)的形状和质量分布发生了变化,重心的位置就发生了变化,故C正确;力不是使物体运动的原因,而是改变物体运动状态的原因,所以D错误。]
4.(沪科版必修1P81T8改编)(多选)如图所示,在粗糙的水平面上叠放着物体A和B,A和B间的接触面也是粗糙的,如果用水平拉力F施于A,而A、B仍保持静止,则下面的说法中正确的是( )
A.物体A与地面间的静摩擦力的大小等于F
B.物体A与地面间的静摩擦力的大小等于零
C.物体A与B间的静摩擦力的大小等于F
D.物体A与B间的静摩擦力的大小等于零
AD [以A、B整体为研究对象,分析受力可知,整体水平方向受到拉力F和地面对A的静摩擦力fA,由平衡条件得到,fA=F,故A正确,B错误;以B为研究对象,分析受力可知,B相对于A没有运动趋势,B不受静摩擦力,即物体A与B间的静摩擦力的大小等于零,故C错误,D正确。]
重力和弹力
1.(2019·陕西白河高级中学月考)下列关于重力的说法正确的是( )
A.重力的方向不一定竖直向下
B.重力是由于物体受到地球的吸引而产生的
C.所有物体的重心都在物体上
D.只有静止的物体才受到重力
B [本题考查对重力的认识。重力是由于地球的吸引而产生的,重力的大小与运动状态无关,其方向总是竖直向下的,重心是重力的作用点,可能在物体之上,也可能在物体之外,故A、C、D错误,B正确。]
2.如图所示,一倾角为45°的斜面固定于墙角,为使一光滑的铁球静止于图示位置,需加一水平力F,且F通过球心。下列说法正确的是( )
A.铁球一定受墙面水平向左的弹力
B.铁球可能受墙面水平向左的弹力
C.铁球一定受斜面通过铁球的重心的弹力
D.铁球可能受斜面垂直于斜面向上的弹力
B [F的大小合适时,铁球可以静止在无墙的斜面上,F增大时墙面才会对铁球有弹力,所以选项A错误,B正确;斜面必须有对铁球斜向上的弹力才能使铁球不下落,该弹力方向垂直于斜面但不一定通过铁球的重心,所以选项C、D错误。]
3.(2019·合肥九中月考)一根弹簧受10 N拉力时总长为7 cm,受20 N拉力时总长为9 cm,已知当拉力撤去时弹簧都能恢复原长,则弹簧原长为( )
A.8 cm B.9 cm
C.7 cm D.5 cm
D [弹簧在大小为10 N的拉力作用下,其总长为7 cm;设弹簧原长为l0,根据胡克定律可知ΔF=kΔx,有10 N=k×(0.07 m-l0)。弹簧在大小为20 N拉力作用下,其总长为9 cm,有20 N-10 N=k×(0.09 m-0.07 m);联立计算得出l0=0.05 m=5 cm。故D正确。]
1.弹力有无的判断
2.弹力方向的判断方法
(1)常见模型中弹力的方向。
(2)根据共点力的平衡条件或牛顿第二定律确定弹力的方向。
3.弹力大小的计算方法
(1)根据胡克定律进行求解。
(2)根据力的平衡条件进行求解。
(3)根据牛顿第二定律进行求解。
摩擦力的分析与计算
1.摩擦力的有无及方向的判断方法
(1)假设法。
(2)状态法:根据平衡条件、牛顿第二定律,判断静摩擦力的有无及方向。
(3)牛顿第三定律法:先确定受力较少的物体受到的静摩擦力的方向,再根据“力的相互性”确定另一物体受到的静摩擦力方向。
2.求解摩擦力的技巧
(2019·济宁质检)如图所示,质量为M的长木板放在水平地面上,放在长木板上的质量为m的木块在水平向右的拉力F的作用下向右滑行,长木板保持静止。已知木块与长木板间的动摩擦因数为μ1,长木板与地面间的动摩擦因数为μ2,下列说法正确的是( )
A.地面对长木板的摩擦力的大小一定为μ1mg
B.地面对长木板的摩擦力的大小一定为μ2Mg
C.地面对长木板的摩擦力的大小一定为μ2(m+M)g
D.只要拉力F增大到足够大,长木板一定会与地面发生相对滑动
A [木块所受木板的滑动摩擦力大小为f1=μ1mg,方向水平向左,根据牛顿第三定律得知,木板受到木块的摩擦力方向水平向右,大小等于μ1mg;木板处于静止状态,水平方向受到木块的滑动摩擦力和地面的静摩擦力,根据平衡条件可知木板受到地面的摩擦力的大小也是μ1mg,木板相对于地面处于静止状态,不能使用滑动摩擦力的公式计算木板受到的地面的摩擦力,所以木板与地面之间的摩擦力不一定是μ2(m+M)g,故A正确,B、C错误;开始时木板处于静止状态,说明木块与木板之间的摩擦力小于木板与地面之间的最大静摩擦力,与拉力F的大小无关,所以即使拉力F增大到足够大,木板仍静止,故D错误。]
摩擦力分析与计算的三点注意
(1)分析物体的运动状态,判断是静摩擦力还是滑动摩擦力。
(2)滑动摩擦力有具体的计算公式,而静摩擦力要借助其他公式,如:利用平衡条件列方程或牛顿第二定律列方程等。
(3)“f=μN”中N并不总是等于物体的重力,如斜面上的物体,且N与重力G在大小上没有关系。
1.(2019·贵州铜仁一中月考)某人买了一辆前轮驱动的玩具小汽车,接通电源让小汽车自动前行,地面对前轮的摩擦力为Ff1,对后轮的摩擦力为Ff2;关掉电源,推着小汽车前进时,地面对前轮的摩擦力为F′f1,对后轮的摩擦力为F′f2,则( )
A.F′f1与车前进方向相同
B.F′f2与车前进方向相同
C.Ff1与车前进方向相同
D.Ff2与车前进方向相同
C [玩具汽车接通电源前进时,前轮是主动轮,在它与地面接触处有相对地面向后滑的趋势,故受到向前的摩擦力;后轮是从动轮,它在与地面接触处有相对于地面向前滑的趋势,故受向后的摩擦力。而推动玩具汽车前进时,地面对前、后轮的摩擦力方向都向后,所以Ff1向前,Ff2、F′f1、F′f2向后,故A、B、D错误,C正确。]
2.(多选)(2019·肥城月考)如图所示,甲、乙、丙三个物体质量相同,与地面间的动摩擦因数相同,受到三个大小相同的作用力F,当它们滑动时,下列说法正确的是( )
A.甲、乙、丙所受摩擦力相同
B.甲受到的摩擦力最小
C.乙受到的摩擦力最大
D.丙受到的摩擦力最大
BC [物体均在滑动,故受到的是滑动摩擦力;由于甲、乙、丙三个物体对地面的压力大小分别为FN甲=mg-Fsin θ;FN乙=mg+Fsin θ;FN丙=mg;根据f=μFN可知,滑动摩擦力的大小关系为f乙>f丙>f甲,故B、C正确,A、D错误。]
3.(2019·济宁质检)如图所示,物体B叠放在物体A上,A、B的质量均为m,且上、下表面均与斜面平行,它们以共同速度沿倾角为θ的固定斜面C匀速下滑,则( )
A.A、B间没有静摩擦力
B.A受到B的静摩擦力方向沿斜面向上
C.A受到斜面的滑动摩擦力大小为mgsin θ
D.A与斜面间的动摩擦因数μ=tan θ
D [对物体B受力分析可知,B一定受重力、支持力,将重力分解可知重力有沿斜面向下的分力,B能匀速下滑,受力一定平衡,故A对B应有沿斜面向上的静摩擦力;根据力的相互作用规律可知,A受到B的静摩擦力应沿斜面向下,故A、B错误;对A、B整体分析,并将整体重力分解,可知沿斜面方向上,重力的分力与摩擦力等大反向,故A受的滑动摩擦力沿斜面向上,大小为2mgsin θ,C错误;对A、B整体分析,受重力、支持力和滑动摩擦力,由于匀速下滑,故重力沿斜面方向的分力与滑动摩擦力平衡,故2mgsin θ=μ·2mgcos θ,解得μ=tan θ,D正确。]
摩擦力的突变问题
1.常见三种摩擦力的突变问题
“静—静”突变 | 物体在摩擦力和其他力的共同作用下处于静止状态,当作用在物体上的其他力的合力发生变化时,物体虽然仍保持相对静止,但物体所受的静摩擦力将发生突变 |
“动—动”突变 | 某物体相对于另一物体滑动的过程中,若突然相对运动方向变了,则滑动摩擦力方向发生突变 |
“静—动”突变 | 物体在摩擦力和其他力作用下处于静止状态,当其他力变化时,如果物体不能保持静止状态,则静摩擦力将突变成滑动摩擦力 |
2.摩擦力突变问题的“临界点”
(1)题目中出现“最大”“最小”和“刚好”等关键词时,一般隐藏着摩擦力突变的临界问题。题意中某个物理量在变化过程中会发生突变,这可能导致摩擦力突变,则该物理量突变时的状态即为临界状态。
(2)存在静摩擦的情景中,相对滑动与相对静止的临界条件是静摩擦力达到最大值。
(3)研究传送带问题时,物体和传送带的速度相等的时刻往往是摩擦力的大小、方向和运动性质的分界点。
“静—静”突变
1.一木块放在水平桌面上,在水平方向共受到三个力,即F1、F2和摩擦力的作用,木块处于静止状态,如图所示,其中F1=10 N,F2=2 N。若撤去F1,则木块受到的摩擦力为( )
A.10 N,方向向左 B.6 N,方向向右
C.2 N,方向向右 D.0
C [当物体受F1、F2及摩擦力的作用而处于平衡状态时,由平衡条件可知物体所受的摩擦力的大小为8 N,方向向左,可知最大静摩擦力f静max≥8 N。当撤去力F1后,F2=2 N<f静max,物体仍处于静止状态,由平衡条件可知物体所受的静摩擦力大小和方向发生突变,且与作用在物体上的F2等大反向,选项C正确。]
“静—动”突变
2.(多选)在探究静摩擦力变化的规律及滑动摩擦力变化规律的实验中,设计了如图甲所示的演示装置,力传感器A与计算机连接,可获得力随时间变化的规律,将力传感器固定在光滑水平桌面上,测力端通过细绳与一滑块相连(调节力传感器高度可使细绳水平),滑块放在较长的小车上,小车一端连接一根轻绳并跨过光滑的轻定滑轮系一只空沙桶(调节滑轮可使桌面上部轻绳水平),整个装置处于静止状态。实验开始时打开力传感器同时缓慢向沙桶里倒入沙子,小车一旦运动起来,立即停止倒沙子,若力传感器采集的图象如图乙,则结合该图象,下列说法正确的是( )
甲 乙
A.可求出空沙桶的重力
B.可求出滑块与小车之间的滑动摩擦力的大小
C可求出滑块与小车之间的最大静摩擦力的大小
D.可判断第50 s后小车做匀速直线运动(滑块仍在车上)
ABC [t=0时刻,力传感器显示拉力为2 N,则滑块受到的摩擦力为静摩擦力,大小为2 N,由小车与空沙桶受力平衡可知空沙桶的重力也等于2 N,A选项正确;t=50 s时刻摩擦力达到最大值,即最大静摩擦力为3.5 N,同时小车启动,说明带有沙的沙桶重力等于3.5 N,此时摩擦力立即变为滑动摩擦力,故摩擦力突变为3 N的滑动摩擦力,B、C选项正确;此后由于沙和沙桶重力3.5 N大于滑动摩擦力3 N,故50 s后小车将加速运动,D选项错误。]
“动—动”突变
3.如图所示,斜面固定在地面上,倾角为37°(sin 37°=0.6,cos 37°=0.8)。质量为1 kg的滑块以初速度v0,从斜面底端沿斜面向上滑行(斜面足够长,该滑块与斜面间的动摩擦因数为0.7),则该滑块所受摩擦力f随时间变化的图象是下图中的(取初速度v0的方向为正方向,g取10 m/s2)( )
C [滑块上升过程中受到滑动摩擦力作用,由f=μN和N=mgcos θ联立得f=5.6 N,方向为沿斜面向下。当滑块的速度减为零后,由于重力的分力mgsin θ>μmgcos θ,滑块下滑,滑块受的摩擦力方向为沿斜面向上,故选项C正确。]

